自2019年科创板启动后,中国资本市场进入加速换挡新周期。2020年在再融资政策松绑、新三板改革及创业板注册制等改革红利下,A股市场迎来大年。疫情之下,今年政策层频繁强调股权投资对中国经济的重要性,并提出“推进资管行业的转型,就是要调整社会融资结构,大力发展直接融资,特别是股权融资”。同时,2020年也是金融进一步对外开放之年,境外金融机构、资管机构纷纷进入中国市场,一方面促进了中国资管行业市场化、法制化和国际化建设,另一方面也对中资机构带来新的巨大挑战。如何取长补短,施展更大的空间,扩大走出去经营,需要中资机构认真研究应对。
对此,清科研究中心以KKR、黑石、凯雷三大国际私募巨头为主要对象,对全球另类投资机构发展战略与公司治理进行深度研究,就可能适合中国大型私募股权投资机构的公司治理机制进行了探讨,提出建议,最终形成本篇研究报告。
结合三大巨头经验,我们发现开展公开市场融资、提升公司治理能力是一家私募股权投资机构走向成功的关键步骤。一方面,在上市监管等要求下,股权投资机构将逐步形成以“保障股东、客户、员工及其他持份者利益”的核心价值,进而奠基了一家投资公司长久稳定发展的基础。另一方面,尽管业务披露力度、投资监管限制等大幅提升,但长期来讲另类投资业务将得到拓展,其专业投资能力能够获得股票投资者和LP的进一步信任。
中国股权投资业虽然起步时间较晚,但是发展进度较快。面对近年来“资管新规”强监管、经济增长放缓等挑战,国内头部机构一方面基于自身所擅长的投资策略,开始向“上游”或“下游”阶段扩展,逐步覆盖股权投资全阶段,另一方面则是立足自身情况与业务发展战略差异不断完善公司治理体系。
我们认为中国股权投资机构的公司治理建设与国内金融市场发展,金融监管政策等息息相关,其公司治理结构也必然与国际同业不尽相同,随着新一轮洗牌的结束,适用于中国资本市场,富有中国特色的公司治理体系将在头部机构内逐步形成。目前国内股权投资机构中,中国光大控股有限公司(简称“光大控股”)投资策略覆盖全面,且已上市,具有完善的公司治理结构,我们在报告内将其作为重点研究案例,对其公司治理情况进行了详细地分析。
在报告内,我们也强调,国内股权投资业的整体公司治理能力有待提升。目前,我国市场化股权投资机构以公司制为外壳,以有限合伙型治理架构为管理基础,投资决策权更多掌握在创始团队,而放眼更远的未来,这些机构必然面临“换帅”、股权的重新分配和公司传承等问题,机构迫切需要建立完善的公司治理架构。我们认为完善的公司治理能力,将是机构发展壮大并谋求长期发展的基础。
最后从LP投资者的角度看,我们建议,长期内公司治理能力应该成为LP甄选基金的重要条件之一。治理规则和制度的建立,有利于机构明确合伙人、管理层之间的权、责、利分配,规避舞弊现象,提高机构风控能力。此外,更对基金团队的行为和绩效产生深远影响,对基金团队未来的持续、稳定、卓越、合规发展至关重要。

全球私募投资起源于1940年代的美国,在经历了数次经济轮动周期后,已逐步发展成熟。分资产类别来看,私募股权投资类近年来管理资本量占比持续超过50%。2020上半年受到新冠疫情影响,全球私募投资普遍面临募资节奏放缓、投资尽调难以开展、企业估值回落等问题。




以黑石、KKR、凯雷三大巨头为代表的全球大型投资机构均向业务平台化、投资多元化的方向发展。黑石、KKR、凯雷分别于2007年、2010年、2012年公开发行上市,并均于上市前基本形成现有业务板块和国际化布局。从投资资产类别来看,主要以私募股权、实物资产及信贷三类为主,配置比例逐渐趋于一致。三大巨头上市后资本管理量、总收入实现不同幅度的增长,其中投资收益、基金管理费构成近三年主要收入来源。







随着黑石、KKR、凯雷投资业务在全球不断扩张、展开公开市场融资,公司治理能力也随着机构发展战略的变化不断提升。首先,在2017年美国税改法案通过后,三大巨头相继从合伙制改为治理结构更加透明、规范的公司制。其次,董事会成员数量和构成与机构业务类型、管理规模保持动态匹配,并通过董事会常务委员会实行日常管理和监督职能。此外,逐步建立起清晰、完善的组织架构,成为多种类、多地区投资独立或协同顺利进行的重要保障。最后,构建多层次薪酬机制,对投资机构的核心资产——人力资本进行高效激励与约束。



















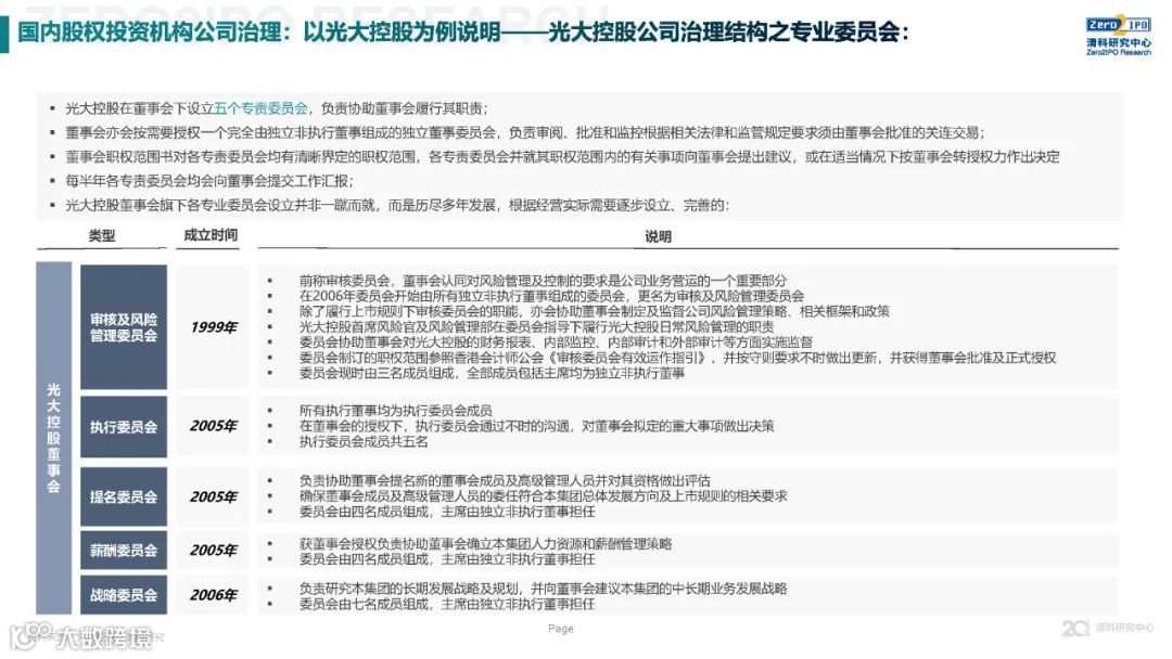
同全球私募市场的发展路径类似,国内大型股权投资机构也趋向大资管平台化发展,投资策略多元化。立足于自身情况和发展战略,投资机构形成了各具特色的治理体系。以光大控股为例,一家于港股上市的头部投资机构,投资业务涉及私募股权投资、不动产投资、证券投资等多个领域。光大控股除了需满足上市地及多国监管机构的要求外,同时受到母公司严格的风险管控,由此建立了完善的公司治理机制和风险管理机制。













第五章:国内股权投资机构公司治理
仍存在较大提升空间
总体来说,我国股权投资机构公司治理方面仍存在较大提升空间,不少机构面临成立时间尚短、决策高度集中、管理规模激增与运营机制不匹配等问题。完善的公司治理能力,将是机构发展壮大并谋求长期发展的基础。




*本文系转载自清科研究,文章不代表本公众号观点。欢迎转发到朋友圈,转载请联系原作者。
