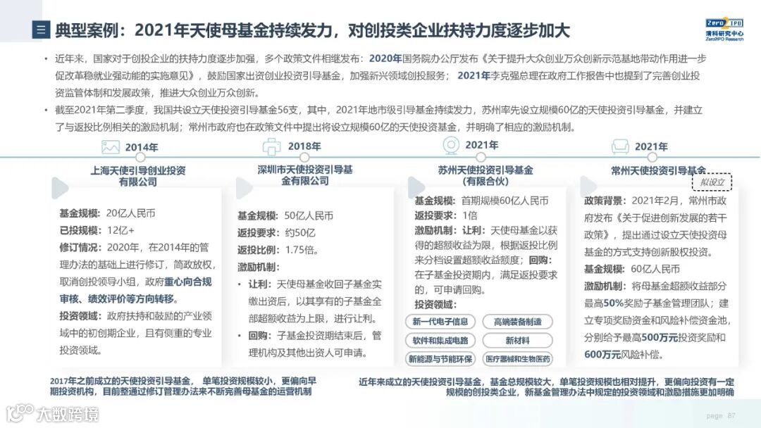
在经济复苏预期推动下,2021年上半年股权投资市场明显回暖。募资方面,2021年上半年中国股权投资市场募资总金额达4,547.74亿元人民币,同比上升6.9%;新募集基金数达到1,941支,同比上升58.2%。投资方面,投资案例数和总投资金额分别达到4,230起、4,700亿元人民币,同比增长26.0%、50.3%,其中大消费类投资回暖加速,新能源、自动驾驶投资升温明显。退出方面,2021年上半年退出共计1,880笔,同比增长23.6%,注册制平稳运行下IPO上市后退出渠道日渐通畅。在此背景下,清科研究中心特发布《2021年上半年中国股权投资市场回顾与展望(精华版)》,回顾市场运行情况,探讨当下市场关注热点。































































