近年来,气候变化、绿色转型和可持续发展等术语热度不减,成为政界、商界、学界最脍炙人口的用语。与这些时髦用语相伴而生的是“漂绿”“漂蓝”和“漂粉”等复合名词的诞生。“漂绿”“漂蓝”和“漂粉”是从英文中的Whitewashing(漂白)衍生而来的。“漂绿”(Greenwashing)是指企业和金融机构夸大环保议题方面的付出与成效的行为,在ESG报告或可持续发展报告中对环境保护和资源利用作出言过其实的承诺和披露。“漂蓝”(Bluewashing)是指企业和金融机构热衷于宣传成为联合国可持续发展目标(SDGs)和负责任投资原则(PRI)的签署机构而在经营、投资和融资过程中我行我素的行为,蓝色是联合国的标志性颜色,故称为“漂蓝”。“漂粉”(Pinkwashing)是指企业和金融机构声称尊重和维护LGBTQIA(女同性恋者、男同性恋者、双性恋者、变性者、疑性恋者、男女同体者、无性恋者)的权益而实际上对不同性取向的员工进行歧视的行为,粉红色为LGBTQIA的标志性颜色,故将这种行为称为“漂粉”。国际可持续发展准则理事会(International Sustainability Standards Board,ISSB)即将发布国际财务报告可持续发展披露准则(IFRS Sustainability Disclosure Standards,ISDS),前期将主要聚焦于与气候相关的方面,本文主要从ESG报告或可持续发展报告角度,探讨“漂绿”的表现形式、“漂绿”的外因和内因以及“漂绿”的治理举措。
一、“漂绿”的缘起与形式
尽管“漂绿”现象最早出现在消费品市场和服务领域,但近年来已经蔓延至ESG报告或可持续发展报告,值得关注和警惕。
(一)“漂绿”的缘起
1986年,美国环保主义者韦斯特维尔德(Jay Westerveld)在斐济旅游时对入住的度假酒店建议住客重复使用毛巾以节约用水并实现环保的行为进行了观察和思考,他注意到酒店一方面建议住客提高环保意识,另一方面却对毁坏酒店林地建造设施毫不在乎,据此,他认为酒店此举是以环保之名行节约经营成本之实,并把这种将追求经济利益粉饰为绿色义举的行为称为“漂绿”。“漂绿”一词由此而来,后因绿色和平组织发表的《“漂绿”指南》而闻名。“漂绿”用于指代企业在公关宣传、市场营销和信息披露中标榜其产品、服务和经营活动符合绿色、低碳、环保的标准而事实上却名不副实的行为。本文认为,任何以虚假、不实和失实的方式向公众展示对环境负责、试图树立环境友好型和资源节约型企业形象的行为和现象,均可称为“漂绿”。
2007年,美国环保营销组织TerraChoice(2019)通过对大量与环保相关的消费品营销宣传和信息披露进行了深入的调查研究,发表了引起广泛关注的《漂绿六宗罪》,2019年进一步扩充为《漂绿七宗罪》。“漂绿”的七宗罪分别为:(1) 以偏概全罪(Sin of the Hidden Trade-off),声称产品符合特定的狭义环保标准但避而不谈符合这种标准带来的其他环保危害,如企业声称为了环保用纸包装替代塑料包装,但却不提及包装用纸在生产过程中对森林的破坏和漂白过程中对环境的危害。(2)举证不足罪(Sin of No Proof),声称产品具有特定的环保特征但却不能提供相应的证据或第三方鉴证,如标榜产品为零添加或可循环,但却缺乏可信的证明材料。(3)含糊不清罪(Sin of Vagueness),声称产品具有某种环保特质但对这种环保特质的描述语焉不详或空泛含混,如企业标榜其产品纯天然,但纯天然不一定就没有危害性,砷、铀、汞、甲醛等都是纯天然的,却都对人体有害。(4)无关紧要罪(Sin of Irrelevance),声称产品具有的环保特质虽符合事实但却无关紧要,如洗衣粉企业宣称其出售的产品不含有磷的成分,但这种宣传或披露既无必要也不相关,因为法律法规早已明令禁止使用磷。(5)两害取其轻罪(Sin of Lesser of Two Evils),声称产品的某一特点符合环保标准但产品本身就是有害产品或污染源,如烟草企业宣称其产品为有机香烟,这虽是事实但却可能会误导消费者,因为即使是有机香烟也是有害健康的,又如汽车厂商宣称其运动跑车是节油型的,殊不知节油型的运动跑车也是高排放、高污染的。(6)撒点小谎罪(Sin of Fibbing),声称产品获某一环保组织认证而该产品根本不在认证范围之内或认证机构没有认证资格,如企业宣称其产品获“能源之星”①认证,而实际上该产品并不在“能源之星”的认证范围之列。(7)崇拜虚假标识罪(Sin of Worshiping False Labels),通过文字或标识为其产品贴上绿色环保的标签,如企业在其产品包装上印有法定环保认证机构之外的其他环保机构的认证标识。
随着消费者环保意识的不断提高,不符合环保要求的产品会遭受抵制,因此企业受利益驱动对其产品宣传进行“漂绿”,这无疑将误导消费者,因此,TerraChoice将“漂绿”定性为罪过并不为过。
(二)ESG报告“漂绿”的表现形式
在ESG报告或可持续发展报告兴起之前,“漂绿”现象主要存在于市场营销领域,突出表现为虚假广告宣传。2016年《巴黎协定》签署以来,世界各国纷纷制定碳达峰碳中和的路线图和时间表,大型企业和金融机构发布的ESG报告或可持续发展报告日益受到重视。在这种背景下,“漂绿”现象开始向与气候相关的信息披露领域蔓延,突出表现为过分渲染企业在环境保护方面取得的成绩,蓄意隐瞒企业在生态环境方面的劣迹。就ESG报告或可持续发展报告而言,“漂绿”在企业界、金融界和学术界都不同程度地存在。
1. 在企业界,对碳排放相关数据和披露进行漂洗成为“漂绿”的主要表现形式。对此,斯坦福大学的尹(Soh Young In)博士和东京工业大学的舒马赫(Kim Schumacher)博士在《碳洗:与碳数据相关的一种新型ESG漂绿》(2021)一文中,将企业在碳排放方面的“漂绿”概括为十种表现形式:(1)发布的碳数据相关事前公告(包括净零排放目标、减碳承诺以及其他过于激进或缺乏文件记录的碳管理计划)与事后对碳排放进行计量、报告和验证的水平不相称的现象,即脱碳计划与脱碳举措严重脱节现象。(2)释放无关紧要的道德信号,如发布植树活动信息以彰显碳意识,而这种植树努力对于降低企业整个碳足迹微不足道。(3)存在不充分、不完整、不一致的碳排放计量,包括缺乏对横跨整个供应链的业务项目、经营活动和各类资产重要碳排放数据的系统性收集。(4)制定定义模糊不清的碳排放指标,如使用措辞含糊、定义不清、方法隐晦的碳排放计量指标。(5)过度依赖碳抵消(Carbon Offsetting),即在制定减碳计划时在很大程度上依赖于碳抵消②的做法,使减碳目标充满投机性。(6)报告不充分、不完整或不一致,即碳排放报告缺乏重要数据披露、经常出现重大数据差异,或者使用不同的披露方法、格式或计量单位。(7)选择性披露,即基于进展预期或相关数据使用者的声誉影响,报告迥异的重要数据。(8)碎片化披露,把重要的不同组别的碳排放数据放在不同报告中披露或通过网站、博客等方式进行披露。(9)存在不充分、不完整或不一致的内部验证机制,对碳排放数据的收集和计算缺乏内部治理和数据鉴证机制。(10)存在不充分、不完整或不一致的外部验证机制,缺乏由合格和经过认证的鉴证机构对碳排放数据进行真正的独立验证。
笔者分析了中国上市公司协会编写的《上市公司ESG实践案例》(上下册)中的133家上市公司ESG案例,发现上述十种“漂绿”行为在我国上市公司的环境信息披露中不同程度地存在,且选择性披露、报喜不报忧、只谈环境绩效不谈或淡化环境问题的现象比较突出。若不对企业的“漂绿”行为加以遏制,ESG报告或可持续发展报告有沦为公关宣传噱头的风险,误导环保部门对碳排放控制成效的判断,不利于我国有序实现“双碳”目标。
2. 在金融界,“漂绿”的显著特点主要包括三个方面。一是在绿色金融发展的宣传上夸大其词,对绿色信贷、绿色债券、绿色保险和绿色基金缺乏严格的界定或界定标准不统一,不仅造成横向可比性极低,而且造成许多冠以绿色金融名号的金融机构和金融产品名不副实。二是夸大绿色金融的环保绩效,或环保绩效缺乏令人信服的证据支撑。三是言行不一,从事有悖于ESG和可持续发展理念的投融资业务。
根据媒体的报道,截至2021年一季度末我国21家主要银行绿色信贷余额达12.5万亿元,居世界第一,占各项贷款的9.3%,21家主要银行绿色信贷每年可支持节约标准煤超过3亿吨,减排二氧化碳当量超过7亿吨(杜燕飞,2021);根据气候债券倡议组织(CBI)的数据,截至2020年底,全球累计发行债券10734亿美元,2016 ~ 2020年我国绿色债券累计发行规模为1.2万亿元(赵洋,2021);环境污染责任保险已覆盖重金属、石化、医药等20多个高风险行业(陆敏,2021);截至2020年末,欧洲、美国、加拿大、澳大利亚和日本的可持续投资规模高达35.3万亿美元,截至2021年7月底,我国ESG基金规模约为2100亿元(王志锋、张帅,2021)。媒体的上述报道,在一定程度上存在着“漂绿”行为迹象。
首先,对绿色信贷、绿色债券、绿色保险和绿色基金缺乏统一和明晰的界定,迄今还没有统一的国际标准,在这种情况下将国内外的绿色金融规模直接对比,可比性存疑,似有“漂绿”之嫌。其次,各种绿色金融规模的统计数据缺乏独立验证,资金是否都投入绿色经济相关产业也缺乏独立鉴证。CBI 2021年5月发布的报告显示,2017年11月 ~ 2019年3月期间发行的绿色债券,虽然77%的发行者都披露了资金用途,但只有59%的发行者披露了量化的项目环境影响。再次,追踪绿色金融环保绩效的信息收集系统尚未建立,评估方法还不完善,绿色金融的环保绩效缺乏可靠的证据支持,存在被“漂绿”的风险。最后,冠以绿色、ESG和可持续发展等名称的基金等产品,存在较为普遍的名不副实的现象。《经济学人》(The Economist)对世界上最大的20家ESG基金进行了分析,它们中的每只基金平均持有17家化石燃料企业的股份,有6只基金投资了美国最大的石油公司埃克森美孚,2只基金持有世界最大石油公司沙特阿美的股份,1只基金持有一家中国煤矿公司的股份。此外,ESG投资也谈不上是社会道德投资的先驱者,调查涉及的ESG基金不乏投资于赌博、酒类和烟草企业(《经济学人》,2021)。无独有偶,国内的相关研究也得出了与《经济学人》相类似的结论。在部分以可持续发展为主题的基金中,也存在投资石化、有色金属行业等与ESG、低碳及环保理念相悖的上市公司股票。其中,超过四分之三(36只)的主题基金存在高碳投资情况。在16只名称中包含“环保”的基金中,有15只基金存在高碳投资。很多资管公司对其投资组合影响气候变化和生态环境这一问题在意识和行动层面仍存在较大差距(资本绿镜,2021)。更为尴尬的是,不少自诩是ESG主题基金的公募产品甚至将贵州茅台作为重仓股,与贵州茅台ESG评级不断被MSCI调低形成鲜明的反差。根据《21世纪经济报道》记者的不完全统计,截至2021年中报,已有易方达ESG责任投资股票基金、方正富邦ESG主题投资混合基金、南方ESG主题股票、摩根士丹利华鑫ESG量化先行混合、华宝MSCI中国A股国际通ESG通用指数等多只公募产品重仓了贵州茅台(杨坪,2021)。
3. 在学术界,“漂绿”主要表现为借ESG研究之名行超额回报研究之实。目前已有成千上万的学者在探索ESG投资与阿尔法系数之间的关系,但只有少数学者关心ESG投资是否会对社会责任和环境产生积极影响的问题(Pucker,2021)。这种过分关注ESG投资与超额回报之间的相关关系而忽略ESG投资能否真正影响和改善社会公平正义与生态环境的学术研究,背离了ESG研究的初衷。之所以倡导ESG理念和ESG投资,主要目的是改善社会公平正义,保护生态环境和应对气候变化,促进经济社会的可持续发展,而不仅仅是为了让投资者获取更高的回报。须知,天下没有免费的午餐,公平对待员工、客户和供应商等利益攸关者以构建一个更加公平正义的社会,使用清洁能源技术、减少温室气体排放、节约资源耗用以构建一个更加绿色和可持续的环境,是需要付出代价的,鱼和熊掌兼得对于ESG投资并非易事。基于ESG理念的投资首先应当考虑的是通过市场化手段发挥积极的社会和环境影响,其次才是获取合理的回报,而不是超额的回报。从这个意义上说,学术界将研究重心放在ESG投资的超额回报上而不是ESG投资能否产生社会和环境影响上,如果不是本末倒置,就是投机取巧,甚至可以说是将ESG理念庸俗化,使ESG充满铜臭味。因此,将这种“伪ESG研究”视为“漂绿”行为并不过分。当然,如果学术研究能够证明ESG投资确实能够带来超额回报,据此引导更多资本配置于重视社会公平正义和生态环境保护的企业,还是可以间接促进经济社会的可持续发展的③。可惜的是,ESG投资能否带来超额回报迄今尚无定论④。即使能够证明ESG投资具有更高的阿尔法系数,也未必就能打开ESG投资与更高回报之间的黑匣子,因为现有的实证研究只能证明两者之间的相关关系,而不能证明两者之间的因果关系。笔者认为,如果学术界将更多精力用于研究ESG投资的社会影响和环境影响及其作用机理,教育和引导负责任的投资者为改善社会公平正义和生态环境保护而降低回报预期,无疑更有助于推动经济社会的可持续发展。
二、“漂绿”的外因与内因
“漂绿”现象普遍存在,削弱了ESG报告的公信力,成为阻碍ESG投资的一大“公害”。标准普尔发布的报告表明,超过44%的投资者在进行ESG投资时最大的顾虑就是“漂绿”,他们对企业和金融机构夸大环保绩效的行为深感担忧。因此,必须认真分析ESG报告“漂绿”的深层次原因,才能提出治理“漂绿”的系统性对策。
ESG报告“漂绿”现象日益突出,既有外因,也有内因,如图1所示。


(一)“漂绿”的外因分析
ESG报告“漂绿”的外因主要包括利用制度安排缺陷、迎合评级机构偏好、满足绿色融资需要、改善企业环保形象等四个方面。
1. 制度安排缺陷使企业和金融机构的“漂绿”有机可乘。突出表现为:(1)ESG报告的标准特别是与温室气体排放、淡水资源利用、资源循环使用有关的报告标准缺乏明确的统一规定,不同国际组织发布的ESG报告标准存在较大差异,企业和金融机构往往选择对自己最有利的报告标准,甚至出现了同一家企业在同一份ESG报告中选用多个报告标准的现象。这也是促成ISSB成立的一大原因,ISSB即将发布的ISDS可望在一定程度上缓解这方面的问题,但难以彻底解决这一问题,因为ISDS预计将像国际财务报告准则(IFRS)一样采用原则导向,而基于原则导向的ISDS需要大量的估计和判断,选择性披露等“漂绿”现象短期内难以根除。(2)ESG报告迄今仍停留在自愿性披露阶段,强制性披露制度尚未建立⑤,致使不少棕色企业(Brown Firm,指高污染、高排放企业)选择不披露或少披露其经营活动对环境保护和气候变化的不利影响⑥。(3)ESG报告尚未引入强制性的鉴证机制,企业和金融机构的“漂绿”不受独立第三方的制约,导致温室气体排放等环境数据失实,环境绩效被夸大。(4)绝大多数国家尚未针对ESG报告“漂绿”进行立法,“漂绿”不受惩处或违规成本极低,助长了企业和金融机构的“漂绿”行为。
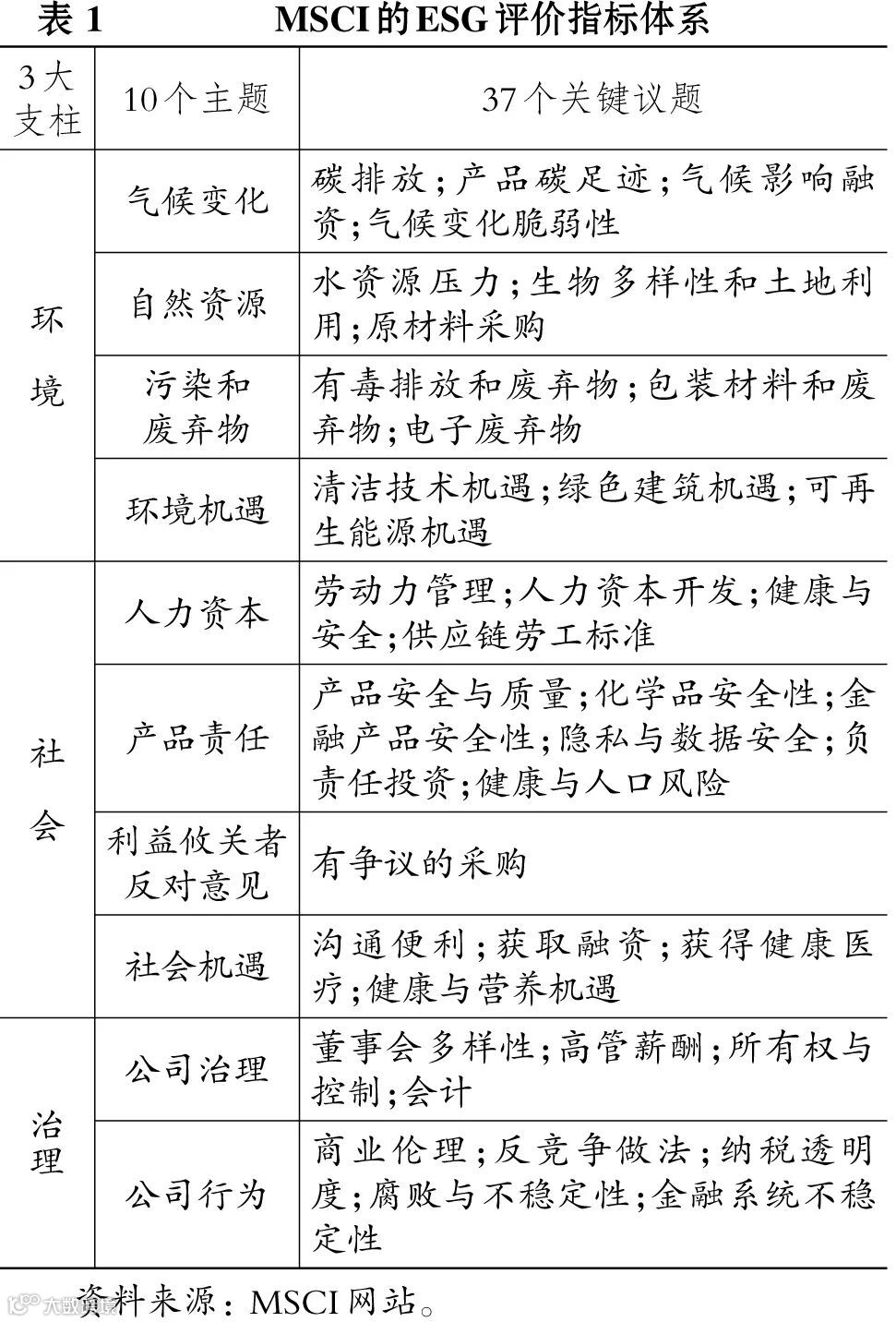
2. ESG评级机构偏好为企业和金融机构的“漂绿”指明方向。MSCI等评级机构对企业和金融机构的ESG评级,一方面为改善生态环境保护和维护社会公平正义提供了正向激励或负向惩罚,另一方面也为企业和金融机构提供了“漂绿”的强烈动机。知名评级机构对企业和金融机构的ESG评级具有明显的经济后果,高ESG评级往往能够带来积极的股价影响或更好的融资机会,而低ESG评级最终会拖累股价或增大融资难度。因此,迎合ESG评级机构的偏好(譬如评级机构对温室气体排放的评价往往赋予改善程度等相对数更大的权重,赋予减排绝对数较小的权重,这种做法显然不利于缓解气候变化),按图索骥式的ESG报告应运而生,按照评级机构公布的评价指标(如表1所示)和评分方法编报ESG报告以尽可能获得高ESG评级,成为很多企业和金融机构孜孜以求的目标。这种投机取巧的做法忘却了ESG旨在增进社会公平正义和保护生态环境的初衷,不利于企业将主要精力用于降低碳足迹而不是去迎合评级机构的偏好。一些企业和金融机构为了获取高ESG评级甚至不惜诉诸“漂绿”,妨碍了节能减排目标的实现。

必须说明的是,虽然包括MSCI在内的众多研究得出高ESG评级能够带来超额回报的结论,但佩德森(Pedersen L. P.)等最近提出了调整ESG后的资本资产定价模型(ESG-CAPM)的观点,试图说明这种研究结论的不合理性。他们将投资者分为ESG未知型投资者(ESG-unaware Investors)、ESG已知型投资者(ESG-aware Investors)和ESG驱动型投资者(ESG-motivated Investors)三种类型⑦,指出真正意义上的负责任投资者愿意为ESG付出代价并获取较低的超额回报(Pedersen et al.,2021),如图2所示。


3. 绿色融资需求为企业和金融机构的“漂绿”提供刺激。过去几年,商业银行和投资基金等金融机构为了降低贷款和投资组合的气候风险敞口⑧并倡导经济社会低碳发展,大力发展绿色金融,大幅压减对棕色企业的贷款和投资,转而增加对绿色企业的贷款和投资。金融机构的绿色信贷和绿色投资决策高度依赖于ESG报告,其他条件保持相同,能够展示更强环保意识和更好环境绩效信息的企业,更容易以更低的融资成本获取贷款或投资。因此,企业为了获得绿色金融机构的青睐,提高绿色贷款可获性、降低资金成本、吸引绿色投资,“漂绿”ESG报告的冲动在所难免。此外,打着ESG或可持续发展招牌的投资基金,不仅可以树立对环境、对社会负责的良好形象,吸引具有ESG理念的投资者的投资,而且可以收取更高的管理费。FactSet的数据显示,被定义为社会责任投资的基金管理费比普通基金高出43%,《华尔街日报》认为这可能是基金公司成为ESG投资或可持续投资最大参与者之一的重要原因(Pucker,2021)。在这种以ESG投资为荣的资本市场氛围下,投资银行和基金公司往往难以抵御“漂绿”的利益诱惑。这就解释了资本市场上为何很多ESG基金徒有其名。Pucker的研究表明,71%的ESG品牌基金持有的投资组合与《巴黎协定》的气候目标并不一致,即使是知名投行也不能免俗,贝莱德(Black Rock)设立的碳转型基金与ESG、碳排放和气候变化的关联度不大,信息技术和医疗保健板块的股票持仓量占该基金的41%,持仓量最大的个股是苹果(占基金的5%),其他重仓股还有伯克希尔哈撒韦、可口可乐和迪士尼等与低碳转型毫不相干的股票。
4. 改善环保形象使企业和金融机构对“漂绿”趋之若鹜。在这个环保觉醒的年代,消费者和投资者特别是更具环保意识的“Z世代”和女性群体,往往会抵制环保不作为、环境不友好的企业和金融机构提供的产品和服务,环保形象在一定程度上左右着企业和金融机构所提供产品和服务的吸引力。有鉴于此,一些棕色企业和绿色金融发展滞后的银行和基金千方百计利用信息不对称“漂绿”ESG报告,对低碳转型和绿色发展作出不切实际的承诺,或者粉饰和夸大其环境绩效,为其产品和服务贴上绿色标签,塑造环境友好型的可持续发展形象,以降低其产品或服务遭受抵制的风险。
(二)“漂绿”的内因分析
ESG报告“漂绿”的内因主要包括治理机制不够健全、内部控制不够完善、数据基础不够扎实和伦理氛围不够浓厚等四个方面。
1. 气候相关治理机制不健全使企业和金融机构的“漂绿”肆无忌惮。高质量的ESG报告离不开健全的公司治理机制,与气候相关的信息披露尤其如此。气候相关财务披露工作组(TCFD)倡导的四要素(治理、战略、风险管理、指标和目标)气候信息披露框架日益成为主流,并被ISSB所借鉴。该披露框架从四个方面对气候相关信息披露提出了20项明确要求(黄世忠,2021),核心思想是必须明确董事会和管理层在气候相关风险与机遇方面的职责与权限,要求董事会督导管理层评估气候相关风险与机遇的财务影响,督促管理层制定和实施应对气候相关风险与机遇的战略,检查管理层应对重大气候相关风险与机遇的实际表现。所有这些都要求董事会必须拥有生态环境方面的专业知识和胜任能力,而现实情况与此大相径庭。纽约大学斯特恩可持续发展中心的一项研究显示,美国前100家大型公司的1188位董事中,只有6%的董事具有环保相关方面的认证,只有0.3%的董事具备气候或水资源方面的专业知识。另一项由美国银行针对600多家企业与机构投资者所做的调查发现,尽管大量企业作出了“碳中和”承诺,但只有非常小的一部分具备实现这一目标的扎实计划(吴渊,2021)。气候相关专业知识如此贫乏,胜任能力如此低下,要指望董事会在气候相关风险与机遇方面肩负起督导、督促和检查管理层的责任,无异于缘木求鱼,其结果只能是“漂绿”行为肆无忌惮,ESG报告形大于实。
2. 环境信息披露内部控制不完善使企业和金融机构的“漂绿”畅通无阻。缺乏相互牵制、互相制衡的内部控制,财务报告必定质量低下,舞弊迭出。财务报告如此,ESG报告亦然,甚至更甚。ESG报告作为一种新生事物,标准不统一、要求不明确,导致大部分企业和金融机构尚未针对环境数据和环境信息的收集流程、统计方法、溯源要求、审核校验等建立起相应的内部控制制度,企业和金融机构的ESG信息披露较为随意,质量不高。环境信息披露的相关内部控制不完善,使ESG报告“漂绿”畅通无阻。安然事件和世界通信舞弊案催生了《萨班斯—奥克斯利法案》,促使企业建立健全与财务报告相关的内部控制,财务报告的信息质量大幅提高。但愿前述的大众汽车排放门事件⑥能够像安然事件和世界通信舞弊案一样惊醒相关监管部门,通过立法手段抑制ESG报告的“漂绿”,像惩处财务舞弊那样震慑ESG报告的“漂绿”。
3. 环境影响数据基础不扎实使企业和金融机构的“漂绿”随心所欲。与财务报告具有扎实、系统的底层数据不同,编制ESG报告所需要的底层数据基础十分薄弱,与此相关的信息系统数字化水平也远远落后于财务报告信息系统。此外,财务报告的大部分数据属于历史性信息,而ESG报告的相当一部分数据属于前瞻性信息,如企业必须在ESG报告中披露重大气候相关风险与机遇对商业模式、财务状况、经营业绩和现金流量的短期、中期和长期影响。再者,ESG报告中包含的定性信息(如企业披露的降低温室气体排放的路线图和时间表)远多于财务报告,后者以定量信息为主。由于环境和环境影响数据基础不扎实、数字化水平不高、前瞻性数据和定量信息众多等特点,企业和金融机构在编制和披露ESG报告过程中需要运用大量的估计和判断,主观臆断难以避免,随心所欲时有发生。
4. 商业伦理道德氛围不浓厚使企业和金融机构的“漂绿”心安理得。与财务报告是否舞弊一样,ESG报告是否“漂绿”与商业伦理道德氛围密切相关。董事会和管理层自上而下营造和传导的伦理道德氛围,决定着企业和金融机构编制和披露的财务报告和ESG报告是坚守还是逾越诚信底线。如前所述,“漂绿”ESG报告往往能够带来巨大的经济利益,加上越来越多的企业和金融机构将环境绩效纳入董事会和管理层的薪酬激励体系。因此,当面临巨大的经济利益诱惑时,缺乏浓厚商业伦理道德氛围的企业和金融机构就可能弃守诚信底线,诉诸于“漂绿”,不受伦理道德约束的“漂绿者”往往问心无愧,对“漂绿”行为心安理得。
三、“漂绿”的治理与抑制
ESG报告“漂绿”现象有愈演愈烈之势。这种势头如果不加以遏制,有可能泛滥成灾,ESG报告中的温室气体排放、水资源管理和资源循环利用等信息披露将充斥着浮夸风,从而危及《巴黎协定》提出的将气温上升控制在工业革命前的2℃以内、力争控制在1.5℃以内这一关乎人类生存和经济社会可持续发展的环境目标。与治理财务舞弊一样,治理ESG报告的“漂绿”问题需要多管齐下,形成合力,产生震慑。笔者认为,短期内可着重从立法推动、标准统一、强制披露、独立鉴证、数字赋能、能力建设六个方面采取治理举措,以抑制“漂绿”行为,提高ESG报告的信息质量。
(一)推动立法工作,压缩“漂绿”灰色空间
ESG报告所涉及的许多内容如温室气体排放具有明显的公共产品属性,这些公共产品的外部性仅通过市场机制难以消除,必须辅以适度的政府管制。而政府管制的基础是建章立制。欧盟的ESG报告制度之所以领先全球,在很大程度上得益于欧盟注重立法工作。立法工作不仅有助于规范企业和金融机构的ESG报告,也可以大幅压缩“漂绿”的灰色空间。《欧盟分类条例》和《可持续金融披露条例》(SFDR)等旨在规范绿色金融活动披露义务的法律通过后,欧洲冠以ESG和可持续发展等名称的基金规模下降了2万多亿欧元,足以说明立法对于抑制“漂绿”的积极作用。
我国的ESG报告处于起步阶段,与此相关的立法工作基本处于空白状态。随着“双碳”目标的提出,ESG报告特别是气候相关信息的披露将进入提速期。在此过程中“漂绿”问题将更加突出,虽然可以依据《广告法》《反不正当竞争法》《消费者权益保护法》和《环境保护法》对消费品领域的“漂绿”行为进行惩处,但这些法律对于惩处ESG报告的“漂绿”行为并不适用。中国人民银行和财政部等七部委发布的《关于构建绿色金融体系的指导意见》⑨、中国人民银行印发的《银行业金融机构绿色金融评价方案》、中国人民银行等三部门印发的《绿色债券支持项目目录(2021年版)》以及中国证券投资基金业协会发布的《绿色投资指引(试行)》等规定,对于规范绿色金融发展具有重要的促进作用,中国证监会和上海及深圳证券交易所制定的涉及环境信息披露的规定,也有助于抑制上市公司的ESG报告“漂绿”行为,但这些部门规章的权威和效力明显不够。因此,通过立法规范ESG报告的编制和披露,才能从根本上整治和抑制“漂绿”行为,才能为碳达峰碳中和保驾护航。
(二)制定统一标准,挤压“漂绿”选择余地
不同国家甚至同一个国家的不同企业和金融机构披露的ESG报告质量参差不齐,都在不同程度上存在“漂绿”现象。究其原因,主要包括两个方面:
1. 对绿色的含义缺乏统一的界定标准。全世界关于绿色金融的界定标准超过200个,导致名不副实的金融机构和金融产品混迹于绿色金融之中。如果不尽快统一绿色的界定标准,金融市场将充斥假冒伪劣的绿色金融产品,最终导致劣币驱逐良币的局面。为此,监管部门有必要围绕ESG报告所涉及的绿色领域统一界定标准,让绿色标签有章可循,使“漂绿”行为付出代价。
2. ESG报告缺乏统一的披露标准。除了使用最为广泛的全球报告倡议组织(GRI)的四模块准则体系和TCFD的四要素气候信息披露框架,其他经常被采用的ESG报告披露标准还包括气候披露标准理事会(CDSB)的信息披露框架、可持续发展会计准则委员会(SASB)的五维度报告框架、世界经济论坛(WEF)的四支柱报告框架。这些ESG报告的披露标准各有侧重、要求迥异、权威性不足,既增加了报告使用者的分析成本,也增加了企业和金融机构的遵循成本,甚至为ESG报告“漂绿”提供了便利。正因为如此,二十国集团(G20)、金融稳定理事会(FSB)、国际证监会组织(IOSCO)以及国际会计师联合会(IFAC)等国际组织才大力支持国际财务报告准则基金会发起成立ISSB,由其负责发布统一的ESG报告披露准则——ISDS。可以预见,ISDS发布后,“漂绿”的选择余地将被大幅挤压,ESG报告披露信息的可比性和一致性将大幅提高。对于我国而言,当务之急是尽快明确我国的应对策略。可供选择的方案包括:(1)以ISDS为基准,结合我国国情和“双碳”目标及其路线图和时间表,制定我国自己的ESG报告披露标准;(2)与ISDS实现持续动态趋同;(3)完全采纳ISDS。不论采用哪个方案,我国均应加快统一ESG报告的披露标准,以抑制企业和金融机构的“漂绿”行为。
(三)推行强制披露,强化“漂绿”社会监督
迄今为止,世界上大部分国家的ESG报告以自愿披露居多,作出强制披露规定的极为罕见。自愿性披露缺乏刚性约束,容易滋生选择性披露和报喜不报忧的“漂绿”行为,也不利于全面检查和评估温室气体排放等气候变化控制目标的进度。相比之下,推行ESG报告强制披露制度,不仅有助于各国评估减排目标的实现进度和实施差距,也有助于抑制企业和金融机构的“漂绿”行为。推行ESG报告强制披露制度,还可以提高气候相关信息披露的透明度,增加企业和金融机构的披露义务和责任,让社会公众、新闻媒体、非营利组织(NGO)有机会加强对企业和金融机构“漂绿”行为的监督。
欧盟2019年颁布了SFDR,从机构层面和产品层面对可持续发展的ESG因素提出了明确的强制性披露要求,在抑制“漂绿”方面迈出了重要一步。SFDR的第8、9、11条规定堪称最重要的反“漂绿”条款。第8条规定,当金融产品以环保等特点进行推广时,应当披露如何实现该等环保特质的相关信息。第9条规定,当金融产品以可持续投资为目标并以特定指数作为参考目标时,应当披露该产品如何实现该目标;如果金融产品将减少碳排放作为目标,则必须解释用什么方法和手段确保减排目标的实现。第11条要求金融市场参与者对其ESG金融产品持续发布定期报告,以防止投资过程中发生“漂绿”行为。SFDR的强制性披露要求极大地提高了金融产品的透明度,对于遏制金融机构的“漂绿”行为发挥了极大作用,值得学习借鉴。
(四)实施独立鉴证,抑制“漂绿”数字游戏
如前所述,ESG报告的“漂绿”现象之所以比较普遍,与缺乏第三方的独立鉴证机制密不可分。“漂绿”ESG报告可以带来巨大的经济利益,面对这种利益诱惑,指望企业和金融机构自觉自愿抑制“漂绿”冲动显然不切实际。只有借鉴财务报告的独立审计机制,引入ESG报告独立鉴证机制,才能抑制企业和金融机构的“漂绿”冲动,避免ESG报告沦为数字游戏。毕马威2017年全球企业责任报告(CSR)调查《前路》显示,全球250强企业中有93%发布了CSR,其中有67%聘请了第三方对CSR进行独立鉴证,必和必拓、星巴克等知名企业的ESG报告也早已接受独立鉴证,但目前只有法国、瑞典和丹麦等少数国家对特定企业的ESG报告独立鉴证提出强制要求,因此,大部分企业的ESG报告均以自愿的方式接受独立鉴证。值得欣慰的是,欧盟可望在2024年完成可持续发展报告准则(ESRS)的制定工作,并将要求欧盟企业的可持续发展报告接受独立鉴证,这无疑有助于抑制“漂绿”行为。
独立鉴证无疑是反“漂绿”的重要制度安排,但也不能寄予太高的期望值。与财务报告的独立鉴证不同,ESG报告的独立鉴证往往只能提供有限保证(Limited Assurance),而不是合理保证(Reasonable Assurance)。图3列示了ESG报告不同类型的鉴证,由于ESG报告鉴证的固有限制,对其鉴证在大多数情况下只能提供有限保证,以消极的方式发表鉴证意见,如未发现企业的ESG报告违背相关编报基础。ESG报告鉴证的固有限制包括但不限于:ESG报告迄今缺乏统一的权威编报基础,难以对ESG报告的公允性发表鉴证意见;ESG报告的定性信息多于定量信息,这些包含主观判断因素的定量信息难以鉴证;ESG报告包含很多难以鉴证的前瞻性信息,如气候变化对报告主体商业模式、财务状况、经营业绩和现金流量的短期、中期和长期影响;ESG报告的一些定量信息(如范围3的温室气体排放)超越财务报告范围,鉴证所需要的支持证据收集难度极大;ESG报告的鉴证准则⑩滞后于ESG报告的快速发展,其权威性和针对性与财务报告审计准则存在较大差距。尽管如此,由第三方对ESG报告进行独立鉴证,还是可以对“漂绿”形成一定的制约作用,有助于促使企业和金融机构提高ESG报告的可信度和公信力。


(五)借助数字赋能,夯实“漂绿”防范基础
ESG报告中涉及的温室气体排放来源较多且分散,既有企业能够控制的排放源,也有企业不能控制的排放源。金融机构还需要估算其贷款或投资所产生的温室气体排放。温室气体排放的计算方法复杂且工作量巨大,出错或被“漂绿”的概率很高。只有借助人工智能、区块链、云计算、大数据和物联网等数字技术的赋能,建立功能强大的信息系统,对气候相关信息进行系统收集、高效分析、精准溯源,不断夯实数据基础,才能有效防范“漂绿”行为。
(六)加强能力建设,完善“漂绿”治理机制
按照日益成为主流的TCFD四要素气候信息披露框架,董事会对气候相关风险与机遇负有最终治理责任。如前所述,大部分企业和金融机构的董事会在气候相关风险与机遇的治理方面缺乏专业知识和实践经验,难以有效督导管理层制定并实施气候相关战略和风险管理,也不能对管理层的“漂绿”形成有效制约。因此,加强气候相关风险与机遇方面的能力建设,首先必须从董事会做起。一是要求企业和金融机构大幅提高董事会成员中拥有气候和水资源方面专业知识的董事比例,以提高识别、评估和审议重要环境议题的能力;二是要求企业和金融机构董事会必须设立ESG专门委员会,为董事会作出气候相关风险和机遇的治理决策提供专业支持;三是要求董事会在广泛征求利益攸关者的基础上,定期对环境议题进行评估并将重要的环境议题纳入治理决策程序中;四是加大对董事会成员的ESG培训力度,特别是气候相关风险与机遇领域方面的培训。唯有提升董事会与气候相关的能力建设,完善气候相关的治理机制,才能促使董事会切实肩负起反“漂绿”的责任,使ESG报告如实反映企业和金融机构在环境方面取得的绩效和存在的问题,为全人类应对气候变化提供扎实的基础数据和信息。
① 能源之星(Energy Star)是美国能源部(DOE)和环保署(EPA)共同开发的对家用电器和电脑能耗的认证体系,旨在节能降耗,减少温室气体排放,促进可持续发展。
② 碳抵消是指通过购买碳排放权额度或通过捐款、投资等方式支持植树造林并将其形成的碳汇(Carbon Sink)用于抵消企业经营活动产生的二氧化碳。笔者认为,碳抵消虽然有助于从整体上减少碳排放,但严格地说,碳抵消也可视为“漂绿”行为,不利于企业最大限度地降低其碳足迹(Carbon Footage)。
③ 遗憾的是,这种观点也不一定站得住脚。Pucker(2021)的研究表明,过去两年流入ESG基金的资金规模超过其他股票投资的一倍,但大气层的二氧化碳密度却创下了400年来最高纪录,极端气候频繁发生,说明目前ESG投资对环境的影响有限。
④ 尽管不少实证研究表明ESG基金的回报优于非ESG基金,但如果对ESG基金的投资组合进行深入分析,便会发现ESG基金的高回报大多来自对信息技术公司的投资,而不是来自与气候相关的投资(如清洁能源和可再生能源的投资)。MSCI对世界上20家最大ESG基金的投资组合进行细分研究发现,谷歌、苹果等信息技术类公司是最常见的标配,过去几年信息技术板块股价大幅上涨,为这20家ESG基金带来不菲的收益,这才是ESG基金的投资回报优于非ESG基金的根本原因。
⑤ 值得欣慰的是,ESG报告的强制性披露制度呼之欲出。2021年4月,欧盟委员会(EC)发布了《公司可持续发展报告指令》(CSRD)征求意见稿,要求所有大型企业和上市公司都必须提供可持续发展报告,约有5万家欧盟企业必须按照CSRD的要求披露包括气候相关风险与机遇的信息(黄世忠,2021)。此外,英国政府要求从2022年4月起所有大型企业和有限责任合伙公司引入强制性气候变化报告规则,以取代之前的自愿披露制度。英国财务报告委员会(FRC)于2021年11月也发布了《财务报告准则第102号》的情况说明书,要求企业根据“双重重要性”原则,在财务报表中披露气候变化对编报主体的影响以及编报主体对气候变化的影响。
⑥ 这方面最臭名昭著的“漂绿”例子非大众汽车排放门事件莫属。为了逃避英美等国关于汽车尾气排放的监管规定,大众汽车在部分柴油车安装了应对尾气排放检测的智能软件,在车检时车辆会秘密启动软件以示排气达标,而平时行驶时却大量排放严重超标的尾气,最高达美国法定标准的40倍。丑闻曝光后,大众汽车被迫召回1100多万辆问题汽车,并被英美等国的监管部门处以高额罚款,迄今损失超过300亿欧元。
⑦ 上海高级金融学院的邱慈观教授将这三种类型的投资者分别称为棕色投资者、棕绿色投资者和绿色投资者(邱慈观,2021)。
⑧ 马骏领衔的研究团队发现,在向碳中和转型的过程中,中国的样本煤电企业的贷款违约概率可能会从2020年的3%上升到2030年的22%。英国环境气候风险分析机构Vivid Economics的测算表明,煤电企业的估值在碳中和的过程中将下降80%,石油相关企业的估值可能会下降40%。欧洲2℃ Investing Initiative发表的报告认为,在2℃的情景下,煤电相关企业的估值将下降80%左右,煤电相关的贷款违约率将上升4倍(马骏,2021)。
⑨ 为了实现碳达峰碳中和战略目标,中国人民银行初步确立了“三大功能”“五大支柱“的绿色金融发展思路。“三大功能”包括金融支持绿色发展的资源配置功能、风险管理功能和资产定价功能。“五大支柱”是指绿色金融标准体系、信息披露要求、激励约束机制、绿色金融产品体系、绿色金融国际合作(金融时报,2021)。
⑩ ESG报告鉴证主要依据《国际鉴证业务准则第3000号——历史财务信息审计或审阅以外的鉴证业务(修订版)》(ISAE 3000)和《国际鉴证业务准则第3410号——温室气体排放报告鉴证业务》(ISAE 3410)。ISAE 3000和ISAE 3410分别于2013年和2018年发布,较为老旧,与ESG报告的最新发展不相适应。为此,国际审计与鉴证准则理事会(IAASB)于2021年4月针对ISAE 3000的应用发布了非权威指南(Non-Authoritative Guidance)。
[1]TerraChoice. The Seven Sins of Greenwashing:Environmental Claims in Consumer Markets[EB/OL].www.terrachoice.com,2019.
[2]The Economist. Green Boom or Green Bubble[EB/OL].www.economist.com,2021-05-22.
[3]Soh Young In, Kim Schumacher. Carbonwashing:A New Type of Carbon Data-related ESG Greenwashing[Z].Stanfor Sustai-nable Finance Initiative Precourt Institute for Energy,2021.
[4]杜燕飞.银保监会:我国绿色信贷规模世界第一[EB/OL].http://finance.people.com.cn/n1/2021/0715/c1004-32158531.html,2021-07-15.
[5]赵洋.规模快速增长 产品不断丰富 我国绿色债券市场进入发展快车道[EB/OL].https://www.financialnews.com.cn/sc/zq/202109/t20210915_228582.html,2021-09-15.
[6]陆敏.我国绿色金融发展成效显著 绿色信贷规模居世界第一[EB/OL].https://www.chinanews.com.cn/cj/2021/11-18/9611301.shtml,2021-11-18.
[7]王志锋,张帅.ESG基金的国际经验与中国实践[EB/OL].https://page.om.qq.com/page/OZAV-okenNQxgpS5k3mrj4hA0,2021-12-04.
[8]资本绿镜.超3/4可持续发展主题公募基金存在“高碳投资”[EB/OL].https://mp.weixin.qq.com/s/ij_35jSEccQ7PWxj_k5o7Q,2021-10-09.
[9]杨坪.备受追捧的贵州茅台为何ESG遭降级?[EB/OL].https://view. inews. qq. com/w2/20211016A028JU00?refer=wx_hot,2021-10-16.
[10]黄世忠.谱写欧盟ESG报告新篇章——从NFRD到CSRD的评述[J].财会月刊,2021(20):16 ~ 23.
[11]Pucker K. P.. The Trillion-dollar Fantasy[EB/OL].www.institutionalinvestor.com/article/b1tkr826880fy2/The-Trillion-Dollar-Fantasy,2021-09-13.
[12]Pedersen L. P., Fitzgibbons S., Pomorski L.. Responsible Investing:The ESG-efficient Frontier[J].Journal of Financial Economics,2021(1):572 ~ 597.
[13]邱慈观.棕色投资人与alpha幻象[EB/OL].https://mp.weixin.qq.com/s/FNRhwUICCYy7UDt5Ve3u9g,2021-01-21.
[14]马骏.马俊谈金融支持碳中和:开发与“碳足迹”挂钩的金融产品[EB/OL].https://mp.weixin.qq.com/s/2RhZmsmEwcfPaejx_X1HtA, 2021-05-10.
[15]吴渊.全球重要企业碳中和竞赛与“漂绿”风险[EB/OL].https://baijiahao.baidu.com/s?id=1689227019205393369&wfr=spider &for=pc,2021-01-18.
[16]金融时报.央行副行长陈雨露:绿色金融“三大功能”“五大支柱”助力实现“30.60目标”[EB/OL].https://mp.weixin.qq.com/s/_txYIg0obOH79YO8wKfd2g,2021-03-07.
[17]HKICPA. Technical Bulletin AATB:Environmental, Social, and Governance (ESG) Assurance Reporting[EB/OL].www.hkicpa.org.hk,2020.


