2020年9月,第七十五届联合国大会一般性辩论上,我国首次提出要在2030年实现碳达峰,2060年实现碳中和的目标与承诺。
01
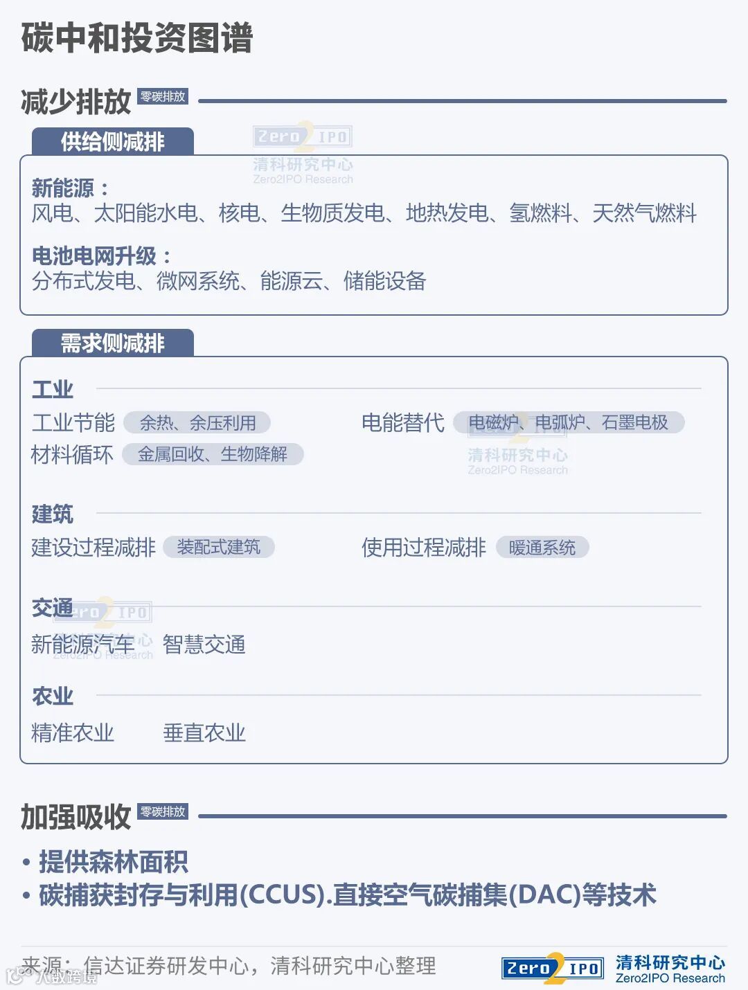
何为“碳中和”
02
全球进程梳理
2018.09
美国加利福尼亚州签署了碳中和令,几乎同时通过了一项法律,在2045年前实现电力100%可再生。
2019.06
法国国民议会投票将净零目标纳入法律。气候高级委员会建议法国必须将减排速度提高三倍,以实现碳中和目标。
2020.01
奥地利联合政府承诺在2040年实现气候中立,在2030年实现100%清洁电力,并以约束性碳排放目标为基础。
2020.03
欧盟委员会公布《欧洲气候法》草案,决定以立法的形式明确,欧洲到2050年实现“碳中和”。
2020.10
日本首相菅义伟在向国会发表首次施政讲话时宣布,日本将在2050年实现温室气体净零排放,完全实现碳中和。
03
我国近期"碳中和"重要事件
2020.09
第七十五届联合国大会一般性辩论上,我国首次提出要在2030年实现碳达峰,2060年实现碳中和的目标与承诺。
2021.03
国家电网公司发布碳达峰碳中和行动方案。
2021.07
在2021年生态文明贵阳国际论坛“碳达峰碳中和与生态文明建设”主题论坛上,生态环境部发布了《中国应对气候变化的政策与行动2020年度报告》。
2021.07
全国碳排放权交易市场上线。
2021.08
第七次金砖国家环境部长会议召开并审议通过了《第七次金砖国家环境部长会议联合声明》。
04
"碳中和"提上日程
绿色产业基金纷纷设立
不同于发达国家,目前我国仍处于快速发展阶段能源需求持续增长,减排任务艰巨、时间紧迫。然而,巨大的困难面前往往也孕育着新的生机,越来越多的市场机构、企业与政府部门陆续设立绿色基金,探索环保、碳中和产业发展之路。
据清科研究中心统计,截至目前投向绿色环保、清洁技术和新能源方向的绿色产业基金逾1,000支,2021年多支百亿级基金完成设立。
据不完全统计(见下图),2010-2014年,绿色基金设立数量呈缓慢波动上升趋势;2015-2017年,该数量出现井喷式增长,并于2017年达到顶峰;之后,绿色基金设立数量逐年回落,但仍高于2010-2014年的最高值。从各专项基金的目标规模来看,国家绿色发展基金一马当先,目标规模为885亿;国能新能源产业投资基金、红杉中国碳中和技术基金、嘉泽新能-中车风能碳中和发展基金以及武汉碳达峰基金不相上下,目标规模在百亿左右。

从绿色基金所青睐的行业来看,往年绝大多数绿色基金投资行业集中在新能源领域,实际上除新能源外,智能电网、智慧交通、碳捕获、低碳排放技术、减排新材料等多个领域的投资机遇也有待挖掘。据国家气候战略中心、清华大学气候变化与可持续发展研究院、中金公司等多家权威机构估计,碳中和目标下将带来百万亿级别的新增投资。

05
资本赋能 助力绿色产业发展
国家绿色发展基金
9月3日,财政部网站发布了《关于全面推动长江经济带发展财税支持政策的方案》,方案中提出:国家绿色发展基金等重点投向长江经济带。
据悉,国家绿色发展基金首期规模885亿元,中央财政出资100亿元,沿江省市政府和社会资本参与出资。第一期存续期间主要投向长江经济带沿江省市,重点投向环境保护和污染防治、生态修复和国土空间绿化、能源资源节约利用、绿色交通、清洁能源等领域,支持打好污染防治攻坚战,加快培育绿色产业相关市场主体,更好服务长江经济带绿色发展。
财政部副部长许宏才介绍称,基金可直接投向环境保护污染治理和生态修复的项目。同时,考虑到长江经济带市场潜力大、产业基础好的客观实际,基金也可通过子基金投入等金融手段,加快培育绿色发展领域的市场主体,扶持绿色产业发展,更好服务于实体经济的绿色转型,为解决生态环境的问题提供系统性产业支撑。
国能新能源产业投资基金
1月22日,国家能源集团、中国国新、中国东方联合发起的国能新能源产业投资基金合伙协议在北京签署。该基金整体规模为100.2亿元,主要投资方向为风电、光伏产业,以及氢能、储能、综合智慧能源等新兴产业的新技术项目。
据报道,该笔基金投资运作后,预计将撬动约500亿元的资金流向新能源产业,可促使超过600万千瓦的风电、光伏项目落地。
该基金由国家能源集团发起设立,合伙人分别是该集团旗下的中国神华股份有限公司、国华能源投资有限公司以及中国国新旗下的中国国新资产管理有限公司、中国东方资产管理股份有限公司。国华投资的全资子公司——国华投资开发资产管理有限公司将作为基金的实际管理人,负责基金的管理与运作。
红杉中国碳中和技术基金
9月6日,远景红杉碳中和基金正式落户无锡高新区,无锡市委书记杜小刚、红杉全球执行合伙人沈南鹏、远景科技集团CEO张雷共同为基金和科创中心落地揭幕。
远景红杉碳中和基金是全国首支由绿色科技企业携手创投机构发起和落地的百亿规模碳中和专项基金,首期募集50亿元,将投资全球碳中和领先科技企业,打造碳中和技术创新生态,加速聚集低碳技术和创新,构建零碳产业体系。
“今天无锡、远景和红杉汇聚了各自的先发优势,将在推进双碳发展重要国家战略中迸发出独特的化学反应,为碳达峰、碳中和的重要命题做出有价值的探索。”沈南鹏表示,此次在无锡落地碳中和基金以及碳管理平台等,就是想发挥他们在金融、科技、人才上的优势,探索能平稳有效促进企业新旧动能转换的方式方法,推动和孵化一批绿色能源试点项目,把低碳零碳的理念和思想植入到未来科技的DNA中。
“远景红杉碳中和基金”连同“红杉低碳科技产业孵化中心”、“远景零碳数字创新中心”,以及“双碳双控”方舟管理平台,正式落户无锡高新区,将形成“一基金、两中心、一平台”的城市零碳发展“无锡样板”,为有效解决城市双碳目标下高质量发展难题,加速推动城市数字化、生态化转型树立典范。
嘉泽新能-中车风能碳中和发展基金
6月15日,嘉泽新能与鸡西市人民政府、天津中车风能科技有限公司(以下简称“中车风能”)签订了《新能源产业合作框架协议书》。
根据框架协议,鸡西市人民政府同意嘉泽新能与天津中车风能公司作为潜在投资主体,在黑龙江省东部高比例可再生资源外送基地规划布局下,提出百万千瓦级别具体基地(项目)建设方案,通过优选方式优先配给中车风能、嘉泽新能200万千瓦开发建设量。中车风能、嘉泽新能同意在鸡西投资260亿元建设新能源示范基地和新能源装备制造工业园区。新能源装备制造工业园区包括但不限于风力发电机组制造与装配基地、塔筒制造基地、风机叶片制造基地、逆变器生产及其他零部件生产基地。
另外,中车风能、嘉泽新能同意于2021年10月1日前,在鸡西市注册成立100亿元规模的“碳中和”新能源产业发展基金,并承诺该基金运行期间所产生的税收全部在鸡西市缴纳;同意按“源网荷储”一体化要求,投资建设智能微电网项目。承诺在新能源装备制造工业园区内建设一座具有国际先进水平的新能源项目大数据和运维中心。
武汉碳达峰基金
7月16日,全国碳市场正式启动上线交易。记者在碳交易活动湖北分会场获悉,武汉市人民政府、武昌区人民政府与各大参会金融机构、产业资本共同宣布,将共同成立总规模为100亿元的武汉碳达峰基金。这是目前国内首只由市级政府牵头组建的百亿级碳达峰基金。
据介绍,武汉碳达峰基金立足武汉,面向全国,优选“碳达峰、碳中和”行动范畴内的优质企业、细分行业龙头开展投资;基金重点关注绿色低碳先进技术产业化项目,以成熟期投资为主。通过资本赋能加快绿色低碳转型提速,助力湖北省武汉市打造绿色低碳产业集群,实现中部绿色崛起。
武汉市金融工作局表示,将引导金融机构及股权投资机构加强与绿色类企业项目的对接,加大对符合相关条件的绿色类企业的资金支持力度,通过发展绿色金融推动产业。
100亿碳中和基金,首期将募集20亿,用于企业节能减排设施设备的建设配置,比如养殖场的沼气设施建设,以及节能减排技术创新的投入。
06
小结
碳中和是新时代下全球发展的大势所趋,未来,我国的能源结构、经济结构和区域发展结构都将发生重大变化,相关的投资机遇也将日渐凸显。在政策环境重视、经济发展进入高质量增长阶段、认知普及和技术进步的共同推动下,碳中和将成为ESG投资的重要落脚点。

