
新能源出现的原因和重要性
环境恶化和能源危机促使我国发展新能源
2020中国碳排放量全球范围排名第一,碳减排迫在眉睫。交通工具的普及,叠加工业、农业、建筑等各领域生产制造等因素,使用能源带来了大量碳排放,加剧温室效应形成。据《bp世界能源统计年鉴》,2020年中国碳排放量总计9899.3百万吨。在全球范围内碳排放总量排名第一,约占全球排放总量的30.7%。长期不节制排放会使得气温继续升高,从而引发出区域天气奇变、海洋酸化、自然界生态系统紊乱、物种灭绝等一系列威胁人类生存环境和身体健康等不良后果。所以碳减排迫在眉睫。
转型发展新能源可以助力减少碳排放带来的危害。新能源来源干净(风、水、太阳等)、污染物排放少,可直接实现保护环境目的、遏制温室效应加剧。同时我国能源结构不平衡属于煤多缺油少气,天然气和石油依赖进口使用,发展新能源亦可逐渐减少和替代化石能源的使用,调整能源使用不均衡局面,逐步拜托依赖,建立自有能源发展体系。开发新能源是保护生态环境、缓解自有能源危机、走经济社会可持续发展之路的必要路径。


能源结构布局影响国际发展
碳中和、能源结构布局关乎国际发展格局
截至2021年11月份,全球制定碳中和目标的国家和地区有66个。有191个国家提交了第一轮“国家自主贡献”文件,涉及的减排量涵盖了全球90%以上的二氧化碳排放量。另有27个国家和欧盟已按照《巴黎协定》的要求通报了低温室气体排放的长期发展战略,这其中也包括“净零承诺”。各国均在向碳达峰、碳中和努力推进。


欧洲国家碳排放定价普遍偏高
净零碳承诺需要有严格的短期及中期行动来支持,国家间正在制定愈加严格的碳定价工具。从碳排放交易机制来看,日本、新加坡等亚太国家制定价格为2-3美元/吨二氧化碳;与中国人均碳排放相近的法国、英国等欧洲国家定价已高于20美元/吨,采取更严厉的机制力达净零碳承诺。

我国能源结构布局
传统能源仍然占据主要地位,政策鼓励氢能开发使用
国际氢能产业进入快速发展期。美国、欧洲、俄罗斯、日本等主要工业化国家和地区都已将氢能纳入国家能源战略规划。根据国际氢能委员会发布的报告,全球范围内已有131个大型氢能开发项目,全球项目总数达到359个。预计到2030年,全球氢能领域的投资将激增到5000亿美元,2050年全球氢能产业将创造3000万个工作岗位,减少60亿吨二氧化碳排放,在全球能源消费占比重的达到18%。
我国计划于2030年前实现碳达峰,2060年前实现碳中和。截止2020年,火力发电仍然占据中国发电结构的主导,占比达到57%。同年世界平局水平为33.8%,中国能源结构转变迫在眉睫。
氢气作为高效低碳的二次能源,是双碳目标战略下的必然选择。为了实现碳中和2060的目标,我国氢气的年需求量从目前的3342万吨增加到1.3亿吨左右,在终端能源体系中占比达到20%。中国未来有望领跑全球氢能产业发展。


氢能源与传统能源对比
高效减排,储量丰富,来源广泛,降低使用成本
储藏有量,用有需。中国目前煤炭储量较为丰富,占世界探明储量的13.3%,石油、天然气较为稀缺。但储产比情况不乐观,以目前的探明储量,石油资源还可以继续开采18.2年,天然气43.3年,煤炭37年。
清洁氢能,热值强,缩成本。热值是指单位重量燃料燃烧时所产生的热量,是评价燃料质量的重要指标,单位以兆焦/千克(MJ/kg)表示。平均来看,石油为41.87MJ/kg,天然气为38.97MJ/kg,原煤为20.93MJ/kg,而氢气的热值达到142.4MJ/kg。国际上多以标准燃料应用的基热值(标准煤当量)29.27MJ/kg计量,石油、天然气折算标准燃料系数分别为1.4286和1.33,氢气达到4.865,是极为优质高效的清洁能源。根据国际货币基金组织给出的全球碳排放平均价格和美国能源协会公布的中国碳排放量数据计算得出,2019年我国煤炭、石油和天然气排放的二氧化碳的碳税价格已经达到323.2亿美元。氢能源使用对于实现时间短、任务重的碳中和目标有重大战略意义。



氢能源与其他新能源对比
氢能综合能力优于其他可再生能源


氢能源战略价值
从传统能源替代角度看氢能减排价值
根据《中国氢能源及燃料电池产业白皮书2020》,当前我国氢气产能约每年4100万吨,产量约3342万吨,是世界第一产氢国,到2030年我国可再生能源制氢有望实现平价,在2060年碳中和情境下可再生能源制氢规模有望达到1亿吨。需求方面,2030年我国氢气的年需求量将增加至3715万吨,2050年可到9690万吨,2060年则增加至1.3亿吨。
已知2020年中国氢气需求量大约为3.34亿吨,其中化石能源制氢(灰氢)占比最大,约为67%左右,灰氢量大约为2.24亿吨,而2020年绿氢占比仅3%,约有0.1亿吨。《中国氢能源及燃料电池产业白皮书》预计到2050年,中国氢气需求量将达到9.69亿吨,其中灰氢制取比例从67%降至20%,绿氢制取比例提升至80%。(即灰氢约为1.938亿吨,绿氢为7.752亿吨)
因为灰氢通过燃烧化石燃料产氢仍会带来一定的碳排放量,而绿氢完全通过可再生能源和生物制氢等技术将实现零碳排放。相比之下2050年由于绿氢的占比不断增加,优化灰氢,碳排放将会大幅度减少,逐步实现2060年碳中和目标。


使用氢能减少的碳排放
使用氢能代替传统能源减少碳税效率高达76.7%
此处氢能源减少的碳排放量计算为:(氢能需求量同等热量条件下所需传统能源的碳排放量-制取氢能源过程中产生的碳排放量)*每单位碳税价格。
其中等量氢需求量下所需传统能源的碳排放量可用其产生的热值作为换算依据,以2050年为例:所需的9.69亿吨氢将会释放的能量约等于65.93亿吨煤释放的热量, 其产生的碳排放等于65.93亿吨煤*化石燃料燃烧过程二氧化碳排放因子(2.64吨CO2 /吨标煤),也就是174.05亿吨CO2,假设每单位碳税为3美元,则将会产生522.15亿美元的碳税。
而制取氢能源过程中产生的碳排放量,主要理解为非绿氢制取中产生的碳排放量,根据北京理工大学能源与环境政策研究中心发布的《碳中和背景下煤炭制氢的低碳发展》研究可知,煤炭制氢将排放约20.90KG CO2e/kg H2,前面信息可得2050年我国灰氢量大约为1.938亿吨,因此灰氢的制取过程将会产生40.50亿吨二氧化碳。
综合来看,到2050年,若氢气完全替代煤炭作为能源,将减少133.46亿吨二氧化碳排放。假设每单位碳税为3美元,则节约的碳税价格达到400.38亿美元,综上,氢能减少的碳税效率高达400.38亿美元/522.15亿美元=76.7%。有效实现降碳税节约我国能源发展成本。

氢能源战略价值
从不同应用领域看氢能减排价值
到2060年我国氢气利用结构中工业占比最大(约占60%),其次为交通(31%)。利用于工业领域,如炼油、氨生产、炼钢等,氢不仅可以当作能源亦可以当作燃料实现大规模应用。其次氢能凭借其高储能、高效释放和优秀燃料电池等特性,将有31%用于交通领域下,尤其在商用车、重型卡车中替代率高。
在预计2060年我国氢需求量大约为1.3亿吨的前提下:工业领域用氢7.8亿吨,相当于减少53.07亿吨煤炭用量(利用热值对比氢得出);交通运输领域用氢4.03亿吨,相当于减少27.56亿吨煤炭用量;建筑及其他领域用氢1.17亿吨,相当于减少7.96亿吨煤炭。根据化石燃料燃烧过程二氧化碳排放因子,工业、交通和其他领域减少的碳排放量分别为141.1、 72.76和21.01亿吨,工业领域将实现减少423.3亿美元的碳税,由于工业领域具有规模大占比高、多为B、G端为主导发展制造、自我传统能源转型压力大,产生的碳排放成本庞大等特点,所以氢能优先大规模布局工业领域一方面可以加速实现节能减排绿色环保碳中和目标,另一方面高效减少碳税,帮助企业和国家在国际舞台中实现可持续发展,其次是交通领域的用量将提升, 2060年将实现减少218.28亿美元碳税的成果。


从产业链看氢能目前发展困境
成本技术为主要制约因素

制氢环节现状分析
灰氢仍是主流,绿氢为最终利用理想形态,以蓝氢作为过渡
根据制取方式和碳排放量的不同,分为灰氢,蓝氢及绿氢。灰氢是通过化石燃料(例如石油、天然气、煤)燃烧产生的氢气;蓝氢是在灰氢的基础上,应用碳捕捉、碳封存技术,实现低碳制氢;绿氢是通过光伏发电、风电以及太阳能等可再生能源电解水制氢,在制氢过程中基本上不会产生碳排放,被称为“零碳氢气”。目前主要有三种主流制取路径:
1)以煤炭、天然气为代表的化石能源重整制氢;
2)以焦炉煤气、氯碱尾气、丙烷脱氢为代表的工业副产气制氢;
3)电解水制氢。我国现阶段约97%的氢气都是由化石能源制氢或副产氢获得。

氢能源储运环节现状分析
氢的特性对储运提出挑战,长管拖车高压气态储运为主流
储运环节是制约氢能源成本的重要因素。氢能源的储运可以分为高压气态储运、低温液态储运、有机液态储运、固态介质储运、合成燃料储运等多种方式。现阶段我国储运处于早期阶段,普遍采用20MPa气态高压储氢与集束管车运输的方式,车载高压储氢瓶我国目前主要采用35MPa。
质量能量密度最高:氢在常温下为气态,体积能量密度较低,仅为天然气的1/3(20MPa),约为硬煤的1/20。所以与天然气等相比,氢气的储运更需要考虑压缩密度提高运输效率,当前的措施主要为高压压缩以及液化处理。
氢流速更快:氢气在管道中的流速大约为天然气的2.8倍,可以改善氢体积密度低的缺陷,采用天然气管道的氢气运输可以达到80%-90%的原始输送能力。
氢脆特性:过量的氢原子进入金属基体后 ,在应力作用下, 会引起金属韧性或承载能力的降低 , 从而发生断裂(通常是亚微观的断裂) 或者突然脆性失效。

加氢站建设现状分析
加氢站成本较高,顶层设计加快推动企业积极布局
我国加氢站数量处于全球第一,但建设主要受政策驱动,存在审批、成本等困境:1)加氢站土地审批流程繁琐,还涉及环评、消防审批等;2)我国加氢站设备成本约占70%以上,据中国氢能联盟数据,建设一座500kg、加注压力35MPa的加氢站的成本为1200万元(不含土地费用),相当于传统加油站的3倍,单位加注成本约13-18元/kg;3)氢气压缩机、加注机成本占据65%左右,关键设备及其核心零部件的进口依赖度高。
2022年3月发布的《氢能产业发展中长期规划(2021-2035)》提出部署建设一批加氢站,各地也针对性进行了加氢站布局,如内蒙古提出到2025年累计建成60座加氢站,四川成都最高给予1500万元建设运营补助,合力推动加氢站发展。


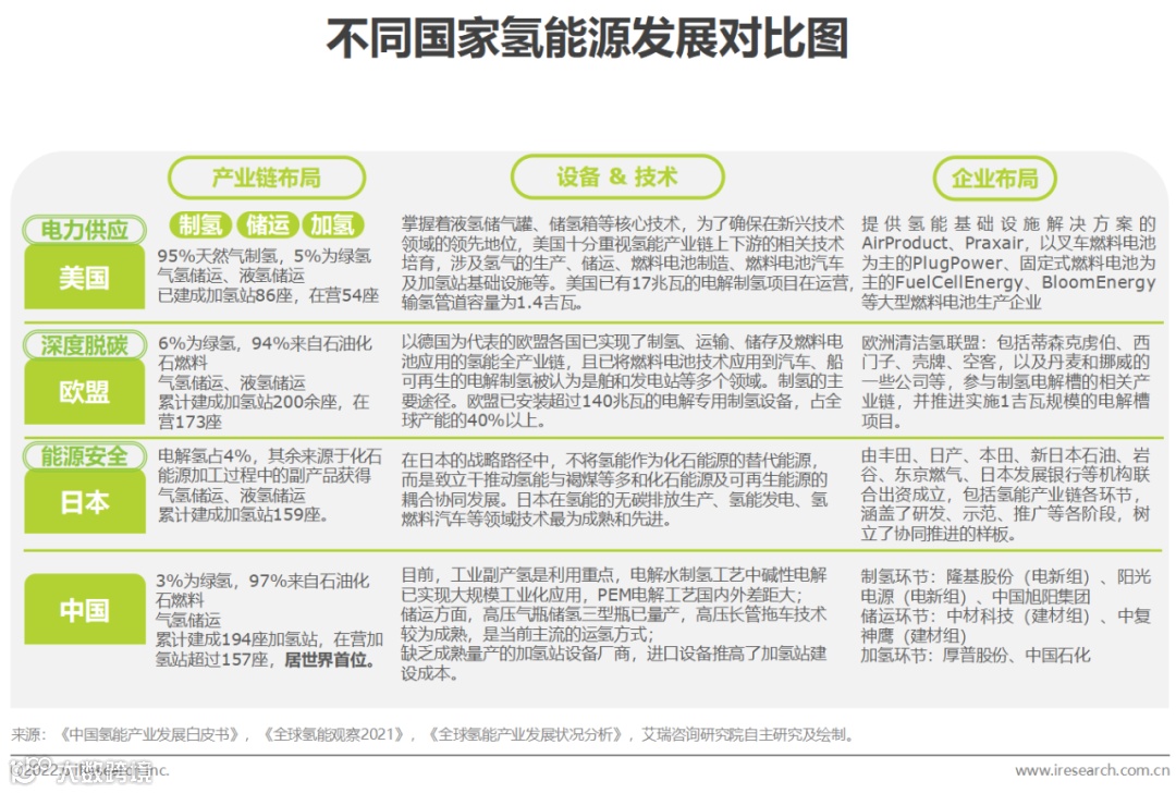
全球氢能发展现状
与其他发达国家相比,我国运输环节存在巨大空间
相较我国,美、日、欧发展氢能时间长,技术与产业链更加成熟与完善,在储运环节液态运输技术及配设设施较为成熟,而我国现阶段氢的运输主要以高压气态长管拖车运输为主,管道运输仍为短板弱项,需积极推进进行天然气掺氢、管道输氢、有机液体储运、固体材料储运等技术的开发和布局,尚存广阔发展空间。此外,美、日、欧也建立产业联盟协同上中下游各个企业协同发展。

从产业链看氢能未来之路
技术革新+政策引导共同推动绿氢发展之路
我国氢能源发展起步晚,速度快,目前主要依托化工生产中的副产物作为主供氢源的原材料,以节省制氢成本。然而,依托于工业原料及副产物所制的“灰氢”及结合CCUS技术的“蓝氢”仍会产生较大碳排放,根据国际氢能委员会测算,2030年碳排成本约为50美元/吨二氧化碳,使得灰氢成本达46.22元/kg,或与“绿氢”同价,须加快推动通过可再生能源、电解水等方法,实现全程百分之百零碳排、零污染的“绿氢”继续发展。目前,“绿氢”的制取方式为电解水制氢,主要的制取工艺为碱性电解、PEM电解(质子交换膜电解)、固体氧化物(SOEC)电解,其中ALK碱性电解与PEM电解技术应用较为成熟。“绿氢”降成本基本路径主要通过国家政策积极引导,从原料供应、技术及相关设备三维度突破。

技术、成本多环节突破,发展多样化储氢方式
从氢的储存来看,氢的大规模应用下,一方面高压气态瓶改造成为重点,另一方面,需推动低温液态储氢和介质储氢的发展。高压氢能瓶未来主流为金属内胆纤维缠绕瓶(III型)和塑料内胆纤维缠绕瓶(IV型),VI型瓶内胆采用树脂,在70MPa标准下可以实现更长的寿命,助力氢储存降本增效。低温液态储氢从储能密度来看是最为理想的储氢方式,但对容器绝热性能要求很高,目前主要应用于航天领域。介质储氢主要分为固态金属、有机液体(甲苯、二苄基甲苯等)、合成燃料(甲醇、氨等)等,其中固态储氢方式通过化学或物理吸附原理将氢气吸附后储存,载体一般为纳米材料或者金属氢化物。液态有机储氢可以利用传统的石油基础设施进行运输、加注,方便建立加氢网络。

储运环节发力管道输送,加注环节合建加氢站降本
氢能源储运环节主要瓶颈在于解决高成本、低能效、安全性难题,从氢能规模化来看,目前的长管拖车高压气氢不能满足大面积区域辐射,未来趋势主要在液氢运输以及管道运输,其中,液氢技术门槛较高,国产化程度低,大规模应用还难以满足,可先通过驳船应用于洲际运输。美国、欧洲分别已有氢气管道2500km、1598km,我国仅有400km左右,发展较为滞后。管道运输的成本难题主要是初始投入高,但随着规模化应用,后期运输成本很低,是氢能储运的未来所在。
单一的加氢站审批程序复杂,成本高昂,合建加氢站可分为油-氢合建站、CNG-氢合建站以及LNG-氢合建站,可利用现有加油加气站的场地设施改扩建,探索站内制氢、储氢和加氢站一体化的加氢站等新模式部分。中国石油、中国石化等企业拥有庞大的加油站,具有发挥氢能业务的网络优势。



