国家能源局数据显示,截至去年底,我国海上风电累计装机规模达到2638万千瓦,已超过英国跃居世界第一。目前,我国海上风电业高速发展,并逐步走向深远海。在双碳目标及电力缺口双重背景下,沿海主要省份发展海上风电动力强劲。下面我们就海上风电产业国内外发展现状、产业链、相关公司等内容进行深度梳理,以期从中窥探海上风电行业未来市场发展趋势。
01
为何发展海上风电
1.碳中和背景下,风电需求攀升
全球碳中和背景之下,新能源需求持续抬升。2015年《巴黎协定》提出到2050年气温升幅进一步限制在1.5℃以内的长期目标后,主要国家陆续提出碳中和目标,全球能源转型进程有序推进。根据IEA预测,基于全球升温不超过1.5摄氏度的假设,到2050年全球电力消费的90%将来自可再生能源电力,其中风电和光伏占电力消费总规模的近70%,全球新能源确定性需求持续抬升。
风电累计装机规模稳步上涨,新增装机量再创新高。根据GWEC统计,2020年全球新增风电装机93GW,同比增幅达到53%,增幅创历史新高;全球累计装机量稳步增长,2020年达到743GW,2011年以来年均复合增长率为12.06%。

2.海上风电具有更多优势
(1)我国能源结构中,风电同比增长最快
从我国能源结构来看,火电依然是我国目前最主要的电力来源,累计装机容量超过五成。但从增速来看,风电、光伏等新能源装机增速已显著高于火电。其中,风电同比增长最快。截至2021年11月,我国风电累计装机容量达到3.05亿千瓦,同比增长29.0%,为同期水电(5.5%)、光伏(24.1%)、火电(3.5%)中增长最的能源类型。
(2)海上风电具有稳定性高、风速大、易消纳的特点
海上风电与陆上风电相比,存在稳定性高、风速大、易消纳的特点。离岸海上风速通常比沿岸高出20%,且相比陆上很少有静风期,发电时间更长。并且对风电设备而言,陆地地形复杂、粗糙度高,不同高度的风速常常相差很大,导致风电设备易损坏,而海上就很少有此类风险,因此海上风力机可以提供风速更大、更为稳定的电力来源。另外就我国来说,东部地区经济相对更为发达,发展海上风电更利于就地消纳,减少运输过程中的电力损耗。

(3)我国发展海上风电潜力巨大
根据世界银行发布的数据显示,我国在距离海岸线200公里、水深1000m以内水域海上风电技术性开发潜力为2982GW。以2021年我国累计装机量26.38GW来看,仅占该值的0.9%。从我国海陆风累计装机占比来看,截至2021年,我国海上累计装机容量2535万千瓦,仅占全部累计装机容量的7.7%。
02
全球海上风电发展现状及政策梳理
1.全球海上风电发展
(1)全球海上风电保持稳定增长
过去十年,全球海上风电新装机量年均复合增长率达到22%,占风电装机比重不断提升。2010年之前,海上风电仅占风电新装机量的1%,2019-2020年新装机量超过6GW,占比增至7%-10%。
从地区分布上来看,2020年我国继续保持新增装机量优势,占全球总量五成以上,荷兰、比利时、英国、德国位列2-5位,分别占比24.6%、11.6%、8%和3.9%。在我国带动下,亚洲新增装机量超过欧洲,占全球比重的51.4%;总装机量方面欧洲继续保持先发优势,占比超过70%。

(2)未来十年全球海上风电将迎来强劲增长
根据IEA及IRENA的碳减排路线,如果要在2050年顺利完成零碳排放目标,海上风电作为全球减碳的核心之一将大幅扩大规模以支持减碳目标。根据IRENA预计,在1.5°C的情景下海上风电装机容量将超过2,000GW,占风电总装机容量的近四分之一,对各国海上风电建设提出新的要求。
未来十年海上风电将迎来强劲增长。2020-2025年全球海上风电新装机容量年均复合增长率将达到29.3%,2025年新增装机量突破20GW达到21.96GW;2026-2030年CAGR为12.7%,2030年新增装机量将达到近40GW。另外,累计装机量方面,2030年累计总装机量将从2020年的35GW增至270GW,其中107GW将在2030年前完成装机。

未来十年全球海上风电增长主要来自亚洲和欧洲。

2.欧洲:全球最大的区域性海上风电市场,未来将维持稳定增长
欧洲是海上风电产业的发源地。海上风电起源于1991年,丹麦安装了世界上第一台海上风机,自此欧洲在全球海上风力发电规模和技术方面一直处于领先地位。经过三十年的研发,海上风电成为具有成本竞争力的发电方式,并且在北海和波罗的海周边国家建立了稳健的海上风电供应链。过去的十年中,欧洲海上风电市场实现了两位数的年增长率(11%),使欧洲海上风电成为目前全球最大区域市场。2020年欧洲海上风电新增装机291.8万千瓦,同比2019年减少70万千瓦左右,但累计装机量突破超25GW大关,保持良好的增长态势。其中,装机量前五名的国家占到整个欧洲海上风电规模的99%。

作为全球最大的区域性海上风电市场,未来欧洲将维持稳定增长。碳中和背景下,新海上风电项目比新建核电和燃气发电厂更便宜从而推升对海上风电需求。未来可帮助欧洲实现其国家自主减排贡献目标,并在2050年之前实现碳中和目标。在现实预期情景下,未来五年欧洲将新增海上风电装机29GW,年均新增6GW。其中的一半装机来自英国,接近15GW。装机规模较大的国家还包括荷兰(4.4GW)、德国(3GW)、法国(3GW)、丹麦(1.9GW)与波兰(0.7GW)。挪威、比利时、意大利、西班牙、瑞典的装机均超过100MW。根据GWEC的预测,随新的国家陆续进入海上风电市场,2020-2024年CAGR约为26.3%,2025-2030年CAGR约为12.7%。

3.美国:政策拐点已至,海上风电迎来迅速发展
市场普遍对美国海上风电发展持乐观预期。根据两家独立市场机构BNEF及4COffshore的预测,未来十年美国将迎来海上风电的快速增长,到2030年累计装机量将达到28.8GW(4COffshore)/22.8GW(BNEF)。考虑到过去市场机构对美国海上风电预测规模普遍逐年递增,美国政府的30GW新增目标可能实现。
未来美国海上风电主要集中在东海岸各州。纽约州、新泽西州规划到2035年累计装机量分别达到9GW、8GW;北卡罗来纳州规划到2040年累计装机量实现7.5GW。
2030年部署海上风电30GW的目标。未来美国将在五个领域重点发力,以实现2030年部署海上风电30GW的目标。2022年初,美国能源部发布更新版《海上风电战略》报告,详细说明了加速扩大海上风电部署和运营区域的五大国家战略。
4.亚洲:风电起步较晚,过去增速主要由我国驱动
亚洲海上风电起步较晚,但增速较快。相比欧洲国家,亚洲海上风电起步较晚。2003年日本建造第一个海上风电项目,但直到2014年中国开始规划大规模海上风电项目才迎来真正意义上的开端。2020年,亚洲海上风电装机量占全球市场的不到30%,同期欧洲占比超过70%。近年来,受传统能源限制以及低碳转型压力影响,亚洲各国纷纷布局海上风电市场,从2021年或2022年开始呈现稳步增长态势。到2030年,亚洲海上风电装机不全球市场占比将接近欧洲,达到约40.1%。
2025年前,亚洲海上风电市场增长主要由我国驱动。根据GWEC预测,亚洲新增海上风电装机量将迎来快速增长,2020-2025年CAGR为23.5%。其中中国新增海上风电装机量不亚洲总新增装机量的占比将持续维持在70%左右;2025年后,随日本、韩国、越南等国家海上风电项目逐渐落地,亚州新增装机量CAGR约为10.1%,同时我国新增装机量占比将降至50%左右。

5.其他国家:巴西、澳大利亚海上风电正启航
(1)巴西:海上资源潜力巨大,2022年开始启动
巴西海上资源丰富,近8000公里的海岸线以及很多地方只有不到20米的水深,被世界银行誉为海上风电潜力巨大的市场之一。2020年,明阳智慧能源与巴西政府签署谅解备忘录,计划开发多个海上风电项目,并与塞阿拉州工业与港口综合体签订合作备忘录,宣布将在2022年初建设南美地区第一座海上风场。2022年,巴西政府规划出台措施扶持推动海上风电发展。已收到36个海上风电项目开发申请,预计发电能力达80GW。巴西风能协会预测,巴西政府 将在2022年发放许可证,2023年首次举行开发区域拍卖。
(2)澳大利亚:政策加速,首个海上风电项目持续推进
“南方之星”项目是澳大利亚首个海上风电项目,计划于2025年开始建设,总装机将达2200万千瓦。该项目将创造超过6000个工作岗位,有助于澳大利亚2050年实现净零排放目标。2021年11月29日,澳大利亚通过《海上电力基础设施法案》审议,为澳大利亚海上电力基础设施项目建立监管框架,未来将加速海上电力基础设施项目发展,总价值估计超过100亿澳元。
03
我国海上风电发展现状及政策梳理
1.我国海上风电发展情况
我国海上风电发展始于2009年,2014年开始发力,2021年累计装机跃居世界第一。2009年国家能源局发布《海上风电场工程规划工作大纲》、2012年1月发布《风电发展“十二五规划”》,对海上风电进行专门规划;2014年国家能源局印发《全国海上风电发展规划(2014-2016)》,列入海上风电开发建设方案44个,总容量1053万千瓦,至此我国海上风电进入起飞阶段。2017年,我国海风新增装机实现里程碑式的1GW,2018年超过英国成为世界新增装机量最大的国家。2021年,受年底国补到期影响,我国海上风电新增装机容量达到16.9GW,同比增加339%,同时累计装机容量达到26.38GW,跃居世界第一。

2.我国海上风电政策发展历程
政策导向向好,我国未来海上风电市场前景可期。随着我国双碳目标以及相关政策的发布也明确提出有序发展海上风电、推动风电协调快速发展,完善海上风电产业链,鼓励建设海上风电基地。我国海上风电政策主要分为三个阶段:

3.各省陆续出台“十四五规划”助力海上风电发展
根据GEIDCO2020年发布的《中国“十四五”电力发展规划研究》预测,我国将主要在广东、江苏、福建、浙江、山东、辽宁和广西沿海等地区开发海上风电,重点开发7个大型海上风电基地,2035年、2050年总装机规模分别达到7100万、1.32亿千瓦。
2021下半年以来,各省陆续出台“十四五规划”助力海上风电发展。其中,广东省计划到2025年底海上风电装机规模达到18GW;山东规划海上风电基地总规模35GW(未明确日期);江苏省规划“十四五期间”总装机规模达到14GW,新增8GW。浙江、海南、广西、福建等省份也陆续发布海上风电相关规划,预计“十四五”期间内海风新增装机可达60GW。


04
产业链梳理

1.上游
(1)叶片
叶片:风能转换为机械能的重要零部件,大叶片和轻质化是趋势。风机叶片对于提升风能利用率至关重要,海上风电大功率对叶片尺寸要求提升,以明阳智慧正在研发1.6万千瓦的海上风机为例,其叶片长度预期为118米。大型叶片技术难度较高,需兼具叶片大、重量轻、强度高的特点,只有少数厂商具备量产能力。国内风电叶片头部企业市占率不断攀升,2019年,风电叶片行业CR5市占率达68%以上。全球来看,风机叶片市场玩家较多,外资品牌有LM、TPI等,国内厂商包括中材科技、中复连众、上海艾郎、天顺等。此外,部分主机厂如明阳也自主生产叶片。大叶片和轻质化趋势下,碳纤维叶片占比或增长。一般来讲,发电功率在3-5MW之间的风电机组相对应的叶片长度在45-60m之间随风机大型化需求增加,叶片进一步延长,未来大叶片、轻质化成为叶片发展趋势。海上风电叶片通常采用玻离纤维或碳纤维,当前以玻纤为主。碳纤维密度仅占玻纤的一半不到,但成本较为昂贵。大叶片和轻质化驱使下,预计未来占比将会进一步提升。

(2)铸件
铸件环节国产化率高,市场集中度高:我国铸件生产规模巨大,产量多年居世界首位。风电铸件方面,全球风电铸件80%以上产能集中在我国,其余20%产能主要位于欧洲和印度。截至2019年末,全球风电铸件市场的前5家企业行业集中率达64%。
海风大型化趋势提升大兆瓦铸件价值,头部企业优势或将进一步扩大。陆上抢装潮后小兆瓦铸件受供需影响价格下调,未来大兆瓦铸件随海风大型化趋势价值提升。大兆瓦铸件相对小兆瓦铸件工艺要求提升,头部企业在设备更新、产能提升方面具有先发优势,如龙头日月股份目前积极建设甘肃酒泉生产基地及22万吨自有大型产品精加工产能,未来优势或将进一步扩大。

(3)轴承
风电轴承是连接各环节系统转向的重要部件。海上风机功率增加对轴承耐损耗性能提出更高要求,轴承价值不断提升。轴承为风电机组核心部件及薄弱部位,具有使用寿命长、维修费用高、可靠性要求高的特点。从使用寿命来看,通常风电风电轴承使用寿命一般要求20年以上,且除风载荷外,风机轴承还要承受主轴、右轮等零部件的重力载荷。因此海风相比陆风功率增加对风电轴承抗冲击性及抗疲劳性提出新的挑戓。此外海上风电吊装成本远高于陆上风电,对轴承可靠性要求更高。

主轴轴承:国产化难度最高的海风设备零部件之一。目前我国风机偏航、变桨、发电机轴承及3MW级以下的主轴轴承已实现了国产化,但大兆瓦主轴轴承主要依赖进口。目前主要主轴轴承市场由海外企业主导,我国大于5MW主轴轴承只有新强联做了小批量,且仅在明阳8MW、东方电气7MW有样机使用。
海上风电平价背景下主轴轴承国产化或迎来机遇。进口轴承相比国产轴承最大的优势在于设计和应用经验上,设备上差距不大。目前我国以新强联为代表的国内轴承企业在研发上已实现突破,未来海风平价之下,随着各零部件环节成本占比下降,国产轴承相对进口轴承具有价格优势,或将迎来发展机遇。

(4)主轴
主轴:国产化程度高,已形成金雷股份+通裕重工的双寡头格局。风电主轴在风电整机中用于联接风叶轮毂与齿轮箱,将叶片转动产生的动能传递给齿轮箱,是风电整机的重要零部件。我国主轴环节生产技术成熟,国产化程度高,并已实现优质企业的出口,国内供给占全球的比重大约70%。竞争格局上已形成金雷股份+通裕重工的双寡头格局,2020年两家公司市占率均约占30%。
风机大型化推升主轴从锻件向铸件转变。铸造主轴和锻造主轴各有优势,但从生产成本来看,铸造主轴生产减少两道工序,在成本上低于锻造主轴。另外兆瓦越大,主轴尺寸增加,企业锻造设备的转换成本过高,因此目前大尺寸风机以铸造主轴为主流。近年来国内厂商陆续布局锻造主轴,目前金雷股份已实现铸造主轴的全流程小批量供货。

(5)电机/齿轮箱
海上风电传动链半直驱路线优势彰显,齿轮箱用量有望提升。风机驱动链的技术路线几经变化目前主流的有三种:双馈、直驱、半直驱。三种技术各有优劣,半直驱技术兼顾直驱的稳定、高效率和双馈的低成本、小体积优势,近年占比有所提升。当前,陆上风电方面,双馈仍占主导地位;对于海上风机或容量较大的陆上风机,半直驱优势愈发明显,而受制于电机铜、稀土永磁等原材料成本不大尺寸运输压力,直驱风机近年略有式微。因此齿轮箱需求有望提升,南高齿、德力佳、威能极等厂商有望受益。

(6)风机控制系统
风机控制系统是风机的重要组成部分,它承担着风机监控、自动调节、实现最大风能捕获以及保证良好的电网兼容性等重要任务。风电机组控制系统包括主控系统、变流系统(变流器)、变桨系统、偏航系统及其他。从成本分布来看,变流系统占比最大,约占40%,主控系统及其他系统占比27%,变桨系统占比约22%,偏航系统占比约11%。
从参与主体来看,我国风机控制系统环节主要由国内风电控制系统生产厂商、风电整机企业或其子公司及中外合资企业组成。当前,国内陆上变流器已经实现国产化,未来随着海上风电的规模化发展、风电机组大功率化以及国内厂商技术水平提高和经验积累,国内企业大功率的变流器市场份额预计将快速提高。

2.中游
(1)整机与设施制造
整机与设施制造:全球竞争格局分散,国内相对集中。整机与设施制造环节,我国经过多年的自主研发已经实现了国内自主品牌的构建。2021年全球风电整机市场份额前十我国占六,金风科技、远景能源、明洋智能分列第二、第四、第七位,但CR5仅为52.64%;我国风电整机格局相对集中,2021年新增装机容量CR3为47.3%、CR5近70%。
海风整机相对陆风壁垒更高,竞争格局更为集中。海风整机相对陆风单机容量及技术难度更大,具有更高的竞争壁垒。目前国内共有7家整机制造企业可提供海上风电装机,2021年海上风电整机企业CR3(新增装机)超80%。其中,电气风电、明阳智能、金风科技、中国海装及东方电气累计装机容量均超过100万千瓦,合计占海上累计装机容量的97.5%。

整机环节海风相对陆风集中度更高。近年来我国海上风电整机企业新增装机容量CR3超70%、CR5超90%。

海风整机大型化趋势明显,持续推动海风成本下降。海上风电场的大规模开发需要更大型的机组,可以通过降低单位制造成本、风电厂建设单位成本、提高发电效率等有效降低风电场度电成本,提高海上风电场规模开发利用的整体经济性,为投资商创造更多价值。
(2)塔筒
1)海上风电塔筒与陆上塔筒区别:
①筒高度更大:海上风机相较陆上风机单机容量更大,需配合更高塔筒。根据美国能源局DOE的统计,风机平均功率由2.01MW提升至2.75MW,于此同时塔筒的平均高度亦由82.4米提升至90.1米。目前主流的塔筒高度已经提升到了160m以上。
②基础结构更多:相对于陆上风电,海上风电随海洋深度及海底环境的不同,可采用单桩、多脚架、导管架、高桩承台等多种结构。
③成本更高:海洋环境相对陆上环境更为复杂,对抗腐蚀、抗台风、抗海水冲撞等性能要求提升。以防腐为例,海上风电钢构设备竖向存在5个海洋腐蚀区域,在防腐设计、施工和生产运行期间,需要针对腐蚀严重区域采取有效防腐技术措施,保证海上风电设备使用寿命期内的安全运行。

2)塔筒需求随海上风电及大型化趋势持续增长,利好头部塔筒企业市占率提升
随海风装机需求增加,塔筒需求持续上升具有必然性,另外未来大型化趋势之下塔筒高度、厚度、直径等随风机单机容量增加同比增长。竞争格局方面,塔筒市场相对分散,海上风电利好头部塔筒企业市占率提升。塔筒本身具有技术壁垒低、运输费用高的特点,受运输半径限制较大。因此陆上风电集中度不高,CR4仅占31.26%。未来海风发展对塔筒市场格局或产生两方面影响,其一是随海上风电大型化趋势的提升,塔筒大型化、轻量化要求下技术壁垒提升,海风具备海上塔筒大产能的企业较少;二是受运输费用影响,头部企业开始布局码头资源以降低物流费用。二者叠加下,海上塔筒利好头部塔筒企业市占率进一步提升。

3)桩基
我国目前以单桩和导管架为主,深远海趋势下漂浮式基础更具有经济性。海上风电结构中桩基连接塔筒和地基,用以支撑和固定风电塔筒及风电机组,对抗腐蚀、抗海水冲击性能要求高。海上风电基础结构主要分为桩基、导管架及漂浮式基础,其中桩基和导管架主要应用于0-60米的中浅海。目前我国海风基础结构以单桩和导管架为主,漂浮式基础项目集中在欧洲地区。未来随我国浅海海域资源的饱和,呈现由浅海到深海的特点。深远海驱使下,通常水深超过50米,采用漂浮式基础在选址上可具有更好的灵活性从而更具有经济性。
4)法兰
海风大型化对法兰承载能力提出挑战,集中度随海风大型化提升:法兰作为风电塔筒的关键连接件、支撑件和受力件。以12MW塔筒法兰安装为例,分段的塔筒依靠法兰连接矗立,直至约130米高度,超过400吨的承重力,承受强风、叶片转动、重力等构成的复杂载荷。随海风大型化下塔筒高度及重量的不断提升,对法兰的承载能力提出更高要求。性能要求、设备更新投资等利于头部企业集中度的提升。目前全球可制造7.0MW及以上塔筒法兰的企业较少,头部企业如恒润股份可实现量产9MW法兰并开始布局12MW风电塔筒法兰生产线。

(3)海缆
与陆缆相比,海缆准入壁垒更高。一方面海底环境比陆地更为复杂:面临海水的冲刷及腐蚀,且受海底物质摩擦、有害气体侵蚀及人类海洋活动影响,对海缆的防水防腐性、抗压性、绝缘性和防海洋生物能力等特殊性能要求高。另一方面对厂商资源布局要求提高:陆缆一般单盘重量在几十吨,而海缆重量可达几百上千吨,且需要专用的海缆敷设船运输。因此海缆企业靠近江河湖海是海缆企业选址的重要前提。码头岸线资源日益稀缺,不仅新进入企业缺少码头资源,原有企业扩产也同样存在障碍。另外随海上风电深远海趋势的演进,远距离传输技术难度随离岸距离相应增加,也会增加海缆制造的准入壁垒。

海缆交付量逐年提升,已形成东方电缆+中天科技双寡头格局。随海上风电装机进行我国及全球海缆交付量逐年提升。由于海上项目逐渐由浅海向近海、远海扩展,海缆交付量增速呈现高于海上风电装机增速的特点。未来随海上风电项目向深远海发展,进一步推升海缆尤其是送出缆需求。

深远海趋势下海缆制造门槛加深。深远海趋势下对海缆制造技术难度进一步增加,一方面对长度要求提高,另一方面由于长距离电容效应损耗加大,对电压等级要求提高。目前仅东方电缆、中天电缆、亨通光电等头部企业具有500kV交流海缆生产技术。以东方电缆为例,公司交付世界上首条500kV单芯和三芯交流海缆,并将交联电缆的制造能力提升到了交直流1000kV。
未来海缆技术趋势:柔性高压直流输电。直流海缆与交流海缆各有优劣,通常近海风电场采用交流输电,远海风电常采用直流输电高压。相比交流输电长距离的电容效应消耗,直流电缆长距离输送容量更大,但需额外建设换流站。而柔性高压直流输电可通过使换流站设备模块化集成化以降低换流站费用,实现输电有效性和经济性的平衡。

3.下游:安装与运维
(1)海上安装更具挑战性,国内海上安装船在提速
一直以来,海上装机需要的专业施工安装船是行业发展的一大短板,2021年抢装背景下,单台风机安装价格由600万元飙升至1400万元,今年2月,中国海域风电安装船利用率已回落至76%,环比下降16个百分点。预计随着新船的陆续投产,安装成本将理性回落。随着国内海上风电场建设驶入快车道,近年来国内建造了一批专业风电安装船。国内海上风电场主要由中交三航局、南通海建和龙源振华等负责承建,截止目前海上风电安装船约42艘,包括中集来福士等的20MW级机组安装需求安装船已开工建造。
(2)海上风电运维难度大、成本高
海上风电运维成本包括风电机组运维、运维船维护和保险、管理成本等。其中,海上风电运维中的最大难点在于机组故障率高、维修工作量大。同等装机容量下,海上风电的运维成本超过陆上风电的2倍。我国多数海上风电场的运行年限为25年,在海上风电机组并网发电后,整机厂商将提供为期5年的质保服务。质保期之外,风电机组的运维工作则由风电场投资方或第三方运维服务商承担。

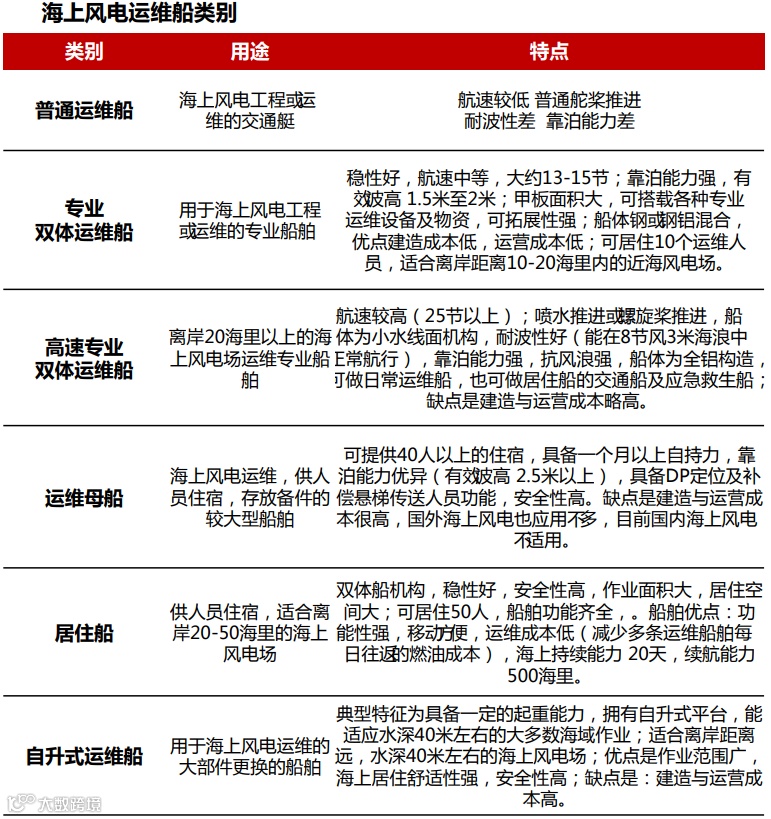
(3)未来趋势:运维设备专业化
由于海上风电离岸距离较远,气候条件、潮汐变化复杂,海上运维难度远高于陆上。普通运维设备难以满足海上需求,专业化的运维设备必然是未来发展趋势。风电运维船是海上风电运维的主要装备,在国外,专业运维船作为最重要的可达性装备被普遍应用到海上风电场,而我国目前使用的普通运维船,主要由交通艇和渔船发展而来,近年简易功能的双体船逐渐出现,但仍与专业运营船差距较大,从目前的实际情况来看,国内专业运维船短缺,投入不足。运维船舶相关的费用占了运维成本的20%左史,市场潜力巨大。

4.产业链各环节对比
(1)受益深远海趋势及国产化壁垒
①海缆、塔筒桩基随深远海化初始投资比例有望提升
从成本分布(估计)来看,风机(包含零部件)占40%、塔筒11%、海缆10%、施工费用20%。其中,海缆、塔筒随深远海化初始投资比例提升。其他各环节随大型化存在降本空间(规模化、技术更新),海风平价时代成本占比或将减小。

②除主轴轴承外,各环节基本已国产化,大功率零部件产能供给能力
海风相对陆风具有单机容量更大、环境更为复杂的特点,因此在竞争格局上更有利于已具有规模效应的龙头企业。国产化程度方面,除主轴轴承外,其他环节基本已实现国产化,主轴、轮毂等铸锻件环节已实现优质企业的出口。此外,随着大型化迭代加速,大功率零部件产能释放存在约束,相关龙头受益。
(2)整机环节受益大型化降本,零部件盈利短期承压
①零部件受原材料影响较大,整机环节大型化降本效应显现
从营收角度来看,整机、电缆、运营、塔筒等中下游环节收入占比较高,其中整机占比最高,为37.70%。同比来看,受益于21年年底海风抢装潮,海风产业链各环节主要公司总体营收均有不同程度提升。从毛利率和净利率来看,海风产业链整体毛利率分布较为平均,基本在20%-30%左右。内部呈现下游风电项目运营商>上游零部件制造商>中游整机制造及配套商的分布。同比来看,风电产业链上游零部件环节受原材料影响较大,21年来大宗原材料上涨使得上游零部件毛利率不同程度的下降,受益于竞争格局及国产化程度,海缆与轴承环节相对坚挺;整机环节同比提升3.37%,大型化降本影响逐渐显现。

②大型化、轻量化、平台化为风机带来单位零部件用量下降
随着碳纤维技术的成熟应用及成本下降,将进一步带动风机综合成本的下降。另外,大型化后单GW风场机位数量减少,可摊薄安装、电缆铺设等各项投入,此外伴随着风机大型化,在同等风速情况下,叶片更长,扫风面积更大,塔筒越高带来切变值越大,提升风能利用率,从而达到提升发电效率、降低度电成本的效果。

③海上风电降本空间大,全球海上风电推进超预期
随着海风规模化的开发、大兆瓦机型的应用和漂浮式基础、柔性直流输电等技术进步,未来仍有较大的降本空间。

05
相关公司
1.东方电缆
海缆领域优势地位显著,持续受益海上风场大型化、离岸深远化。公司海缆龙头地位稳固,受益2021海风抢装,全年实现海缆销售1419.89公里,同比增加64.28%,有望持续受益行业集中度提升与高质量发展趋势。项目产品研发方面,完成国内首根尼龙12复合护层电缆实现产业化应用、全球首个浅海抗台风型漂浮式风机动态缆系统成功实现产业化应用,强电复合脐带缆、脐带缆关键附件系统等高端产品开发成功,产业链进一步延伸。
三大板块齐头并进,海缆系统营收占比过半。2021年公司陆缆系统、海缆系统、海洋工程三大业务板块均实现高增,其中,海缆系统营收32.72亿元,同比增加50.21%,占比增至51.52%,占比首次过半,彰显海上优势地位。未来公司加速产能扩张,支撑订单消化,到2023年底,公司海缆设计产能有望达到75-80亿。原材料价格上涨叠加行业降本背景下,公司全年产品综合毛利率25.34%,同比下降5.21pct,其中,海缆毛利率43.9%,仍保持在较高水平。

2.新强联
新强联是风电主轴轴承国产化龙头,大功率产品具有行业领先优势。新强联作为国内风电主轴轴承龙头,目前已推进海上7兆瓦风力发电机组双支承圆锥滚子式主轴轴承、大功率风力发电机组独立变桨轴承的研发及产业化,公司在大功率产品研发和产业化步伐方面拥有行业领先优势,已成功研制5.5MW和6.25MW等大兆瓦风电主轴轴承产品,并开始为明阳智能批量供货。
随着产能提升及国产替代推进,公司知名度逐渐打开。公司优先保证核心产品、高毛利率主轴轴承产品市场供应,订单量持续增长,直驱式三排滚子风电主轴轴承和双列圆锥滚子主轴轴承均已量产并向明阳智能、东方电气和哈电风能等客户供应。2021年公司产品综合毛利率30.82%,同比增加0.37pct,全年风电类产品营收达21.28亿元,同比增加16.87%,毛利率31.56%,同比增加0.07pct,表明公司产品技术壁垒及抵御市场风险的应对能力。

3.大金重工、天顺风能
大金重工:塔筒产量大幅增长,持续加码产能布局。2021年公司塔筒产量56.41万吨,同比大增42.76%,现已布局蓬莱、阜新、兴安盟、张家口四大生产基地。2021年6月与乳山市签署了《海上风电重型装备项目投资框架协议》,规划分三期建设风电塔架制造、风电管桩制造和风电导管架制造项目等;与丹东东港、广东阳江政府等亦达成意向合作,持续扩大产业布局。随着新产能逐步投产及技改推进,公司在海上风电塔筒/管桩方面的规模有望大幅提升,竞争优势显著。2021年公司实现收入44.32亿元,同比增长33.28%,归母净利润5.77亿元,同比增长24.17%。

天顺风能:塔筒龙头布局产业链,持续推进“两海”布局。公司目前塔筒产能合计约90万吨/年,未来将配合零碳产业群在东北、西北、华东、华中、华南等地进行布局,进一步实现产业链联动;叶片和模具业务起步较晚,也进入了良性成长期,并且与公司塔筒业务形成协作。未来公司看好海外出口及海上风电的发展,将在2022年开展新一轮“两海”布局,除了正在稳步推进中的德国和射阳的海工基地建设,产能聚焦江苏、广东/广西及福建,确保公司在海外出口及海上风电的领先位置。2021年公司实现收入81.67亿元,同比增长1.42%;实现归母净利润13.10亿元,同比增长24.76%。
4.明阳智能、金风科技
明阳智能:海风出货高增,在手订单充足。公司大机组战略成效显著,带动公司经营业绩实现增长,新增订单几乎均为3MW及以上机型,持续领跑国内机组大型化。2021年,风电机组新增订单11.22GW,同比增长160%,在手订单19.07GW,维持历史高位,有效支撑未来业绩增长。公司海上风电出货量达到2.89GW,同比增长220%,成为全球第三大海上风电整机制造厂商。2021年公司实现营业收入271.58亿元,比上年同期增长20.93%;归母净利润31.01亿元,比上年同期增长125.69%。Q4单季度实现营收87.28亿,同比+19.06%;归母净利润9.40亿,同比+112.96%。
金风科技:风机龙头地位稳固,实现“直驱永磁+中速永磁”双技术路线布局。公司龙头地位稳固,根据BNEF数据,公司2021年新增装机国内市场份额20%,连续11年排名全国第一;全球市场份额12.14%,连续7年全球份额前三。公司实现“直驱永磁+中速永磁”双技术路线布局,2021年发布了全新一代中速永磁旗舰产品,在多个商业化项目中实现了交付及并网。有望进一步提升公司风机业务整体竞争力。2021年公司三大业务整体保持稳健,风机制造、风电服务、风电场投资与开发业务分别实现营收399.3亿元、40.8亿元、53.2亿元。业绩下降主要系公司外部市场变化及内部战略调整,Q4提取11.1亿资产减值与信用减值。

5.恒润股份
恒润股份:本土风电法兰龙头,轴承&齿轮有望成为第二成长曲线。恒润股份成立于2003年,是国内辗制环形铸件&锻制法兰重要供应商,具备较强的装备工艺&研发优势。公司为风电塔筒法兰重要供应商,技术水平全球领先。受益国内风电行业高景气度,公司业务规模快速扩张,盈利水平积极向好。公司积极扩充海风大型锻件产能,夯实核心竞争力,募投加码轴承&齿轮业务,有望成为第二成长曲线。
6.中际联合
中际联合为专注于风电行业的高空作业设备供应商。中际联合成立于2005年,主要从事高空安全作业设备研发、生产、销售并提供高空安全作业服务。

公司在风电高空作业设备领域主导地位显著。公司已成功供货海内外主流风电客户群体。风电行业需求旺盛&市场份额提升,公司业绩保持快速增长。

06
市场未来发展趋势
1.海上风机未来向大型化进发
从经济性来看,海上风电具有水下工程成本占比高、后期运维费用高的特点,因此大机组由于具有规模优势,相对小机组具有更高的经济性
大型化趋势下,海上风电发电效率未来将持续提升。根据国际可再生能源署的数据,2000-2019年期间,全球海上风机平均单机功率从1.6MW提升至6.5MW。
2.漂浮式风电将进一步发展
与固定式海上风电相比,漂浮式风电可离岸更强的风力产生更多的电力,因此随着海上风电逐步向远海、深海扩展,漂浮式海上风电开始受到更多关注。2021年12月,全球首台抗台风型漂浮式海上风电机组在广东阳江海上风电场成功并网发电,标志着我国在全球率先具备自主研发、制造、安装及运营能力。
尽管成本依然较高、商业化尚需时日,漂浮式海上风电具有较清晰的降本路径,单体规模的提升和单机容量的增加被认为是漂浮式海上风电降本的重要抓手。基于海洋工程和固定式海上风电的积累,漂浮式海上风电具有较好的供应链基础,未来具备快速降本的潜力,近期主要国家海上风电项目用海权招标情况也反映了海上风电向漂浮式发展的趋势。按照全球风能协会的预测,从2026年开始,漂浮式海上风电进入新增装机达到GW级的商业化阶段,欧洲、中日韩和美国将主导全球漂浮式海上风电市场。
07
参考资料
-
方正证券-电力设备与新能源行业海上风电系列研究之一:全球海上风电政策梳理与装机展望 -
方正证券-电新行业海上风电系列研究之二:海风产业链梳理,关注竞争格局好、国产化空间及受益深远海趋势环节 -
平安证券-电力设备行业深度报告:漂浮式海上风电,商业化气息渐浓,潜在的新兴赛道 -
东吴证券-风电设备行业深度:海上风电将成为行业重要驱动力,关注优质零部件龙头企业
*本文系转载自慧博资讯,文章不代表本公众号观点,不构成投资建议。文中图片均来源于网络,版权归原作者所有,如有侵权,请告知删除。欢迎转发到朋友圈,转载请联系原作者。


