搜索
首页
大数快讯
大数活动
服务超市
文章专题
出海平台
流量密码
出海蓝图
产业赛道
物流仓储
跨境支付
选品策略
实操手册
报告
跨企查
百科
导航
知识体系
工具箱
更多
找货源
跨境招聘
DeepSeek
首页
>
洞见 | 2023年中国专精特新系列之优质中小企业进阶路径洞察报告
>
0
0
洞见 | 2023年中国专精特新系列之优质中小企业进阶路径洞察报告
盛世投资
2023-08-16
1
文章经授权转载自“36氪研究院(ID:kr_research)”。
中小企业是国民经济和社会发展的生力军,是扩大就业、改善民生、促进创业创新的重要力量。2011 年,工信部首提将“专精特新” 作为中小企业转型升级、转变发展方式的重要途径,2016年工信部提出实施制造业单项冠军企业培育,走“专特优精”发展道路,将“单项冠军”作为中小企业培育的终极目标。近年来,随着梯度培育格局基本成型,《“十四五”促进中小企业发展规划》按照中小企业发展周期的演进过程,将优质中小企业发展划分为四个阶段:创新型中小企业(省级中小企业主管部门公告)、专精特新中小企业(省级中小企业主管部门认定)、专精特新“小巨人”企业和制造业单项冠军企业(工信部认定)。
认定标准
创新型中小企业:具有较高专业化水平、较强创新能力和发展潜力,是优质中小企业的基础力量
申报流程:
由优质中小企业按属地原则自愿登录培育平台参与自评,省级中小企业主管部门根据评价标准,组织对企业自评信息和相关佐证材料进行审核、实地抽查和公示。公示无异议的,由省级中小企业主管部门公告为创新型中小企业。
申报标准:
创新型中小企业的认定包括“直通车”和“评价指标”两种方式,若企业不满足直通条件中任何一条,还可通过指标评价进行申报。“评价指标”的考核维度包括创新能力、成长性、专业化三类六个指标,评价得分达到 60 分以上(其中创新能力指标得分不低于 20 分、成长性指标及专业化指标得分均不低于 15 分)即可通过创新型中小企业申报。
专精特新中小企业:实现专业化、精细化、特色化发展,创新能力强、质量效益好,是优质中小企业的中坚力量。
申报流程:
由创新型中小企业按属地原则自愿提出申请,省级中小企业主管部门根据认定标准,组织对企业申请材料和相关佐证材料进行审核、实地抽查和公示。公示无异议的,由省级中小企业主管部门认定为专精特新中小企业。
申报标准:
专精特新中小企业的认定首先需满足细分市场从业年限、研发投入强度、营收规模等三方面基本要求,且专、精、特、新等四类十三项指标综合评分达60分以上或通过直通条件认定标准即可进行申报。
专精特新“小巨人”:以专注铸专长、以精益出效益、以特色赢市场、以创新谋发展,是专精特新企业的核心力量。
申报流程:
由专精特新中小企业按属地原则自愿提出申请,省级中小企业主管部门根据认定标准,对企业申请材料和相关佐证材料进行初审和实地抽查,初审通过的向工信部推荐,工信部组织对被推荐企业进行审核、抽查和公示。公示无异议的,由工信部认定为专精特新“小巨人”企业。
申报标准:
专精特新“小巨人”企业认定标准围绕专、精、特、新以及产业链配套、主导产品共六个方面,分别提出定量和定性指标,考虑“小巨人”企业是优质中小企业的排头兵,被认定企业需满足全部指标要求。同时为避免部分创新能力、“强链补链”作用极为突出的企业因“偏科”问题无法通过“小巨人”企业认定,该认定标准同样设立了创新直通条件:(1) 近三年获得国家级科技奖励,并在获奖单位中排名前三;(2)近三年进入“创客中国”中小企业创新创业大赛全国 50 强企业组名单。
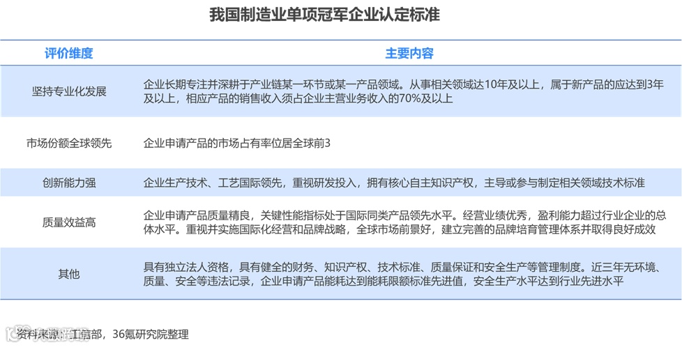
制造业单项冠军:制造业皇冠上的“明珠”。
制造业单项冠军是指长期专注于制造业某些特定细分产品市场,生产技术或工艺国际领先,单项产品市场占有率位居全球前列的企业。作为专精特新“小巨人”企业的下一站,“单项冠军”进一步聚焦细分市场,在经济效益、市场占有率、创新能力、发展潜力等多个方面达到业内冠军级别,将制造业单项冠军作为中小企业梯度培育的终极目标,有利于提升我国制造业的国际竞争力,促进制造业逐步迈向中高端,占据全球产业链主导地位。制造业单项冠军的申请条件主要在专业化、市场份额、创新能力、质量效益、重点产品领域等方面做了严格要求。
梯度培养体系不断细化,各层次间认定标准差异化主要体现在精细化、专业化和主营产品市占率三大维度。
创新型中小企业、专精特新中小企业、专精特新“小巨人”企业、制造业单项冠军企业这四类不同层次的企业相互衔接,共同营造了制造业良好的生态发展环境,勾勒出企业高质量发展的新模式,促进生产要素合理流动和高效集聚,推动各细分行业在全球化竞争中持续发展强大。四类企业除了都需要满足相关共性基本条件和较强的创新能力外,在部分专项认定条件上存在较大差异,主要体现在精细化、专业化、市占率三方面。
精细化:
创新型中小企业的认定条件未对精细化指标提出具体要求,专精特新中小企业将精细化指标作为评分标准。“小巨人”企业则强制要求在研发设计、生产制造、供应链管理等环节,至少1项核心业务采用信息系统支撑;此外,企业自身应取得相关管理体系认证或产品通过发达国家和地区产品认证(国际标准协会行业认证)。制造业单项冠军的认定除了需要满足“小巨人”的全部精细化指标外,还增加了产品关键性能指标处于国际同类产品领先水平,经营业绩、盈利能力优秀的要求。总体来讲,相比创新型中小企业和专精特新中小企业,更为完善的数字化建设帮助“小巨人”企业实现全流程经营效率的提升,而制造业单项冠军的认定则对产品质量、利润率提出了更高要求。
市占率:
创新型中小企业、专精特新中小企业未对主营业务或产品的市占率指标提出明确规定。“小巨人”要求主导产品在全国细分市场占有率达到10%以上,制造业单项冠军则进一步要求市场份额全球领先,企业申请产品的市场占有率位居全球前列。可见,在中小企业梯度培育认定体系中,提高主营业务、产品的市占率是实现认定层级向上跃迁的必要条件。
专业化:
创新型中小企业对从事特定细分市场时间年限不做具体要求,专精特新中小企业、专精特新“小巨人”企业、制造业单项冠军分别要求从事特定细分市场时间达到2年、3年和10年;此外,“小巨人”企业主营业务收入总额占营业收入总额比重不低于70%,而“单项冠军”进一步要求相应产品的销售收入须占企业主营业务收入的70%及以上,体现了四个层次企业中专业化程度的不断进阶。
进阶路径展望
创新型中小企业、专精特新中小企业进阶“小巨人”:增强企业创新能力、数字化建设
与创新型中小企业、专精特新中小企业相比,专精特新“小巨人”的认定标准显著增加了对于企业数字化建设、创新能力的要求,这两项内容也成为了上述两类企业进阶“小巨人”的必修课。
一方面,随着数字经济成为中国经济增长的新引擎,中国经济正在由“工业化和信息化融合”升级为“数字经济和实体经济融合”,越来越多的优质中小企业逐渐具备转型意识并开始进行数字化转型的实质投入与行动探索,但不可忽视的是,受限于资金、人才、技术、认知等因素,企业“不能转、不想转、不会转、不敢转”的问题仍然不同程度存在,同时还要面临短期收益低、业务再造难、短期效益不明显等风险,导致现阶段创新型中小企业、专精特新中小企业的数字化水平较“小巨人”企业仍存在明显差距。
根据《中小企业数字化转型指南》,对于创新型中小企业、专精特新中小企业来说,首先应按照“评估-规划-实施-优化“的逻辑闭环增强企业数字化转型能力,并从开展数字化评估、推进管理数字化、开展业务数字化、融入数字化生态、优化数字化实践等五个方面激发中小企业自身转型动能,全面评估企业数字化水平和经营管理现状,为后续制定转型策略、明确转型重点做好基础准备。
另一方面,“小巨人”企业的认定标准在创新能力指标上设置了直通条件,对于广大创新型中小企业、专精特新中小企业来说,可以凭借自身体量小、决策层级少、对市场变化的反应速度快、固定资本投资转向更为灵活的优点,在产业链细分领域精耕细作,不断加大研发力度,推动创新成果申报及转化应用,加速满足“小巨人”企业对于研发投入、有效专利数量等创新指标一般申报条件甚至是创新直通条件的要求。
“小巨人”进阶“单项冠军”:坚持专业化、加大研发投入、
融通创新合作
、推行国际化战略
与专精特新“小巨人”相比,制造业单项冠军需要具备国际化视野,且在专一性、市占率、利润率方面提出了更高要求。“小巨人”企业的进阶之路主要包括坚持专业化发展、加大研发投入、融通创新合作、推行国际化战略。
坚持专业化发展
“小巨人”企业和“单项冠军”企业在从事特定细分市场时间年限层面存在巨大鸿沟,对于“小巨人”来说,现阶段更应重视并实施长期发展战略,坚持长期专注并深耕于产业链某一环节或某一产品领域,助力推进我国各行各业“自主可控”的战略目标。
加大研发投入
在“小巨人”晋级“单项冠军”的路径上,企业在某一领域、业务、产品的深度聚焦势必带来部分目标客户群体的缩减,因此应持续加大研发投入,在研发设计、生产制造、市场营销、内部管理等方面不断创新构筑技术壁垒,进而在有限的市场空间中获得垄断地位和超额收益,实现高利润率和研发投入之间的正循环。
融通创新
积极参与国家重大科技项目和工程建设,与国内外知名科研机构、高校合作推进产学研创新,适时开展跨领域、跨行业、跨地区甚至是跨国之间的企业融通交流,加快技术引进并促进技术成果产业化应用,进而形成产业集群效应和规模效益。
打造品牌影响力,推行国际化战略
一方面,“小巨人”企业需要建立完善的品牌培育管理体系(公司治理规范、信誉良好、社会责任感强;生产技术、工艺及产品质量性能国际领先;注重绿色发展,加强人才队伍建设);另一方面,“小巨人”企业应积极推行国际化战略,拓宽国际化视野,有效拓展全球市场份额,力争成为全球细分领域的“领头羊”,逐步向制造业单项冠军迈进。
*
本
文
系
转
载自36氪研究院,文章不代表本公众号观点,不构成投资建议。文中图片均来源于网络,版权归原作者所有
,
如有侵权,请告知删除。欢迎转发到朋友圈,转载请联系原作者。
【声明】内容源于网络
0
0
盛世投资
国内知名的创业投资和股权投资母基金管理机构、政府引导基金管理机构和创新创投资源聚合平台。
内容
2106
粉丝
0
关注
在线咨询
盛世投资
国内知名的创业投资和股权投资母基金管理机构、政府引导基金管理机构和创新创投资源聚合平台。
总阅读
4.2k
粉丝
0
内容
2.1k
在线咨询
关注