编者按
由于私募基金私募属性的特殊性,尽职调查对S交易尤其重要。S交易与单一股权类交易类似,财务、商业、法务均为尽职调查过程不可或缺的部分,尽职调查不仅需要对于底层资产质量进行评估,还需要考虑以LPA协议为主的对内部转让限制,特殊权益约定、关联交易,历史违约瑕疵等,对尽职调查的综合能力要求较高。本文根据S交易尽职调查实操中的难点和重点,基于法律角度简要分析在尽职调查过程中对底层资产、标的基金、基金管理人/GP和S基金等S交易参与方的关注要点,以及不同交易阶段法律尽调关注的侧重点。
私募股权二级交易(S交易)涵盖范围较广,包含份额交易和资产交易两大类。份额交易指私募股权二手份额交易;资产交易指从私募股权投资者手中购买基金中部分或所有的投资组合。
根据交易标的不同,S交易主要有基金份额交易、投资组合交易、捆绑型交易、收尾型交易四种基本类型。根据交易阶段的不同,S交易主要有早期交易(Early-S)、中期交易(Mid-S)、尾盘交易(Late-S/Tail-S)三种基本类型。
无论是底层资产转让还是标的基金份额转让,S基金作为受让方,将与底层资产、标的基金和基金管理人产生直接或间接联系。在基金份额交易中,S基金以母基金的形式持有标的基金份额;在投资组合交易中,S基金持有底层资产的股权,直接行使股东权利;在捆绑型交易中,S基金自身或关联基金对标的基金管理人未来新设基金具有认购义务;在收尾型交易中,S基金取代原有基金管理人,获得标的基金的全部收益,同时也承担全部的风险。
一、S交易尽职调查概要
(一)
S交易法律尽调的意义
法律尽调是尽职调查中不可缺少的环节,S交易法律尽调的主要目的和意义在于:
1、核验真实性,通过尽职调查,对管理人和卖方披露信息的真实性进行核验
2、判断受让基金份额需要经过的程序,例如:决定基金份额转让和LP变更需经过的通知、决策程序;其他LP有无优先受让权;涉及国资LP基金份额转让的,是否需要完成评估、进场交易等交易流程
3、帮助判断S交易是否存在实质性的法律障碍
(二)
S交易尽职调查的难点
S交易尽职调查具有复杂性较高的特点。首先,S交易尽职调查既要按照直接投资非上市企业的标准考察标的基金的底层投资项目,又要按照子基金的标准考察标的基金及其基金管理人。其次,S交易的尽职调查范围较广,尽职调查范围涉及基金份额的出让受让双方、标的基金的普通合伙人/管理人,标的基金本身及其已投项目。最后,S交易的窗口期较短,出让方通常有迫切的流动性需求,对于交易期限有一定要求,从而需要尽调方在有限时间内高质量完成复杂的尽职调查工作。
此外,由于S基金投资者与底层标的并无直接的沟通渠道,投资者无法按照直投项目充分地获得尽调资料,因此需要标的基金管理人的充分配合,基金管理人/GP在S交易中极其重要。多数转让LP自身缺乏S基金的资源,而且私募基金的非公开属性使得LP拟转让标的基金的信息难以流通,转让LP自行寻找买家时,其可披露的信息及资料可能受限于合伙协议等文件约定的保密义务。尤其在LP Sale的S交易中,由于交易双方均为LP,基金管理人不会获得收益,因此也没有主动配合意向受让方进行尽职调查的积极性,通常尽调方对于基金资料的获取存在一定的障碍。
二、尽职调查实务中的法律关注要点
S交易法律尽调可以依据不同参与方主要划分为底层资产、标的基金、基金管理人/GP和S基金自身反向核查四个方面,每个方面有大量的具体内容和事项需要通过尽职调查确认,发现标的基金及对应底层资产的基本事实与主要问题,从而为S交易提供价值判断依据。
(一)
底层资产
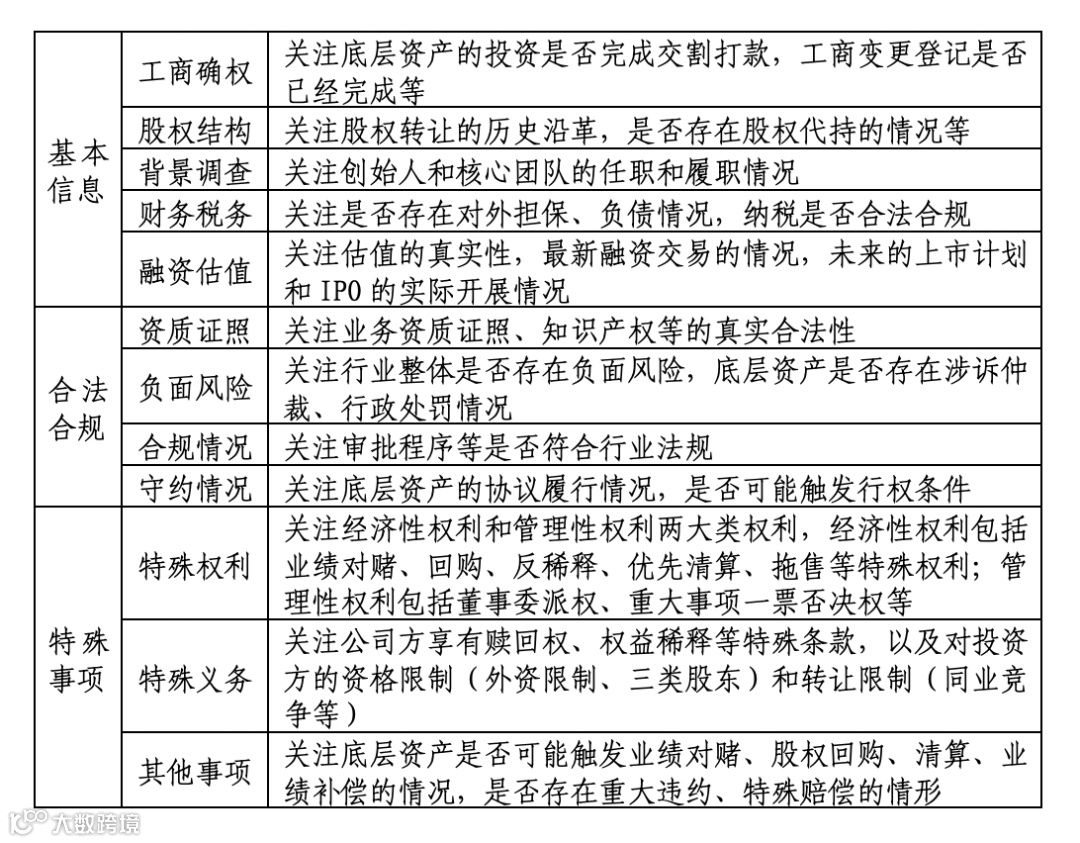
在直投项目的尽职调查中,对底层资产的尽职调查通常包括业务尽调、法律尽调、财务尽调,尽职调查是为了解决信息不对称,发现项目价值、识别项目风险,以便投资人做出投资决策。S交易中对底层资产的法律尽调和直投项目相似,法律、财务和业务尽调报告的结论相互补充与交叉印证。
对底层资产开展法律尽调主要从基本信息、合法合规情况和特殊事项三大方面着手,每一部分又可以进一步细化如下:
(二)
标的基金
作为S交易的资产承载主体,S基金对标的基金的尽职调查尤其重要。通常来说,国内的S交易几乎都是LP主导的形式(常见情形包括既有投资人为了资金回收需求、锁定投资回报或为优化资产配置、降低风险敞口等因素寻求减持或转让基金份额),所以对于标的基金的法律尽职调查,除了关注标的基金的合规运作,还需要重点关注合伙人协议的条款。
合伙人协议中需要重点关注的条款如下:
(三)
基金管理人/GP
标的基金管理人及普通合伙人的投资管理、风险控制将直接影响标的基金的投资回报收益,因此,对于基金管理人及普通合伙人的法律尽职调查必不可少。对于基金管理人的尽职调查可以从内部管理和外部运营两大方面开展。
1.内部管理
基金管理人的基本信息和合规运营核查与标的基金的尽调类似,但对于基金管理人,管理团队是一个核心关注的要点。
尽职调查时需要关注基金管理人的高管团队、核心成员的任职和履职情况,是否有兼职或离职情况。尤其针对离职情况,因为合伙协议中往往会约定关键人士条款,如果离职成员是基金管理人的关键人士,触发关键人士事件,基金管理人的投资期就要暂时中止,如果3-6个月内无法找到替代的关键人士,基金管理人的投资期将会被迫终止。
2.外部运营
外部运营方面,首先需要关注基金的投资策略,包括基金的跟投政策,主要关注高管团队和基金的利益是否保持一致,基金的投后管理,是否能够积极地给底层资产进行赋能;其次需要关注基金的财务状况,是否举债或者对外担保,这关系到基金管理人的债偿能力,以及对外担保是否需要承担无限连带责任,进而导致影响基金的正常运营;最后需要关注基金管理人是否涉及诉讼仲裁、潜在争议和行政处罚等。
在实操过程中,除了对基金管理人进行必要的尽职调查,S基金投资者还要想办法调动GP的积极性,取得GP对尽职调查工作的配合。S基金投资者可以考虑是否能为GP赋能:例如通过份额转让方式成为了新LP,体现了市场机构对基金业绩的认可,提升管理人美誉度;又或是作为机构买方,通过S交易与GP形成深度绑定,建立未来多元的合作机会等。
(四)
S基金自身反向核查
因为国内专业的S基金买方较少,S交易目前处于一个买方市场的阶段,实操中对S基金的反向核查较为淡化,但为了顺利完成S交易,同样也需要对S基金自身进行反向核查。对S基金的反向尽调主要聚焦在出让方和受让方的匹配性上:
三、不同S交易类型法律尽调侧重点
尽职调查要有所侧重、有所取舍。根据阶段不同,对于处于不同投资期的基金尽职调查关注重点如下:
此外,针对已投项目数量众多的标的基金而言,在进行尽职调查时要做出取舍,针对以下两个原则优先针对重点项目进行尽职调查:
(1)该投资项目的投资成本占基金整体规模的比例较高;
(2)该投资项目的投资回报和增值贡献占基金整体收益和价值比例较高。
综上所述,S交易的法律尽职调查需要结合S交易的类型,既要关注底层资产、标的基金、标的基金份额出让方、标的基金管理人及普通合伙人的一般事项,同时还需要对S基金自身进行反向核查,以尽可能客观、公正地发现问题,降低S交易的法律风险。
*本文系转载自北京股权交易中心,文章不代表本公众号观点,不构成投资建议。文中图片均来源于网络,版权归原作者所有,如有侵权,请告知删除。欢迎转发到朋友圈,转载请联系原作者。

