专精特新企业是指具有“专业化、精细化、特色化、新颖化”四类特征的企业,可划分为创新型中小企业、专精特新中小企业和专精特新“小巨人”企业三个层次。其中,专精特新“小巨人”企业位于制造业产业链、供应链关键环节,聚焦《工业“四基”发展目录》所列重点领域及制造强国战略十大重点产业领域,其主导产品是新一代信息技术与实体经济深度融合的典范。
专精特新“小巨人”以专注铸专长、以精益出效益、以特色赢市场、以创新谋发展,既是专精特新企业的核心力量,也是进一步发展成为制造业单项冠军企业的基础。根据《优质中小企业梯度培育管理暂行办法》,专精特新“小巨人”企业需满足专、精、特、新、链、品六大特征:(1)专:长期专注并深耕于产业链某一环节或某一产品(2)精:生产技术、工艺及产品质量国内领先,注重数字化、绿色化发展(3)特:技术和产品有自身独特优势(4)新:创新能力突出(5)链:位于产业链关键环节,实现关键基础技术和产品的产业化(6)品:主导产品属于国家支持的重点领域。

发展环境
“小巨人”企业认定级别更高,政策支持力度更大
2019年以来,政治局会议将“专精特新”提升至国家战略层面、国家级专精特新“小巨人”培育计划正式实施,标志着“专精特新”迈入加速发展阶段。近年来,工信部作为主体部门,积极开展优质中小企业梯度培育工作的宏观指导、统筹协调和监督检查、动态管理,推动专精特新“小巨人”企业认定工作,并计划在2021-2025年累计安排100亿元以上的中央政府奖补资金以重点支持国家级专精特新“小巨人”企业高质量发展。
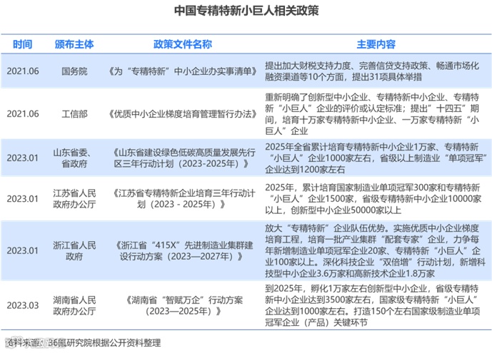
2021年6月,《为“专精特新”中小企业办实事清单》着重加强制度创新、实施精准扶持、集聚服务资源,从财税支持、信贷支持、直接融资支持、产业链协同创新、创新能力提升、数字化转型、人才智力支持、助力开拓市场、精准对接服务、万人助万企活动等10个方面,提出31项具体举措以支持专精特新“小巨人”企业高质量发展并带动更多中小企业走“专精特新”发展之路,体现了普惠型政策的不断落地深化和对“小巨人”企业的精准支持。
2022年6月,《优质中小企业梯度培育管理暂行办法》明确了专精特新“小巨人”企业的评价标准并提出“十四五”期间培育一万家专精特新“小巨人”企业的目标;随着2023年2月工信部通知启动第五批专精特新“小巨人”企业培育工作,各省市地方政府积极响应并结合本地实际情况加紧出台了关于专精特新“小巨人”的相关政策,经历了2022年认定数量远超预期后,山东、江苏、湖南等省市纷纷将国家级专精特新“小巨人”企业培育目标数量提升至1000家以上。

要素驱动转为创新驱动, “小巨人”成为产业布局战略重点
长期以来,我国企业十分注重要素投入和规模扩张,为特定时期的经济高速增长做出卓越的贡献,但粗放式发展模式过于依赖低成本的劳动力、土地、能源等要素以及外需拉动和政策刺激,难以适应国内外环境的深刻变化。随着我国经济转向高质量发展阶段,要求企业从强调规模扩张转变为创新能力的提升,“小而精”代替“大而全”,以更强的内生动力实现经济发展效益、可持续性的提高,推动整体社会全面进步。专精特新“小巨人”企业作为中小企业中最具活力的群体,位于产业链核心环节,承载了解决关键领域核心技术“卡脖子”困境的关键任务。根据智慧芽数据,截至2022年6月,数量占比仅0.04%的专精特新“小巨人”企业创造了15.16万件的授权发明专利,占比达到4.64%。由此可见,培育“小巨人”企业是接下来我国经济结构转变和未来产业布局的战略重点。
对于国家而言,培育专精特新“小巨人”企业有利于落实创新驱动发展战略,增强产业链供应链稳定性和竞争力,打破国外技术封锁和制裁,提升国家战略安全和经济安全。同时,小巨人企业发挥强链补链的关键作用,推动产业链上中下游融通发展,促进了就业岗位的增加。
对于制造业而言,培育专精特新“小巨人”企业有利于推动产业结构优化升级,从而形成一批具有国际影响力的行业领军者,增强行业整体竞争力。
对于企业自身而言,成为专精特新“小巨人”企业有利于提高企业经济效益和抗风险能力,同时享受政府和社会各方面的支持,拓宽企业融资渠道和市场空间,增强企业持续发展潜力。

发展现状
认定标准不断细化,创新直通条件为特定企业“开绿灯”
专精特新“小巨人”企业认定原则上于每年第二季度由工信部组织开展。首先专精特新中小企业按属地原则自愿提出申请,省级主管部门根据认定标准对企业申请材料进行初审和实地抽查,初审通过的向工信部推荐,工信部则负责对被推荐企业进行审核、抽查和公示,公示无异议的将被认定为专精特新“小巨人”企业。

工信部曾在2018年、2020年、2021年先后三批公布专精特新“小巨人”企业认定标准,历次标准均有细微调整。2022年6月公布的《优质中小企业梯度培育管理暂行办法》将第三批专精特新“小巨人”认定标准中的重点领域、基本条件、专项条件、分类条件重新组织成了六个要求,即专精特新“小巨人”企业认定需同时满足专业化、精细化、特色化、创新能力以及产业链配套、主导产品共六个方面的定量和定性指标。其中,“产业链配套”被单独列示为六大维度之一彰显着专精特新“小巨人”在产业链关键环节“补短板”“炼长板”“填空白”方面的核心作用;而“主导产品所属领域”则是在此前的《工业“四基”》中列示的重点领域基础上,增加了属于网络强国建设的“信息基础设施、关键核心技术、网络安全、数据安全领域等产品”。同时,该认定标准设置了创新直通条件,对部分创新能力、“强链补链”作用极为突出的企业做出了适度政策倾斜,从而避免了该类企业因“偏科”问题无法通过“小巨人”企业认定。

“小巨人”培育计划初见成效,企业数量大幅提质扩容
2019年国家级专精特新“小巨人”培育计划正式实施以来,工信部已分4批累计公示9,279家专精特新“小巨人”企业,实际认定8,997家,接近《“十四五”促进中小企业发展规划》提出的1万家专精特新“小巨人”企业的目标数量,“小巨人”企业培育计划已初见成效。其中第一批入选公示248家,实际复核认定155家,第二批入选公示1,744家,实际认定1,584家,第三批入选公示 2,930家且全部通过认定。随着《优质中小企业梯度培育管理暂行办法》对专精特新“小巨人”企业认定标准进行了进一步明晰,第四批入围的专精特新“小巨人”企业数量大幅提质扩容,4,357家入选公示并实际认定4,328 家。一方面新的认定标准放低了市占率要求及创新企业申报的门槛。例如,在特色化指标上,“主导产品在全国细分市场占有率达到10%以上”代替了“主导产品在细分市场占有率位于全省前3位”;在创新能力指标上,《办法》中新增了创新直通条件,满足一项即可直通,对于科技创新效果显著而营业收入不能达到一般标准的中小企业申报更为有利。另一方面,新版认定标准更加细致、认定维度更加清晰,评定程序有据可依,有助于提升申报及评选效率。

推进制造业有序梯度转移,四大区域承载不同使命
从区域分布来看,第四批 “小巨人”企业仍然遵循着东密西疏的态势。其中,该批次公示超400家企业的地区均位于东部地区,分别为浙江、江苏、山东,显示出东部地区作为经济增长核心区在“小巨人”企业培育方面的绝对优势;中部地区同样在湖北、重庆等地区的带动下发展动力强劲,东北地区则并未发挥出制造业基础雄厚的优势,在新旧动能转换层面仍具备较大提升空间。

《关于促进制造业有序转移的指导意见》提出加速推进产业在国内梯度转移,制造业整体向中西部下沉,以期进一步提升区域发展的平衡性、优化生产力空间布局、维护产业链供应链安全稳定。而各区域也根据实际情况选择了培育“小巨人”企业的不同路径。东部地区以强化关键核心技术创新为重点方向,中部地区以承接新兴产业布局和转移为重点方向,东北地区以加快传统优势产业改造升级为重点方向,西部地区以有序承接东部地区新能源产业转移为重点方向。


发展趋势
进一步深度聚焦十大重点产业领域,重点攻克“卡脖子”重灾区
制造强国战略实施以来,我国制造业生产水平和影响力均大幅提升,但在某些关键领域(如新材料中的碳纤维、光刻胶、半导体溅射靶材,新一代信息技术中的芯片等)仍需依赖进口,且呈现产业链上下游共生发展生态不完善、专业技术及高端人才储备不足、区域产业链同质竞争严重等现象。
专精特新“小巨人”企业立足“中国制造 2025”十大重点产业领域,规模虽小但配套能力突出,强链、补链、固链、延链的重要作用不可替代,发展专精特新“小巨人”企业将有助于解决现阶段“卡脖子”重灾区,对于我国制造业结构转型和技术创新有着重要意义。根据智慧芽数据,实际入选的8,997家专精特新“小巨人”企业所在领域与相关战略规划高度吻合,来自制造强国战略十大重点产业领域的“ 小巨人”数量占比由第一批的74.2%增至第四批的81.1%,呈现逐批次提升趋势,并且在新材料和新一代信息技术领域占比分别达到了25.1%和21.8%,标志着“ 小巨人”企业培育体系的不断优化和聚焦。随着工信部组织开展第五批“小巨人”企业培育和第二批“小巨人”企业复核工作,预计来自十大重点产业领域的“小巨人”企业将进一步扩容。


