导 读
机器人产业链主要由上游核心零部件、中游机器人整机制造、下游机器人系统集成应用构成。我国已经成为全球最大的工业机器人市场,2022年工业机器人装机量29.03万台,占全球比例为52.5%,主要应用在汽车、电子、金属机械加工等行业。
我国机器人产业经过多年的发展已经逐步开始发力。2023年我国有三家企业进入中国机器人整机出货量前10企业名单,其中埃斯顿以8.5%市场份额排名第二,仅次于发那科(13.3%),汇川技术(6.5%)、埃夫特分别排名第四、第七跻身中国市场前10。在机器人核心零部件领域,国产企业也取得长足的进步,2023年伺服电机领域汇川技术以28.2%市场份额排名第一,减速器领域双环传动、绿的谐波分别排名各自细分行业第2,距离行业龙头差距不断缩小。中国机器人企业在逐步从下游系统集成向中上游拓展,不断增强中国机器人产业的核心竞争力。
1
工业机器人产业链构成
工业机器人产业可分为上游机器人核心零部件、中游机器人整机制造和下游机器人系统集成应用等三大产业链环节。
(1)产业链上游:主要是构成机器人的主要核心零部件,包括伺服系统、减速器、控制器等核心零部件及本体结构、传感器等。减速器、伺服系统(包括伺服电机和伺服驱动)及控制器是工业机器人的三大核心零部件,直接决定工业机器人的性能、可靠性和负荷能力,对机器人整机起至关重要的作用。机器人产业链上游核心零部件环节是产业链技术壁垒最高的环节,也是下一阶段中国机器人产业要重点突破的环节。
(2)产业链中游:是工业机器人整机制造,工业机器人整机制造的技术主要体现于:①整机结构设计和加工工艺,重点解决机械防护、精度补偿、机械刚度优化等机械问题;②结合机械本体开发机器人专用运动学,动力学控制算法,实现机器人整机的各项性能指标;③针对行业和应用场景,开发机器人编程环境和工艺包,以满足机器人相关功能需求。机器人整机制造环节长期被国外机器人四大家族掌控市场,随着国产机器人本体企业的崛起,国产逐步在机器人整机制造环节形成了有梯队有竞争力的公司,并逐步突破。
(3)产业链下游主要面向终端用户及市场应用,包括系统集成、销售代理、本地合作、工业机器人租赁、工业机器人培训等第三方服务。机器人系统集成应用是我国最早突破的产业链环节,为我国工业机器人应用国产化立下汗马功劳,也为机器人产业的发展做出了先导贡献。我国机器人系统集成应用早先从汽车行业入手,逐步延伸到电子、机械加工等行业,并形成了一批有市场竞争力的国产机器人系统集成应用商。比如新松机器人、华昌达、三丰智能、埃斯顿等。

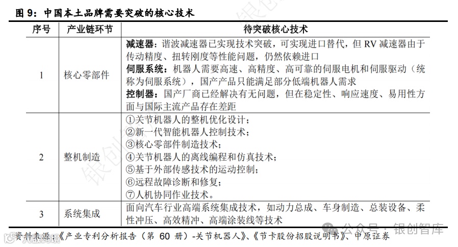
从工业机器人产业链环节角度,中国本土品牌需要突破的核心技术如下:

2
工业机器人产业竞争格局
工业机器人诞生于美国,兴盛于日本。1959年,发明家德沃尔与约瑟夫·英格伯格联手制造出第一台工业机器人,它结构和功能都十分简单,只能进行简单的重物搬运。但由于失业率高、工会阻挠等原因,工业机器人并未在美国生根发芽。日本由于其各方面的优势,接过了美国的接力棒,成为了工业机器人产业的引领者,目前日本已经形成了从上游核心零部件到中游本体制造再到下游系统集成的完整产业链。“工业机器人四大家族”中的发那科与安川,以及减速器龙头哈默纳科以及纳博特斯克都是来自日本。
中国工业机器人产业起步较晚。早在20世纪70年代,科技部就将工业机器人列入了科技攻关计划,原机械工业部也牵头组织了点焊、弧焊、搬运等工业机器人相关领域的攻关,但由于当时国内人口红利正盛,市场需求不足,工业机器人产业的发展出现了较长时间的停滞。等到2010年以后,市场重新将目光投向该领域时,日德等制造强国已经建立起了完善的产业链,在市场竞争中占据了先发优势。国内工业机器人无论是本体还是核心零部件,都与国外巨头存在着巨大的差距。2010年以后,国内的工业机器人产业开始全面发展,逐步在系统集成、机器人本体等领域逐步拓展,近年来机器人核心零部件国产化已经逐步展开。中国的机器人产业链已经重新在世界范围具有话语权了。
全球机器人行业竞争格局比较集中。全球工业机器人主要由四大家族即日本发那科(FANUC)、日本安川电机(Yaskawa)、德国库卡(被美的收购)、瑞士ABB主导,全球市场占有率达到50%。在中国市场上,近年来随着国产品牌兴起,四大家族的占有率有所下滑,从最高70%下滑至40%左右。“四大家族”承袭原有机床、伺服系统、焊接设备技术优势,机器人领域继续占据鳌头。国内品牌埃斯顿、汇川技术快速成长,在2021年销量均突破1万台,进入中国工业机器人销量前十,2023年埃斯顿工业机器人销量突破2万台,进入行业第二。埃斯顿以六关节机器人为主、汇川技术以SCARA机器人为主,现均向多种负载、全产品系列方向迈进,有望成为真正替代“四大家族”的国产机器人品牌。

2023全年中国工业机器人市场份额前十名虽然大部分仍旧是外资厂商,国产厂商势不可挡,埃斯顿、汇川技术、埃夫特等企业排名持续上升。其中埃斯顿在2023年销量破两万,市场份额8.5%,位居第二,出货量仅次于发那科(13.3%);汇川技术市场份额6.5%,跻身行业第4,;埃夫特2023年销量破万,排名第8,成为TOP10新晋玩家。另外,值得注意的是,2023年国产第二梯队的销量整体有较明显增长,STEP、CRP、JAKA、AUBO、ROKAE已迈入或即将迈入年销量5000台的阵营。

国产品牌工业机器人市场份额从2022年35.5%提升到2023年45.1%,国产品牌工业机器人销量增长28%。外资品牌市场份额从2022年64.5%下降到2023年54.9%,销量下滑15%。

工业机器人已有较完整的产业链,大致可分为原材料、核心零部件、本体制造、系统集成服等环节。最上游原材料:主要包括钢材、铸铁、铝合金及少量塑料制品和各种电子元器件。核心零部件:包括控制系统、伺服电机、精密减速器及传感器等。工业机器人本体制造:机器人的结构和功能设计及实现。系统集成:按照客户需求,进行产线的设计和组装。
工业机器人的核心零部件包括控制器、伺服系统、减速器,决定了工业机器人的精度、稳定性、负荷能力等重要性能指标。核心零部件是产业链中壁垒最高的环节,占机器人成本的70%。控制器是工业机器人的“大脑”,一般占总成本的15%左右;伺服系统是工业机器人的“动力源”,一般占总成本的20%左右。减速器是工业机器人的“关节”,减速器一般占总成本的35%左右。由于核心零部件的生产技术壁垒较高,大多关键技术被少数公司垄断,使得机器人生产商在采购时议价能力不足,采购价格较高。

控制器是工业机器人的“大脑”,决定机器人性能的关键要素,接收来自其他各组元的信号、根据已编程的系统进行处理后,向各组元发出指令,从而控制各组元的运行,它是工业机器人实现特定功能的中枢单元。由硬件和软件两部分构成:硬件就是工业控制板卡,包括一些主控单元、信号处理部分等电路;软件主要是控制算法、二次开发等。
欧美厂商、日韩厂商等凭借着在机器人核心技术领域的深厚积淀,牢牢把控着中国工业机器人市场的大部分份额。随着国内厂商技术的逐步积累进步,目前控制系统与国外产品的差距在逐步缩小。国内知名的工业机器人生厂商均自主研发了自家的控制系统,包括埃斯顿、华中数控、新时达、广州数控、汇川技术等公司,也诞生了一批专业的控制系统服务商如固高科技、英威腾、卡诺普等。
伺服系统
伺服系统是工业机器人的“动力源”。伺服系统是工业机器人主要的动力来源,主要由伺服电机、伺服驱动器、编码器三部分组成。伺服含义为“跟随”,指按照指令信号做出位置、速度或转矩的跟随控制。2022年我国伺服系统市场规模约181亿元,处于快速发展状态。
根据汇川技术2023年报披露,2023年汇川技术伺服系统在中国市场份额约28.2%,位居第一名(排名第二、三、四位的厂商及市占率分别:西门子,10.4%;安川,8.4%;三菱,6.1%)。

编码器
编码器是伺服系统核心零部件之一。编码器用于测量机械部件的旋转或位移,将位移位置或速度等信息转换为电信号输出,属于角位传感器的一种。作为伺服电机的前端测量元件,编码器的精度要求随着伺服控制性能的提高而同步提高。根据检测原理的不同,编码器可分为光学式、磁式、感应式和电容式等多种类型。光编码器和磁编码器是两种最常见的编码器类型。
编码器是高精度测量设备,其在成本、机械安装与校准、使用环境等方面都存在技术壁垒。全球编码器行业集中度较高,海外编码器厂商以日系的多摩川和欧系的海德汉为代表。据市场研究机构MIR 睿工业的数据,2022年我国编码器市场中,多摩川、海德汉、西克和堡盟等海外厂商占据了50%以上的市场份额,国内头部厂商禹衡光学(奥普光电控股子公司)市场份额排名第三,占比约为8%。

减速器
减速器是工业机器人的“关节”。减速器是核心零部件中技术壁垒最高的一环,也是工业机器人中成本占比最大的零部件,主要起到匹配转速与传递转矩的作用。减速器分为谐波齿轮减速器、摆线针轮行星减速器、RV减速器、精密行星减速器和滤波齿轮减速器,其中工业机器人主要使用的是谐波减速器与RV减速器。
根据绿的谐波2022年报披露:2021 年我国谐波减速器市场最大的两个外资品牌——哈默纳科和日本新宝在中国市场的占有率由 46%降低至 42.9%。国产谐波减速器替代进程加快,其中,绿的谐波已成长为行业领军企业,在国内谐波减速器细分领域竞争优势明显,2021 年国内市场占有率已提升至 24.7%,排名第二,仅次于哈默纳克。
根据MIR睿工业数据显示,2022年环动科技RV减速器市场份额达到15%,位居国内第2,仅次于头部企业纳博特斯克53%。珠海飞马、秦川机床、中大力德、南通振康等国产品牌也排名前10。
*本文系转载自银创智库,文章不代表本公众号观点,不构成投资建议。文中图片均来源于网络,版权归原作者所有,如有侵权,请告知删除。欢迎转发到朋友圈,转载请联系原作者。

