大数跨境
0
0

资讯 | 光伏行业重磅利好政策 六部门出手

资讯 | 光伏行业重磅利好政策 六部门出手 盛世投资
2024-10-30
2
光伏行业重磅利好政策。国家发改委等六部门发文,发布《关于大力实施可再生能源替代行动的指导意见》(简称“《指导意见》”),《指导意见》中很多关于光伏行业的表述。
           
《指导意见》多处谈到光伏行业发展。包括“加快推进以沙漠、戈壁、荒漠地区为重点的大型风电光伏基地建设”,“推动既有建筑屋顶加装光伏系统,推动有条件的新建厂房、新建公共建筑应装尽装光伏系统”、“在具备条件的农村地区积极发展分散式风电和分布式光伏发电”等等。
           
近期,光伏行业消息不断。中国光伏行业协会在半个月前层举行防止行业“内卷式”恶性竞争专题座谈会,而后又发声称光伏组件低于成本投标中标涉嫌违法。然后传出“五大光伏组件龙头正计划小幅上调组件价格”的传闻。
           
六部门发声:
加快推进大型风电光伏基地建设
           
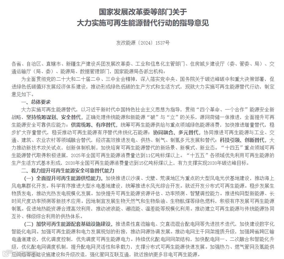
今日,国家发改委官网上,国家发展改革委、工业和信息化部、住房城乡建设部、交通运输部、国家能源局、国家数据局等六部门发文,发布《关于大力实施可再生能源替代行动的指导意见》。
           
《指导意见》表示,“十四五”重点领域可再生能源替代取得积极进展,2025年全国可再生能源消费量达到11亿吨标煤以上。“十五五”各领域优先利用可再生能源的生产生活方式基本形成,2030年全国可再生能源消费量达到15亿吨标煤以上,有力支撑实现2030年碳达峰目标。
           
           
《指导意见》中有不少内容和光伏行业相关。包括如下方面等:
           
加快推进以沙漠、戈壁、荒漠地区为重点的大型风电光伏基地建设,推动海上风电集群化开发。科学有序推进大型水电基地建设,统筹推进水风光综合开发。就近开发分布式可再生能源。稳步发展生物质发电,推动光热发电规模化发展。加快提升可再生能源资源评估、功率预测、智慧调控能力。推进构网型新能源、长时间尺度功率预测等新技术应用。
           
推动既有建筑屋顶加装光伏系统,推动有条件的新建厂房、新建公共建筑应装尽装光伏系统。推动新建公共建筑全面电气化,推广电热泵热水器、高效电磁炉灶等替代燃煤燃气产品,推动高效直流电器与设备应用。在太阳能资源较丰富地区及有稳定热水需求的建筑中积极推广太阳能热应用。
           
在具备条件的农村地区积极发展分散式风电和分布式光伏发电。推进有条件地区生物天然气进入管网,因地制宜推进乡镇集中供热,优先利用地热能、太阳能等供暖。优化新型基础设施空间布局,推动5G基站、数据中心、超算中心等与光伏、热泵、储能等融合发展。开展深远海漂浮式海上风电、年产千万立方米级生物天然气工程等试点应用,推动光热与风电光伏深度联合运行。
           
推进光伏治沙、光伏廊道和海洋牧场等深层次立体化发展,形成深度融合、持续替代的创新替代发展局面。
           
对于六部门的重磅政策,有投资人士表示,对光伏行业是重要利好。
           
光伏行业近期消息频频
光伏个股近期明显反弹
           
光伏行业的激烈竞争,最近几年光伏公司股票也出现持续走低,而在近期有所反弹。光伏行业近期消息也不断。
           
根据媒体报道,10月14日,中国光伏行业协会举行防止行业“内卷式”恶性竞争专题座谈会,来自产业链各环节的16家头部企业参与。并就“强化行业自律,防止‘内卷式’恶性竞争,强化市场优胜劣汰机制,畅通落后低效产能退出渠道”及行业健康可持续发展达成共识。
           
10月18日,光伏行业协会再度发声,称光伏组件低于成本投标中标涉嫌违法,同时公布最低成本价0.68元/W。
           
而后又传出五大光伏组件龙头正计划小幅上调组件价格这一传闻,10月30日,晶科能源方面表示,基于行业“反内卷”会议所达成的共识,各企业正共同努力促进产业链价格逐步回归合理区间,公司积极响应,期待行业早日重回健康发展轨道。 



记者:江右

编辑:舰长
审核:木鱼


*系转载自中国基金报,文代表本公众号观点,不构成投资建议。文中图片均来源于网络,版权归原作者所有如有侵权,请告知删除。欢迎转发到朋友圈,转载请联系原作者。

【声明】内容源于网络
0
0
盛世投资
国内知名的创业投资和股权投资母基金管理机构、政府引导基金管理机构和创新创投资源聚合平台。
内容 2106
粉丝 0
盛世投资 国内知名的创业投资和股权投资母基金管理机构、政府引导基金管理机构和创新创投资源聚合平台。
总阅读5.4k
粉丝0
内容2.1k