01 投资逻辑
需求端:万亿替代市场加速释放,绿氢渗透率亟待提升
-
存量替代空间广阔:2024年,全球纯氢需求量达9700万吨,90%集中于炼油、合成氨、甲醇等传统工业领域。由于目前氢气制取中,灰氢占比达99%,每生产 1 吨灰氢约排放10吨CO₂,这导致该年度全球氢气生产的碳排放量约为9.7亿吨CO₂。若以15元/kg的绿氢替代传统灰氢,仅传统工业领域的存量市场规模便可达1.5万亿元。而中国市场在全球占比约为三分之一,规模近5000亿元,这一庞大的存量市场为绿氢替代提供了广阔的空间。
-
增量需求多点开花:氢冶金、天然气掺氢、氢基燃料、氢燃料电池等新兴领域正快速渗透。以宝武集团的氢冶金示范项目为例,该项目成功实现减排30%,有力地彰显了氢能在新兴应用领域的巨大潜力。随着全球减碳目标的加速推进,氢能凭借其清洁、高效的特性,在更多新兴领域的应用将持续拓展,市场空间也将随之不断扩大。
政策端:全球政策密集落地,中国引领产业化进程
-
中国“双轮驱动”政策体系:国家层面设立了万亿级创业投资引导基金,积极为氢能产业注入强大资金动力。地方层面,诸如江苏高邮、北京大兴等地纷纷出台专项补贴和产业基金,单个区域的投资规模超百亿。2025年,随着氢能产业规划考核节点的临近,各省市在电解槽、储运设施等关键环节制定了明确目标。例如,2025年各省市规划了超过百万吨绿氢产能,这一系列政策举措将有力推动中国氢能产业的快速发展。
-
欧美碳关税倒逼绿氢认证:欧盟对进口氢碳强度提出了严格要求-低于3kg CO₂/kgH₂,这一标准促使国内企业不得不加速技术升级。美国通过IRA氢能生产减税政策,多国企业与中东达成绿氢采购协议,进一步刺激了全球绿氢产业链的布局。在国际资本层面,对氢能技术的并购活动频繁发生,像挪威 Hexagon Purus 的储氢瓶技术成功斩获多国订单,充分显示了国际资本对氢能技术的高度关注。
资本端:资本加速涌入,头部赛道吸金能力凸显
-
融资轮次偏早期:在2024年的氢能融资案例中,A轮及Pre-A轮融资事件占比高达44%,天使轮占比15%,这清晰地反映出当前行业整体仍处于快速发展和技术落地的关键阶段,亟需资本助力其成长壮大。
-
头部企业估值飙升:头部企业、全产业链企业等形成“技术突破-资本认可-场景落地”的正向循环。
-
区域集聚效应显著:长三角、京津冀、珠三角地区在氢能产业融资活跃度方面位居全国前三。青岛、张家口等城市的产业园借助 “基金+场景” 模式,成功吸引了产业链上下游企业的集聚。以青岛产业园为例,已落地项目22个,总投资达140亿元,形成了良好的产业集聚发展态势。
02 投资现状
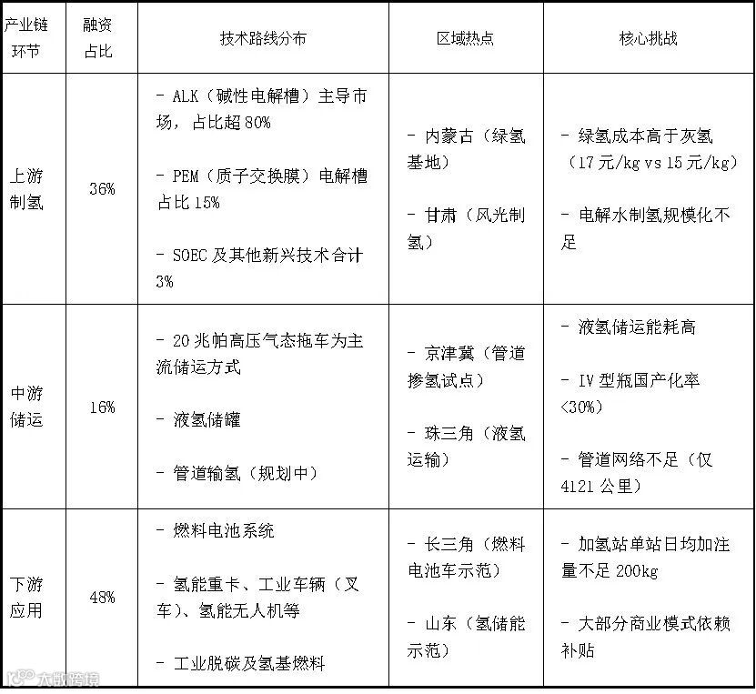
产业链环节:上游制氢与下游应用并进,中游储运亟待突破
2024年氢能产业链融资呈现“上游主导、下游多元、中游待突破”的格局。上游制氢因政策推动和技术成熟成为资本焦点,下游应用场景拓展至交通、工业等领域,但中游储运仍需解决技术瓶颈和成本问题。未来随着绿氢成本下降和政策支持深化,产业链融资结构或进一步优化。
2024年氢能行业融资概况
融资轮次分布:早期为主,头部效应显著
A轮及Pre-A轮:集中于电解槽、燃料电池系统企业(如亿华通)。
-
天使轮:聚焦固态储氢、光催化制氢等前沿技术(如中科院大连化物所项目)。 战略投资:头部企业如冰轮环境(储氢压缩机)、宝钛股份(钛材双极板)。
区域产业集群:政策驱动下的集聚与割裂
长三角:融资频次最高(50次),上海、江苏为核心,聚焦燃料电池与制氢设备。
京津冀:中石化纯氢管道项目推动储运基建,北京技术研发优势突出。
珠三角:佛山南海区氢能产业集群投资超600亿元,覆盖全产业链。

03 投资机会
-
电解槽规模化降本:随着行业的发展,碱性电解槽产能将集中释放,进一步降低成本;PEM/AEM 电解槽凭借其适配分布式场景的优势,市场份额有望逐步扩大;同时,生物质制氢等多元化路径也在不断探索中,为制氢领域提供更多的发展可能性。 -
材料与装备突破:隔膜、催化剂、碳纸、IV 型瓶等关键材料和装备技术的不断进步,将显著提升国产替代率,这不仅有助于降低成本,还将增强国内氢能产业的自主性和竞争力。
-
重卡与短驳运输:氢能重卡全生命周期成本2026年有望与柴油车持平,矿山、物流园、厂区等封闭场景的定点短驳运输可快速验证经济性,形成商业模式闭环。 -
氢能特种车辆:固态储氢叉车、氢能二轮车、观光车船等新兴应用加速渗透,适配高载重、长续航需求(如港口拖车、景区接驳)。 -
氢冶金与绿氢化工:宝武集团的氢冶金示范项目成功减排 30%,为行业树立了典范。在化工领域,绿氢合成氨 / 甲醇已成为化工巨头实现 ESG 转型的核心路径。随着技术的不断成熟和成本的降低,氢冶金与绿氢化工将在工业脱碳进程中发挥越来越重要的作用。
-
可再生能源+氢储能:山东烟台海洋氢氨醇一体化项目集成了海上风电制氢、氢氨合成、氨能储存及发电以及二氧化碳回收利用等多项先进技术,形成了从清洁能源生产到高效储能和应用的完整产业链条。 -
氢能交易平台:上海环境能源交易所率先试点氢能 CCER 交易,这一举措为氢能交易搭建了重要平台。同时,碳资产管理工具的开发也具有巨大潜力,通过市场机制促进氢能产业的发展,推动碳减排目标的实现。
-
设备出海:中国的电解槽产能在全球占比高达60%,凭借价格优势以及不断提升的技术水平,在中东、澳洲等地区的绿氢项目中,采购意向强烈。中国企业有望通过设备出海,进一步拓展国际市场,提升全球竞争力。 -
碳足迹认证:积极参与 ISO/TC197 等国际标准制定,对于国内企业至关重要。例如,隆基氢能携手电建国际与DNV共同签署战略合作协议,推动了中国碳足迹相关认证与国际市场的接轨,有利于在碳边境调节机制生效的背景下降低中国制造的出口成本,提升国内企业在国际市场上的话语权和产品认可度。
04 投资策略建议
结语
2025 年,氢能行业正经历从 “政策补贴驱动” 向 “技术-成本-场景” 三重驱动的市场化阶段转变。在这一关键时期,一级市场投资者需精准把握三大核心趋势:一是技术迭代加速,电解槽效率持续提升,材料国产化进程加快,推动绿氢成本持续下探;二是场景闭环形成,交通、工业等领域的规模化应用将有效打通 “制-储-用” 链条,使行业逐步摆脱对补贴的依赖;三是全球化竞争加剧,设备出海与标准制定能力将成为企业发展的分水岭,具备全产业链整合优势的龙头企业将在全球市场竞争中占据主导地位。
展望未来 3-5 年,氢能行业将步入 “技术验证→场景落地→生态扩张” 的爆发周期。在此过程中,投资者需紧密聚焦技术壁垒、场景闭环与国际化能力这三大关键要素,精准捕捉万亿赛道中的结构性机遇,实现投资收益的最大化。
*本文系转载自新研智创,文章不代表本公众号观点,不构成投资建议。文中图片均来源于网络,版权归原作者所有,如有侵权,请告知删除。欢迎转发到朋友圈,转载请联系原作者。

