一、面向2035 的新材料产业发展战略需求
当前,我国正处于战略转型期,亟需开辟新的经济增长点,提高环境承载能力,这为我国新材料的大发展提供了难得的历史机遇。在转型升级和新型工业化发展的交汇时期,对新材料的战略需求特别突出。
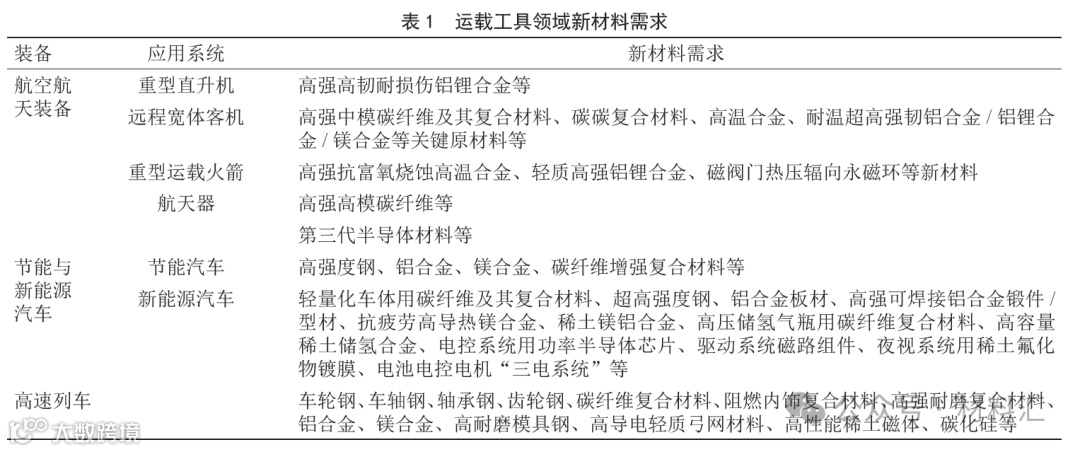
(一)运载工具领域
《中国制造2025》中提出大力发展新能源、高效能、高安全的系统技术与装备,完善我国现代交通运载核心技术体系,发展时速400km 高速列车、远程宽体客机、新能源汽车等运载工具,提升交通运载可持续发展能力和“走出去”战略支撑能力。因此,亟需对重型直升机、高速列车、远程宽体客机、新能源汽车、重型运载火箭、航天器等运载工具所需核心部件及关键材料进行研发,形成核心部件产品自主保障能力。
(二)能源动力领域
以煤炭为主和油气资源紧缺的能源结构,决定了我国国家能源战略发展重点在于发展新一代高效清洁燃煤发电技术和深海油气资源开发技术。先进能源动力系统用特种合金代表国家高端装备核心竞争力,属于国家战略型新材料范畴,是我国抢占技术制高点的重大机遇。核电、油气开发等能源领域重大项目对特种合金、稀土材料、非晶材料、超导材料、复合材料等新材料提出急迫需求。
集成电路与信息显示是我国电子信息产业的两大基石,是信息领域为数不多的千亿美元级产业,带动力和辐射力极强,在我国国民经济中占有极其重要的战略地位,信息显示领域新材料需求。新型信息技术及产业的发展需要电子信息材料支撑,当前我国电子信息材料研发技术与发达国家存在较大差距。
(四)生命健康领域
随着全球人口老龄化日益加剧,人们对自身健康的关注度不断提高,健康产业进入加速发展时期。生物医用材料的快速突破,将在疾病快速诊断、人体器官修复移植方面为人类带来福祉,对国家的医疗安全、人民健康产生至关重要的影响,生命健康领域新材料需求。
二、发展目标
到2025 年,重点新材料总体技术和应用与国际先进水平同步,部分达到国际领先水平;全面提升新材料产品质量水平与稳定性,中高端产品所占比重大幅提升,整体水平进入全球价值链中高端环节;关键高端材料和高端装备自主研发水平和自主保障能力显著提升,关键短板材料受制于人问题得到有效缓解。
到2035 年,在世界材料强国行列中占有一席之地;围绕保障国家安全、产业安全、科技安全的重大需求,核心系统、关键器件受制于人的问题基本解决;对事关国计民生和国家安全重点领域的器件与材料需求,构建系统性、全方位的支撑保障能力;全面提升材料行业的国际竞争力,基本建成材料自主创新体系。
到2050 年,位于世界材料强国前列,全面建成材料自主创新体系,材料研发能力和产业竞争力处于全球领先水平;材料发展全面满足国民经济建设和国防安全需求,支撑人类经济社会发展。
三、发展重点与发展方向
1. 先进基础材料
先进基础材料领域发展重点及发展方向主要包括先进钢铁材料、先进有色金属材料、先进石化材料、先进建筑材料、先进轻工材料及先进纺织材料等。
2. 关键战略材料
关键战略材料领域发展重点及发展方向主要包括高端装备用特种合金、高性能纤维及其复合材料、新型能源材料、先进半导体材料及芯片制造和封装材料、稀土功能材料、电子陶瓷和人工晶体、先进结构功能一体化陶瓷和功能梯度材料、高性能分离膜材料、新型显示材料、新一代生物医用材料及生物基材料等。
3. 前沿新材料
前沿新材料领域发展重点及发展方向主要包括3D 打印用材料、超导材料、智能仿生材料、石墨烯材料等。
4. 新材料评价、表征、标准平台建设
新材料评价、表征、标准平台建设主要包括平台基础要素建设与完善、机制建设与完善、平台运行重点任务等重点发展方向。
来源:谢曼,干勇,王慧《面向2035 的新材料强国战略研究》,版权归原作者所有
*本文系转载自机械小子98,文章不代表本公众号观点,不构成投资建议。文中图片均来源于网络,版权归原作者所有,如有侵权,请告知删除。欢迎转发到朋友圈,转载请联系原作者。

