
一.适用范围
服务类目:教育类-教育-驾校培训,成人学历教育,职业技能培训,特殊人群教育
主体类型:仅限企业主体
-
小程序泛知识课程运营内容:包含但不限于传统文化、个人管理、科普、家庭教育、人文、生活知识、语言、职业教育,母婴、餐饮知识培训、体育等视频,图文的线上课程形式。课程具有教育的信息密度和体系化程度更高的特征。
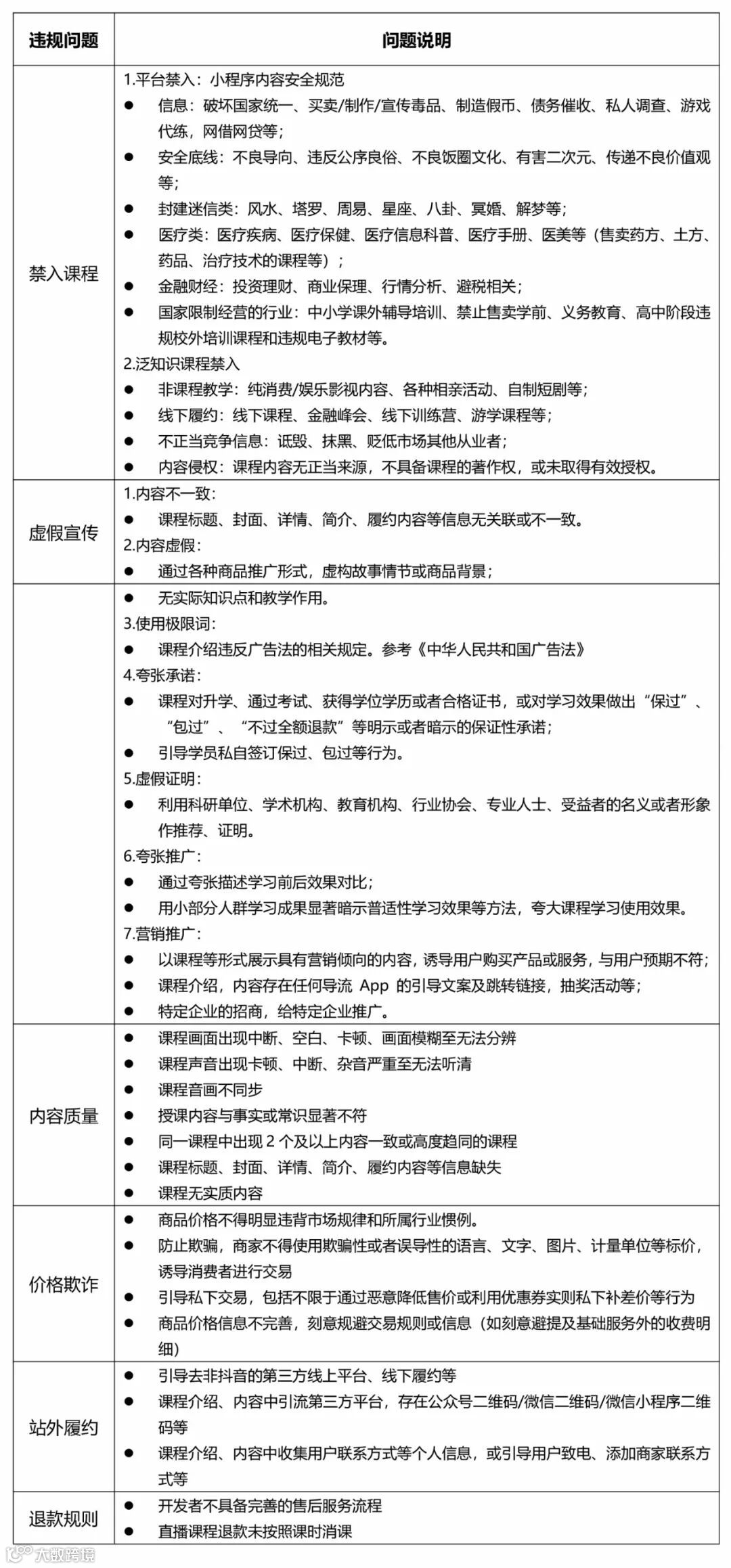
二.课程运营规范

1.如小程序内课程违反本规范规定的,我们有权根据违规严重程度对小程序采取警告、隐藏、下架等限制措施。
海豚知道老师服务平台
一.适用范围
服务类目:教育类-教育-驾校培训,成人学历教育,职业技能培训,特殊人群教育
主体类型:仅限企业主体

1.如小程序内课程违反本规范规定的,我们有权根据违规严重程度对小程序采取警告、隐藏、下架等限制措施。