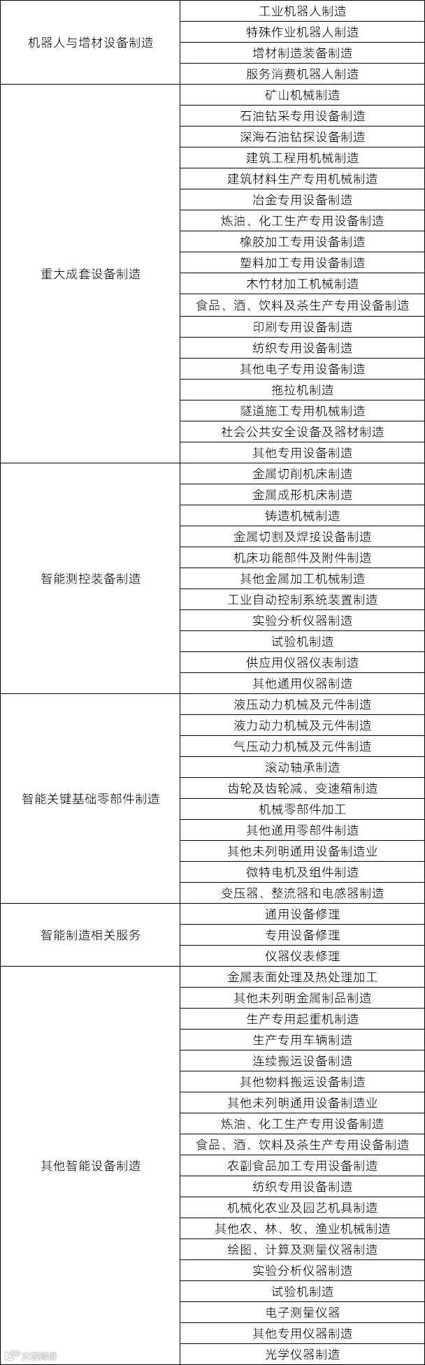
智能制造装备产业分类
根据《工业战略性新兴产业分类目录(2023)》,智能制造装备产业主要分类包括机器人与增材设备制造、重大成套设备制造、智能测控装备制造、智能关键基础零部件制造、其他智能设备制造、智能制造相关服务。
智能制造装备产业链全景图
智能制造装备产业链涵盖上游的原材料与零部件,中游的制造,以及下游的应用。上游以基础材料和高性能元件为主,中游涉及环节众多,根据产业链细分情况,将中游智能制造装备划分为机器人与增材设备、自动化生产线、智能测控装备、集成智能装备等,下游应用于多领域如电子信息、新能源、轨道交通、生物医药、农业、物流、环境监测等。智能制造装备产业链通过从上游的高性能材料和元件,到中游的多样化智能制造技术,再到下游的广泛应用领域,表明智能制造装备产业是现代产业发展中的核心基础产业,并在多领域具备重要影响力。
智能制造装备发展政策
国家颁布了一系列有利于智能制造装备行业的产业政策,以促进行业的健康发展。具体政策内容如下图所示:
智能制造装备产业发展现状
(一)数控机床
数控机床,即数字控制机床,是一种配备有程序控制系统的自动化机床。近年来,数控机床市场呈现出快速发展的态势,行业规模持续扩大,整体运行状况稳中向好。中商产业研究院发布的《2025-2030年中国数控机床行业调查及发展前景分析报告》显示,2024年中国数控机床市场规模达到约4325亿元。中商产业研究院分析师预测,2025年行业市场规模将超4500亿元。
(二)工业机器人
近年来,我国工业机器人产量总体呈现增长趋势。中商产业研究院发布的《2025-2030年中国工业机器人行业深度调查及投融资战略研究报告》显示,2024年全国工业机器人产量为55.64万套,同比增长14.2%。中商产业研究院分析师预测,2025年产量将超过60万套。
(三)3D打印设备
3D打印技术,有别于传统减材制造,是一种快速成型技术,通过对模型数字化立体扫描、分层处理,借助于类似打印机的数字化制造设备,利用材料不断叠加形成所需的实体模型。中商产业研究院发布的《2025-2030年中国数控机床行业调查及发展前景分析报告》显示,2024年中国3D打印设备产量341.8万台,增长11.3%。中商产业研究院分析师预测,2025年产量将超400万台。
(四)智能物流装备
智能物流装备指用于产品运输和储存的自动化装备和系统。中商产业研究院发布的《2025-2030年中国智能物流装备行业研究报告》显示,在供应链自动化需求增长、物联网和人工智能技术进步的推动下,中国智能物流装备的市场规模从2020年的449亿元增至2024年的1041亿元,复合年增长率为23.4%。中商产业研究院分析师预测,2025年中国智能物流装备市场规模将达到1261亿元。
我国智能制造装备产业区域发展格局
我国智能制造装备产业呈现出区域化集聚的特点,主要集中分布在珠三角、长三角、环渤海以及中西部这几大区域。以数控机床为核心的主要研发和生产企业集中在辽、鲁、京、沪、苏、浙和陕;关键基础零部件及通用部件、智能专用装备行业方面,河南、湖北、广东等地区展现出了快速发展的良好态势,而洛阳、襄阳、深圳更是其中的突出代表;工业机器人作为未来智能装备发展的热门领域,其主要市场将集中在北京、上海、广东、江苏这几个经济发达、制造业基础雄厚的地区。
珠三角地区:以广州、深圳为核心,积极践行“机器换人”策略,逐步发展成为“中国制造”的主阵地之一。广州围绕机器人及智能装备行业核心区建设精心布局,致力于打造具有影响力的产业集聚区;深圳则着力打造机器人、可穿戴设备行业的制造基地、国际合作基地以及创新服务基地;江门市也不甘落后,聚焦激光与增材制造、高端装备制造、先进材料等产业,不断培育新的经济增长点。
长三角地区:以上海、江苏、浙江、安徽等为核心,经济活跃,创新能力较强,上海在关键零部件、机器人、航空航天装备等方面均处于国内领先地位;南京凭借区位优势及雄厚的工业基础,形成了以轨道交通、汽车零部件、新型电力装备为特色的高端装备集群;常州则围绕智能化改造、智能车间(工厂)建设等领域,大力推进智能制造发展。
环渤海地区:以北京、山东等为核心,我国高校和科研院所高度集中的区域,人才储备雄厚,科研实力突出。该区域形成了以京津冀“核心区域”与山东半岛、辽东半岛“两翼”错位发展的产业格局。其中,北京在工业互联网及智能制造服务等软件领域优势突出,河北、山东、辽东等周边省份的智能制造装备产业规模持续扩大。
中西部地区:以四川、河南为核心, 虽落后于东部地区,但正依托当地高校及科研院所的优势资源,积极探寻智能制造装备的发展路径。其中,先进激光行业成为了该区域智能制造装备发展的“新亮点”,四川、河南等地已发展出技术领先、特色鲜明的先进激光行业,并且正紧抓国家战略机遇,加快推进智能制造装备的全面发展。
我国智能制造装备产业省市分布
广东、江苏、浙江、上海、山东为主要分布区域,特别是广东省覆盖领域最为广泛,企业数量也处在全国前列,为中国智能制造装备产业的关键省份之一。
*本文系转载自智能制造IMS,文章不代表本公众号观点,不构成投资建议。文中图片均来源于网络,版权归原作者所有,如有侵权,请告知删除。欢迎转发到朋友圈,转载请联系原作者。

