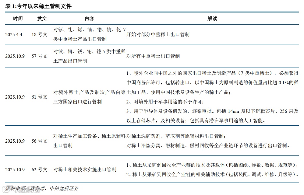
10月9日商务部连发56号、57号、61号、62号四项公告,加强稀土产品及设备、技术等出口管控,继续强化稀土战略地位。今年以来已经发布5个文件对稀土进行出口管控。具体如下表。
增加5类稀土出口管制,重点关注品种仍然是中重稀土。今年4月对钐、钆、铽、镝、镥、钪、钇7类中重稀土产品出口管制,10月9号发布的57号文补齐了钬、铒、铥、铕、镱其他5类稀土,至此已经将全部中重稀土出口列为出口管制范围,仅剩余5类轻稀土尚未列入管控。中重稀土虽然用量更少,但对于航天航空、军事国防、新材料等领域至关重要,且海外对中国中重稀土供给的依赖性更强。
轻稀土尚未直接出口管控,但间接受到影响。以镨钕为原材料制备的高端钕铁硼磁材,需要晶界渗透技术添加镝、铽等中重稀土,因此高端钕铁硼出口也受限制。62号文也提到,对磁材制造技术进行出口管制,其中包括“钐钴、钕铁硼、铈磁体制造技术”,涉及镨钕铈等轻稀土的海外应用。
新的政策管制不仅局限于产品的直接出口,更关乎设备、技术、加工制造等全产业链条。商务部新发的56号文和62号文,分别从设备、原辅材料、技术、配套技术等层面进行出口管制,涉及稀土选矿、冶炼分离、磁材加工、磁材回收等多个环节,不仅包括主要核心设备、配套设备的直接出口,也包括设备装配、调试、维护、维修等方面;在技术管制层面上,包括技术图纸、参数、数据、模型、规范等方方面面。
精准面向海外军工需求、半导体需求。商务部61号文提及,境外企业以中国技术生产的稀土原料再出口要获得中国商务部审批,以原产自中国的稀土为原料加工再出口时,其中原产中国稀土原料价值量超过0.1%的要取得中国商务部的审批。相关用途用于军事领域的,原则是不予许可;用于研发、生产14nm及以下逻辑芯片或256层及以上存储芯片及相关半导体设备、材料的,进行逐案审批;具有潜在军事用途的人工智能,出口进行逐案审批。
商务部连发四文,继续强化稀土出口管控。管控范围从7类中重稀土到全部12类中重稀土,扩大了管制稀土种类;从单一管控稀土产品出口,到设备、技术、原辅材料等全产业链、全方位管制,强化中国稀土壁垒优势;从单一管控国内出口,到境外企业生产加工出口至第三方国家也需经商务部审批,加强了稀土产品流向的管理。
中国稀土战略地位进一步得以强化,预计海外备库动作加强,稀土价格有望进一步上涨;长周期看,中国对稀土开采-冶炼分离-磁材制造-磁材回收全产业链的技术、设备、软辅材料管控,无疑将增加海外稀土自主可控产业链建成的难度,时间周期也将延长,长期强化中国稀土的壁垒优势,利好稀土价格中枢上移。此外,海外稀土磁材供给受限,将利好高性能铁氧体永磁的需求增加,铁氧体磁材订单大增。
稀土&磁材:下游接货谨慎,稀土价格下行调整
稀土&磁材:下游补货按需,稀土价格震荡调整
在国防军工领域,稀土永磁材料在军工领域表现卓越,可用于制导系统、雷达和声呐设备,精确制导武器的制导系统,需高性能稀土材料确保制导的准确性和可靠性;稀土涂层能吸收雷达波,被用于隐身战斗机和舰艇的雷达吸波涂层,降低被雷达探测的概率。
在高端制造领域,铕、铽的离子在紫外光激发下能发出特定波长的可见光,广泛应用于荧光粉、LED 照明和显示器;钕、镱是固体激光器和光纤激光器的核心材料,镧、铈用于半导体抛光,铒用于光纤通信中的信号放大,支撑着 5G 光传输网络和光纤通信骨干网的发展。
工业生产领域,稀土化合物如氧化镧和氧化铈被广泛用于石油裂化催化剂,以及尾气处理装置中,以提升燃料利用率并降低污染排放;在传统工业方面,稀土可以提高钢铁、有色金属等材料的性能,在钢铁中加入适量的稀土元素,可以细化晶粒、提高强度和韧性,改善钢材的加工性能和抗腐蚀性能。
中国把握稀土供给主导地位,未来几年海外仍将主要依赖中国
稀土资源集中度高,中国储量、产量均为世界第一,中国是全球稀土产业链最完备的国家。根据美国地质调查局(USGS)的数据,2023年全球稀土探明储量1.1万吨,中国以4400万吨的储量排名第一,占全球40%,其他主要储量国包括越南(2200万吨)、巴西(2100万吨)、俄罗斯(1000万吨)、印度(690万吨)、澳大利亚(570万吨)。在稀土矿产量方面,2024年全球产量约为39万吨REO,其中中国产量27万吨,占比全球约69%。中国不仅拥有丰富的稀土资源,还具备完整的稀土全产业链生产能力,从开采到加工都处于全球领先地位,全球稀土冶炼分离产能和稀土永磁产能超90%集中于中国,中国对全球稀土供给具有举足轻重的影响。然而,近年来,为保障资源安全,其他国家也在加大稀土开发力度。
中国主导全球稀土分离冶炼产业,是全球稀土产业链最完备的国家。稀土经过开采后,需要通过分离冶炼环节进一步提取产品。目前仅有我国拥有全套稀土开采和冶炼分离生产工艺。海外稀土产业链各环节产能分散,多 数稀土矿产能均无分离冶炼配套产能布局,美国、缅甸及马达加斯加等国的稀土开采环节所得到的稀土矿多数由我国分离产能承接,分离出来的最终产品再返运到最终消费国。根据美国USGS数据,2024年美国共开采稀土精矿预计4.5万吨REO,但有4.3万吨出口到海外加工,主要出口到中国进行冶炼加工。2024年美国稀土化合物及金属产量预计1300吨,但进口化合物8000吨,金属310吨。
外国政府正在加大力度支持发展中国外稀土供应链。自上世纪90年代中国开始取代美国成为全球稀土开发大国后,中国一直拥有着全球稀土行业的话语权。但由于稀土材料被广泛应用于军工、航空等涉及到国家战略安全的领域,以及稀土价格多次剧烈波动,以美国为首的其他国家一直在支持开发全球除中国外的其他稀土供应链体系。美国政府对MP、Lynas和本国磁材厂提供资金上的支持;稀土储量较多的越南也规划了到2030年实现年处理2-6万公吨REO的目标;蒙古也寄希望于美国帮助其发展稀土行业;马来西亚政府在2023年10月同意了Lynas进口原材料。
海外新稀土矿在未来2-3年内较难形成实物量供应,中国仍占据行业主导地位,尤其在冶炼分离领域。海外在产大规模稀土矿仅有美国Mountain Pass以及澳大利亚Mount Weld,Mountain Pass现有产能4万吨REO,“60K”战略预计在未来4年内将产量提升至6万吨REO,Mount Weld当前设计年产能为2.65万吨REO,对应7000吨镨钕原料产能。缅甸矿较为分散但合计稀土产能约在2-5万吨REO之间,此前被寄予厚望的安哥拉Longonjo和澳大利亚Yangibana由于各种原因延期至2025年投产,不确定性仍存,预计全球海外新稀土矿未来2-3年内较难形成实物量供应。目前海外主要冶炼分离产能主要由Lynas持有,Lynas近期宣布位于马来西亚的新工厂成功生产了氧化镝,成为中国外首个商业化生产重稀土企业,其计划年分离1500吨混合重稀土,仅占中国2025年预计产能的5%,并且成本远高于国内。因此海外矿产资源端突破形成规模在先,冶炼分离及下游加工产能突破恐仍需更久时间,中国在未来几年仍将占据行业主导地位。
中国稀土管控日益趋严,配额指标增速放缓
我国稀土采取开采指标配额制度,国内供应量由配额政策决定。2006年我国实施稀土开采总量控制管理,2007年将稀土纳入指令性生产计划,首次通过行政手段限制产能。2008年《全国矿产资源规划》进一步明确稀土开采的规划调控和严格准入。2011年国务院发布《关于促进稀土行业持续健康发展的若干意见》,实行开采总量控制、出口配额管理。2015年后,中国通过“环保核查+打黑行动”淘汰落后产能,关停非法稀土企业,推动行业集中度提升。2025年2月,工信部发布《稀土开采和稀土冶炼分离总量调控管理办法(暂行)(公开征求意见稿)》,首次将进口矿、独居石纳入配额,并明确稀土开采冶炼分离都必须有国家推动组建的大型稀土集团来进行,增加了对冶炼分离的管控。从此国家对稀土行业统筹能力进一步增强。
2024年我国稀土配额增速放缓,价格触底回升。稀土永磁上游原材料为稀土、铁等金属,产品价格及盈利能力受稀土价格影响。氧化镨钕价格在今年3月份触及34.5万元/吨的低位后震荡回升,目前已经回升至40万元/吨以上,第二批稀土配额增速维持了第一批相近的水平,全年配额增速5.9%,为2021年以来的首次低于20%;冶炼分离增速4.2%,也是2021年以来的首次低于20%水平。2024年开始稀土行业供需格局改善,逐步走向平衡。
稀土磁材,新能源及人形机器人关键材料,需求星辰大海
稀土下游应用广泛,稀土永磁增长势能充足。稀土功能材料可进一步分为磁性材料、催化材料、发光材料、储氢材料及抛光材料等,其中在我国稀土永磁材料需求占比最大,根据智研咨询,2022年我国稀土永磁材料需求占比达42%。根据USGS,世界稀土消费结构中,磁体、催化剂、冶金占比分别为25%、22%、18%。
钕铁硼为第三代稀土永磁材料,具备极高磁能积及矫顽力、能量密度高。永磁材料是稀土最主要和最具发展潜力的下游应用领域,自20世纪60年代以来,稀土永磁材料经历50多年的发展,形成了具有实用价值的三代稀土永磁材料。其中,第一代和第二代稀土永磁材料统称为钐钴永磁材料,第三代统称为钕铁硼永磁材料。钕铁硼具有极高的磁能积和矫顽力,同时高能量密度的优点使钕铁硼永磁材料在现代工业和电子技术中获得了广泛应用,从而使仪器仪表、电声电机、磁选磁化等设备的小型化、轻量化、薄型化成为可能。
钕铁硼磁材是以金属间化合物Nd2Fe14B为基础的永磁材料。主要成分有稀土金属钕29%-32.5%、金属元素铁63.95-68.65%、非金属元素硼1.1-1.2%,为了获得不同性能加入镝(Dy)、镨(Pr)、铌(Nb)等,以及铝(Al)、铜(Cu)、钴(Co)等元素,有着高磁晶各向异性和高饱和磁化强度,具有高矫顽力、高磁能积、体积小、加工难度低等诸多优势,目前在新能源汽车、节能家电、消费电子、工业应用、风力发电等领域广泛应用。
新能源汽车是高性能钕铁硼材料需求拉动最明显的领域,未来需求占比近50%。钕铁硼永磁材料是新能源汽车永磁驱动电机的核心制造材料,预计2026年全球新能源汽车产量将增长至约2800万辆,对应钕铁硼永磁材料需求量将达到8.7万吨,汽车领域对钕铁硼总需求量近10万吨,是高性能钕铁硼材料的第一大需求来源,占高性能磁材需求总量的近50%。新能源汽车领域将成为高性能钕铁硼永磁材料最旺盛的下游需求。
人形机器人方兴未艾,打开远景市场天花板。人形机器人有约30个关节,电机是关节核心部件,要求其体积小、扭矩大、响应快,其中磁材性能决定关节输出力大小、运行性能,因此需要高性能稀土磁材,单个人形机器人稀土永磁用量预计2-3kg。2024年特斯拉股东大会上马斯克预计2025年特斯拉工厂将拥有数千个Optimus机器人,人形机器人远景市场可能达到百亿台以上,未来将极大打开稀土磁材需求天花板。
需求高增,未来三年需求增速CAGR达到14%。由于新能源汽车、节能电机、风力发电等领域的快速增长,预计2026年高性能钕铁硼磁材需求量将达到21.1万吨,年均复合增速约14%。
高性能钕铁硼市场门槛较高,龙头公司扩张满足未来需求。高性能钕铁硼磁材的生产要求较高的技术门槛和专利认证授权等环节,产业壁垒较高,产品差异化大,增产周期慢,未来几年,高性能钕铁硼将出现供不应求的情形。
风险提示:
1、全球经济大幅度衰退,消费断崖式萎缩。世界银行在最新发布的《全球经济展望》中将2025年全球经济增长预期从今年1月份的2.7%下调至2.3%,近70%经济体的增速被下调。世界银行表示,全球经济增长正因贸易壁垒和不确定的全球政策环境而放缓。与6个月前经济看起来会实现“软着陆”相比,目前全球经济正再次陷入动荡。如果不迅速更正航向,生活水平可能会深受伤害。全球经济数据已经出现下降趋势,若陷入深度衰退对有色金属的消费冲击是巨大的。
2、美国通胀失控,美联储货币收紧超预期,强势美元压制权益资产价格。美国无法有效控制通胀,持续加息。美联储已经进行了大幅度的连续加息,但是服务类特别是租金、工资都显得有粘性制约了通胀的回落。美联储若维持高强度加息,对以美元计价的有色金属是不利的。
3、国内新能源板块消费增速不及预期,地产板块消费持续低迷。尽管地产销售端的政策已经不同程度放开,但是居民购买意愿不足,地产企业的债务风险化解进展不顺利。若销售持续未有改善,后期地产竣工端会面临失速风险,对国内部分有色金属消费不利。
*本文系转载自中信建投证券研究,文章不代表本公众号观点,不构成投资建议。文中图片均来源于网络,版权归原作者所有,如有侵权,请告知删除。欢迎转发到朋友圈,转载请联系原作者。

