短视频时代,直播已经成为很多老师提高课程转化率的主要途径。
而临近315,应该有很多老师已经发现,抖音等平台对于直播间的违规把控更加严格。那么要如何才能够在直播过程中不“踩雷”呢?
本期海豚课堂,和小海豚一起看看吧~
不知从什么时候开始,为了规避抖音平台严谨的规则,大量主播在直播过程中将正常的词句变形、拆分,常常使进入直播间的用户听的一头雾水。
对此,抖音电商学习中心关于抖音直播规范用语进行了更新说明,将一些不属于平台的敏感词进行了公示,以达到规范直播间表达、减轻用户理解成本的目的。
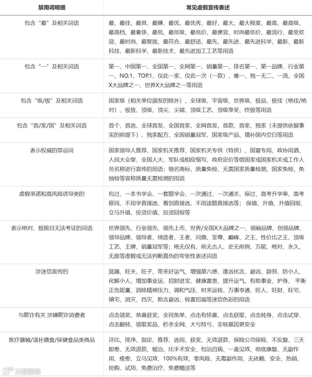
对于「广告法」禁用的词,在直播中哪怕进行字或词的变体,依旧会触发抖音平台违规机制,对该直播账号进行相应处罚。
一些直播间在直播过程中常常会收到“突如其来”的警告和判罚,往往被打的措手不及。经过复盘他们认为,是在直播过程中讲到了秒杀、原价等词语的原因。
其实,有一些词并不属于抖音平台的违禁词,而被判违规往往是因为不规范的营销表述和带货行为等原因造成的。
(来源:抖音电商学习中心)
直播过程中,有一些可能损害用户利益的词,抖音平台是严禁出现的,即便将这些词通过变体等方式隐晦的表达出来,依旧会被平台判定违规,给予处罚。
(来源:抖音电商学习中心)
1、规避诱导获利
在抖音公布的营销方面相关规则中有提及,禁止抖音用户进行不正当竞争。具体表现在:不能通过贬低第三方、过度宣传、返现、违规抽奖等方式谋取交易机会或竞争优势。
简单点理解,就是关于“送”、“免费”、“返现”、“免单”等词要慎重使用,尽量不用。这些词一但说出,就要有相应的行动和规则,如果被平台认定是欺骗等不正当竞争手段,就会被平台判罚。
2、规避虚假原价
很多主播在直播过程中为了促进用户下单,会虚拟一个较高的价格,将其和所推荐产品价格进行对比,以提升用户购买欲望。
但由于没有虚拟价格的销售数据,在遇到抖音严查的时候,很容易被平台进行判罚。

海豚知道将持续为内容创作者带来运营及变现干货,关注我们,获取更多知识付费前线资讯。

