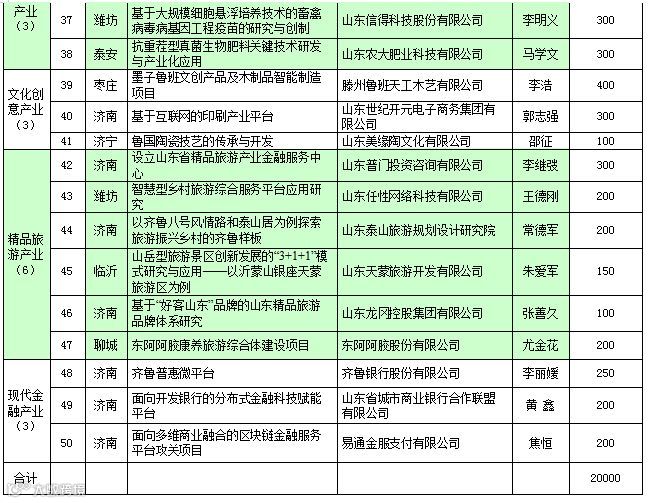
近期,省发展改革委会同有关部门组织开展了新旧动能转换重大技术课题攻关项目遴选工作,依据《关于开展新旧动能转换重大工程重大课题攻关的实施办法(试行)》和《2019年度新旧动能转换重大工程重大课题攻关项目申报指南》,严格按照公开征集、专班初审、信用查询、专家评审、现场调查等程序,研究确定了50个拟支持的重大课题攻关项目,现予以公示。




欢迎关注、咨询!

山东鸿文众研科技咨询服务公司近期,省发展改革委会同有关部门组织开展了新旧动能转换重大技术课题攻关项目遴选工作,依据《关于开展新旧动能转换重大工程重大课题攻关的实施办法(试行)》和《2019年度新旧动能转换重大工程重大课题攻关项目申报指南》,严格按照公开征集、专班初审、信用查询、专家评审、现场调查等程序,研究确定了50个拟支持的重大课题攻关项目,现予以公示。




欢迎关注、咨询!
