点击蓝字
关注我们
后备公猪需要通过科学合理的驯化调教才能进入生产公猪阶段,后备公猪的调教方式因个体情况不同存在一定的差异,但目的都是尽早将后备公猪驯化调教成功补入生产群中,提高公猪的利用率。
调教月龄
Months of boar training
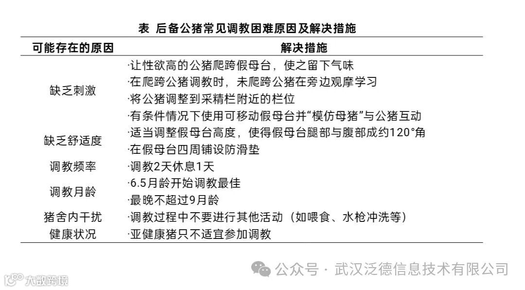
研究结果表明,在6月龄开始调教,一般在4周以后,调教成功率可达90%以上,如调教超过9月龄,成功率大约在70%左右,也就意味着尽早调教后备公猪有利于调教成功率的提高。但是需要注意的是,尽早调教也需符合种公猪发育规律,后备公猪一般4~5月龄开始性发育,过早开始采精会对个体公猪发育造成不可逆转的伤害,导致种公猪生育能力过早下降,所以要等到6~8月龄性成熟的时候进行调教效果最佳。处于这个月龄段的种公猪正处于发育成熟阶段,接触新鲜事物比较快,好奇心也比较强,所以是最佳调教时间。后备公猪的调教关系到后期的采精工作,所以一定要把握好时机,如果错过最佳时机,将导致后期各项生产流程无法顺利开展。
我们要在后备公猪6月龄时进行前期的诱导和爬跨训练,6.5~8月龄时进行正式调教采精。调教时间一般选在上午温度适宜时或采精结束后,每次调教时间不超过20 min,每头后备公猪每周调教次数不宜超过3次。连续3次调教不成功的可以暂停1~2周再进行调教,或者采用丙酸睾酮/律胎素注射等特殊手段处理。
调教准备
Preparation of boar training
物品准备:调教时事先准备采精手套、干净毛巾、擦手纸、集精袋(杯)、成年公精液、发情母猪尿液或其分泌物、诱情剂等。
调教栏准备:检查调教栏、假母台固定是否牢固,假母台高度调节到60cm左右(根据后备猪不同生长状况调节适宜高度),在假母台下方铺设防滑垫,假母台上涂抹公猪精液、发情母猪尿液或诱情剂。
后备公猪准备:首先挑选性欲旺盛或超过8月龄的后备公猪,从品种结构上优先调教杜洛克公猪。
人员准备:选择有耐心或调教经验丰富的人员进行,如新人初调须经过培训且有老员工带教下进行。
调教方法
Methods of boar training
混养法
大栏混养阶段,在160d左右挑选出适合留种的后备公猪,并在每个后备公猪栏放1—2头后备母猪刺激公猪爬跨。
直接法
将后备公猪赶至采精栏,通过人工抚摸、按摩,促进性欲,让其主动爬跨假母台。此法方便简单,一般先采取此方法,但部分性欲差或无爬跨动作的公猪用此方法成功率较低。
观摩法
先将后备公猪放至采精栏旁边的栏位让其观看其他公猪爬跨假母台,促进其性欲,让其学习爬跨动作。此法主要针对性欲好但不爬跨或不会爬跨动作的公猪使用。
前赴后继法
此方法需要2~3人合作,先调教一头性欲好的后备公猪爬跨假母台后,再将另一头后备公猪赶至采精栏让其近距离观看爬跨采精,第二头公猪会得到极大的刺激,也可能会表现出爬跨动作,此时应阻止其爬跨假母台,让第一头公猪射精完毕后再让其爬跨假母台采精,如有多余假母台,可使用另一假母台进行调教。接着,再赶第三头公猪按照同样方法操作。此方法调教公猪要注意人、猪安全。用发情母猪尿液、公猪尿液或新鲜安全的废弃公猪精液洒在假母台上,让后备公猪闻其气味,促进性欲,然后调教其爬跨采精。或用发情母猪直接诱惑公猪,让其爬跨到极度兴奋,然后赶走发情母猪,诱导其爬跨假母台。
激素法
对性欲极差的公猪采取肌内注射律胎素2mL等激素提高其性欲,待激素注射后等待5-10min后开始调教。值得注意的是,激素法应用于连续3次使用物理刺激仍不爬跨公猪,同批次后备公猪激素使用率应<2%。不推荐直接使用激素法。
调教流程
Process of boar training
在对后备公猪进行调教时,必须为其提供一个专用的采精栏位,保持栏舍内安静,确保调教效果,基本流程如下。
①. 将公猪赶入采精栏,并将另一头待训练公猪赶入准备区,戴好双层采精手套;
②. 让公猪熟悉假母台和采精栏环境5—10min,调教员站在栏外观察公猪,待公猪熟悉完栏位环境后,通过言语和公猪交流,激励公猪上假母台;
③. 刺激公猪包皮囊,引导公猪的注意力到假母台上并及时清洁腹部、包皮部并用一次性纸巾擦拭干净;
④. 一旦公猪爬跨假母台,帮助公猪调整位置,确保公猪前蹄搭在假母台上,阴茎处于最佳位置;检查公猪包皮是否正常,阴茎是否正常伸出,阴茎是否存在畸形、软绵无力、黏连等现象,如有,停止调教并记录公猪耳号,将公猪赶入待淘区;
⑤. 对于公猪阴茎成功勃起的公猪,锁住公猪的阴茎并开始采精,第一次必须让公猪完成射精全过程,避免中途脱手;
⑥. 采精过程中,如果公猪爬下假母台,应鼓励其进行再次爬跨,再次爬跨后抓紧阴茎并让其在手中伸缩几次,随后进行接精;
⑦. 公猪完成射精后,引导公猪慢慢下假母台,必要时进行人工辅助,以免公猪跌伤。
⑧. 对于调教成功的公猪,赶回栏后,及时进行奖励,包括但不局限于饲料、刷背、抚摸、聊天,并做好调教记录。
注意事项
Caveats
1. 在调教的任何阶段对待公猪均要温柔,不能对公猪出现任何粗暴行为;
2. 亚健康公猪不适宜参加调教;
3. 开始调教日龄不宜低于180d;
4. 调教过程中公猪如表现出不耐烦或者累的信号应及时停止调教;
5. 每次调教时间不宜超过20min;
6. 调教员固定,不宜频繁更换调教人员;
7. 与公猪接触过程中时刻关注公猪动态,避免视野离开公猪,注意人员安全。
常见调教困难原因
Common causes of training difficulties
数据创造价值
END

