搜索
首页
大数快讯
大数活动
服务超市
文章专题
出海平台
流量密码
出海蓝图
产业赛道
物流仓储
跨境支付
选品策略
实操手册
报告
跨企查
百科
导航
知识体系
工具箱
更多
找货源
跨境招聘
DeepSeek
首页
>
【倒计时2天】重要文件——不得不看的展前通知!
>
0
0
【倒计时2天】重要文件——不得不看的展前通知!
SCBE华南国际美博会
2014-09-14
1
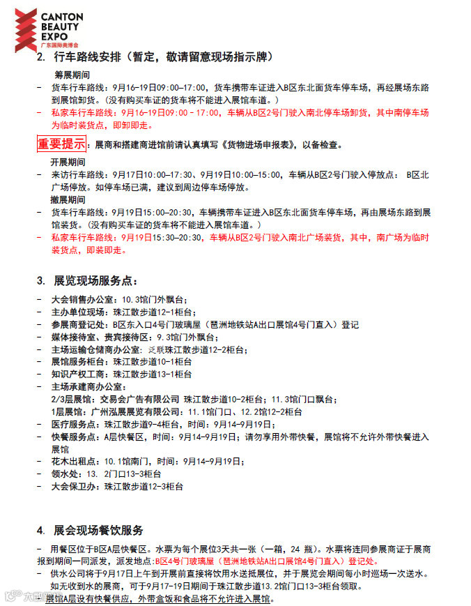
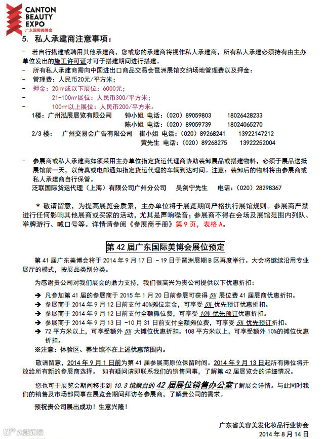
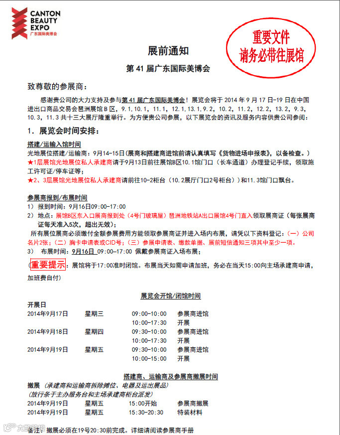
导读:还有两天就是41届广东国际美博会,所有准备工作已经进入收尾阶段,根据以往参展经验,每次展会现场都会出现或多或
还有两天就是41届广东国际美博会,所有准备工作已经进入收尾阶段,根据以往参展经验,每次展会现场都会出现或多或少的问题!
想无忧参展?点击下图文件吧!
【声明】内容源于网络
0
0
SCBE华南国际美博会
各类跨境出海行业相关资讯
内容
9565
粉丝
0
关注
在线咨询
SCBE华南国际美博会
各类跨境出海行业相关资讯
总阅读
11.9k
粉丝
0
内容
9.6k
在线咨询
关注