

近日,国家药品监督管理局紧急召开干部大会,传达有关吉林长春长生公司问题疫苗案件调查处理的决定。此次会议中提及的“加强对药品、医疗器械、化妆品的全面风险隐患排查”,引发化妆品行业内人士广泛关注。
同日,一场由广东省食品药品监督管理局主办的“广东省高风险化妆品生产企业专项整治启动会”也于业内召开,该会议分析了当前化妆品生产监管存在的问题,并全面部署国产高风险化妆品生产的整治工作。国家药监局药化监管司处长李南也出席了该会议。
不难发现,国家和省级药品监督管理部门同时提及“化妆品风险隐患排查”,无疑暗示着疫苗事件之后化妆品生产企业将面临新一轮最严监管。

[OA]
据悉,启动会召开的前一周,广东省食药监局便已印发《广东省高风险化妆品生产企业专项整治方案的通知》,启动会上,该《通知》正式发布。
《通知》明确表示,广东省各市局需按照省局统一部署,结合监督检查及监督抽检的情况,将辖区内生产质量管理混乱,以及2017年以来监督抽检产品不合格的化妆品生产企业,纳入“高风险企业”清单,并按照《化妆品生产许可检查要点》要求组织实施飞行检查,对相关品种进行监督抽样,检查过程中发现有问题的依据该方案处置原则,依法依规从严处理。所有检查任务于2018年9月30日之前组织完成。
该飞行检查涉及三方面内容:其一,检查企业生产条件是否持续符合许可事项要求;其二,检查企业对通报不合格产品进行全面召回及处理的情况,以督促企业落实召回主体责任;其三,对声称被假冒的企业及相关产品进行核查,核查结果经企业确认后上报省局,由省局汇总后进行公告并上报国家局。
这意味着此前已数次上过各级食药监局“抽检黑名单”的化妆品企业,将成为此次广东省食药监局重点监管的对象。

[OA]
值得关注的是,此次广东省食药监局在化妆品生产企业“风险隐患排查”方面的动作之迅速,几乎还要先于国家药监局下达命令的时间。也就意味着,与其说广东省食药监局是最快对国家药监局做出响应的省级食药监管部门,倒不如说此次疫苗事件发生后,各级食药监部门便提前感知到化妆品监管加严是不可逆转的趋势。
而此种形势下,业内人士推测已修订送审三年有余的新《化妆品监督管理条例》(草案)或将于明年初正式落地。以往化妆品行业在问题产品召回、风险检测、功效验证、新原料等方面的法规几乎空白,而随着国家食药监局在监管方式上的转变,一方面需要依法监管,但另一方面在很多方面又无法可依,因此,此次疫苗事件或将推动新条例正式落地。
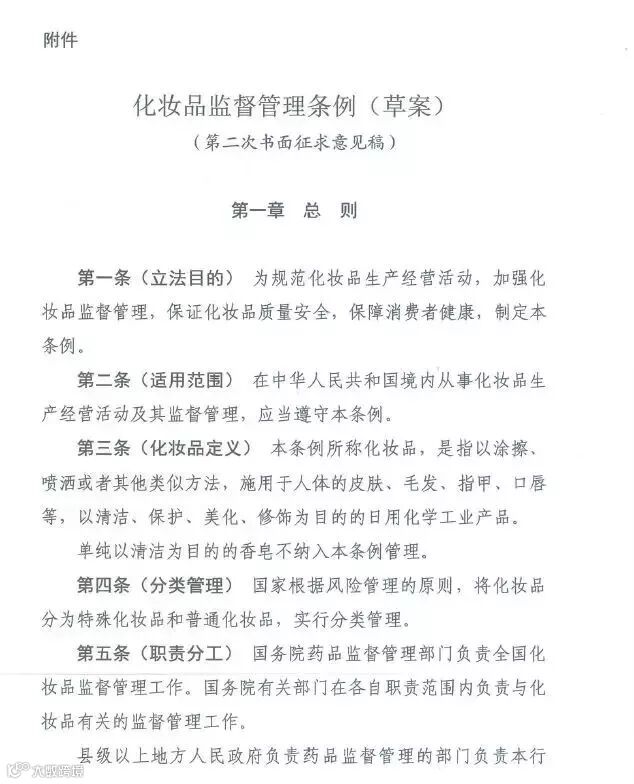
事实上,《化妆品监督管理条例》(草案)第二次书面征求意见稿,已经在各地食药监管部门、检测机构、大学专家等机构内部征求意见。

据了解,《化妆品监督管理条例》(草案)第二次书面征求意见稿中,对新原料及其使用情况、功效宣称依据、美容美发机构等单位的责任、口腔清洁护理类化妆品的管理等多个方面均有了更为清晰明确的规定。
此次新条例草案在新原料层面的规定,进步巨大。此外,牙膏等口腔清洁护理类产品不实行产品注册备案、依据牙膏和口腔相关的国家标准进行管理,也算得上行业一大胜利。牙膏的独立管理意味着,未来其他品类也可以努力规范自身,争取自律,以实现化妆品的分类管理。
来源|化妆品注册服务中心

![]()
推荐链接



