
日化行业产业链分析
日化行业的上游主要为生产原料及包装材料供应行业。生产原料主要包括:水、棕榈油、香精、乳化剂、抗氧化剂、动植物性添加剂等;包装材料主要包括纸包装、塑料包装、软包装膜袋等。
上游原材料规模化生产企业众多,市场竞争激烈,属于充分竞争的市场化行业。日化用品属于快速消费品,行业下游为营销渠道及零售终端,主要为美容院、商超、日化店、电商平台。
1、产业链上游:生产企业众多
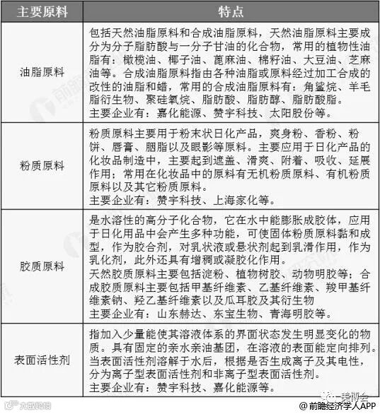
日用化学品上游主要分为原材料行业和包装行业。由于日化产品成分较为复杂,应用领域较广,其原材料也涉及众多领域,主要原材料包括水、香料、棕榈油、油脂材料、粉质材料、较之材料、表面活性剂等。
我国化工行业发展历史悠久,大部分日化产品所用原材料生产已经不存在技术壁垒,原材料生产企业众多,竞争程度激烈,原材料大部分已经接近底部,良好的上游原材料供应为我国日化行业发展奠定了坚实的基础。
日化行业上游原材料及其特点分析情况

资料来源:前瞻产业研究院整理
虽然日化产品的品种繁多,功能各异,但就其外部形态和包装的适应性来看,多数为液体,乳液体或膏状物,不具备鲜明的外观,必须通过精美、独特的包装设计,才能表现出其本身特性,因此日化产品一般要依赖于包装,才能很好的实现销售,除了金属之外,塑料和玻璃是当前主要使用的日化产品包装容器材料。
日化行业上游包装及其特点分析情况

资料来源:前瞻产业研究院整理
2、产业链中游:化妆品占据主流
我国日用化学品市场规模处于不断上升状态,行业前景良好,也吸引了众多企业竞相进入,2018年,我国日化行业规模以上企业数量约为1430家,其中也涌现了众多知名品牌,如化妆品领域的北京大宝、广东雅倩、广州宝丽;洗涤用品领域的广州浪奇、立白集团、南风化工等。
2012-2018年我国日化行业规模以上企业数量统计情况

数据来源:前瞻产业研究院整理
我国日化行业占比最大的子行业是化妆品用品,2018年化妆品零售额约为2619亿元,占全部日化产品市场的53.91%;其次是洗涤用品,市场份额约为24.93%。从变化趋势来看,洗涤用品所占比重持续下降,而化妆品所占比重2014年以来持续上升。未来随着消费者观念的转变,化妆品市场规模将会越来越大,在带动日化产品市场规模扩张的同时,所占比重也将不断上升。
2018年我国日化产品细分市场结构占比统计情况

数据来源:前瞻产业研究院整理
产业链下游渠道:
线上销售规模不断提升
我国日用化学品包含种类众多,所涉及的销售渠道也各有不同,其中化妆品主要分为商场专柜、连锁专卖店、美容院零售以及线上销售渠道;洗涤用品主要分为超市卖场、专营店以及线上销售渠道;口腔用品主要销售渠道为商场超市,还有一部分在药店出售,线上销售也逐渐变为主流渠道。
目前,日用化学品线上销售所占比重越来越大,以日化产品细分市场中份额最大的化妆品为例,线上销售收入逐年攀升,已经占据全部化妆品零售额六成以上的比例,2017年化妆品线上销售收入为1691.3亿元,占零售额的67.28%。2018年我国化妆品线上销售收入将超过2000亿元,比重进一步扩大。
2012-2018年我国化妆品线上销售收入统计及增长情况预测

数据来源:前瞻产业研究院整理
(备注:2014年收入增速为26.02%)
点击下方阅读原文,查看榜单
改革开放40周年——中国美业推动力奖【电商平台篇】
图文来源:前瞻网
编辑:赖少军
本文观点仅代表作者,与美博会无关。
如对本文文字、图片版权有疑问请联系后台,
我们会尽快处理,谢谢

推荐链接
30年铸造品质--八成展商愿意继续参加CIBE大虹桥美博会
震惊!!“美博会全年不闭展”,你期待么?



