

今日,天猫发布通知称,拟新增《天猫儿童化妆品发布规范》,本次规则于2022年7月5日公示,将于2022年7月12日生效。
该规范适用范围为在天猫发布儿童化妆品商品的商家。

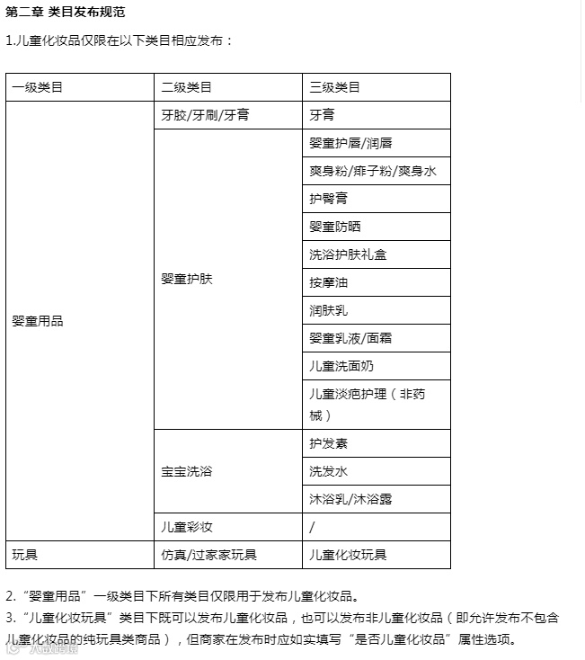
规范所称儿童化妆品,是指适用于年龄在12岁以下(含12岁)儿童,具有清洁、保湿、爽身、防晒等功效的化妆品;于商品标题、主图、属性、详情页中利用商标、图案、文字、谐音、字母、汉语拼音、数字、符号、包装形式等明示或暗示产品使用人群包含儿童的产品(如:明示或暗示可用于儿童化妆的儿童化妆玩具、含“适用于全人群”、“全家使用”等表达的商品)视为儿童化妆品。

规范指出,商品宣传信息要求商家应遵循《儿童化妆品监督管理规定》等规定,参照《化妆品分类规则和分类目录》、《识别化妆品违法宣称和虚假宣传》,按照以下规范进行儿童化妆品商品宣传信息发布:

1.在商品无相关成分检测证明情况下,不得发布“安全无毒”、“环保材质”、“无毒”、“不伤皮肤”、“成分自然”、“ 天然成分”、“温和不刺激”、“不含防腐剂”、“不含抗生素”、“不含激素”、“不含香精”等信息。
2.使用人群为婴幼儿(0~3周岁,含3周岁)的儿童化妆品,功效宣称仅限于清洁、保湿、护发、防晒、舒缓、爽身;使用人群为儿童(3~12周岁,含12周岁)的儿童化妆品,功效宣称仅限于清洁、卸妆、保湿、美容修饰、芳香、护发、防晒、修护、舒缓、爽身。
3.禁止发布“食品级”、“可食用”等词语或者食品有关图案。
4.禁止发布医疗术语、明示或暗示医疗作用和效果的词语,如处方、药用、治疗、解毒、抗敏、除菌、无斑、祛疤、生发、溶脂、瘦身及各类皮肤病名称、各种疾病名称等。

来源丨站长之家
编辑丨Sasa
![]()





