
3月27日,国家药监局发布关于进一步优化化妆品原料安全信息管理措施有关事宜的公告。披露为规范化妆品注册备案管理工作,落实企业质量安全主体责任,保证产品质量安全。


作为产品安全性评价的重要依据,化妆品原料安全信息主要包括原料质量规格、安全性风险物质控制、原料安全风险评估结论等与原料安全相关的信息。
《公告》提到,原料生产商应当按照相关法规规定和技术规范的要求进行原料安全信息登记,并对原料安全信息内容的真实性、完整性负责。
考虑到受前期环境等因素影响,部分企业在收集、获取化妆品原料安全信息资料方面确有困难,为切实做到助企纾困,深化落实“放管服”要求,对化妆品原料安全信息资料报送相关政策实施过渡期进行了以下三项内容的调整。
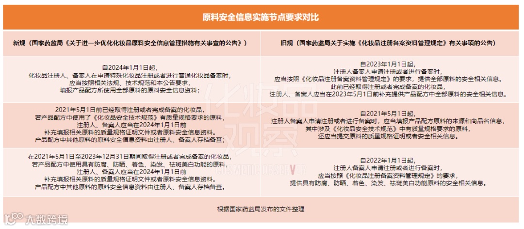
(一)自2024年1月1日起,化妆品注册人、备案人在申请特殊化妆品注册或者进行普通化妆品备案时,应当按照相关法规、技术规范和本公告要求,填报产品配方所使用全部原料的原料安全信息资料。
目前,仍有不少企业未跟上新规步伐,惨遭淘汰。据了解,全国共计有42万+化妆品因未在规定期限内提交年度报告、完成整改被“取消备案”。“企业要清楚,监管层出台一系列法规政策,不是为了为难大家,而是为了促进整个化妆品行业高质量发展。”某行业资深法规人士如是表示。
(二)2021年5月1日前已经取得注册或者完成备案的化妆品,若产品配方中使用了《化妆品安全技术规范》有质量规格要求的原料,注册人、备案人应当在2024年1月1日前补充填报相关原料的质量规格证明文件或者原料安全信息资料。产品配方中其他原料的原料安全信息资料由注册人、备案人存档备查。
荃智美肤生物科技研究院研发总监张太军称,“这就是指,《化妆品安全技术规范》中包含的原料都需要提供原料安全信息资料,其他原料的安全信息质量可以存档备查即可。”他还提醒道,“如某个原料不在安全技术规范里面,但是它夹带杂质在里面,也需要提供原料安全信息。”
(三)在2021年5月1日至2023年12月31日期间取得注册或者完成备案的化妆品,若产品配方中使用具有防腐、防晒、着色、染发、祛斑美白功能的原料,注册人、备案人应当在2024年1月1日前补充填报相关原料的质量规格证明文件或者原料安全信息资料。产品配方中其他原料的原料安全信息资料由注册人、备案人存档备查。
原料安全信息的报送时限延长8个月。早在2021年3月5日,国家药监局就曾发布关于实施《化妆品注册备案资料管理规定》有关事项的公告。对比发现,原料安全相关资料的填报截止时间点,从2023年5月1日延期至2024年1月1日。

自本公告发布之日起,化妆品注册人、备案人在产品注册备案时,可根据产品配方所使用原料的实际情况,选择以下方式报送化妆品原料安全信息资料:
01
原料生产商已经在原料平台登记并取得原料安全信息报送码的,化妆品注册人、备案人应当直接填报该原料的报送码。化妆品注册人、备案人还应当向原料生产商索要该原料相应的原料安全信息资料存档备查;
02
原料生产商尚未在原料平台登记并取得原料安全信息报送码的,化妆品注册人、备案人可通过化妆品注册备案信息服务平台自行填报该原料的原料安全相关信息资料,并上传加盖注册人、备案人印章的纸质资料扫描件。企业自行填报的原料安全信息资料的相关证明性材料,如原料生产商提供的原料质量规格证明文件、所查阅的文献资料、相关研究试验数据等,由注册人、备案人存档备查;
产品配方所使用原料中仅部分原料已有安全信息报送码的,化妆品注册人、备案人可分别按照上述要求,同时采取填报报送码和自行填报原料安全信息资料的方式进行报送。
化妆品注册人、备案人应当对原料生产商提供的报送码及相应的原料安全信息内容的真实性、完整性进行审核和评价。认为真实性存在问题的,该原料不得使用;认为完整性存在问题的,化妆品注册人、备案人可补充收集相应的原料安全信息资料,并通过自行填报的方式进行原料安全信息资料的报送,同时对该原料报送码存在的问题予以说明。

文章来源:国家药监局、化妆品观察、青眼
图片来源:国家药监局、化妆品观察
编辑丨ALing







