3. 蓝宝石制造技术
3.1 蓝宝石产业链:晶体生长与加工
目前蓝宝石衬底制作主要分为两个环节:晶棒生产和晶圆切割。
晶棒生产是将高纯氧化铝粉末臵于特定的蓝宝石长晶炉中,经过2-4 周的加工过
程,生产出梨形的晶锭,进而按照所需的尺寸掏出符合规格的晶棒。
晶圆切割是将晶棒进行切片、研磨、抛光等步骤,进一步加工成衬底平片。根
据光电元件的特质不同,还需对平片进行相应的处理,如光学元件常常需要蓝宝石
衬底双面抛光,而LED 衬底使用则在单面上进行图案化加工。

1,长晶:利用长晶炉生长尺寸大且高品质的单晶蓝宝石晶体;2,定向:确保蓝宝石晶体在掏棒机台上的正确位置,便于掏棒加工;3,掏棒:以特定方式从蓝宝石晶体中掏取出蓝宝石晶棒;4,滚磨:用外圆磨床进行晶棒的外圆磨削,得到精确地外圆尺寸精度;5,品检:确保晶棒品质以及掏取后的晶棒尺寸与方位是否符合客户规格;6,切片:将蓝宝石晶棒切成薄薄的晶片;7,研磨:去除切片时造成的晶片切割损伤层及改善晶片的平坦度;8,倒角:将晶片边缘休整成圆弧状,改善薄片边缘的机械强度,避免造成缺陷;9,抛光:改善晶片粗糙度,使其表面达到相应的精度要求;10,清洗:清楚晶片表面的污染物

蓝宝石生产格局全球变化迅速,韩国产能快速提升。2008 年之前美国(主要是Rubicon公司,曾为全球蓝宝石的最大供应商)、日本(主要有日厂京瓷、并木,主要生产3”晶片供本土使用)、俄罗斯为蓝宝石主要供应地区,占全球比率约为80%,2008 年之后随着韩国政府主导的投资1.37 兆韩元发展蓝宝石,韩国蓝宝石产能快速扩展,在2010 年已经成为全球最大的蓝宝石产地,约占比25%。过去的两年中全球有超过80 家公司宣布进入蓝宝石领域,其中超过50 家位于中国,蓝宝石晶体生长领域的参与者迅速增长到超过130 家。
图 26:全球蓝宝石行业厂商分布

中国蓝宝石行业迅速发展,在世界地位提升。中国地区蓝宝石供应占比将快速提升,从2011 年第四季度的16%迅速提升,2012 年第四季度达39%。中国蓝宝石行业的迅速发展主要受益于自2008 年国内LED 产业的热络,导致LED用蓝宝石衬底供不应求,众厂商纷纷进入;以及近期苹果公司与GTAT 签订的蓝宝石供给合同带动了对蓝宝石需求的大量增加。2013 年更多厂商产能陆续开出,预计随着市场回暖,技术稳定,全球占比将得到进一步提升。

3.2 晶体生长:技术路径之战
自 1885 年由Fremy、Feil 和Wyse 利用氢氧火焰熔化天然红宝石粉末与重铬酸钾而制成了当时轰动一时的“日内瓦红宝石”,迄今人工生长蓝宝石的研究已有100多年的历史。至今已具有较高的技术水平和较大的生产能力,单晶炉也随之得到了飞速的发展。随着蓝宝石晶体应用市场的急剧膨胀,其设备和技术也在上世纪末取得了迅速的发展。晶体尺寸从2 吋扩大到目前的12 吋。
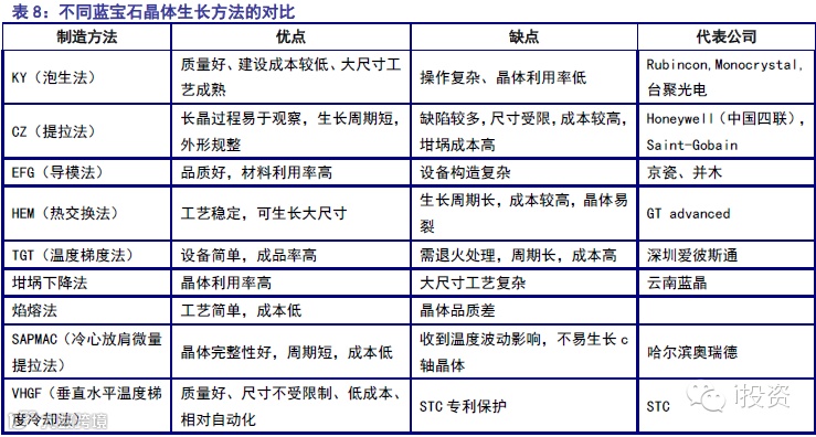
产业界的主要任务就是低成本、高质量地生长大尺寸蓝宝石单晶。目前用来生长人工生长蓝宝石晶体的方法主要有:焰熔法、CZ(提拉法)、KY(泡生法)、EFG(导模法)、HEM(热交换法)、TGT(温度梯度法)、坩埚下降法、SAPMAC(冷心放肩微量提拉法)、VHGF(垂直水平温度梯度冷却法)等。
其中 KY(泡生法)工艺生长的蓝宝石晶体约为目前市场份额的70%。LED 蓝宝石衬底晶体技术由于保密性,其多数晶体生长设备都是根据客户要求按照工艺特点定做,或者采用其他晶体生长设备改造而成,主流厂商往往有自身独特的设备设计和定义。

泡生法(Kyropoulos method)
简称KY 法,中国大陆称之为泡生法。泡生法是Kyropoulos 于1926 年首先提出并用于晶体的生长,此后相当长的一段时间内,该方法都是用于大尺寸卤族晶体、氢氧化物和碳酸盐等晶体的制备与研究。上世纪六七十年代,经前苏联的Musatov改进,将此方法应用于蓝宝石单晶的制备。
该方法生长的单晶,外型通常为梨形,晶体直径可以生长到比坩锅内径小10~30mm的尺寸。其原理与柴氏拉晶法(Czochralski method)类似,先将原料加热至熔点后熔化形成熔汤,再以晶种接触到熔汤表面,在固液界面上开始生长和晶种相同晶体结构的单晶,晶种以极缓慢的速度往上拉升,但在晶种往上拉晶一段时间以形成晶颈,待熔汤与晶种界面的凝固速率稳定后,晶种便不再拉升,也没有作旋转,仅以控制冷却速率方式来使单晶从上方逐渐往下凝固,最后凝固成一整个单晶晶碇。
泡生法是利用温度控制来生长晶体,它与柴氏拉晶法最大的差异是只拉出晶颈,晶身部分是靠着温度变化来生长,少了拉升及旋转的干扰,比较好控制制程,并在拉晶颈的同时,调整加热器功率,使熔融的原料达到最合适的长晶温度范围,让生长速度达到最理想化,因而长出品质最理想的蓝宝石单晶。

提拉法(Czochralski method)
从熔体中提拉生长晶体的方法为Czochralski 于1918 年首创,自1964 年Poladino和Rotter首先应用到蓝宝石单晶的生长中,成功生长出质量较高的蓝宝石晶体。原料加热至熔点后熔化形成熔汤,用晶种接触熔汤表面,在固液界面上因温度差而形成过冷。熔汤开始在晶种表面凝固并生长和晶种相同晶体结构的单晶。晶种同时以极缓慢的速度往上拉升,并伴随以一定的转速旋转,随着晶种的向上拉升,熔汤逐渐凝固于晶种的液固界面上,进而形成一轴对称的单晶晶棒。
在拉升的过程中,透过控制拉升速度的快慢的调配,分别生长晶颈(Neck),晶冠(Shoulder),晶身(Body)以及晶尾。长完晶颈后,需放慢拉升速度,使晶体直径增大到所需的尺寸,此步骤为晶冠生长。当晶体直径增大到所需尺寸时,就以等速的速度来拉升,此部分的晶体直径是固定的,也就是晶身部分。此部分就是要作为工业用基板材料的部份,所以生长时,需格外小心。当晶身长完时,就要使晶棒离开熔汤,此时拉升的速度会变快,使晶棒的直径缩小,直到变成点状时,再从熔汤中分开。在半导体产业中,CZ法是最常见到的晶体生长法,由于能生长出较大直径之晶体,所以大约85%的半导体产业都使用CZ法来生长单晶棒。
技术最有优势的VHGF法
韩国 LED 蓝宝石晶棒主要厂商Sapphire Technology Co., Ltd.(STC)现采用其自主技术-垂直水平温度梯度冷却(Vertical Horizontal GradientFreezing;VHGF)法,量产LED蓝宝石晶棒,此技术系以垂直温度梯度冷却(Vertical Gradient Freezing;VGF)法为基础。除以VGF 法为基础外,STC 所采VHGF法又结合水平方向温度梯度冷却制程,如此一来,可使长晶大小(直径与高度)与长晶形状相对较不受限。

VHGF 法生产的晶体质量好、成本低、设备自动化程度高,特别是VHGF 法生产的晶体形状不受限制。目前主要以方型为主,相比于一般技术的梨形结构,VHGF材料利用效率可以达到78.5%,远高于一般技术的50%。
图 32:VHGF 法相比KY 法晶体利用效率更高

考虑到未来应用于手机视窗材料,方型晶体结构的材料利用效率将得到更大的提升,所以VHGF 法将是非常适合手机应用领域的蓝宝石制造工艺。但是VHGF 目前是韩国STC 独家专利,其他企业目前无法突破。
HEM(热交换法)
热交换法是一种为了生长大尺寸蓝宝石而发明的晶体生长技术。1970 年Schmid和Viechnicki首先运用热交换法生长出大块的蓝宝石晶体。其原理是利用热交换器来带走热量,使得晶体生长区内形成一下冷上热的纵向温度梯度,同时再藉由控制热交换器内气体流量(He 冷却源)的大小以及改变加热功率的高低来控制此温度梯度,借此达成坩埚内熔汤由下慢慢向上凝固成晶体之目的
主要特点:晶体生长界面稳定,消除了由于机械运动而造成的晶体缺陷;最适合生长各种形状和尺寸的蓝宝石晶体;设备条件要求高,整个工艺复杂,晶体生长周期长、需要大量氦气作冷却剂。
HEM 法生产的蓝宝石应用于LED 应用相比于泡生法并无明显优势,目前是GTAdvanced 主导该技术路线。但是应用于消费电子产品时,HEM具有取材率高,产品形状可定制的特点,具有不弱于VHGF 法的效率优势,目前该技术路径的领导者就是与苹果签订供货协议的GT Advanced。
我们尝试按照50 台长晶炉投资规模进行测算。假设设备折旧10 年,厂房折旧20 年。市场上可以买到的KY 法长晶炉约168 万,而GT Advanced 进口自动化HEM长晶炉售价约286 万。


根据测算,KY 法投资金额大约1.08 亿,主要生产应用于LED 衬底片的蓝宝石晶体,年收入7385 万,毛利率46.4%。
HEM 法投资金额大约1.77 亿,主要生产应用于消费电子产品的蓝宝石晶体,年收入9573 万,毛利率53.8%。
蓝宝石级高纯氧化铝
生产蓝宝石晶体主要消耗的原料为氧化铝粉体或碎晶。
图 33:蓝宝石用氧化铝材料图 34:蓝宝石用氧化铝材料

氧化铝原料纯度是最重要的参数,纯度5N 的原料和4N6 的长晶原理上说自然是杂质要少,温度梯度控制不好时可以减少一定的位错密度和显色等。美国及台湾大部分厂家,都只用4N7 的料。蓝宝石级高纯氧化铝生产厂家主要包括:美国SASOL公司,日本住友公司,广州金凯新材料有限公司,大连中晖联强晶体材料有限公司,河北鹏达新材料科技有限公司。
坩埚和保护气氛
目前蓝宝石单晶炉所使用的坩埚有铱坩埚,钨坩埚,钼坩埚。从实际应用的角度来说,铱坩埚对蓝宝石的污染最小,但价格太昂贵,成本较高;而钨坩埚和钼坩埚相对便宜很多,但是污染相对较大。
采用铱坩埚的一般铱坩埚本身就是发热体,但是采用钨、钼坩埚的较少采用坩埚本身来做发热体。不同的晶体生长方法,使用的坩埚也会不同,如泡生法(KY)一般使用钨坩埚,热交换法(HEM)一般使用钼坩埚。因为热交换法最后要砸锅取单晶,而钼坩埚价格最便宜。
根据坩埚制造工艺,又可分为压制烧结坩埚和旋压坩埚,压制烧结坩埚质量较低,纯度、密度较低,使用寿命相对较短,价格相对便宜;旋压坩埚质量较高,纯度、密度较高,使用寿命较长,价格高。
图 35:钼坩埚图 36:旋压钨坩埚

晶体生长环境可以分为高度真空和气氛保护两种。高真空生长的好处是温场中没有对流的影响只考虑辐射,还原性气氛生长晶体就会带来对流的问题,对于蓝宝石这种高温晶体,对流可能会使温场复杂化,生长中要考虑的问题比真空要多。不同的晶体生长方法,通常采用的发热源是不一样的,从而选择的保护气氛也有所区别。俄罗斯经典泡生法的单晶炉是采用钨发热体,高真空环境。如何降低坩埚使用成本以及坩埚所引起的污染程度是当今迫切需要研究和解决的问题。
3.3 切割:成本与精度
多线切割
目前蓝宝石的切割主要采用多线切割设备。采用多线切割的优点在于效率高、成本低,不少厂商已经在光伏应用领域有所储备,设备具有较强的通用性。但是由于金刚线线宽大约0.27mm,这就意意味着切割中的损耗难以避免。另一方面,采用多线切割设备,加工精度相对较低。

不过目前各个厂商已经积极开发适应于蓝宝石切割的新型设备,以及新配方切割液,可望有效改善目前多线切割所面临的问题。
激光切割
另外一种思路则是使用激光对蓝宝石进行切割加工。相比于多线切割方式,激光加工精度更高,损耗较少。但是由于激光切割设备价格昂贵,加工效率低于多线切割设备,目前主要应用于蓝宝石Home 键和Camera Cover Lens 的分切,尚未大面积应用于晶棒切片。

氢离子切割Hyperion
2012 年,GT Advanced 宣布收购Twin Creeks Technologies 部分资产和知识产权,其中非常重要的技术就是被称为Hyperion 的氢离子注入剥离技术。过去该项技术主要应用于晶硅电池片的切割,可以将传统上厚度300-400um 的电池片,切割成30-40um 厚度,仅仅为传统技术的1/10,可以大大减少材料消耗。由于后期硅材料价格大幅下滑,光伏成本对于硅材料用量敏感性下降,该技术并未得到充分利用。
随着蓝宝石应用的兴起,Hyperion 技术可能出现新的转机。目前蓝宝石材料仍然存在韧性不足问题,故而不少专家提出将超薄蓝宝石层覆盖于硬化玻璃等材料上,以更好将不同材料的特性结合。如果该技术走向成熟,将可能大大改变目前的行业格局,对蓝宝石晶体的需求可能发生重大变化。
目前 Hyperion 技术应用于蓝宝石尚不成熟,具有产业化仍有较长距离,尚未对行业带来重大影响。

4. 蓝宝石产业:韩国暂时领先,大陆奋起直追
从目前的市场格局看,韩国STC 拥有全球最大的蓝宝石长晶产能,市占率达到25%,目前也是苹果Home 键和摄像头盖板的主力供应商之一。
图 41:STC 占据25%市场份额

中国企业中,云南蓝晶和哈尔滨奥瑞德两家公司产能规模领先,具有一定的国际竞争力。但是蓝晶使用的坩埚下降法目前适用于生产较小尺寸产品,晶体重量小,是LED 衬底厂商中成本最低的企业之一。哈尔滨奥瑞德具有军工行业背景,一直是国内飞机整流罩的主力供应商,目前也部分供货于苹果。

除了上述两家企业,国内目前也有多家上市公司积极投入蓝宝石长晶业务,包括东晶电子、三安光电等公司。
4.1 设备
4.1.1天通股份——国内大晶体蓝宝石生产的先锋,技术和成本优势构筑壁垒
天通股份作为国内主要的蓝宝石生产商,拥有自主研发生产的长晶炉设备,形成了从长晶——掏棒——晶圆切割的完整产业链。
在前端,公司一直致力于大晶体长晶的研发,自2010 年涉足蓝宝石长晶行业以来,公司用了3 年多时间目前公司通过C 向长晶技术已能成熟量产单次90kg的大型蓝宝石晶体,同时已研发出单次长晶150kg大型蓝宝石晶体,预计在2015 年能够顺利实现量产。同时,公司仍将继续研发单次长晶200kg的更大型的蓝宝石晶体,为日后提供6 英寸及以上的蓝宝石衬底做准备。晶片方面,公司主要生产 2 英寸、 4英寸和 6 英寸的晶片,8 英寸的晶片也在研发当中。
我们认为,大型蓝宝石晶体的量产将是天通股份的核心竞争力,也是符合下游行业发展趋势的存在。能够生产大型蓝宝石晶体令公司至少保证了以下两个方面的优势:(1)避开了2 英寸蓝宝石激烈的供应大战;(2)能够优先切入下游企业供货,其制作4 英寸等大尺寸衬底材料成本也更低。
关于第一点,自2010 年受到LED 下游刺激而大规模扩产以来,世界蓝宝石2 英寸衬底材料的产能以成倍的速度扩张,虽然它经历了2012 和2013 年价格持续下跌的洗礼,海外蓝宝石衬底生产商产能扩张停滞,小型蓝宝石企业生产商倒闭,但大陆蓝宝石企业生产厂商产能的迅速释放令行业2 英寸蓝宝石的衬底不降反增。

特别是未来在中国的新增2 英寸蓝宝石衬底的产能堪称爆发式增长——根据公开资料,我们不完全罗列以下扩产规划:(1)重庆四联预计2015 年扩张至83 万片/月;(2)云南蓝晶计划2015 年扩张至108 万片/月;(3)贵州皓天光电预计2015年扩张至250 万片/月等。据不完全统计,我们初步估算,14 年和15 年中国新增的蓝宝石2 英寸衬底的产能至少为1820 万片和3240 万片。

即使以目前的行业供需格局测算,到2013、2014 年,折合两英寸的蓝宝石衬底的供需缺口分别为供给过剩1003 万片和665 万片。毫无疑问,这本身将对小尺寸蓝宝石衬底产生价格压力。并且出于成本的考虑,目前蓝宝石最大下游的LED 企业逐步向大尺寸衬底过渡,目前来看4 英寸已取代2 英寸成为衬底材料的主流。受此影响,未来我们判断4 英寸蓝宝石衬底材料的需求将大幅增长,同时2 英寸蓝宝石衬底的市场占有率则将持续下滑。
相对而言,4 英寸蓝宝石衬底材料的前景就光明许多——由于4 英寸蓝宝石衬底需要大尺寸晶锭的生产(单个晶体90kg以上),因此国内目前能够生产大尺寸蓝宝石衬底的企业并不多,未来产能释放巨头皓天光电、重庆四联、晶胜机电等目前均不具备生产大尺寸蓝宝石衬底材料的能力。据我们不完全统计,目前能够成规模的4 英寸及以上蓝宝石衬底供应商包括天通股份、云南蓝晶和京晶光电等(2015 年460万片/年)等,合计新增产能约1100 万片/年。而需求方面,台湾包括中国大陆的主流LED 企业逐步向大尺寸衬底材料的过度未来还将进一步释放需求。
关于第二点,由于国内目前大尺寸蓝宝石衬底的生产商目前还较为稀少,但下游蓝宝石基板的生产商需求已多数偏向大尺寸衬底材料,因此像天通股份已经具备一定量产规模的蓝宝石生产商就无形间拥有了先发优势,能够提早切入LED 生产商的供应链,抢占市场先机。实际调研情况也显示,公司目前在手订单处于不断增长态势,主要客户来自香港和中国内陆的LED 生产商,如德润豪达等。目前多数LED企业蓝宝石衬底的供应渠道主要来自韩国STC 等(如德润豪达80%的蓝宝石依旧需要进口),我们判断一旦国产的大尺寸蓝宝石衬底材料能够进入批量化生产,其对进口原料的替代将是板上钉钉的事情,这也是我们看好天通股份未来大尺寸蓝宝石衬底材料下游需求旺盛的一个主要因素。
在生产技术层面,公司通过自主研发的改良KY 法长晶技术(具有知识产权),通过C 向长晶技术有效提升了生产效率,通过17-20 天长出的90kg的晶体,其掏棒的材料利用率因C 向长晶的缘故比传统A 向长晶高出10%-15%;而之后公司首发的150kg大型蓝宝石晶体掏取4 英寸晶棒的材料利用率更是达到了58.2%。可以说晶体的大型化和自主研发的C 向长晶技术令公司在生产成本上握有绝对的优势,即使未来面临大量类似对手的情况下,因其生产技术壁垒的存在,其在行业中的竞争力让将得到保持。

在后端,公司通过金刚石线切割蓝宝石晶棒,通过自主生产和外购设备(主要来自于日本)相结合来完成研磨(单面和双面),倒角等工艺流程,基本上做到了产业链的完全一体化。目前公司产品主要应用于LED 基板的生产以及各种窗口材料包括手表表盘、手机摄像头等。
综合来看,公司未来将保持甚至扩大技术壁垒和成本优势以保证自己在未来蓝宝石衬底供应的竞争中立于不败之地。
图 44:天通股份蓝宝石生产工艺流程

我们认为短期智能手机终端对蓝宝石需求的放量未必能够实现,但公司大尺寸蓝宝石衬底在LED 和窗口材料领域的放量增长则是可以期待的。我们保守估计未来3 年公司长晶仍主要以90kg的晶体为主,在下游对蓝宝石衬底需求持续旺盛的推动下,公司将持续扩大自己的生产能力——目前公司拥有100 台90kg长晶炉,预计2014 年下半年将再增加60 台至160 台,并在未来3 年内最终扩大至500台长晶炉。
我们预计伴随LED 下游需求的持续增长和中长期智能手机对蓝宝石需求的放量,行业景气度将持续向好,4 英寸蓝宝石的价格将由目前的26-28 美元/片上升至37.5 美元/片。总体而言,我们认为天通股份的蓝宝石业务会在未来2-3 年内出现量价齐升的局面,成为公司新的业绩增长点。

同时作为世界范围内的软磁材料生产的龙头企业,未来伴随天通六安扩产的完成,将新增1800 吨软磁产能,保障公司未来软磁业务的平稳增长;同时公司积极布局,谋求多元业务协作,在NFC 磁片、污泥处理专用设备方面取得突破进展,以防止单一业务行业景气度下滑对公司业绩的冲击。

我们预计公司2014/2015/2016 年销售收入将分别达到16.4/24.0/33.2 亿元,对应三年归属于上市公司股东净利润分别为0.53/1.80/3.84 亿元, 对应每股收益0.08/0.28/0.59 元,按照现有股价计算的动态市盈率分别为126/36/17 倍,考虑到大尺寸蓝宝石晶体行业的高成长性,给予增持评级。
4.1.2安泰科技——世界领先的蓝宝石坩埚供应商
伴随未来LED 行业景气度回升带来的对蓝宝石晶体需求的增加,我们认为相应的生产耗材如专配蓝宝石生产的坩埚需求也会不断增加。作为国内专业供应蓝宝石生产坩埚的安泰科技将直接因此受益。
安泰科技主要的产品包括蓝宝石生产用钨坩埚和热场,目前已形成单月300 个坩埚与60 套热场的产能配置,钨坩埚占公司主要坩埚产品的比重达到90%以上。自2013 年下半年开始公司接手订单开始增加,截止2014 年一季度公司基本接近满产水平,也从侧面也反应出整个蓝宝石衬底行业景气度的回升。

钨钼坩埚,其区别于普通石英坩埚等,专配蓝宝石生产。在蓝宝石长晶过程中,蓝宝石长晶所需的热场令坩埚底部和托盘接触边缘承受极大的热应力,在长时间热应力的循环下,容易出现裂纹。针对这一问题,需要坩埚生产企业、适当减缓热场升温温度、降低坩埚壁的温度梯度及改变托干或托盘的材料来防止生产过程中坩埚的碎裂,因此钨钼坩埚的生产技术壁垒也高于普通坩埚,构成行业的护城河。

目前蓝宝石坩埚世界范围内的主要供应商包括奥地利攀时(Plansee),美国Elmet(GTAT坩埚供应商),安泰科技、株洲601 和厦门钨业旗下的虹鹭钨钼公司等。从生产工艺上来讲,蓝宝石坩埚主要分为烧结与旋压,后者的技术含量更高,成本也更为便宜,也是GTAT 主要的坩埚供应商的生产工艺,但大规模生产工艺不如烧结稳定,整体应用化程度不如烧结来的高。目前,安泰科技在烧结蓝宝石坩埚领域占据一半以上的市场份额(60%左右),已具有一定的先发优势;其次是奥地利攀时(市场份额超过20%);而在旋压领域,Elmet 则占据了70%以上的供货,成为主流供应商,目前国内虹鹭钨钼及安泰科技也均有旋压生产的技术,短期内可实现一定规模化的生产。

总结来说,我们看好安泰科技将极大受益此轮LED 景气回升和消费电子新增需求带来的全产业链的增长,主要有四大理由:(1)下游LED 景气度正逐步恢复将保障公司坩埚的需求,销量将持续增长;(2)蓝宝石晶体生产商逐步向大尺寸晶体过渡将令安泰科技受益大型坩埚需求增加带来的毛利率提升,价格将加速提升,未来几年我们预计公司将会形成一个量价齐升的局面;(3)公司在坩埚生产领域拥有技术和规模壁垒,技术领先全球;(4)由于客户对供应商依赖程度高(工艺与坩埚需匹配),公司在蓝宝石坩埚市场60%市场份额带来的先发优势将得以体现。
公司 2013 年蓝宝石坩埚整体收入不到1 亿元,我们判断2014 年公司全年蓝宝石坩埚的产能利用率在80%左右,维持一季度的高景气度,全年有望贡献两个亿的收入;考虑到大晶体蓝宝石坩埚的订单带来的盈利水平提升,公司此块业务的毛利率水平将上升至35%左右。


我们预计公司2014/2015/2016 年销售收入将分别达到42.0/49.8/60.0 亿元,对应三年每股收益分别为0.16/0.20/0.29 元,按照现有股价计算的动态市盈率分别为50.6/41.2/28.3倍,我们给予公司增持评级。
4.1.3露笑科技——借力伯恩,可望切入苹果供应链
公司与2014 年4 月1 日与伯恩光学签订合作协议,成立伯恩露笑蓝宝石有限公司,注册资本5 亿元,露笑现金出资2 亿元,占股40%。
伯恩光学作为苹果主力盖板玻璃加工供应商,未来大概率将继续承接苹果蓝宝石加工订单。伯恩露笑将成为伯恩光学在蓝宝石产业链布局的重要一环。
协议确认将向露笑科技购买200 台80 公斤蓝宝石长晶炉,与2014 年8 月底之前交付完毕。
控股股东承诺为避免同业竞争,未来择机将全资子公司浙江露笑光电置入伯恩露笑公司。
4.1.4晶盛机电——投资规划巨大,电力成本具优势
晶盛机电在蓝宝石行业布局较早,目前已经成功研制蓝宝石晶体生长炉。
公司已经与中环合资成立晶环电子投资年产2500 万mm 蓝宝石晶棒项目顺利推进。项目计划用地106 亩,总投资达到10.3 亿元,建设规模达到400 台长晶炉,依托内蒙地区优惠电价,可望取得较好的成本优势。
预计在第二季度就开始向子公司内蒙晶环发蓝宝石设备并开始调试,计划今年底达到100 台产能,主要以大投料量为主。由于蓝宝石设备由母公司自行生产加工,因此生产周期短、成本低、灵活性强,在需要扩产时投产进度也会非常快。
4.2 长晶
4.2.1东晶电子——全产业链投资
公司总投资12 亿元,设立浙江东晶光电、黄山东晶光电两个全资子公司,并和韩国合作成立控股子公司东晶博蓝特。三个子公司分期、分项目共同实施LED 项目。其中,浙江东晶光电实施年产300 万片蓝宝石衬底片,黄山东晶光电实施年产275 万毫米蓝宝石晶棒,东晶博蓝特实施年产60 万片PSS 图形化衬底。
公司长晶采用的是泡生法,技术来源于中科院;公司的俄罗斯、乌克兰设备厂商因对工艺比较了解,给予公司很多技术指导;在后续加工上公司也有丰富的经验,蓝宝石的切磨抛工艺跟公司主营业务石英晶体相类似,公司有成熟的切磨抛工艺技术,可以保证蓝宝石的加工需求。
4.2.2三安光电——内部消化,有利公司整体控制 LED 成本
晶安光电成立于2011 年,系三安光电的全资下属子公司,主要是从事LED蓝宝石衬底的研发、生产与销售。
晶安光电公司位于泉州市安溪县湖头镇——福建泉州(湖头)光电产业园区内,占地约800 亩,主要产品为"LED 蓝宝石衬底",总投资25 亿元,计划衬底年产能1200 万片。
考虑到三安光电具有产业链纵向整合优势,公司蓝宝石产能可优先供应自身LED 外延生产所需,市场销售压力较小。
4.2.3奥尔滨奥瑞德——军工优势巨大,已经成功供货苹果
公司坐落于哈尔滨市宾西经济技术开发区,是黑龙江省高新技术企业,自设立以来一直从事蓝宝石晶体材料的研发、生产与销售业务。
公司拥有数量可观的大尺寸高品质蓝宝石单晶生长炉及相应的加工设备。经过多年的产业化实践,公司“大尺寸、高品质”蓝宝石晶体生长技术目前已达到国际先进水平,现已取得多项发明专利及实用新型专利,并在蓝宝石晶体生产过程中多个关键环节形成了自身的专有技术。公司利用自主知识产权可生产制造出重量为68kg的大尺寸光学级蓝宝石晶体。
奥瑞德技术储备丰富,产能规模国内第二位,公司具有军工行业背景,一直是国内飞机整流罩的主力供应商,目前也部分供货于苹果。
4.2.4云南蓝晶——成本最低,产能规模较大
云南蓝晶科技股份有限公司成立于2002 年,注册资本人民币2 亿4 千万元,厂址位于中国云南省玉溪市红塔区北城工业区,占地面积17 万平方米,是专门从事晶体生长设备制造、晶体生长工艺研究、开发、生产,以及LED 衬底片生产的现代高新技术企业,是国内规模最大的光电子LED 半导体照明衬底片生产及研发企业。
蓝晶目前已经形成了从长晶、切割、磨抛一体的生产能力,产能规模国内领先,2013 年销售量居国内第一。
蓝晶独创的坩埚下降法目前适用于生产较小尺寸产品,晶体重量小,是LED 衬底厂商中成本最低的企业之一,具有非常强大的成本优势。
4.3 切割
4.3.1大族激光——国内激光龙头,苹果激光设备供应商
激光领域的发展符合制造业升级的趋势。激光技术起源于20 世纪60年代,是能与原子能、半导体及计算机齐名的革命性发明,被称为"最快的刀"、"最准的尺"、"最亮的光"和"奇异的激光"。作为一门快速发展的新兴产业,已经渗透到各行各业中,从高端的光纤到常见的条形码扫描仪,每年和激光相关产品和服务的市场价值可是高达上万亿美元。
国外蓝宝石切割领域,两家美国公司Manz 自动化和Trumpf 公司在小型蓝宝石晶圆的激光切割工具上成长较快,同时可以保护手机的CMOS 图像传感器(摄像机)不受损害。今年3 月28 日,Manz 自动化声称今年一季度收到了两个显示屏切割的大单,价值9500 万美元,这相当于2013 年收入的一半,并表示订单来自一家知名美国公司,而苹果正是其重要客户。另一家主要做蓝宝石铸块切割的宝石多线切割设备提供商Meyer Burger,早已将多线切割技术应用在手机的蓝宝石保护屏切割上。
我国企业主要集中在产业链的中下游。激光产业链可以分为上、中、下游三个部分:上游主要为激光材料及配套元器件;中游主要为各种激光器及其配套设备;下游主要为激光应用产品、消费产品、仪器设备等。由于我国激光技术起步较晚,因此从我国的激光市场结构来看,主要集中在中游的激光加工设备与下游的激光应用上。据统计,我国已有200 余家激光相关企业,主要位于湖北、北京、江苏、上海和广东等经济发达省市,这些地区年销售额约占全国激光产品市场总额的90%。

激光产业的上游属于技术门槛高的行业,未来中国的优势企业有机会向产业链上游突破,从而替代进口产品,实现国产化。

从产品类别看,激光器主要有CO2 激光器、半导体激光器与光纤激光器三大类,其中光纤激光器凭借其优异性能一枝独秀。与其它种类的激光器及常规固体激光器相比,光纤激光器具有转换效率高、光束质量好、热管理方便、结构紧凑等优点,能够获得高功率和高光束质量的激光输出。

公司是国内激光装备行业的龙头企业。大族激光成立于1996 年,最初生产激光打标机,是国内最早从事激光加工设备的生产的厂家之一。公司以小功率激光业务发家,产品覆盖工艺礼品、服装等行业,市场份额急剧增长。此后公司立足激光设备生产领域,在十多年里成功发展了一条包括激光打标机、焊接机、切割机、制版在内的激光产业链,产品覆盖珠宝钻石、仪器仪表、汽车配件等众多下游行业。从2005 年至2007 年,公司的营业收入和收入同比增长率连年攀升,其产品份额也达到惊人的70%。2008 年受金融危机影响,下游市场需求萎缩,公司库存成本增高,资金周转亦出现问题,公司成长受挫,但仍保持较好的发展态势。从2008 年起,公司在消费电子行业实现规模销售。2009 年,公司根据整个行业发展及政策支持,进入LED 设备、PCB 及光伏设备制造领域,开辟了专业设备业务。受经济复苏及光伏发展的利好影响,公司在2010年的同比增长率达到60%。另外,2009 年公司成为苹果核心供应商,主要提供打标、焊接及切割设备,在苹果业务的完善和智能手机产业不断提升的背景下,公司开启了一轮新的增长周期。2012 年公司转型,着力开发光纤激光和精密加工业务,在完善光机电一体化的同时也提升了自身的抗风险能力。2013 年苹果业务下降拖累业绩,但高功率切割设备约实现8 亿元左右的收入,同比增长70%-80%,高功率焊接设备约实现6000-7000 万元的收入
截至目前,公司的业务结构主要分为两个方向,第一块为激光通用设备,包括中小功率设备及钣金设备。中小功率设备有激光打标设备、激光切割设备、激光焊接设备以及激光量测设备;钣金设备主要指大功率激光切割及焊接设备。第二个方向为行业专用设备,旗下包括PCB 设备,LED 设备以及激光制版及印刷设备。
2012 年公司的主营收入主要来自于销售激光信息标记设备、激光切割设备以及LED 设备及产品。其中激光信息标记设备占公司主营收入的29%,中小功率切割设备占比为9%,激光焊接设备占比为12%,激光制版及印刷设备占比6%。与此同时,激光打标设备的毛利率也接近60%,总体来看,中小功率激光设备是公司收入的主要来源。另一方面,大功率激光切割设备以及LED 设备及产品一共占比26%,它们对于公司的营业增长也起着至关重要的作用。

苹果相关业务助力公司成长。2008 年起,公司在消费电子领域实现规模销售,同时期进入苹果产业链。从2009 年起,苹果一直都是公司的五大客户之一。2012 年上半年,公司前五大客户有四家为苹果业务相关公司,它们一共贡献了22.82%的营业收入,当年年末,这一贡献值上升到30%多。


苹果进入创新周期,大量订单拉升业绩。2014 年苹果将会发布多款新品,其中包括与前代风格完全不同的iPhone6,以及被寄予很大期望的iWatch。另外,预计苹果也会发布大屏平板电脑以及iTV。新产品的工艺制程与老产品有着极大不同,将会带来更多的激光打标、切割等需求。

苹果公开资料显示,2014 年资本开支预计增加40 亿美元,同比2013 年70 亿增长57%,达到110 亿美元。由此可见,苹果对于新一年的产品开发、生产有着较高的预期,这也预示着作为上游公司的大族激光会有更多的切割、打标和焊接业务。
蓝宝石硬度高,使用激光设备进行切割是精确度更高的方式。14 年切割设备的需求大涨,主要基于以下两个原因。首先,在iWatch 以及iPhone 的屏幕盖板上使用蓝宝石会增加激光切割设备的需求;其次,屏幕盖板相对于HOME键以及摄像头盖板,面积更大,这就使蓝宝石数量以几何级数增加,激光设备的需求也相应增长。
我们了解到苹果向德国Manz 采购了80 台蓝宝石激光切割机对摄像头保护玻璃进行切割。考虑到切割周长,我们估计切割同样数量的Home 键、iWatch 表盖和iPhone盖板玻璃对设备的需求分别约为iPhone 镜盖的2 倍、6 倍以及12 倍。假设这80 台激光切割机仅能满足镜盖的切割需求,即便2014 年iPhone 产量不变,也需新增960 台切割设备。如果假设iWatch 的产量是iPhone 的一半,那这块新增需求也为240 台。因此,苹果的创新将会催生大量需求。
综合考虑苹果2014 年的策略和行为,消费电子相关业务增长确定,这一方面将为公司的业绩增长提供很大助力。
4.3.2水晶光电——光学冷加工技术雄厚,未来产业链持续延伸
水晶光电是国内光学冷加工行业的龙头企业,过去主要生产应用于光学镜头的各类红外截止滤光片、低通滤波器等产品。自2010 年以来持续投入蓝宝石切磨抛加工行业,品质在业内具有良好口碑。
水晶光电属于光学光电子行业,位于光学光电子产业上游,是国内专业从事精密薄膜光学及延伸产品研发、生产和销售的龙头企业。
自成立以来,公司始终专注光学光电子产品的加工制造,积累了丰富的生产工艺和产品开发经验,管理能力优于同业,产品品质,生产良率均处于行业领先,产品具有较强的国际竞争力,逐步切入原本被日韩领先企业掌控的光学零组件市场。
公司不断投入技术研发,目前已经形成以精密光学加工、精密镀膜、半导体光刻、超硬材料加工为主的四大类工艺技术,开发了多个产品门类,成为国内光学加工工业龙头企业。

目前公司具备2 寸片蓝宝石月加工30 万片产能规模,其中15 万片配备PSS 图形化衬底加工能力。随着公司技术突破和市场需求,公司正在积极开发4 寸衬底及4寸PSS 图形化衬底产品。
我们认为,公司具有多年的光学加工技术积累,生产良率和效率行业领先,可望在行业爆发中获得成长机会。
4.3.3铜峰电子——成功供货国内三家主要厂商
铜峰电子子公司三科电子过去主要生产石英晶体频率片、光学晶片、蓝宝石晶片、石英晶片加工专业设备、仪器模具、石英晶体元器件。随着LED 市场的爆发,蓝宝石衬底需求不断增长,公司自2010 年实施蓝宝石晶片项目,已经与哈尔滨奥瑞德、无锡元亮光电、东京光电建立合作关系。
公司主要是从事蓝宝石晶棒切割、打磨、抛光工作,基于过去在石英晶体上的加工经验,目前的加工水平较好。公司2013 年12 月19 日公告对三科电子的增资公告,增资1000 万元,我们认为这是公司进一步强化蓝宝石加工产能的表现。如果未来蓝宝石市场爆发,我们推测公司有可能进入蓝宝石长晶领域。
4.3.4华工科技——激光行业领先企业
华工科技是以激光制造为核心的先进制造公司。
华工激光早在上世纪90 年代就开展了激光再制造技术的研究与应用,并且把激光再制造作为激光加工的主要应用领域。通过近几年的发展,华工激光再制造技术已经非常成熟了,形成了激光再制造装备、工艺、材料体系三位一体的研究体系,将技术研究与行业应用紧密结合,广泛应用于钢铁、轨道交通、机械和电力设备等领域,服务于昆钢、济钢、武钢等大型企业,大大降低了这些企业对金属材料的消耗,提高了装备机械的使用寿命。
华工图像高端全息防伪产品技术处于世界领先地位,公司发展一直以来都比较稳定,现在的重点突破主要在证卡、票卷等高端安全防护方面;以后随着技术逐渐的成熟,成本降低以后,我们也会应用于烟草、日化等方面。
蓝宝石切割技术门槛较高,有角度、厚薄以及效率等多方面要求。公司蓝宝石切割设备处于中试阶段,目前还没有正式用于客户。
4.4 加工
蓝思科技、伯恩光学
蓝思科技成立于2003 年,目前以湖南为主要生产基地,员工超过6 万人,总资产120 亿,年收入超过110 亿人民币。目前是苹果、三星等客户手机、平板电脑等产品的盖板硬化玻璃的主力供应商。目前苹果iPhone Home 键及摄像头盖板蓝宝石的主要加工商之一。2014 年苹果新产品iWatch 及iPhone 的蓝宝石材料,我们认为大概率也将交给蓝思生产。
伯恩光学有限公司成立於1986 年,为港资私人企业。原为富士光学有限公司及伯恩光学有限公司,至2010 年,为达致更高的管理及生产效益,正式整合为伯恩光学有限公司。至今,工业园的厂房面积已达850,000 平方米,技术与产能的结合,令伯恩成为目前全球最大的玻璃面板生产商,全球市占额超过60%。深圳和惠州两大生产基地的年总产值高达300 亿元。目前伯恩光学仍是苹果硬化玻璃、蓝宝石的主力供应商,根据公司网站披露的信息公司目前承接了苹果60-70%的玻璃加工业务,公司营收当中70%苹果、30%三星。
5.投资建议:
推荐标的:天通股份、大族激光、水晶光电、安泰科技、铜峰电子、露笑科技、晶盛机电、三安光电、华工科技、东晶电子。

天通股份是国内大晶晶体蓝宝石生产的先锋,技术实力强、成本优势大,可望成为本土蓝宝石设备与长晶龙头;大族激光技术实力雄厚,是国际激光行业龙头企业,可望受益于激光加工方式在蓝宝石行业的应用爆发;水晶光电是国际光学加工领先企业,蓝宝石加工技术水平受到广泛认可,未来可能进一步扩张蓝宝石加工及长晶业务;安泰科技是世界领先的蓝宝石坩埚供应商,可望大幅受益与国内客户的产能扩张;铜峰电子控股子公司已经与国内领先的数家长晶厂开展合作,间接进入苹果蓝宝石供应链;露笑科技与伯恩光学合资在内蒙建立蓝宝石长晶厂,未来可望借助伯恩进入主流消费电子供应链。此外建议关注介入蓝宝石供应链的三安光电、华工科技、东晶电子等公司的爆发潜力。
本文作者:申银万国证券 张騄 叶培培 孟烨勇


