博思正文
3、如何合理估值?——“去伪”容易“存真”难
互联网医疗在中国普遍处于小荷才露尖尖角的最初级阶段,依赖盈利能力的PE、PS估值方法局限突出,难以适用。我们认为目前阶段用估值思想“去伪”较易(上限思路),“存真”较难(不确定性极大难以给出潜在价值),因此估值思路可以帮助投资者剔除陷阱。而在选股方面,我们认为还应该认真从“四句真经”中分析公司现有布局情况,并结合企业治理、团队执行力、是否具备“互联网运作思维”等角度综合研判。
3.1行业普遍小荷才露尖尖角
遍历国内上市公司,我们发现在互联网医疗行业的布局仍处于最初级阶段:虽然各家与互联网医疗相关的企业绝大多数都已经在移动医疗(互联网医疗)领域进行了相关布局,但基本上互联网医疗业务占比极小。我们发现,国内的医疗企业主要有几类参与互联网医疗业务的方式:(1)依靠原来的硬件优势开发新型移动产品的,如九安医疗、宝莱特、三诺生物、理邦仪器、邦讯技术(收购凌拓科技);(2)也有利用原来的渠道优势和用户黏性,扩展移动端业务的,如爱康国宾、九州通、易联众、东软医疗;(3)还有利用自身信息化或硬件优势,升级医疗信息化系统的,如卫宁软件、乐普医疗等。
我们认为,在互联网医疗领域,上市公司完全有可能产生大规模的并购潮(参考国外EPOC的例子),目前一级市场的火爆提供了大量优质标的,而收购进入上市公司体内进而完整服务闭环也是存在海外的案例。因此对于一级市场的关注非常重要。





3.2上限估值思路能够规避投资陷阱
我们认为目前阶段用估值思想“去伪”较易(上限思路),“存真”较难(不确定性极大难以给出潜在价值),因此上限估值思路可以帮助投资者剔除陷阱(剔除明显高估的标的)。
此前由于市场对于互联网医疗的主要盈利模式和潜在收入空间的概念较为模糊,导致无法有效给予一些暂无盈利业绩的公司合理的估值水平。而我们在下面的分析中,就分别测算了各种互联网医疗收费模式的潜在收入空间以及其敏感性分析测算表,同时我们建议投资者可以结合“四句真经”的半定量标准,判断企业的市场占有率,从而获得企业盈利空间的量化判断。从这个角度,我们可以剔除一些明显高估的标的,避免投资陷阱,同时能够对投资标的有一个较为准确的价值判断。
我们分别估算了5大收费模式的市场空间后发现,向药企收费的模式是目前中国空间最大的收费模式,2014年估计为37.1亿元,2020年预计将达到558.7亿元,其主要方式为互联网药品营销和数据辅助研发。我们看好存在向药企收费能力的企业(之前已有模式介绍)。



其次,医疗信息化的市场空间也非常可观:2014年市场空间为23亿元,2020年将有望达到859亿元。主要由于医疗信息化投入占比将得到大幅度提升。


我们不看好面向医生的互联网医疗收费模式。由于中国医疗资源处于比较稀缺的状态,医生多点执业问题上没有的到解决,我们预计2014年面向医生的收费空间为1.05亿元,2020年为8.13亿元。


我国商业保险覆盖人口比例较低,导致向保险公司收费的模式也未必可行(除非这方面国家政策有较大改变)。我们假设商业保险的现状不变,那么2014年向保险收费的市场空间为3.28亿元,而2020年达到13.56亿元,当然如果政策发生变化,向商业保险收费的潜力空间将会非常巨大。


面向患者的收费空间,我们认为比较可观。我们认为主要来自两个方面:第一,在诊疗环节的互联网医疗抽成;第二,互联网医疗挖掘了潜在的就诊人群(有病,但又不至于严重到去医院,我国每次门诊的平均花费高达200元)。我们测算2014年面向患者收费的互联网模式空间在12.9亿元,2020年达到465.6亿元。


4、投资建议:主题看海外映射、价值看“四句真经”
4.1当前阶段,主题为主:主策略寻找海外映射股
我们认为当前我国互联网医疗行业处于发展初期,几乎没有公司真正能够在互联网医疗领域实现业绩贡献,这也是互联网行业的普遍规律。但,正如我们在报告第一章所述,提前布局还是非常重要,因此我们认为当前阶段可以结合市场节奏,参与有价值引导的主题投资机会,我们特别寻找了海外映射对标公司,为A股上市公司的主体性投资机会带来启示:(1)率先打通医疗服务价值链的互联网医疗企业股价有望爆发式上涨(Cardionet在宣布与保险公司合作后股价暴涨400%);(2)只要行业有足够发展的空间,小收入、大市值的情况是完全可以存在的(Castlight只有1300万美元收入,却有15亿美元市值)。
4.4.1Cardionet启示录:与保险公司签订合作协议是股价重大催化剂
我们发现,Cardionet在2013年6月10日签订与美国联合健康保险公司的3年协议,为超过7000万医保客户提供产品后,股价出现飙升,最高涨幅超过400%。
我们认为,在国内上市公司中,运作模式和Cardionet最相似的是九安医疗。不同点在于Cardionet提供的是移动心脏监测穿戴式设备(在美国心脏病人群在百万左右),而九安医疗提供的是移动互联电子血压计、血糖仪以及其他系列体征数据监测设备。我国高血压及糖尿病人都在亿级数量级,空间远大于Cardionet,但未来的发展模式很可能走出相似的道路。

1、Cardionet公司简介:Cardionet是一家移动心脏监测设备和心脏监测服务提供商,创建于1999年,2008年在纳斯达克上市。
2、主要产品服务:Cardionet的主要产品是MCOT(Mobile Cardiac Outpatient Telemetry),该产品是一种可监测使用者心脏活动的穿戴设备,包括一台连接三片芯片的可穿戴传感器和一台监测器,该产品能够记录30天内患者的心电图数据,并将数据通过网络传输到公司监控中心,后台系统对数据进行分析诊断并且将报告发送给医生。

Cardionet的核心监测技术于2002年获得了FDA(美国食品及药物管理局)的批准,并开设了第一家数据服务中心。与传统心脏监测设备相比,Cardionet的MCOT具有便携、实时监测和传输、后台分析强大等优势,事实也证明MCOT确实为用户带来了巨大的价值。美国心血管期刊Journal ofCardiovascular Electrophysiology 2007年发表的一篇论文中提到,Cardionet对心脏非正常活动的诊断率是传统检测方法LOOP的三倍。在其他方法没有检测出来的病人中,有53%的病人通过CardioNet系统检测出了心律不齐,Cardionet的使用者中有20-30%的病人触发了紧急提醒系统,医生根据CardioNet诊断系统的结论,改变了67%的病人的治疗策略。
3、盈利模式:Cardinet的主要收入来源于与保险公司合作,由于MCOT系统通过维护用户的生命健康可以减少保险公司的长期开支,所以保险公司愿意为自己的客户购买Cardionet的心脏监测服务。2013年6月10号CardioNet宣布美国联合健康保险公司与其签订了三年的协议,美国联合健康保险公司将为其超过7000万的医保客户购买大批产品。同时,cardionet也将掌握的监测数据提供给药企、医疗器械公司等机构的研发部门来获得收入。2012年,cardionet收入1.1亿美元,其中9360万来自患者服务,大部分由Medicare(美国针对65岁以上老人的医保)及商业保险公司支付,830万来自研发服务。

4、经验教训和结论:目前Cardionet(BEAT)的市值仅为1.82亿美金,我们认为可能主要由于产品线过于单一造成,公司仅能提供商业保险企业所需的一小部分数据监测功能,而对于健康监测非常重要的其他体征数据没有得到很好的监测。全系列的体征数据监测可能带来的数据价值是几何倍数增长的,因为单一数据与全维度数据对于商业保险公司定价决策能够产生完全不同的价值。
4.4.2Castlight启示录:小收入,大市值是可能存在的
还未实现盈利的CastlightHealth以1300万美元的年收入获得15亿美元的市值。收入和市值的比例关系并不一定受到限制。我们认为国内最有希望对标Castlight的公司是海虹控股,同时我们也看好卫宁软件的发展潜力。
1、公司简介:CastlightHealth总部位于美国加州旧金山市,主要提供个性化的医疗保健交易平台,针对医疗保健市场提供价格透明和价格比较工具并开展B2B服务,以允许自我投保企业(self-insuredbusinesses)为员工提供工具,对医疗健康服务成本和质量进行比较,帮助相关人员更好地了解医疗服务的价格和某些供应商的质量。
2、发展历程和现状:Castlight公司成立于2008年,2014年3月在美国纳斯达克上市,目前市值约15亿美元。

3、主要产品形式和功能:Castlight的核心服务是向用户提供简单透明的医疗健康服务信息。由于美国市场上保险、就医等医疗健康服务种类多、价差大且服务价格不透明,用户难以选择出性价比高的产品,从而有相当部分的支出浪费在虚高的价格和低效的服务上。Castlight建立起包括超过10亿条健康保险交易数据的云端数据库,将它们与公司福利制度信息、医院临床指引、软件用户所产生的行为数据结合,通过云计算来制定满足企业及其雇员需求的最优性价比医疗健康方案,并提供比价导购服务,从而极大简化了医疗健康方案的选择过程并避免不必要的费用。

4、盈利模式:由于在美国,雇员医疗健康支出的75%以上由雇主承担,castlight的服务能够为雇主创造价值,所以其采取了向企业收费的方式。Castlight目前的收入来源主要包括软件销售和专业服务(帮助用户的雇员采纳castlight提供方案的沟通服务),2013年软件销售占总收入的90%。软件购买费用根据客户公司健康福利覆盖的人数决定,签约期通常为3年。2012和2013年castlight平均签约期为30个月,截至2013年底,castlight手握价值1.1亿美元的未付款协议,已付款但未确认的递延收入为1150万美元。
过去的两年中,castlight共签下95家企业客户,其中24家是财富世界500强企业。截至2012年底,castlight有47家签约客户,其中15家执行了castlight提供的医疗健康方案,到2013年底,这两项数据分别为106家和48家。Castlight2011到2013的营业收入分别达到190万美元,420万美元和1300万美元,复合增长率262%。预计2014年美国医疗健康总支出将达到3.1万亿美元,其中有6200亿美元将由雇主支付。Castlight预计公司未来的市场空间超过50亿美元。
5、值得借鉴经验:还未实现盈利的Castlighthealth以1300万美元的年收入获得15亿美元的市值,我们认为有以下几点原因:(1)castlight准确把握了市场的痛点,提供的服务为企业创造出实在的经济价值。(2)现有业务市场空间巨大,castlight作为先入者具有一定的先发优势,目前正处于前期扩张阶段,业务增长速度极快,手握大量合同。(3)未来的平台战略想象空间大。需要注意的是,该行业壁垒不高,预期会有大量提供类似服务的公司进入,行业竞争逐渐激烈。
4.2投资标的及建议:依四句真经研判基本面,首推九安医疗
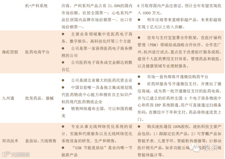
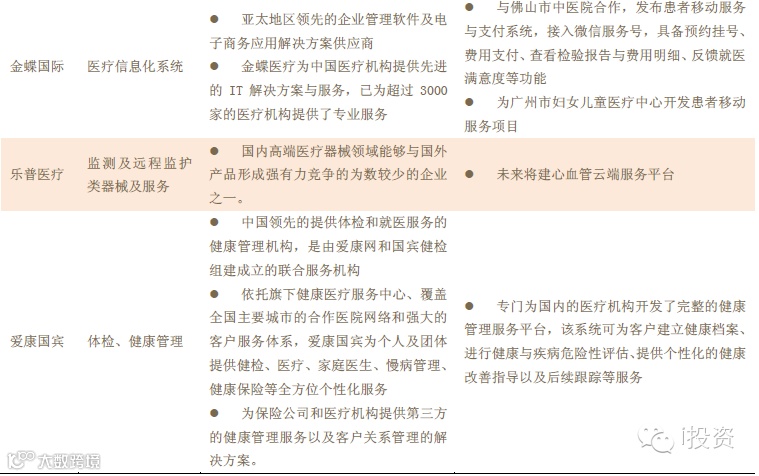
我们根据互联网医疗投资四句真经,首推九安医疗,其他标的可以关注三诺生物、宝莱特、邦讯技术、海虹控股、卫宁软件。
九安医疗:最符合四句真经的互联网医疗企业
(1)“顺人性刚需是盈利基础”,九安医疗推出的移动互联血压计、血糖仪是病患刚需。我国有高血压患者超过3.3亿人,高血压症状主要有头痛、头晕、头昏、头胀等,严重者可表现为气喘、呼吸困难、浮肿、视力障碍、恶心、呕吐、偏瘫等并发症,高血压的治疗对于高龄人群来说是较强刚需。另外,我国目前糖尿病人超过1.14亿人,糖尿病极易引起并发症,后果相当严重,包括足病(足部坏疽、截肢)、肾病(肾功能衰竭、尿毒症)、眼病(模糊不清、失明)、脑病(脑血管病变)等。所以九安医疗专注于医疗级的互联网医疗硬件产品,符合刚需顺人性的原则。
(2)“数据决定发展空间”,九安医疗已经着手通过硬件——APP——云端数据的方式对消费者的数据进行搜集,并且已经开始积极在海外开展与医疗服务价值链上其他主体的合作(包括苹果的Healthkit),以及部分尝试与保险公司进行商业合作,目前公司移动互联血压计等产品的用户数量已经达到几十万级别,未来随着公司互联网营销思路的实施,用户数量有望大规模增长,符合我们认为及其重要的“数据决定发展空间原则”。
(3)“社群带来流量沉淀”,九安医疗积极构建智能硬件使用场景,目前公司的智能腕表产品已经与微信实现互联,是首批4家与微信互联的公司之一,在社群思维方面具有领先意识。同时,公司也一直在摸索医疗级移动互联硬件的社群构建和产品定义。
(4)“线下资源整合是竞争壁垒”,目前九安医疗已经着手开始线下医疗服务价值链资源的整合:在国内,公司已经尝试与天津三潭医院展开合作,利用公司的移动互联血糖仪产品为三潭医院提供高效的3000糖尿病患者管理。在美国,目前公司与Care innovation等公司开始合作,共同探索与保险公司的合作模式。我们认为,公司iHealth品牌产品在海外的提前布局为公司盈利模式的扩张带来了良好开局(国内互联网医疗基于商业保险的盈利模式空间有限,而美国这种模式的空间非常巨大),公司在国内、国外均开始尝试整合线下资源,在同类企业中属于领先水平。
短期公司业务增长值得期待。
从短期看,2014年是新增市场空间爆发年。新增市场空间主要来自三方面:美、欧、国内三大市场同步发力;电商渠道锦上添花;血糖仪产品开始切分全球200亿美元市场蛋糕。
iHealth产品在2013年主要针对北美市场销售,销售金额达到1000万美元。2014年,公司将重点拓展欧洲以及国内市场。目前公司已经注册了法国子公司,全面负责公司iHealth系列产品在欧洲的营销,初步预计2014年公司在欧洲市场销售额有望达到500万美金以上。针对国内市场,公司2013年已经尝试了电商平台等互联网销售渠道,2013年公司传统产品在电商平台销售额约为7000万元,公司传统产品在电商渠道方面的摸索和尝试也为iHealth新产品进军国内市场奠定较好的基础,公司将在2014年下半年开始重点布局iHealth产品在国内市场的销售。
此外,在产品解构方面,公司将重视移动互联血糖仪产品的推进。相比血压计,血糖仪产品拥有类似“剃须刀+刀片”的商业模式,一旦通过硬件获取客户,可以通过销售血糖试纸产生持续收入。公司目前iHealth血糖仪在北美售价29.95美金,试纸价格在1美元/片,价格与强生、罗氏等竞争对手齐平。公司公司2014年新推出手机耳机接口插拔式血糖仪,携带和操作更为便捷。同时公司开始尝试互联网思维运作,计划以硬件免费赠送的方式强势攻入血糖仪市场(通过试纸收费盈利,各品牌试纸无法通用),从而切分全球200亿美元血糖仪市场,相较公司目前4亿元营业收入,即使在血糖仪市场占据不到1%份额,收入水平也将翻几番。
品牌、渠道均具有显著竞争优势
在品牌方面,公司拥有iHealth自创品牌,充分借力苹果,增加了品牌知名度和美誉度,降低营销成本。公司iHealth系列产品是世界首款与苹果产品相连的血压计、世界首款与苹果产品相连的Baby monitor、世界首款与苹果产品相连的蓝牙血糖仪、世界首款与苹果产品相连的安防产品),在与苹果公司合作的过程中,苹果为公司在北美渠道市场拓展起到了很大的帮助作用。公司目前在美国、欧洲、日韩、港台等地都成功在三个门类(软件、医疗器械、电子产品)注册了iHealth商标。在国内iHealth商标注册还需要时间解决,但是并不影响公司产品在国内的销售。
在渠道建设方面,首先公司在过去几年海外市场积累了较多强势零售渠道资源,例如Bestbuy、苹果专卖店、Target等大型零售商。新产品拓展市场较其他竞争对手更加迅速。同时,公司在国内电商平台也已经有所突破,2013年公司传统产品的电商销售额超过7000万元,占国内销售收入接近50%。预计2014年公司在电商平台销售额增速将达到50%以上。
A股市场稀缺品种,极具互联网思维,未来有望成为平台型企业
公司是A股市场目前唯一已经实现移动健康医疗产品大规模销售的上市公司。同时公司建立起的“硬件做入口、APP做连接、云端健康大数据应用”的商业模式已经初具雏形。公司意图成为未来健康领域的“苹果”,成为平台型企业。 我们认为公司在战略方面符合未来移动互联网的大局势,同时公司计划免费提供血糖仪硬件从而大规模获取客户,从后续的试纸和增值服务以及平台大数据应用获取收入的模式也符合互联网思维模式,是传统硬件企业中为数不多能够实现互联网思维落地的企业。同时,公司在产品设计方面追求极致,也躬行了互联网的“极致”思维,连续获得“IF奖”与“红点奖”等产品设计界的顶级奖项(2013 年共有4 款产品获得红点奖,2014年1月公司8款产品同时获得IF大奖)。此外,公司在快速迭代方面也执行较好,自2011 年以来,公司以每年2-3款 iHealth 新产品的速度,现已上市5大类别,10余款产品。在应用程序(APP)开发和云数据存储及服务方面,相应版本不断更新迭代,已基本具备一定的个人健康服务的能力。
投资建议:九安医疗处于从传统医疗行业向互联网医疗行业转型阶段,不能以一般的PE、PS估值思路考虑公司价值。首先,公司毛利率水平保持稳定,体现出公司现有产品具有较强竞争力。而公司业绩目前处于盈亏平衡阶段,主要来自于转型期的研发费用支出(包括互联网人才招聘)以及探索新型营销模式的试错成本。我们认为,这些表面上“费用化”的部分,实质上应该是“资本化”的。其次,公司未来的主要发展空间并不在传统业务,关注公司移动互联产品的竞争力才是重点。目前公司iHealth产品竞争优势凸显,是首个在海外实现大规模销售以及较高品牌知名度的中国移动互联网医疗企业,先发优势明显,同时公司符合我们“四句真经”的筛选原则。我们长期看好公司业务发展,如果公司战略执行顺利,到2016年,核心用户群将超百万级别(并且更多是海外用户),甚至达到千万级别,公司基于用户产生的非硬件潜在收入空间可大十亿级别,盈利前景广阔。
___________________
转载 | i投资 作者:方正证券 博思会团队整理
关于我们:
由来自中国,硅谷,以色列,欧洲优秀的创业者,企业界资深人士及风险投资人联合发起。
致力于为国内最专业的「创业者」打造学习投融资知识,企业运营与管理,领导力,扩大人脉圈的终生学习平台。致力于为「投资人」提供行业深度分析及投融资资讯,通过定期举行小型高端线下聚会,深入探讨行业趋势与优势创业项目。
聚焦于「医疗健康,TMT,节能环保」行业深度分享以及优质项目展示。
不定期组织代表团成员实地考察「以色列,硅谷,欧洲 」等地领先创业企业,洞悉当地历史宗教文化,汲取商业智慧与创新精神。
关注方式:
真实姓名-公司-职位-重点关注行业-联系方式”格式
微信“搜公众号”搜索「bossclub-vc」
点击右上角按钮选择「查看公众帐号」,点击关注。
项目推荐/会员投稿/发布招聘信息:
项目推荐请提供项目简介包括「主营业务,行业定位,竞争优势,核心团队,财务数据,联系方式」等信息。请发送到邮箱「bossclubvc@hotmail.com」
宗旨:
分享促进共同成长,专业塑造核心价值

