关注我们-请点击上方蓝字“博思会”更多干货分享
博思正文
车联网行业的定义
目前业内对“车联网”的定义众说纷纭,并未形成一致。综合各方面的研究成果,我们对“车联网”的定义如下:
车联网(The Internet of Vehicle)行业是指互联网对汽车及相关行业的改造而产生的新兴行业。
从车联网行业定义的内涵上来说:车联网是物联网技术和互联网技术在汽车领域的具体应用,它借助装载在车辆上的传感设备和短距离通信模块,收集车与人、车与车、车与道路的属性信息和静、动态信息,利用移动通信网络、卫星通信网络,以及导航、智能信息处理等技术和业务平台,为汽车用户提供更加丰富的业务和服务,并对车辆进行有效的监督和调度,实现更加高效、安全、舒适的车辆管理和用户体验。
从车联网行业定义的外延上说:车联网以“车”为节点和信息源,通过互联网或者无线通信等技术手段将获取的信息连接到业务应用平台加以管理、分析和深度挖掘,并提供包括交通管理、用户安全以及娱乐等综合性服务的信息系统。建立“人—车—路—环境”的互联互通。车联网被认为是汽车工业的第三次革命。
车联网产业发展的必然性
车联网产业发展具有重要意义
车联网产业作为全新的新兴行业,具备产业链长、技术整合要求高等特点。发展车联网行业的意义重大:对交通系统来说提升交通设施使用效率、减少交通事故;对环境保护来说,车联网可以有效降低城市拥堵问题,减少汽车油耗;对消费者来说,除了提升车辆使用效率,降低车辆使用费用外,车联网也是提升车辆驾驶体验的重要方法。

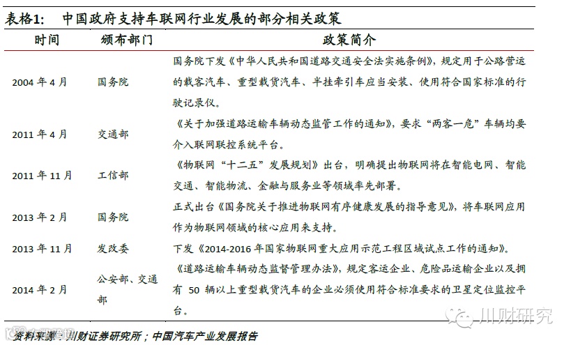
政府机构对车联网行业的政策支持
和车联网行业相关的主要政府部门包括国务院、交通部、工信部、科技部和公安部等。在车联网概念正式提出之前和之后,各政府部门也出台了一系列政策,有力的促进了中国车联网产业和技术的发展。
目前已经出台的政策主要集中在商用车领域,如“两客一危”等。我们预计在国务院对车联网行业大力支持的背景下,乘用车行业的相关政策未来也有可能会陆续出台。而乘用车的市场相比商用车更加广阔,相关政策将为行业发展提供更多的支持。

新能源汽车发展促进车联网成长
除去车联网发展的现实意义以及政府机构的政策支持之外,当前如火如荼的新能源汽车发展也会对车联网形成促进。
车联网发展源于汽车内部数据的采集,在汽车内电子产品比例逐步上升的背景下,新能源汽车的发展将使得汽车的电气化程度进一步加深。而汽车内电气化程度的加深又使得汽车内数据量的增长大幅增加,从而进一步促进车联网的发展。

国内外行业发展概况
车联网在全球范围内快速发展。据诺达咨询分析,2006年以来,全球车载信息服务业市场规模从120亿美元增加到2011年620亿美元,全球车载信息服务业保持年复合增速38.8%,其中中国的市场规模约100亿美元。另外据市场研究机构ABI Research预估,全球车联网渗透率将由2012年的11.4%,增加至2017年的60.7%。

我国车联网行业正处于高速增长的阶段,车联网行业不断受到国家和各级政府的重视。根据权威机构发布的《物联网产业发展研究(2010)》报告来看,预计我国2015年车联网市场总规模达到2400亿元,到2020年市场规模会达到13500亿元;行业渗透率将从2010年的2%,上升到2015年的10%,并在突破10%后进入加速增长阶段。


目前我国车联网市场中外国公司占市场份额的比例较高,从前装市场来看,丰田、通用和本田几乎占到市场份额的一半。2010年4月,上汽开发出基于联通3G的Inkanet,应用于荣威350;2011年3月,一汽集团旗下启明信息和大唐电信共建联合实验室,向车联网进军;之后福田汽车、宇通客车等汽车纷纷投入车联网行业,中国的车联网行业开始起步。

预计到2015年,车联网行业体系基本会建立完毕,市场格局将逐步清晰,2012-2015年将是车联网相关行业各方面齐头发展的格局,车联网各细分行业比例均衡,预计2015年后,应用部分市场将会爆发增长。

此外,车联网会带动智能交通行业进一步发展。2011年我国智能交通市场规模约130亿元,年均增速30%。在车联网带动下,到2015年预计我国智能交通市场规模会达到250亿元,2012年-2015年行业增长速度在15%以上。

标准的统一是车联网行业大爆发的基石
数据的标准化是行业爆发的起点
站在车联网行业爆发前的时点上,我们回顾互联网行业和智能手机行业发展的历程,我们发现行业标准的建立是行业大爆发的起点。
以PC互联网行业为例,最早的是由1977年推出的Apple Ⅱ,直到20世纪80年代出现了可用于异构网络的TCP/IP协议,作为BSD UNIX操作系统的一部分,TCP/IP协议得到了广泛认可,并逐步流行,也就是在这时,真正意义上的互联网诞生了,互联网行业才得到大的发展。到90年代,以微软作为主流操作系统的PC机行业体系开始形成,互联网开始飞速发展,普及到了千家万户。

从智能手机的发展来看,行业的标准化也十分重要。从2001年第一款智能手机发布后,智能手机已经经历了十多年的发展历程。在这期间,智能手机市场经历了很大的变化。2001年,爱立信推出了世界上第一款采用SymbianOS的智能手机--R380sc,这款手机支持WAP上网,到2004年,多款智能手机上市,智能手机开始群雄逐鹿的格局。到2007年,苹果推出了第一代iPhone,从此改变了智能手机的市场格局,iPhone引领了智能手机进入市场的爆发期,发展到如今以IOS系统与Android系统双寡头的格局。

从以上分析可以看出,行业标准化的确立对于行业的发展至关重要,作为信息化重要延伸领域的车联网也不例外。2014年,车联网行业在行业标准的推进上有了值得注意的事件,互联网巨头Google和Apple的进入有望加速行业标准化。
苹果公司在2013年的全球开发者大会(WWDC)上公布了其“iOS in the Car”项目,2014年,苹果公司正式发布了更名为CarPlay的车载系统,可以实现个人的IOS设备与仪表盘无缝结合,如果用户汽车配备CarPlay,就能连接iPhone等设备,并使用汽车的内置显示屏和控制键,或Siri免视功能与之互动。奔驰和沃尔沃已经开始与之合作。

Google近日也公布了车载信息系统Android Auto。通过连接Android手机到汽车端,Android Auto车载信息系统可实现语音控制、短信语音播放、文本信息回复等功能,还可安装各种安卓程序,下载来自Google Play的各种应用软件、音乐,使用谷歌地图服务。此外,该车载信息系统还允许消费者自己定制应用软件,开放程度较高。目前超过40家汽车厂与之有合作意向。

我们相信,随着车联网行业的标准逐步形成,行业有望在2015-2020年形成爆发式的增长。
基于需求分析的数据挖掘是未来行业重要增长极
从目前提供的车联网产品看,基本按照车辆应用信息化的思路提供车联网的产品,或者是根据互联网产品的思路进行车辆场景的嫁接。我们认为车辆应用不等于客户需求,目前车厂以车辆销售为目的的车联网设计模式没有考虑到客户的实际需求,随着车辆信息化率的提高,传感层对数据的抓取和集成越来越有效,基于车辆数据的深层挖掘,并结合客户实际需求的车联网产品将孕育而生,车联网行业将会呈现出异于目前商业模式的发展态势。
未来若干年,车辆数据将是全球数据领域里唯一有高增长的领域,随着车联网标准的逐步确定,车联网新模式的发展将首先源自于越来越丰富的车辆数据。

随着车辆数据的丰富,基于客户需求的数据挖掘和分析将会是未来车联网新模式源源不断产出的重要动力。

车联网行业的分析框架
车联网的产业架构
车联网产业链长,设计到多个相关行业,我们这里从两个维度理解车联网行业的产业架构。
车联网纵向产业链
车联网纵向产业链,主要是指实现车辆信息联网化的产业链,包括三个层面:将车辆基础状况、道路设施状况和相关环境状况信息化的感知层;实现信息通信、互换共享的通讯层;以及车载信息服务平台对接各方服务的服务层。

单从车辆本身的车联网纵向产业链来看,感知层包括RFID、各类传感器、各类车载终端设备已经配套软件系统、通讯层包括通讯模块、网络设备以及通讯服务商;服务层包括系统集成商(包括前装与后装)、平台运营商以及对接平台运营商的各种内容提供商。

由于车辆本身的信息化是车联网产业的基础,所以车载硬件和软件集成一般都是由车辆制造商主导,承担系统集成商的角色,而平台运营商的角色传统上也是由汽车制造商扮演。
平台运营商(Telematics Service Platform,TSP)是车联网重要运营平台,目前TSP主要有三种运营模式:一是汽车厂旗下企业运营,这是大多数TSP普遍的形式;二是电信商运营,例如韩国SK电讯;三是独立运营商。但随着Apple和谷歌等互联网巨头对车联网产业的切入,这种产业格局或许存在变数。


车联网横向产业链
车联网横向产业链,主要是指以车辆为中心,实现“车-车”、“车-人”、“车-道路”、“车-环境”以及“人-车-人”相互信息互动的产业架构,它首先是建立在各个部分信息化基础之上的交互数据应用,为各个部分创新商业模式提供鲜活的土壤。

基于车辆信息化基础上的车联网应用将在车辆与其他要素之间搭建信息交互的平台,更多的创新模式将在这个层面发生。

以“车-道路”交互系统(ITS)为例。美国是应用ITS较为成功的国家之一。美国从上个世纪90年代开始正式研究“智能车辆公路系统”(IntelligentVehicle Highway System, IVHS)。美国已经建立了较为完善的ITS体系结构,主要功能包括:(1)出行及交通管理。收集道路信息对驾驶员出行给予指导;(2)公共交通运营。(3)商务车辆运营。优化货车线路,提高物流行业安全和生产率。(5)事故应急管理。
欧洲目前正大力发展CVIS(CooperativeVehicle Infrastructure System)系统和信息平台,并在这个“车-道路”信息平台上进行车辆与路况信息的交流,车辆通过红绿灯或者路口时,汽车可以和道路设施上的接收器模块感应,获取最新的信息。
日本的智能交通系统(VICS)主要有三个部分构成:车辆信息通讯系统、不停车收费系统和先进车辆控制系统。此外日本还制定了Smartway计划,最终设想就是行驶车辆和道路能够不断进行信息沟通。

车联网产业研究框架
综上所述,我们给予纵向和横向两个层面打架车联网行业的研究架构:纵向上是解决如何提取各方面数据,并进行数据传输和实现功能的产业链结构;横向上是如何对车联网各要素之间进行信息交互,并形成创新的商业模式的产业结构。

这是目前从产业角度上进行的研究框架,但是从我们对未来车联网发展思维的研究观点看,这种框架有其本身的思维局限。
车联网行业思维模式探讨
目前车联网行业发展日新月异,商业模式层出不穷。根据我们的分析,各种商业模式的构建都是基于某种特定的思维模式,我们大体可以将构建车联网商业模式的思维模式分为两种:一种是以车辆应用为着眼点,实现车辆应用的“信息化”,我们可以称之为“车”模式;另一种以“互联网”服务为着眼点,力图将目前互联网的一些功能和服务移植到车辆场景中,我们称之为“网”模式。
车联网行业的“车”思维:基于车辆应用的信息化
车联网行业的“车”思维是指在车联网商业模式中,车辆应用信息化是这一类商业模式构建的主要逻辑思维,通过最先进的互联网或者IT技术,将汽车应用进行“信息化”。利用通讯模块的搭载,实现车辆应用的信息化无疑都是这一类商业模式的基本共同点。
从车辆应用出发构建车联网商业模式模型是这类“车”思维的起点,而且大多数这种类型是传统车厂推动和发展的主要方向。如对车辆安全实现通讯功能的通用Onstar服务,用户可以通过Onstar按钮链接呼叫中心,之后车载GPS芯片会对车辆和用户位置进行定位,并提供相关服务。

随着智能手机和移动互联网的普及,车辆应用将有早期的简单人工服务向手机APP端,甚至车载平台端转移。
而福特车载系统SYNC,就采用类似Apple Store的方式做成了为车主提供服务的全开放平台。2012年1月,福特推出开源车辆应用研究平台OpenXC,并将车辆数据提供给各类机构开发应用程序,并在2013年CES展上推出SYNC APPLink,鼓励开发者利用AppLink提供的软件包开发基于手机的应用程序。
国内方面,广汽车载T-box已经可以实现手机与汽车的对接,实现远程控制、自动报警甚至娱乐服务;比亚迪采用在车载电子端加如网络接口的方法,实现手机与车辆数据的对接,将汽车的各类数据与功能融合进手机端,甚至实现手机对车辆的操控。目前国内方面尚没有基于车辆应用的平台模式。

车联网行业的“网”思维:将互联网应用移植到车内
车联网行业的“网”的思维即是从互联网角度考虑汽车应用,将目前成熟的互联网产品—特别是非车辆本身的应用——移植到车载场景,进而构成车联网新的商业模式。这里面就涉及到了所谓“第四屏”的概念,即将中控台视为类似手机触摸屏幕的功能,将目前基于手机的互联网应用与车辆使用场景进行整合。
上汽的“inkaNet”既是这种“网”思维的产物。incaNet可以实现打电话、发短信、看新闻、查车况、查天气、刷微博,上微信等功能,其中的iVoka会根据实时路况提供路线建议,甚至可以根据客户的的习惯和喜好推荐途中餐厅和电影院等娱乐项目。
此外国内东风的纳智捷推出“Think+”服务,也是车联网产品“网”模式的一个例子。Think+系统可以实现与车辆相关的导航、安全等服务,除此以外,还可以提供新闻广播、停车场搜寻、航班预定、社交网络应用、股票、电子邮件甚至电话会议等服务。
另外通用Onstar正在以车载娱乐系统为中心构建车联网服务平台,力图通过中控台访问应用商店,使车辆功能更加齐全,导航、录音机、汽车诊断等APP都将可以下载到车载系统里。通用汽车的最终目的是将智能手机移除汽车应用中,智能手机或只成为联网的通道。


车联网的“网”思维充分体现了“第四屏”的概念,即将汽车中控台视为与手机、平板电脑等等同的屏幕,立足于将各类互联网成熟的商业模式移植到汽车的中控台。

“车”思维与“网”思维的辩证分析
车联网的“车”思维模式和“网”思维模式是目前车联网行业里的两个主流模式。
其中“车”模式是将各类车辆应用进行信息化的不断尝试,目的是提高驾车者的驾车体验,衡量这一类“车”模式成功与否的关键都是评价车辆销售情况,也是以车厂为主推动“车”模式的弊端。车厂对这一类“车联网”项目仍旧采取传统类似的项目制,与之配套的车辆附属企业也仍旧按照传统的汽车厂项目制匹配团队,这一点是难以适应以客户为中心,以提高客户体验为宗旨的“互联网精神”。
“网”模式是车联网领域企业主动向“互联网精神”靠拢的产物,甚至有的企业想把“第四屏”做成媲美类似智能手机的终端屏幕。我们赞赏这种尝试,它首先打破了以项目制为特色的“车企文化”,向以客户为核心的“互联网文化”有力的迈出了一步。但是当我们回头审视这些“网”模式的时候,就注意到了车载屏和手机屏的冲突。手机可以实现的功能为什么需要车载屏实现?车载屏相比手机屏会更有优势么?车载屏相比手机屏幕对客户的粘性毕竟有限,是否大量应用是没有必要存在的?
值得注意的是,目前上述各种模式都没有推动车联网行业实现盈利,看似热闹的车联网行业目前尚未存在成熟的、持续盈利的商业模式,这是否说明目前所有的车联网产品的发展思路都是错误的,真正的车联网应用和推广尚未到来?
我们对车联网行业的观点
综上所述,我们认为目前现存的车联网商业模式仅是车联网行业大发展的前兆,新型的车联网行业将在未来五年取得突破性的大发展,我们认为新型车联网行业将会具备以下几个特点:
1. 车联网数据标准的实现,一切商业模式将会根植于这一标准,而不论其表现形式;
2. 产品设计上将以“客户需求”为中心,既不是单纯的车辆应用信息化,也不是互联网产品简单的向车载平台的移植;
3. 车辆数据的挖掘和分类,并在此基础上实现相关应用的商业化,这一部分将是未来车联网行业增长的主要力量;
4. 车联网产品的提供企业将是真正面向客户的商业化公司,专业能力和品牌影响力将是未来车联网企业(真正意义上的车联网企业)的核心价值。

我们定义的车联网研究框架
着眼于车联网标准、放眼于车辆网应用是我们对新型车联网行业的研究框架。

投资建议
综合以上分析,我们建议关注车联网版块,对车联网行业整体看好,车联网行业正处于爆发前夜:
1. 车联网行业将是未来十年增速最快的行业之一,2015年前行业处于高速成长期,我们建议关注纵向产业链的相关机会;2015-2020年行业处于加速增长期,我们建议关注产业链相关领域的机会;
2. 在当前时点,我们建议关注以下几个方面。在汽车数据标准化方面,主要存在两类模式,即OBD+APP模式以及车机模式。OBD+APP模式是相关企业通过汽车内预留的OBD端口获取汽车数据,并自建平台使得不同的车型能够形成互动,相关公司有元征科技等。车机模式目前主要由车厂主导,为车企建设TSP系统的公司包括荣之联、盛路通信、启明信息等,随着互联网巨头对于行业标准建设的促进,车机企业有望受益于车联网在汽车内的普及。在汽车数据应用方面,尽管目前业内缺少杀手级的应用,但拥有数据的企业就等于拥有了参与车联网盛会的门票,相关个股有千方科技、易华录、银江股份(交通信息数据),四维图新(地图信息数据),捷顺科技(停车场信息数据)以及拥有车内数据信息的汽车企业如上汽集团等。
___________________
转载 | 川财证券研究所 作者:黄冲 赵永超 博思会团队整理
关于我们:
由来自中国,硅谷,以色列,欧洲优秀的创业者,企业界资深人士及风险投资人联合发起。
致力于为国内最专业的「创业者」打造学习投融资知识,企业运营与管理,领导力,扩大人脉圈的终生学习平台。致力于为「投资人」提供行业深度分析及投融资资讯,通过定期举行小型高端线下聚会,深入探讨行业趋势与优势创业项目。
聚焦于「医疗健康,TMT,节能环保」行业深度分享以及优质项目展示。
不定期组织代表团成员实地考察「以色列,硅谷,欧洲 」等地领先创业企业,洞悉当地历史宗教文化,汲取商业智慧与创新精神。
关注方式:
真实姓名-公司-职位-重点关注行业-联系方式”格式
微信“搜公众号”搜索「bossclub-vc」
点击右上角按钮选择「查看公众帐号」,点击关注。
项目推荐/会员投稿/发布招聘信息:
项目推荐请提供项目简介包括「主营业务,行业定位,竞争优势,核心团队,财务数据,联系方式」等信息。请发送到邮箱「bossclubvc@hotmail.com」
宗旨:
分享促进共同成长,专业塑造核心价值

