随着社会的进步,互联网在我们生活中占得比重越来越大,很多东西都直接在网上购买,网上商家也越来越多。那么,作为电商应该怎么做账呢?赶紧来看看吧~
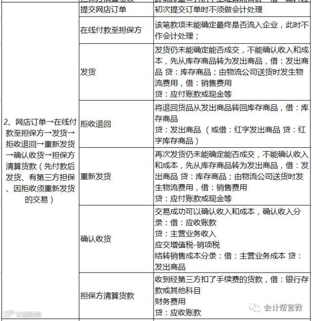
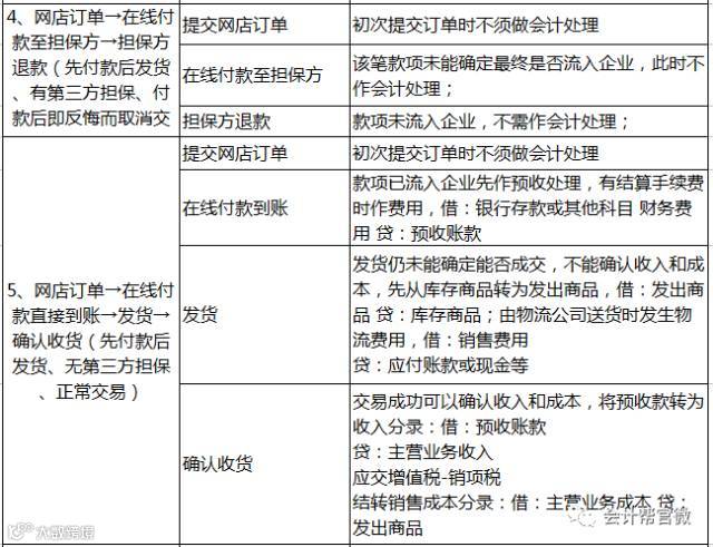
流程及账务处理:










来源:会计帮APP,会计帮官微。
菏泽开发区君合软件有限公司,是专门从事管理软件开发、销售、运维服务的专业化公司,是用友软件长期合作伙伴。自1996年以来,信守“科技领先、用户至上”的经营理念,秉承“君子至诚、合作共赢”的经营之道,以普及推广信息化为核心业务,融合用友软件优秀的信息化产品,服务于菏泽市各类行业客户,涉及各类管理领域和业务类型,如智能制造、大型ERP软件系统、财务业务一体化、化工行业、房地产、酒店餐饮、商贸流通、医药医疗、办公OA、电商管理、O2O整合方案、各类云应用系统等。
我们拥有一支高素质的专业团队,能够在管理需求、实施培训及运维服务等方面为客户提供切实可行的解决方案,是菏泽市最具实力的信息化综合服务提供商。我们的顾问团队在业务素质、技术支持和服务能力等方面,得到了客户的充分认可和信任。我们将不断开拓服务领域,创新服务方式,把最优质的产品和服务送到客户手中。


