简介:什么是Shopee上架规范,如何查看和修改已禁卖商品,什么是成人用品
适用站点:所有站点
适用卖家:所有卖家
更新日志:2021-3-8
卖家有责任确保所有在销售中的商品都符合法律的规范,并同时遵循Shopee的条款与政策。本篇中您将了解Shopee上架规范的内容,并了解如何避免产生违规行为。
✦什么是上架规范?
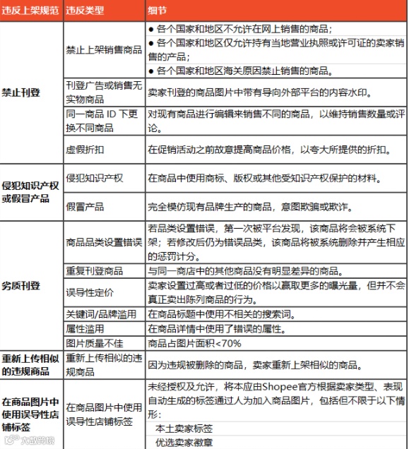
违反上架规范是指上架不符合Shopee政策的商品。为确保买家获得安全的购物体验,我们将对违反以下三种主要违规行为的卖家采取惩罚措施:禁止刊登,侵犯知识产权或假冒产品,劣质刊登。
✦避免违反上架规范
您可以遵循以下规则来避免违反上架规范:
●在上传产品之前,请对照禁止刊登进行检查。
●删除个人联系信息、任何误导性声明以及外部交易平台的链接。
●避免劣质刊登
●不要重新上传由于违反上架规范而被删除的商品。
●重新提交之前,请先查看和编辑不合格的商品。
✦如何查看我是否违反了上架规范
要了解您是否违反了上架规范,请访问账户健康状态页面,并查看违反上架规范类别下的详细信息。
✦若我违反了上架规范,会发生什么?
若您违反了Shopee的上架规范,系统将会禁卖或删除您的违规商品。
对于可以通过修改信息实现合规的商品,会先被暂停销售(禁卖),卖家有一定的时间来修改商品。如果卖家在截止日期之前未进行任何修改,这些商品将被系统删除并产生罚分。
对于不可以通过修改信息实现合规的商品,则会被直接删除。Shopee删除的商品将在卖家计分系统下产生罚分。
若卖家因违反上架规范而累计了很多罚分,其上架商品数量限制也将暂时持续28天。另外,在严重的情况下,卖家的销售权益会被限制,甚至会被暂停或永久冻结帐户。
重新上架相似违规商品
若卖家在违反任何上架规则后,再次上架相似的违规商品,将额外计1分惩罚计分。
如果您对罚分有异议,请联系跨境客服热线。
✦什么是成人用品?
成人用品是指与性生活相关的商品。卖家在上架成人用品时应遵守shopee的成人用品规则,和Shopee一起维护买家安全愉快的购物体验。
Shopee对成人用品有何政策?
并不是每个买家都适合浏览成人用品。因此卖家应将所有的成人用品归置成人品类下,并遵循Shopee的成人用品规则。
跨境服务
宝船智库1对1指导,定制专属跨境开店服务。长按识别二维码,立即开始你的跨境之旅吧!


