大数跨境
0
0

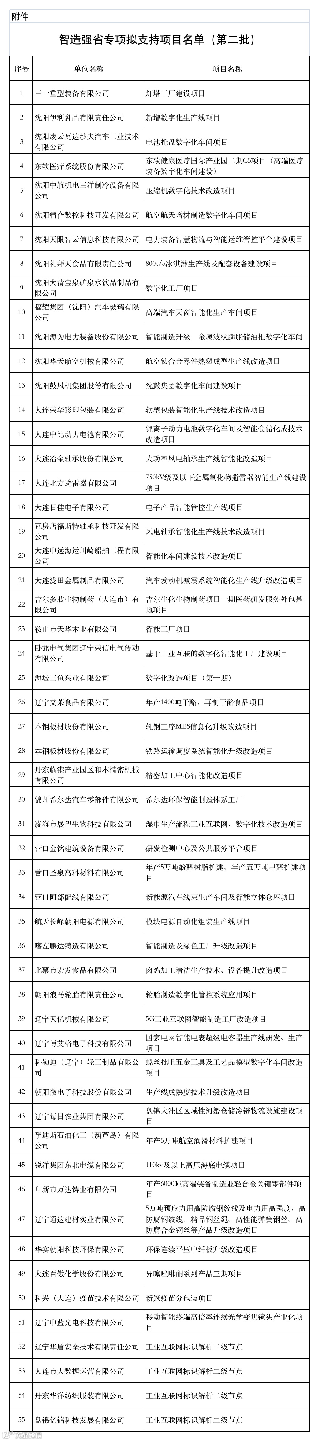
依科咨询|辽宁省智造强省专项拟支持项目名单(第二批)公示

依科咨询|辽宁省智造强省专项拟支持项目名单(第二批)公示 依科创新在线
2021-12-13
2

点击蓝字关注我们



附件:智造强省专项拟支持项目名单(第二批).xlsx

附件详情,请点击下方“阅读原文

内容来自工业和信息化厅,由依科创新在线收集整理。版权归原创者所有。如标错来源或侵权,请跟我们联系协商或删除。

编辑|嘉


【声明】内容源于网络
0
0
依科创新在线
协助政府解读政策,帮助企业获得支持,促进科技成果转化,助推中小企业发展。 对制造业企业服务包括:定制创新管理体系和品牌出海及产品出口服务;对政府相关部门提供:“依科智库”服务;对高校及科研院所服务包括:专利运营、成果转化、实质性产学研联盟。
内容 4607
粉丝 0
依科创新在线 协助政府解读政策,帮助企业获得支持,促进科技成果转化,助推中小企业发展。 对制造业企业服务包括:定制创新管理体系和品牌出海及产品出口服务;对政府相关部门提供:“依科智库”服务;对高校及科研院所服务包括:专利运营、成果转化、实质性产学研联盟。
总阅读9.5k
粉丝0
内容4.6k