搜索
首页
大数快讯
大数活动
服务超市
文章专题
出海平台
流量密码
出海蓝图
产业赛道
物流仓储
跨境支付
选品策略
实操手册
报告
跨企查
百科
导航
知识体系
工具箱
更多
找货源
跨境招聘
DeepSeek
首页
>
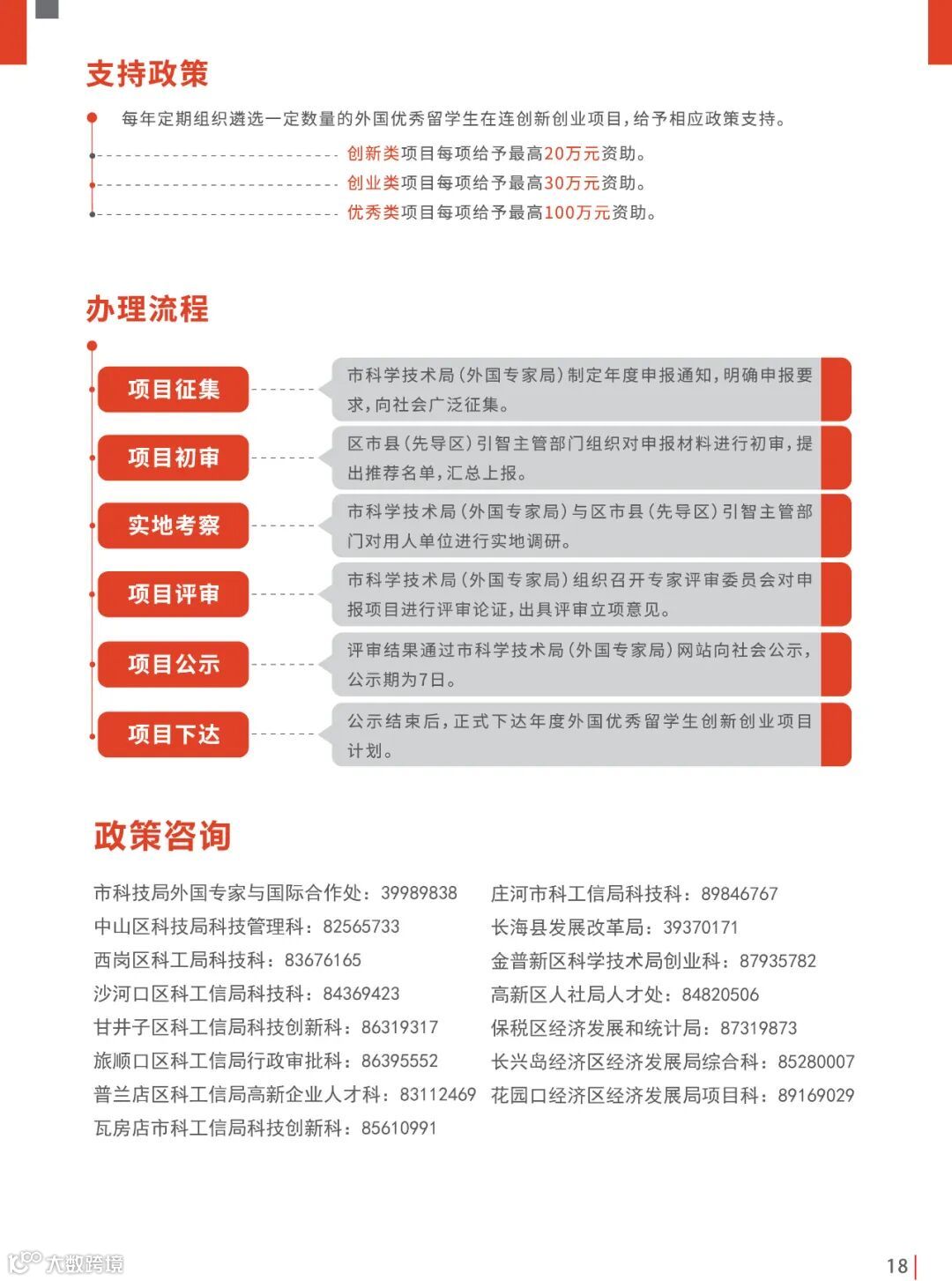
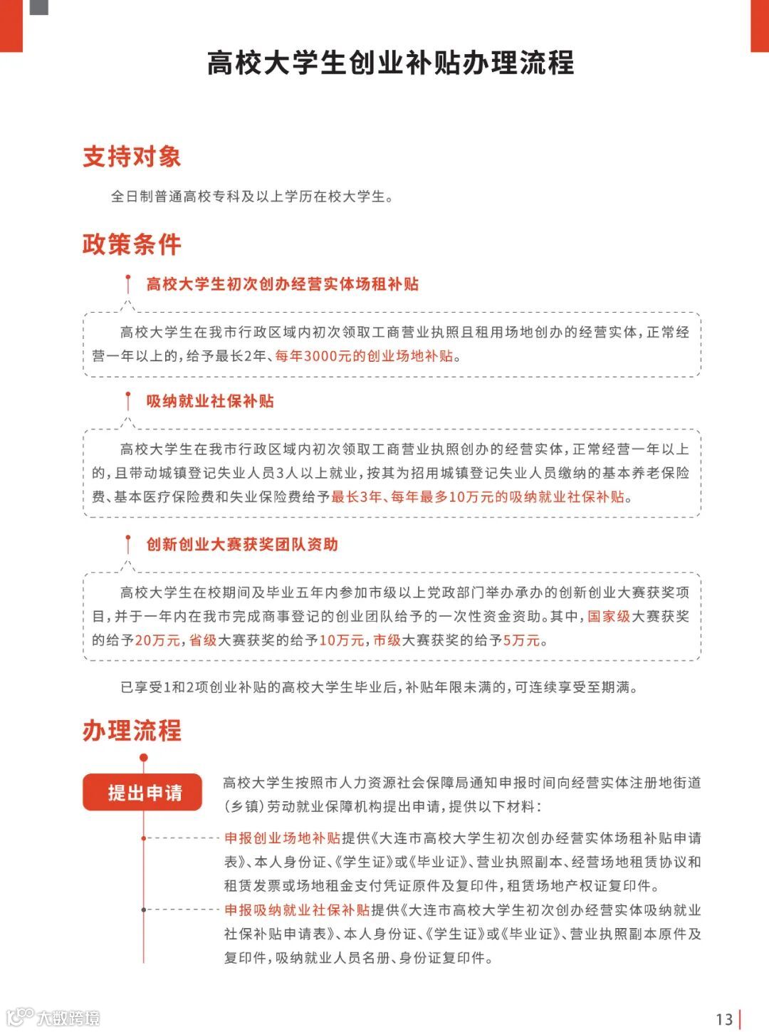
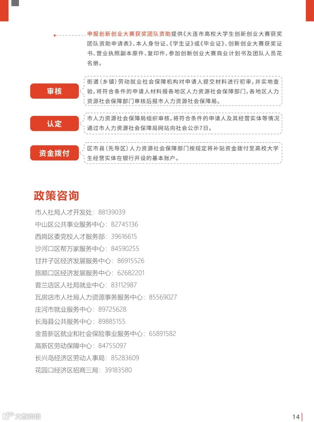
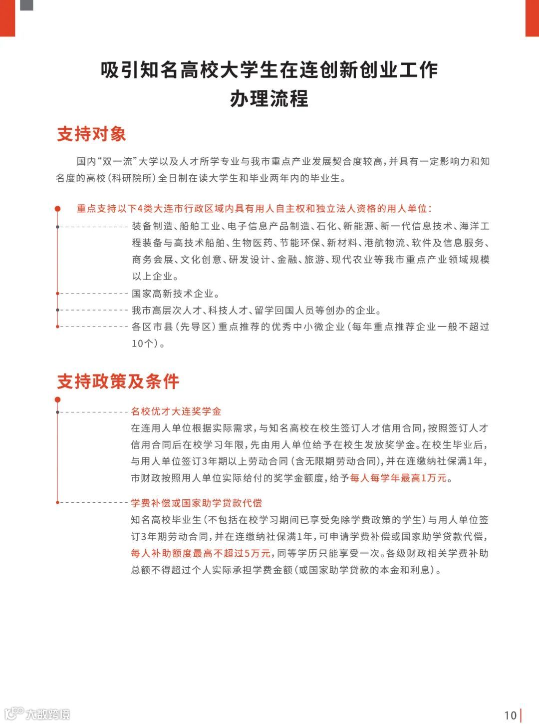
大连市支持高校毕业生创新创业政策
>
0
0
大连市支持高校毕业生创新创业政策
依科创新在线
2020-07-10
2
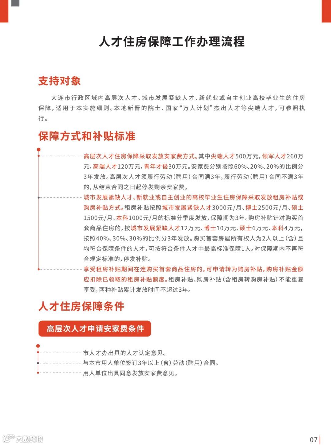
导读:●大连市支持高校毕业生创新创业政策●来源:大连人社12333
●
大连市支持高校毕业生创新创业政策
●
来源:
大连人社12333
【声明】内容源于网络
0
0
依科创新在线
协助政府解读政策,帮助企业获得支持,促进科技成果转化,助推中小企业发展。 对制造业企业服务包括:定制创新管理体系和品牌出海及产品出口服务;对政府相关部门提供:“依科智库”服务;对高校及科研院所服务包括:专利运营、成果转化、实质性产学研联盟。
内容
4607
粉丝
0
关注
在线咨询
依科创新在线
协助政府解读政策,帮助企业获得支持,促进科技成果转化,助推中小企业发展。 对制造业企业服务包括:定制创新管理体系和品牌出海及产品出口服务;对政府相关部门提供:“依科智库”服务;对高校及科研院所服务包括:专利运营、成果转化、实质性产学研联盟。
总阅读
10.4k
粉丝
0
内容
4.6k
在线咨询
关注