大数跨境
0
0

依科信息 | 辽宁省工业和信息化厅关于公布2023年度辽宁省中小企业公共服务示范平台和中小微企业创业创新示范基地认定名单的通知

依科信息 | 辽宁省工业和信息化厅关于公布2023年度辽宁省中小企业公共服务示范平台和中小微企业创业创新示范基地认定名单的通知 依科创新在线
2023-07-12
2

点击蓝字关注我们


 辽宁省工业和信息化厅关于公布2023年度辽宁省中小企业公共服务示范平台
和中小微企业创业创新示范基地认定名单的通知


辽工信改革【2023】84号


各市工业和信息化局,沈抚示范区产业创新局:


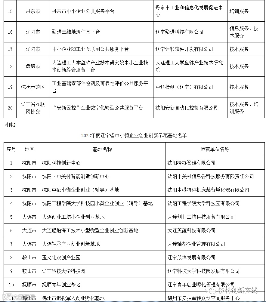
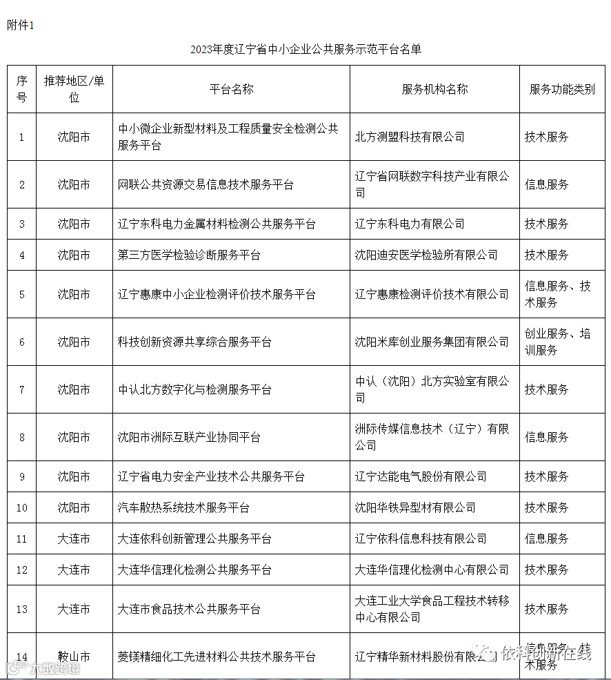
  为贯彻落实国务院关于促进中小企业发展的政策措施,推进我省中小企业公共服务示范平台和中小微企业创业创新示范基地建设,完善中小企业公共服务体系,支持中小企业高质量发展,省工业和信息化厅组织开展了2023年度辽宁省中小企业公共服务示范平台和辽宁省中小微企业创业创新示范基地认定工作。按照《辽宁省中小企业公共服务示范平台认定管理办法》(辽工信发〔2018〕55号)和《辽宁省中小微企业创业创新示范基地建设管理办法》(辽工信发〔2018〕54号),经各市工信局、省行业协会推荐、专家评审和公示,择优认定北方测盟科技有限公司等20家平台为2023年度辽宁省中小企业公共服务示范平台(以下简称“示范平台”)和沈阳中关村信息谷科技服务有限责任公司等14家基地为2023年度辽宁省中小微企业创业创新示范基地(以下简称“示范基地”)。现将有关事项通知如下:


  一、示范平台要在现有基础上进一步完善服务功能,提高服务水平,不断提升组织带动社会服务资源能力,主动开展公益性服务,积极承担政府部门委托的各项任务,在解决中小企业共性需求、畅通信息渠道、改善经营管理、提高发展质量、增强市场竞争力、实现创新发展等方面发挥好支撑和示范带动作用。


  二、示范基地要不断优化中小企业创业创新环境,改善设施和条件,吸引创新型中小企业集聚发展;运用现代信息技术创新服务和运营模式,建立健全服务制度,完善服务功能,提高服务效率,着力提供专业化、个性化服务;主动开展公益性服务,积极承担政府部门委托的各项任务;加强与其他小型微型企业创业创新基地的交流学习,充分发挥示范带动作用。


  三、各市工业和信息化局要将示范平台和示范基地建设作为推动中小企业高质量发展的重要抓手,强化示范平台和示范基地的服务手段,激发市场主体创新动力和活力;及时梳理总结和推广示范平台和示范基地经验,结合本地区经济发展实际情况,做好中小企业公共服务平台和中小微企业创业创新基地的培育和认定工作;切实履行监督检查职责,定期对辖区内示范平台和示范基地的服务质量以及服务满意度等运营情况进行检查,做好年度总结和检查情况报告。


  四、辽宁省工业和信息化厅将根据需要,委托第三方机构组织专家对示范平台和示范基地进行年度抽查测评,对测评不合格的撤销示范平台或示范基地称号。


  五、请组织新认定示范平台和示范基地通过中小企业跟踪服务平台(https://baosong.miit.gov.cn/fuwu)注册(已有账号的继续使用原账号),并于每月5日前登录报送上月服务开展情况。

 

六、示范平台和示范基地有效期三年,有效期为2024年1月1日至2026年12月31日。


附件:

1.示范平台名单

2.示范基地名单


辽宁省工业和信息化厅

2023年7月6日


往期推荐

1.依科信息 | 六月资讯回顾

2.依科信息 | 2020年度大连市高层次人才创新支持计划(青年科技之星)项目验收结论公示

附件详情,请点击下方“阅读原文

内容由依科创新团队在线收集整理。版权归原创者所有。如标错来源或侵权,请跟我们联系协商或删除。

编辑|北

【声明】内容源于网络
0
0
依科创新在线
协助政府解读政策,帮助企业获得支持,促进科技成果转化,助推中小企业发展。 对制造业企业服务包括:定制创新管理体系和品牌出海及产品出口服务;对政府相关部门提供:“依科智库”服务;对高校及科研院所服务包括:专利运营、成果转化、实质性产学研联盟。
内容 4607
粉丝 0
依科创新在线 协助政府解读政策,帮助企业获得支持,促进科技成果转化,助推中小企业发展。 对制造业企业服务包括:定制创新管理体系和品牌出海及产品出口服务;对政府相关部门提供:“依科智库”服务;对高校及科研院所服务包括:专利运营、成果转化、实质性产学研联盟。
总阅读11.0k
粉丝0
内容4.6k