点击蓝字关注我们
依科信息
一周资讯回顾
7月6日至14日
2023年度第二批专精特新中小企业和下半年创新型中小企业培育、征集2023年人工智能和制造业融合典型应用场景……最新消息来了!
01
工信部门
►
点击下方文字跳转至相关文章链接
►
2023年7月6日
关于做好2023年度第二批专精特新中小企业和下半年创新型中小企业培育工作的通知
转发辽宁省工信厅关于征集2023年人工智能和制造业融合典型应用场景的通知
2023年7月10日
2023年7月11日
辽宁省工业和信息化厅关于公布2023年度辽宁省中小企业公共服务示范平台和中小微企业创业创新示范基地认定名单的通知
2023年7月12日
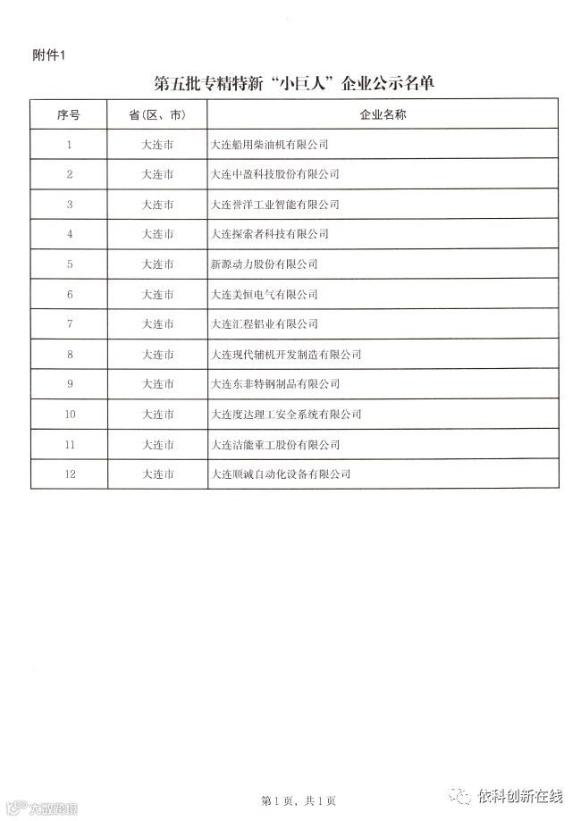
关于大连市第五批专精特新“小巨人”企业和第二批专精特新“小巨人”复核通过企业名单的公示
INFORMATION
注
意
事
项
►
重要时间节点
►
专精特新中小企业和创新型中小企业项目申报 2023年7月1日至10月24日
人工智能和制造业融合典型应用场景征集 7月18日前
重点企业稳增长奖励申报工作 7月14日前
►
这点需要注意
►
关于做好2023年度第二批专精特新中小企业和下半年创新型中小企业培育工作的通知向下滑动即可预览或点击上方文字跳转链接
向下滑动查看
辽宁省工业和信息化厅 财政厅关于组织开展2023年重点企业稳增长奖励申报工作的通知向下滑动即可预览或点击上方文字跳转链接
向上滑动阅览
一、支持范围及政策内容
1.支持范围:
全省规模以上制造业企业
2.政策内容:
对符合国家产业政策、2023年一季度工业总产值增量超10亿元的规模以上制造业企业给予每家50万一次性奖励;总产值增量超5亿元的规模以上制造业企业给予每家30万一次性奖励;总产值增量超1亿元的规模以上制造业企业给予每家20万一次性奖励。
对符合国家产业政策、2023年全年工业总产值增量超50亿元的规模以上制造业企业给予每家100万一次性奖励;总产值增量超10亿元的规模以上制造业企业给予每家50万一次性奖励;总产值增量超5亿元的规模以上制造业企业给予每家30万一次性奖励。
二、支持方式及资金来源
采取直接发放一次性奖励方式。对于在2023年一季度及2023年全年总产值增量均达标的企业,可重复申请政策奖励支持。
2023年一季度奖励资金计划在2023年度智造强省专项资金预算中列支;2023年全年奖励资金计划在2024年度智造强省专项资金预算中列支,并于2024年一季度发放。
三、申报条件
1.申报企业依法在辽宁省注册登记,具有独立法人资格(企业单独上报统计部门统计数据)。
2.企业是规模以上制造业企业,依据2017年版的《国民经济行业分类(GB/T4754-2017)》划分标准执行。
3.2023年一季度企业总产值增量达到1亿元及以上;2023年全年企业总产值增量达到5亿元及以上。
4.申报企业近3年内无不良经营记录,无违法行为。
四、申报材料
1.稳增长资金申报表(附件1)
2.真实性承诺书(附件2)
3.企业法人营业执照副本/复印件
4.2023年1季度(全年)财务报表、产值表及产值台账
5.2022年1季度(全年)财务报表、产值表及产值台账
6.其他需要提供的资料
五、申报流程
1.组织申报:各地区工信主管部门按照通知要求,组织本地区符合条件的企业申报。
2.企业申报:企业按照通知的要求,通过线上平台(企业端:http://lqt.gxt.ln.gov.cn)提交申报材料,用户操作手册已上传至平台首页,请申报单位自行下载参考。
3.各市初审:各市工信部门指导各区县工信部门通过线上平台(政府端:http://lgt.gxt.ln.gov.cn)对企业申报要件进行初审,提出明确支持意见,汇总后将本地区申报企业汇总表(表样参照附件3,需加盖公章),及企业纸质申报材料(一式四份加盖公章,电子版光盘2份)上报省工信厅。
4.组织评审:省工信厅委托第三方机构对企业申报要件进行复核,出具审核意见书。
5.结果上报:根据审核结果,省工信厅形成拟奖励企业名单报省政府批准。
6.社会公示:经省政府批准后,将拟奖励企业名单在省工业和信息化厅官网上进行公示。
7.资金拨付:公示无异议后,按程序会同省财政将资金拨付至各市。
8.2023年一季度稳增长奖励资金的企业申报及各市初审截止时间为2023年7月14日,过期不再受理;2023年全年稳增长奖励政策申报时间另行通知。
六、工作要求
1.项目申报单位对申报材料的真实性、准确性和完整性负责。一经发现申报单位有假产值证明材料、假财务报告等材料信息不真实,一票否决,三年内不得申报专项资金支持。一经发现申报材料中缺少通知中要求提供的材料,取消申报企业参加资格。
2.各地区工信主管部门要加大政策宣传力度,组织符合条件的企业申报。要按照“谁推荐、谁负责”原则,严格审核把关,重点审查申报企业是否符合支持条件、申报材料是否齐全等,严禁审核走过场,流于形式。
3.第三方评审机构要根据《申报通知》建立初步意见、现场核查、结论意见等全流程可追溯体系,全程记录评审过程,确保评审结果客观、公正。
4.省工信厅机关纪委全程监督资金组织申报、评审工作。
七、联系人及联系方式
1.省工业和信息化厅
联系人及电话:陈佳怡 024-86892254
2.省工业机关纪委
联系电话:024-86892359
附件:
1.稳增长资金申报表
2.真实性承诺及无重大事故承诺书
3.稳增长资金申报企业汇总表
关于征集2023年人工智能和制造业融合典型应用场景的通知向下滑动即可预览或点击上方文字跳转链接
第五批专精特新“小巨人”企业和第二批专精特新“小巨人”复核通过企业名单已经公示
左右滑动查看公示名单
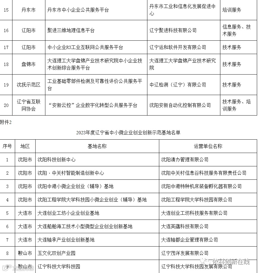
2023年度辽宁省中小企业公共服务示范平台和中小微企业创业创新示范基地认定名单已经公示
向下滑动查看
02
科技部门
►
点击下方文字跳转至相关文章链接
►
2023年6月29日
关于印发《辽宁省科技支撑碳达峰碳中和实施方案(2023—2030年)》的通知
2023年7月5日
关于组织开展2023年度大连市科技成果转化专项资金(高校院所与企业科技成果转化与吸纳)申请工作的通知
2023年7月10日
2020年度大连市高层次人才创新支持计划(青年科技之星)项目验收结论公示
INFORMATION
注
意
事
项
►
重要时间节点
►
2023年度大连市科学技术奖提名工作 8月7日前
开展2023年度大连市科技成果转化专项资金(高校院所与企业科技成果转化与吸纳)申请项目 7月14日前
►
这点需要注意
►
关于开展2023年度大连市科学技术奖提名工作具体通知向下滑动即可预览或点击上方文字跳转链接
向上滑动阅览
一、 提名奖项范围
市最高科学技术奖、市自然科学奖、市技术发明奖、市科学技术进步奖
二、 提名方式
大连市科学技术奖励实行提名制,不受理自荐。提名分为单位提名和专家提名两种方式。提名资格和提名条件应符合《大连市科学技术奖励办法》第十一有关规定。
(一)单位提名:各单位要建立科学合理的遴选机制,市最高科学技术奖注重提名仍在一线工作的杰出科技专家,自然科学奖、技术发明奖和科技进步奖注重提名本地区、本行业、本部门的优秀项目。
(二)专家提名:一个专家同年度提名项目不超过1个。拟通过专家提名的项目,请责任专家与市奖励办沟通,将签字后的提名专家申请表发送至dlskjjcgc@126.com。审核通过后,回复提名账号和密码,提名专家按要求开展提名工作。
三、提名要求
提名项目应符合《大连市科学技术奖励办法》相关规定,同时具备以下条件:
(一)提名项目的完成单位须为独立法人单位,且第一完成人的工作单位以及第一完成单位须在大连市区域内。提名技术发明奖和科技进步奖项目已在大连市区域内推广应用。
(二)提名市自然科学奖项目的代表性论文论著应于2022年6月30日前公开发表,提名技术发明奖和科技进步奖项目应于2022年6月30日前完成整体技术应用。
(三)同一项目只能提名当年度市科技奖的一个奖项,同一人同一年度只能作为一个提名项目的完成人。曾获国家或省部级科技奖的项目,同年度已提名本年度国家或省科技奖的项目,不能作为2023年度市科技奖提名项目。
(四)2022年度大连市科技奖一等奖项目第一完成人,不能作为本年度科技奖提名项目的第一完成人。
(五)提名项目中主要完成单位、主要完成人均应对项目做出科研贡献,并提供相应合作关系的佐证材料。
(六)提名项目不能涉及国家安全、国防和国家秘密。
四、提名程序
(一)系统填报
提名单位、提名专家组织提名项目完成人登录大连市科技项目管理平台,客观、如实、准确、完整填写《提名书》,提名书主件签字盖章后扫描上传至附件,附件请以原件扫描上传,在线提交。
(二)提名公示
提名单位对提名的项目进行公示。提名单位、提名专家应责成项目主要完成单位、主要完成人所在单位进行公示。各单位须按照《2023年度大连市科学技术奖励提名工作手册》要求进行公示,公示时间不少于7个自然日。公示无异议或虽有异议但经核实处理后再次公示无异议,或异议处理完毕后方可提名。
(三)提名书审核
提名单位、提名专家履行提名责任,对提名项目《提名书》进行审核把关;对项目主要完成人、主要完成单位进行科研诚信审核。
(四)提名书提交
经公示审核没问题后,提名单位和提名专家在线提交提名书。
五、材料报送
(一)提名函(1份)。内容包括提名项目公示情况及结果,以及择优排序的提名项目(人选)汇总表。
(二)提名书原件(1份)。系统提交电子版,评审通过的项目纸质版由提名单位或提名专家存档备查。
(三)公示证明电子版。内含全部提名项目(人选)的所有公示证明(公示照片或网站截图等),请提名单位审核后存档备查。
(四)科研诚信承诺书。系统下载科研诚信承诺书,签字盖章后在系统上传。
(五)其他材料。提名单位、提名专家对评审专家有回避要求的,应提交《回避专家申请表》,详细说明申请回避的理由,提供证明材料,并加盖提名单位公章或提名专家签名。
关于组织开展2023年度大连市科技成果转化专项资金(高校院所与企业科技成果转化与吸纳)申请工作向下滑动即可预览或点击上方文字跳转链接
向上滑动阅览
一、申请对象
1.吸纳高校院所科技成果的在连企业;
2.向在连企业转化科技成果的在连高校院所。
二、申请条件
1.所支持企业应在连具有独立法人资格;
2.科技成果来源于国内外高校院所,以技术开发、技术转让、技术许可或作价投资合同形式,由我市企业吸纳,单个技术合同交易额应达到20万元以上(含20万元);
3.科技成果知识产权明晰,技术合同应经认定登记,技术交易支付凭证齐全;
4.科技成果未获得省级科技成果转化奖励后补助资金支持;
5.技术合同认定登记时间、实际发生技术交易额时间应在2022年1月1日至12月31日,同一技术合同按照认定时间所在年份计算,奖励周期不超过3年。
三、支持方式
1.在连企业吸纳高校院所科技成果,签订技术开发、技术转让、技术许可或作价投资合同,按照实际发生技术交易额或相关股权进行折算的金额给予企业最高15%补助,单项最高不超过100万元。单项申请补助额低于1万元的不予支持。
2.在连高校院所向在连企业转化科技成果,签订技术开发、技术转让、技术许可或作价投资合同,按照实际发生技术交易额或相关股权进行折算的金额给予高校院所8%奖励,单项最高不超过50万元。单项申请奖励额低于1万元的不予支持。
四、申请材料
1.在连企业吸纳高校院所科技成果补助
(1)在连企业吸纳高校院所科技成果补助申请表(附件1);
(2)认定登记技术合同复印件;
(3)技术合同相关发票、银行转账、实际到账凭证,无形资产入账凭证;
(4)企业上年度财务审计报告。
2.在连高校院所向在连企业转化科技成果奖励
(1)在连高校院所向在连企业转化科技成果奖励申请表(附件2);
(2)认定登记技术合同复印件;
(3)技术合同相关发票、银行转账、实际到账凭证,无形资产入账凭证。
五、申请程序
1.网上申请。各有关单位注册登录(已有账号正常使用)“大连市科技项目管理信息平台”(218.60.90.30/kjjpm),按照申报类型选择“在连企业吸纳高校院所科技成果补助”或“在连高校院所向在连企业转化科技成果奖励”,按要求在线填写《申请表》(附件),并在附件中上传申请表电子版(法人签字、单位盖章)及有关证明材料。线上提交截止时间为7月14日,本次申报无需报送纸件。
2.项目推荐。申报单位属地或行政隶属关系单位科技主管部门对申报项目进行网上初审,审核通过后出具推荐函,对所推荐项目的真实性等负责,于7月20日前将推荐函电子版发送至dlskjjcgc@126.com。
3.涉及国家安全、国防机密的申请项目,不予受理。
03
市场监管(知识产权)
►
点击下方文字跳转至相关文章链接
►
2023年6月30日
国家知识产权局办公室关于印发专利转让许可合同模板及签订指引的通知
2023年7月12日
INFORMATION
注
意
事
项
►
这点需要注意
►
国家知识产权局办公室关于印发专利转让许可合同模板及签订指引具体通知向下滑动即可预览或点击上方文字跳转链接
向上滑动阅览
为提供更加规范、便利、高效的专利权转让合同登记和专利实施许可合同备案服务,指导当事人更好防范法律风险、维护自身合法权益,促进专利转化实施,我局组织修订了《专利(申请)权转让合同(模板)及签订指引》和《专利实施许可合同(模板)及签订指引》,现印发给你们。请指导当事人结合实际情形,自主合理选择使用。使用过程中,如有相关意见建议,请及时反馈。
特此通知。
附件:
1. 专利(申请)权转让合同(模板)及签订指引
2. 专利实施许可合同(模板)及签订指引
大连市知识产权局 大连市工业和信息化局关于印发大连市创新管理知识产权国际标准实施试点工作方案具体通知向下滑动即可预览或点击上方文字跳转链接
向下滑动查看
04
发改委
►
点击下方文字跳转至相关文章链接
►
2023年7月10日
INFORMATION
注
意
事
项
►
这点需要注意
►
2021年度“大连市氢能综合利用示范工程”项目已经公示向下滑动即可预览或点击上方文字跳转链接
向上滑动阅览
根据《大连市氢能综合利用示范工程项目认定管理办法》(大发改工业字〔2020〕777号) 和《关于组织开展2021年度“大连市氢能综合利用示范工程”项目申报工作的通知》(大发改〔2022〕1321号),经专家评审,共有11个项目通过2021年“大连市氢能综合利用示范工程”项目评审:
1.大连大学的基于分布式氢源-燃料电池热电联供系统的制氢集成技术示范工程项目;
2.大连理工大学的聚光太阳能分布式制氢技术示范工程项目;
3.中国石化销售股份有限公司辽宁大连石油分公司的辽宁大连天元加油站增设加氢功能项目;
4.大连宇科创新科技有限公司的氢燃料电池发动机系统测试平台示范工程项目;
5.新源动力股份有限公司的燃料电池汽车发动机、电堆及电堆关键部件智能化自动制造生产线建设项目;
6.大连鲲鹏展翅科技有限公司的氢能源大数据安全监督管理平台项目;
7.大连锐格新能源科技有限公司的氢能测试平台设备研发项目;
8.招商局太平湾开发投资有限公司的太平湾新能源产业园示范工程项目;
9.国创氢能科技有限公司的新一代高可靠大功率燃料电池发动机产业化示范工程项目;
10.中石化北方能源(大连)有限公司的海明综合加能站示范工程项目;
11.大连天丰氢源密封科技有限公司的氢燃料电池密封系统研发与制造示范工程项目;
现进行公示,公示期为5日。
05
大连商务局
►
点击下方文字跳转至相关文章链接
►
2023年7月12日
INFORMATION
注
意
事
项
►
这点需要注意
►
关于2023年中华老字号拟推荐名单已经公示如下图
往期推荐
内容由依科创新团队在线收集整理。版权归原创者所有。如标错来源或侵权,请跟我们联系协商或删除。
编辑|北

