点击蓝字关注我们
各省、自治区、直辖市及计划单列市、新疆生产建设兵团工业和信息化主管部门,中国质量协会、有关行业协会,部属有关单位:
为进一步引导制造业企业深化新一代信息技术与质量管理融合,以数字化赋能企业全员全过程全方位质量管理,提升产业链供应链质量协同水平,我部组织编制了《制造业质量管理数字化实施指南(试行)》。现印发给你们,请推动企业组织实施。
工业和信息化部办公厅
2021年12月30日










《制造业质量管理数字化实施指南(试行)》解读
2021年12月30日,工业和信息化部发布了《制造业质量管理数字化实施指南(试行)》(工信厅科〔2021〕59号,下称《指南》),现就《指南》的有关内容解读如下:
一、《指南》编制的背景是什么?
我国是世界上工业体系最为健全的国家,自2010年以来制造业增加值连续11年位居世界第一,制造业大国地位进一步巩固。在500种主要工业产品中,有40%以上产品的产量居世界第一。但总体看来,质量水平和品牌影响力仍滞后于规模的增长,“大而不强、全而不优”的局面尚未得到根本改变。加快推动制造业高质量发展,打造制造业品牌竞争新优势,推动我国制造业向全球价值链中高端跃升,仍然是当前和今后一个时期我国经济发展中的重要战略任务。
近年来,围绕推进制造业质量提升,党中央、国务院印发《中共中央 国务院关于开展质量提升行动的指导意见》,我部出台《关于促进制造业产品和服务质量提升的实施意见》(工信部科〔2019〕188号),组织开展了工业质量品牌建设等系列工作,取得了显著成效。当前,新一代信息技术引领的新一轮产业变革蓬勃发展,数字化转型成为大势所趋,数字生产力日益彰显出强大的增加动力,为制造业质量管理创新、高质量发展提供新机遇新空间 。身处世界百年未有之大变局,应对日益复杂的国际形势,以数字化赋能企业全员全过程全方位质量管理,提升产业链供应链质量协同水平,是推动制造业质量变革、效率变革、动力变革,实现高质量发展的现实选择。
二、《指南》的定位是如何考虑的,主要内容有哪些?
在落实《工业和信息化部关于促进制造业产品和服务质量提升的实施意见》(工信部科〔2019〕188号)等要求的基础上,我们结合产业数字化转型新趋势和质量管理变革新动向,在强化方向指引、突出企业主体、完善服务供给、加强环境建设等方面提出针对性举措。
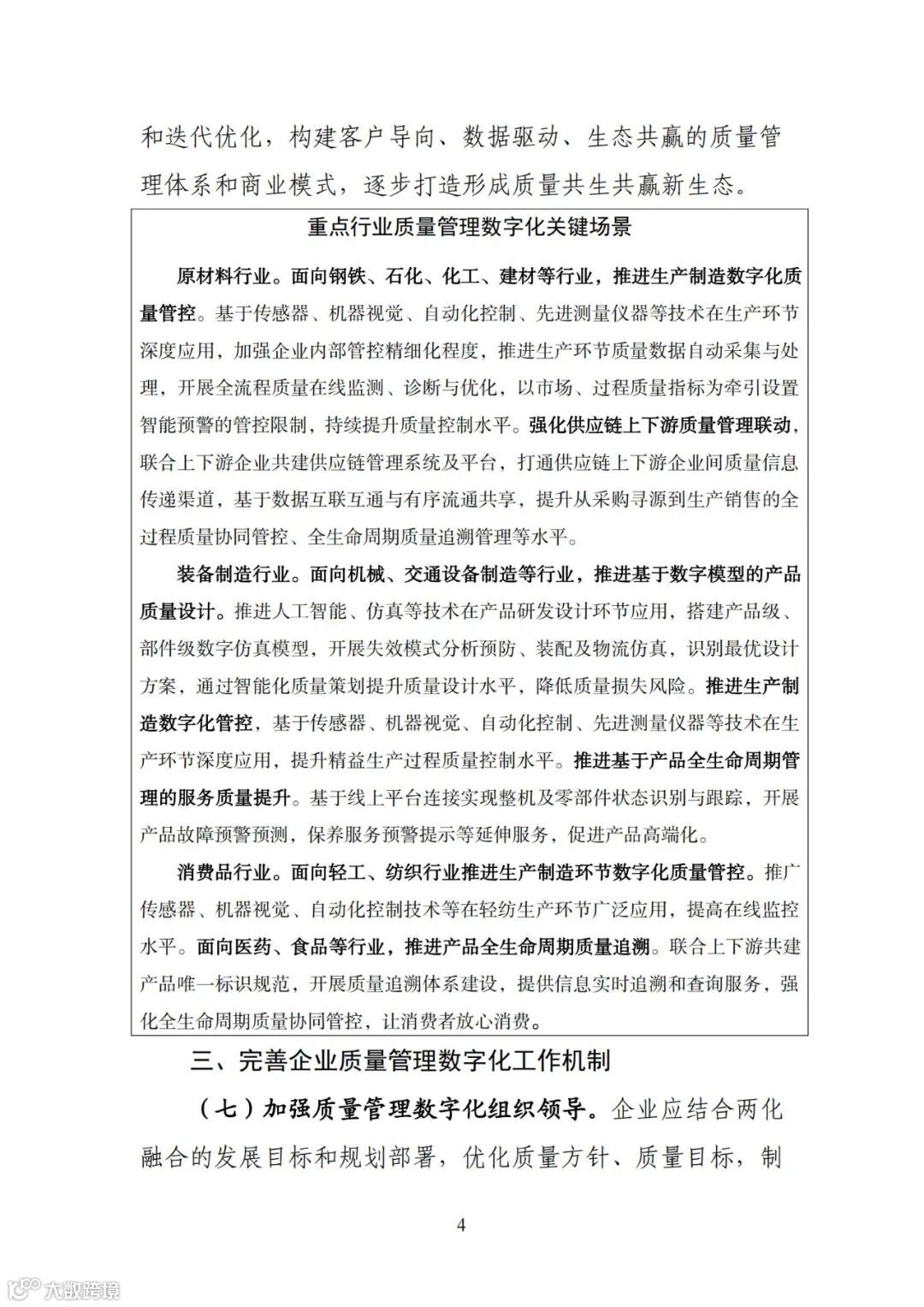
《指南》共7章23条,主要内容包括:第一章明确了“一条主线、三大转变、四项原则” 总体要求,强化方向指引;第二章从三个层面提出制造业质量管理数字化的关键场景,引导企业将场景建设作为推进质量管理数字化的切入点;第三至五章,突出企业主体,从工作机制、增强能力、数据开发等方面提出实施要求。引导企业系统完善工作机制,夯实推进质量数字化的管理基础;聚焦能力建设主线,从“人、机、料、法、环、测”等方面全面强化质量管理数字化能力;加强全生命周期质量数据开发利用,提升数据驱动作用。第六章,引导相关方创新质量管理数字化公共服务,提升服务供给水平。第七章坚持多措并举,引导相关方完善政策保障和支撑环境。
三、质量管理数字化与传统质量管理之间的区别与联系?
质量管理数字化是通过新一代信息技术融合应用,推动质量管理活动数字化、网络化、智能化升级,增强全生命周期、全价值链、全产业链质量管理能力,提高产品和服务质量,促进制造业高质量发展的过程,可以简单理解为数字化条件下的质量管理。与传统质量管理相比,质量管理数字化工作内涵并未发生本质性的改变,均是利用一系列技术、方法和工具,系统化开展质量策划、质量控制、质量保证和质量改进等活动,有效管控产品和服务质量。但二者在关注焦点、管理范围、工作手段上等方面存在差别:
在关注焦点方面,传统质量管理主要面向工业时代相对稳定的发展环境,更多关注规模化生产中的质量问题;而质量管理数字化主要面向数字时代的不确定性需求,在关注规模化生产质量问题的同时,也更加关注对用户个性化、差异化需求的快速满足和高效响应。
在管理范围方面,传统质量管理更多是针对企业、供应链范畴的质量管理。随着数字化的深入发展,企业边界日益模糊,质量管理的范围从企业质量向生态圈质量加速转变,由强调质量管理岗位分工、上下游质量责任分工转变为强调以客户为中心的质量协作,更加注重对产品全生命周期、产业链供应链乃至生态圈质量进行全面管理。
在工作手段方面,质量管理数字化在应用传统质量管理沉淀的方法、工具的基础上,进一步应用数字化智能化的设备装置、系统平台等技术条件,注重以客户为中心的流程优化重构与管理方式变革,充分挖掘数据在质量管理创新驱动作用,系统化提升企业质量管理数字化能力。
四、数字化转型与质量管理数字化的联系?
数字化转型是以价值创造为目的,以提升效率和效益为导向,激发数据要素创新驱动潜能,用数字技术驱动业务变革的过程。数字化转型是两化融合在新时期的新要求新部署,通过数字化转型以实现产业转型升级和高质量发展开启了两化融合新征程。
质量管理数字化是伴随着数字化转型引发的质量管理模式的转变,主要聚焦质量管理范围、方式、目标的转变,其核心是在数字化条件下,企业质量管理数字化能力的提升,涉及到数字思维构建、数字技术应用、管理机制调整、数据开发利用等各个方面。
五、开展质量管理数字化的目标什么?
推动制造业企业、专业机构、各级工信主管部门等各方协同推进质量管理数字化,增强全生命周期、全价值链、全产业链质量管理能力,提高制造业产品和服务质量,促进形成质量品牌竞争新优势,推动制造业整体向中高端跃升。具体而言,预期可达到以下几方面效果:
一是提升企业质量管理水平。引导企业更加体系化系统化推进数字技术和质量管理深度融合,强化“人机料法环测”等各环节质量管理数字化能力,推进数据驱动质量策划、质量控制和质量改进,提升产业链供应链质量协同水平,进一步提升产品和服务质量水平。
二是促进重点行业质量品牌提升。加强分类引导,结合试点示范等工作,在生物医药、新材料、航空航天、船舶与海洋工程、电子制造、新能源与智能网联汽车等重点行业,树立一批可复制、可推广的质量管理数字化典型场景、标杆企业,带动行业质量整体提升。
三是提升基础支撑服务能力。“以用促建”,以企业质量管理数字化对标准规范、方法工具、系统性解决方案等的需求为牵引,促进专业机构、行业组织、解决方案提供商等创新服务供给,提升基础支撑能力。
六、数据要素对企业开展质量管理数字化的作用有哪些?
数据是继土地、劳动力、资本和技术后的第五大生产要素,具有可复制、可共享、无限供给等属性,在支撑企业决策、驱动协同、促进创新等方面具有重要作用。数据在企业质量管理数字化中的主要作用可概括为以下几个方面:
一是提升质量管理决策水平。基于大数据、数字孪生、人工智能等技术融合应用,构建基于数据的质量判定、质量改进、质量预防等一系列决策模型,促进依靠人工判定的决策机制转变为基于数据驱动的自优化、智能化决策机制,有效提升质量业务决策的效率,降低质量风险,提升用户体验,强化对不确定性的柔性响应能力和水平 。
二是驱动质量管理工作协同。通过加强质量数据自动采集、集中管理、交换共享等,以质量数据流动促进企业内部跨部门质量协同和产品服务创新,带动产业链供应链上下游质量管理联动,加快质量管理新模式培养发展,有效提升质量协同效率。
三是促进质量知识经验共享和方法工具创新。随着企业内及上下游质量数据持续汇聚,企业可建立统一质量管理平台,推进质量管理知识、方法、经验等数字化、模型化、平台化,基于多领域多类型数据融合分析创新质量方法工具,降低质量管理专业化门槛,提升质量管理活动水平成效。
七、如何推动《指南》落地应用?
一是加强宣贯动员。充分利用各种媒介,以政策解读文章、线上线下专题沙龙、分级分类培训等多元方式,开展宣贯动员,增进各方对《指南》的理解。实施过程中,加强对标杆企业、示范场景等的典型做法、实践经验进行提炼总结,组织经验交流、现场观摩、案例分享等系列活动,激发企业推进质量管理数字化动力。
二是加强细化指导。按照《指南》的总体要求,结合不同行业、不同发展阶段企业质量管理数字化提升需求,进一步研制质量管理数字化能力建设指南等标准,推进分行业质量管理数字化场景清单建设。结合我部两化融合管理体系升级版贯标等工作部署,规模化推广建设指南标准,组织开展质量管理数字化能力建设试点示范,带动更多行业和企业推广应用质量管理数字化新技术、新方法、新模式。
三是加强成效跟踪。常态化组织开展质量管理数字化诊断对标工作,从总体、不同行业、不同区域等维度进一步摸清质量管理数字化的现状趋势、发展重点、薄弱环节等,形成“比学赶帮超”良好氛围。探索将诊断对标与政策支持、示范遴选、绩效考核等工作挂钩,提升《指南》应用成效。
附件详情,请点击下方“阅读原文”
内容来自工业和信息化部办公厅,由依科创新在线收集整理。版权归原创者所有。如标错来源或侵权,请跟我们联系协商或删除。
编辑|嘉

