点击蓝字关注我们
近期,国家、省、市
密集下发助企纾困
相关政策措施文件
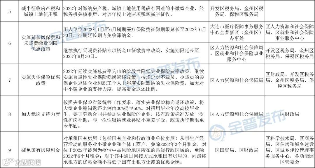
为将各项政策措施落到实处,切实助力金普新区企业纾困,综合《大连市助企纾困推动经济平稳健康发展若干政策措施》(47条)及《大连市落实扎实稳住经济一揽子政策措施工作方案》(32条),《金普新区助企纾困推动经济平稳健康发展若干政策责任分工》制定出台,共分普惠性纾困扶持措施、促进工业经济平稳增长、促进服务业恢复发展三大部分、51条具体措施,并责任化、清单化,确保政策落地、落实、落细。

51条具体措施及责任分工如下
普惠性纾困扶持措施
(点击图片查看大图)






促进工业经济平稳增长
(点击图片查看大图)


促进服务业恢复发展
(点击图片查看大图)



下一步
各相关部门
将按照《责任分工》
及时贯彻落实各项政策措施
指导帮助企业享受政策措施
并持续做好政策措施的宣传解读
让企业知晓政策
了解政策、用好用足政策
打通政策落地“最后一公里”
确保政策有效传导至广大市场主体

往期推荐
1.依科咨询 | 工业和信息化部办公厅关于开展第四批专精特新“小巨人”企业培育和第一批专精特新“小巨人”企业复核工作的通知
内容来自金普发布,由依科创新在线收集整理。版权归原创者所有。如标错来源或侵权,请跟我们联系协商或删除。
编辑|HE


