大数跨境
0
0

依科咨询 | 辽宁省就业创业先进奖拟表彰对象名单公示

依科咨询 | 辽宁省就业创业先进奖拟表彰对象名单公示 依科创新在线
2023-02-10
1

点击蓝字关注我们


根据《关于做好辽宁省就业创业先进奖推荐评选工作的通知》(辽人社函〔2022〕171号)精神,经省(中)直有关部门和各市、沈抚示范区逐级推荐、初审,并经辽宁省就业创业先进奖评选工作小组审核,拟表彰辽宁省就业创业工作先进集体98个、就业创业工作先进个人94名、创业带动就业先进个人96名,现予以公示。公示期为5个工作日(2023年2月10日至2月16日)。


公示期间,如对公示的拟表彰对象有不同意见,可以电话、传真、信函等形式向辽宁省就业创业先进奖评选工作小组综合组反映情况。反映情况须客观真实,以单位名义反映情况的材料需加盖单位公章,以个人名义反映情况的材料应署实名并提供有效的联系方式。信函有效时间以发信时的当地邮戳为准。


电话:024-22953910

传真:024-22959189

地址:沈阳市沈河区中山路377号1307室(110013)


附件:1.辽宁省就业创业工作先进集体拟表彰对象名单

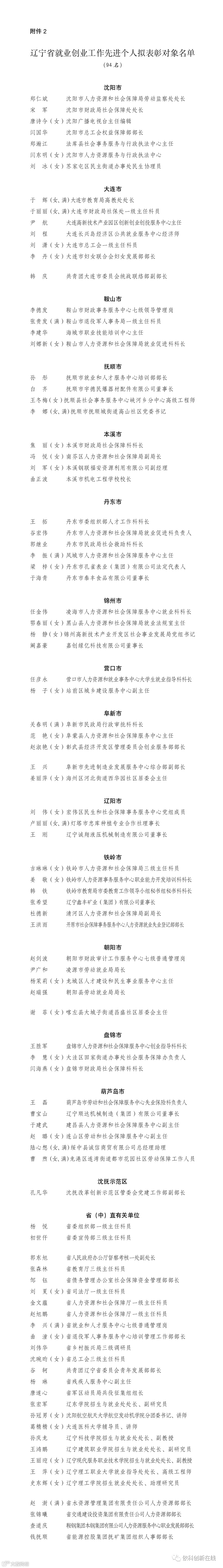
2.辽宁省就业创业工作先进个人拟表彰对象名单

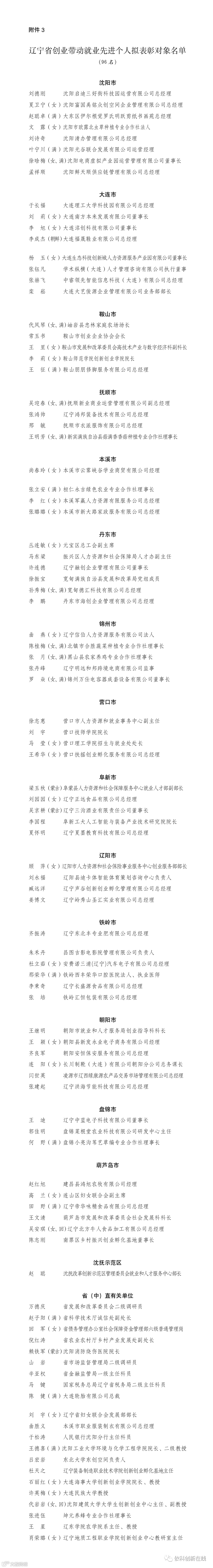
3.辽宁省创业带动就业先进个人拟表彰对象名单


辽宁省就业创业先进奖评选工作小组综合组

2023年2月10日


1.辽宁省就业创业工作先进集体拟表彰对象名单

2.辽宁省就业创业工作先进个人拟表彰对象名单

3.辽宁省创业带动就业先进个人拟表彰对象名单

往期推荐

1.依科咨询 | 大连市工业和信息化局2023年度部门预算

2.依科咨询 | 2022年度绿色制造名单公示

附件详情,请点击下方“阅读原文

内容来自辽宁省就业创业先进奖评选工作小组综合组,由依科创新在线收集整理。版权归原创者所有。如标错来源或侵权,请跟我们联系协商或删除。


编辑|HE

【声明】内容源于网络
0
0
依科创新在线
协助政府解读政策,帮助企业获得支持,促进科技成果转化,助推中小企业发展。 对制造业企业服务包括:定制创新管理体系和品牌出海及产品出口服务;对政府相关部门提供:“依科智库”服务;对高校及科研院所服务包括:专利运营、成果转化、实质性产学研联盟。
内容 4607
粉丝 0
依科创新在线 协助政府解读政策,帮助企业获得支持,促进科技成果转化,助推中小企业发展。 对制造业企业服务包括:定制创新管理体系和品牌出海及产品出口服务;对政府相关部门提供:“依科智库”服务;对高校及科研院所服务包括:专利运营、成果转化、实质性产学研联盟。
总阅读9.1k
粉丝0
内容4.6k