点击蓝字关注我们
在工业领域,数字孪生技术在智能设备、智能生产线和智能工厂三个层面都得到较为广泛的应用,其中,数字孪生在智能设备上的应用更加广泛、发展更加迅速,因此,本文重点探讨对象为工业设备的数字孪生应用。
工业企业制定设备数字孪生规划时,往往纠结什么是数字孪生,如何开展数字孪生系统建设,将哪些范围纳入数字孪生改造范围,如何制定实施目标,是否具备数字孪生系统改造的条件,如何选择匹配的设备厂商和系统开发商,如何评估项目成效等内容,这就需要制定一套科学合理的实施路径和评估指标体系,工业企业根据事前评估结果来定义数字孪生系统实施路线图,同时匹配实施要素,根据事后评估结果来实现持续改进。
本文将从指导实施的角度出发,构建一套以工业设备为对象的数字孪生系统总体架构及实施要素,并给出一套基于实施就绪度评估和应用成熟度评估的工业设备数字孪生系统路径方法论,覆盖了从目标制定、差距分析、设计与实施、后评价、优化改进的系统实施全过程,同时通过一个实例对这套实施路径及评估指标体系进行验证。本文提出的方法可以很好的指导工业设备用户企业、设备生产商、系统开发商等相关主体围绕统一目标充分协同,保障系统成功实施。
1 工业设备数字孪生总体架构和实施要素
在构建评估指标体系之前,应厘清工业设备数字孪生系统构建的总体架构及实施要素。陶飞等提出了数字孪生五维模型,即物理实体、虚拟实体、服务、孪生数据、连接,为保持数字孪生模型一致性,需要从生产要素、生产过程、生产系统分别建模,以实现全要素、多维度、多尺度数字孪生实体模型构建。

图1 工业设备数字孪生系统总体架构及实施要素
本文提出了一种面向工程应用的工业设备数字孪生系统总体架构(如图1所示),应包含物理空间、虚实交互、数字空间三个模块,其中数字空间又可分为孪生数据、机理模型、分析/仿真/决策算法和智能应用等具体要素。因此,工业设备数字孪生系统的六大核心要素如下。
1.1 物理空间
工业设备数字孪生系统物理空间的主体是设备本身。不同于传统设备,其具备完整的传感系统,可实现状态信息的感知,同时接入虚实交互层以支撑具体应用,并具备执行数字孪生系统智能应用决策和控制指令的执行能力。
1.2 虚实交互
虚实交互主要作用是为完成物理空间传感系统获取的动态数据对数字空间的映射。虚实交互包括数据采集、网络连接和边缘控制等,具备多传感器数据同步获取能力、不同传输协议的多元异构数据的网络接入能力和决策/控制指令的边缘控制能力。
1.3 孪生数据
孪生数据分为获取的工业设备历史状态数据、实时状态数据和孪生机理模型仿真数据。它为机理模型的构建提供特征信息,同时还与机理模型相互交互,结合分析/决策/仿真算法支撑智能应用的构建。面向应用需求,处理孪生数据应具有多元和多维度数据秩序化能力、海量数据存储的能力以及显性和隐性特征映射能力。
1.4 机理模型
机理模型是对物理空间设备及其运行环境的各层级属性、组成关系和运行机理的模型化表述,由建模工具进行构建。该模型综合考虑工业设备不同控制系统的几何、物理、行为和规则信息,具备多领域集成、多层级表述、多信息涵盖、动态更新和数据驱动能力。
1.5 分析/仿真/决策算法
分析/仿真/决策算法通过对常用的算法进行封装和组织,支撑智能应用的实施,包括数据处理算法、模型求解/优化/一致性保持算法以及面向不同设备应用领域的基础应用算法。
1.6 智能应用
智能应用综合机理模型、孪生数据、分析/决策/仿真算法构建,面向工业设备不同生命周期阶段的具体应用需求,实现设备的智能化功能。
不同实施要素之间相互交互支撑数字孪生系统的构建,同时物理空间和数字空间的功能又可在生产运行中通过虚实交互进行持续改进迭代升级。工业设备数字孪生系统依托虚实交互模块的感知与反馈控制通路,根据工业生产活动的真实数据和智能应用的反馈控制指令实现物理实体与虚拟实体的精准映射、交互融合和智能反馈控制,服务于研发设计、生产制造、智能运维、运行优化、智能决策等工业生产全过程。

2 工业设备数字孪生系统实施路径
由于数字孪生系统的实施是一个系统性工程,涉及不同实体、不同部门的协同和不同技术领域的融合。因此,需遵循从目标制定、差距分析、设计与实施、后评价、优化改进的实施路径(如图2),以总体架构和实施要素为参考,以应用需求为导向,以价值实现为目的,以技术支撑为保障,以实施条件为基础,以应用成熟度评估为手段,确保数字孪生系统成功实施并带来预期价值。

图2 工业设备数字孪生系统实施路径
本文从实施条件成熟度和应用成熟度两个维度分别给出成熟度评估指标体系,其中实施条件成熟度旨在对实施前的条件进行评估,应用成熟度旨在对数字孪生的应用现状进行评估,通过评估作为手段对整个项目实施过程提供可量化、可操作的方法工具。
3 工业设备数字孪生系统实施就绪度评估指标体系
工业设备用户是工业设备数字孪生系统应用对象和推动主体,工业设备生产商和数字孪生系统开发商则是服务主体,三方需要协同推进数字孪生系统的应用落地。本文将工业数字孪生总体架构的实施要素作为主要评估指标,综合考虑实施主体的管理要素,提出面向工业设备用户的数字孪生就绪度评估指标、面向工业设备生产商的数字孪生服务能力评估指标以及面向数字孪生系统开发商的服务能力评估指标等三套指标体系,用于评价工业设备数字孪生实施准备工作,帮助企业明确数字孪生实施路线,分析诊断实施基础差距,从而进一步明确实施方案。
3.1 工业设备用户数字孪生就绪度评估指标
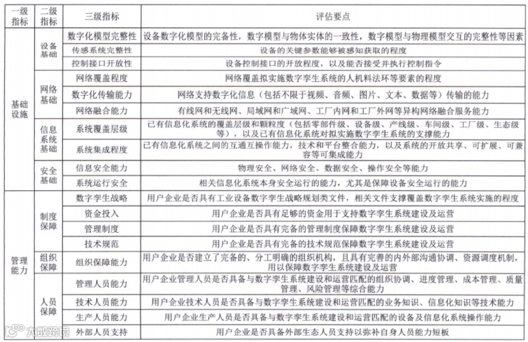
工业设备用户就绪度评估模型适用于在既有生产线的升级改造或新上生产线/工业设备时,以应用需求为导向,与工业设备生产商和数字孪生系统开发商协作,从基础设施和管理能力两个维度进行评估,评估用户数字孪生实施成熟度,明确用户企业在实施数字孪生系统时的短板和差距如表1所示。
表1 工业设备用户数字孪生就绪度评估指标

3.2工业设备生产商数字孪生服务能力评估指标
工业生产商评估模型旨在评估工业设备生产商提供数字孪生服务的基础能力。以应用需求为导向,分别从基本能力、技术能力、管理能力和交付能力四个维度进行评估如表2所示。综合考虑项目目标和用户短板,通过评估遴选合适的工业设备生产商。
表2 工业设备生产商数字孪生服务能力评估指标

3.3工业设备数字孪生系统开发商服务能力评估指标
与工业设备生产商评估类似,数字孪生系统开发商评估模型从基本能力、技术能力、管理能力和交付能力四个维度对系统开发商数字孪生的实施能力进行评估如表3所示,通过评估结果遴选合适的数字孪生系统开发商。
表3 工业设备数字孪生系统开发商服务能力评估指标

4 工业设备数字孪生应用成熟度评估指标体系
工业设备数字孪生应用成熟度评估指标体系旨在评估工业设备数字孪生系统实施后的实施深度和成效。以应用需求为导向,从基础设施、技术实施、实施管理和应用成效四个方面评估,支持数字孪生系统持续迭代优化,也可作为项目验收依据。
表4 工业设备数字孪生应用成熟度评估指标

5 评估指标体系验证
上文提到的数字孪生就绪度和成熟度指标体系为工业企业开展重点设备数字孪生系统实施提供了较为通用的事前和事后评估方法。本文给出一种简化的评估计算方法来验证指标体系的合理性,就绪度和成熟度各级指标的计算均采用加权求和法,即,V为某一级指标的评估得分,w和r为该指标下一级指标对应的权重和评估得分。设定就绪度/成熟度三级指标评估分为为优、良、中、较差、差五个等级,对应分值分别为1、0.7、0.5、0.3、0。
关于评估过程中的指标权重设置,考虑到评价指标多为定性指标,一般需要用户企业借助内外部专家经验,同时充分考虑企业现状和项目目标,采用专家打分法和层次分析法来确定各评价指标的权重系数,通过构造判断矩阵、计算权重向量以及一致性检查,得到就绪度和成熟度评价指标权重系数,该方法较为成熟且不是本文讨论的重点,验证过程中拟定各指标系数平权进行结果测算。
5.1 就绪度评估实例
某电力公司(用户企业)计划开展智慧风场建设,遴选了三家电力设备公司(设备生产商),三家风电设备数字孪生系统服务商(系统开发商)作为备选服务商。
电力公司围绕项目建设应用需求和所要实现的价值目标,首先开展用户数字孪生就绪度评估,形成就绪度雷达图(图3(a))。可以看到,用户企业的设备基础和网络基础偏弱,信息系统基础存在明显短板,需要在实施过程中制定专门的技术方案重点补齐。


图3 就绪度及服务商能力评估雷达图
其次,综合考虑项目目标和用户基础,电力公司组织开展设备生产商数字孪生服务能力评估和数字孪生系统开发商服务能力评估,如图3(b)、图3(c)所示,分析评估结果可知:
1)设备生产商一和设备生产商二的综合能力较好,其中,设备生产商一的信用要求、资质要求等基础能力以及组织保障、制度保障等管理能力较好,可以为维持设备长期稳定运行提供良好的保障;设备生产商二的数字化设计、数字化集成、数字化运维等技术能力,以及项目经历、履约能力等交付能力较好,能够很好补足用户企业信息系统方面的不足,并且提供较好的数字孪生交付质量。
2)开发商一和开发商二的综合能力较好,其中,开发商一的优势在于建模仿真和智能感知控制等技术能力,开发商二更侧重于数据集成融合、服务应用等技术能力,同时又具有良好的管理能力和交付能力。
综合考虑考虑服务商的综合能力和能力匹配度,应选择设备生产商二和开发商二作为该项目的服务商。
5.2 成熟度评估实例
项目建设完成后,用户企业组织开展应用成熟度评估(图4),可以看出,通过项目实施企业的数字孪生应用更为成熟,数据集成融合、服务应用等技术水平明显提升,直接成效基本达到预期效果,但建模仿真、智能感知控制等方面仍有迭代优化的空间,数字孪生应用的间接成效有待进一步挖掘,为下一步企业进行数字孪生优化改进方向提供了参考。

图4 应用成熟度雷达图
6 结语
工业设备数字孪生系统涉及的主体和要素众多,企业应用该模型时可以根据自身情况进行扩展或裁剪。工业企业可以借鉴基于工业设备数字孪生系统就绪度和成熟度评估的实施路径,选择符合实施目标的设备生产商和系统开发商提供服务,参考数字孪生总体架构制定科学合理的实施方案,重点关注数字孪生六大实施要素,通过应用成熟度评估对运行效果进行综合评价,对薄弱点进行持续改进。设备厂商可参考工业设备厂商服务能力成熟度评估指标,提高设备数字化能力,增强设备竞争力。系统开发商可参考工业数字孪生系统开发商服务能力评估指标,由被动式服务转变为引导式服务,事前评估制定合理方案,事中评估斧正实施过程,事后评估量化实施成效,不断提升数字孪生系统实施水平,为客户创造更高价值。
鉴于工业设备数字孪生系统的实施是一项复杂且长期的过程,本文仅对实施路径和评估指标项设置的合理性进行了初步验证,同时,计算评估结果采用等权重加权求和的算法计算评估结果,不能满足使用场景的多样性。下一步笔者将进一步完善指标设置和权重研究,通过大量的实践验证和总结提炼不断改进指标体系和算法模型,推动工业设备数字孪生应用水平整体提升。
往期推荐
内容转载自先进制造业公众号,原文刊载于《制造业自动化》2024年1月 作者:栾燕 段翔宇 孟祥曦 吴冬寒 陶炜,由依科创新团队在线收集整理。版权归原创者所有。如标错来源或侵权,请跟我们联系协商或删除。
编辑|北

