大数跨境
0
0

依科咨询 | 关于对2022年度新认定(备案)省级科技企业孵化载体名单的公示

依科咨询 | 关于对2022年度新认定(备案)省级科技企业孵化载体名单的公示 依科创新在线
2022-12-05
2

点击蓝字关注我们


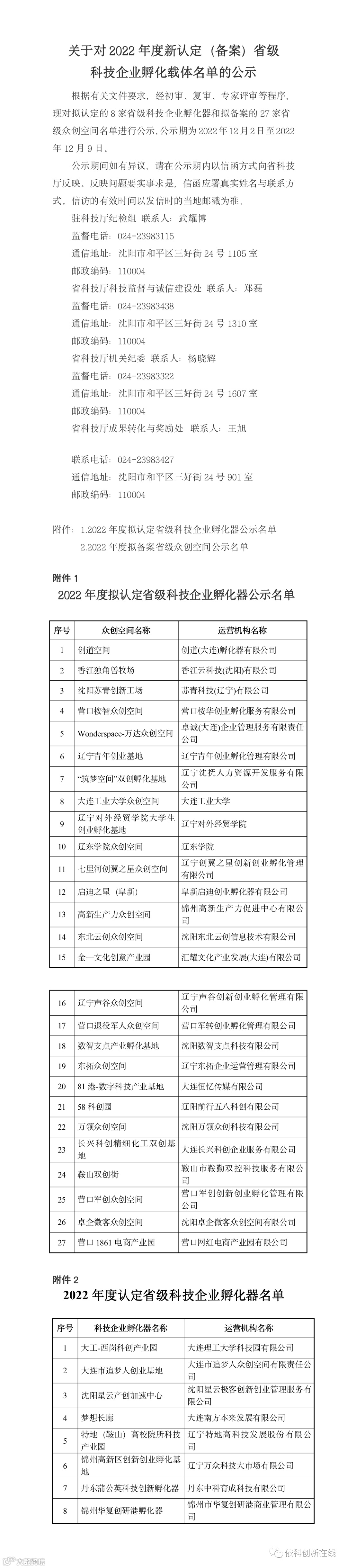
根据有关文件要求,经初审、复审、专家评审等程序,现对拟认定的8家省级科技企业孵化器和拟备案的27家省级众创空间名单进行公示,公示期为2022年12月2日至2022年12月9日。


公示期间如有异议,请在公示期内以信函方式向省科技厅反映。反映问题要实事求是,信函应署真实姓名与联系方式。信访的有效时间以发信时的当地邮戳为准。


  驻科技厅纪检组 联系人:武耀博

  监督电话:024-23983115

  通信地址:沈阳市和平区三好街24号1105室

  邮政编码:110004

  省科技厅科技监督与诚信建设处 联系人:郑磊

  监督电话:024-23983438

  通信地址:沈阳市和平区三好街24号1310室

  邮政编码:110004

  省科技厅机关纪委 联系人:杨晓辉

  监督电话:024-23983322

  通信地址:沈阳市和平区三好街24号1607室

  邮政编码:110004

  省科技厅成果转化与奖励处  联系人:王旭

  联系电话:024-23983427

  通信地址:沈阳市和平区三好街24号901室

  邮政编码:110004


附件:

1.2022年度拟认定省级科技企业孵化器公示名单

2.2022年度拟备案省级众创空间公示名单


辽宁省科学技术厅

2022年12月2日


往期推荐

1.依科咨询 | 《金普新区促进企业上市发展财政扶持办法》来了!

2.依科咨询 | 关于2021年度外商投资重点产业支持资金拟支持结果的公示

附件详情,请点击下方“阅读原文

内容来自辽宁省科学技术厅,由依科创新在线收集整理。版权归原创者所有。如标错来源或侵权,请跟我们联系协商或删除。


编辑|HE

【声明】内容源于网络
0
0
依科创新在线
协助政府解读政策,帮助企业获得支持,促进科技成果转化,助推中小企业发展。 对制造业企业服务包括:定制创新管理体系和品牌出海及产品出口服务;对政府相关部门提供:“依科智库”服务;对高校及科研院所服务包括:专利运营、成果转化、实质性产学研联盟。
内容 4607
粉丝 0
依科创新在线 协助政府解读政策,帮助企业获得支持,促进科技成果转化,助推中小企业发展。 对制造业企业服务包括:定制创新管理体系和品牌出海及产品出口服务;对政府相关部门提供:“依科智库”服务;对高校及科研院所服务包括:专利运营、成果转化、实质性产学研联盟。
总阅读10.1k
粉丝0
内容4.6k