大数跨境
0
0

依科咨询 | 关于征集国家高新区绿色低碳技术应用场景创新案例的通知

依科咨询 | 关于征集国家高新区绿色低碳技术应用场景创新案例的通知 依科创新在线
2023-04-28
2

点击蓝字关注我们


关于征集国家高新区绿色低碳技术应用场景创新案例的通知


国科火字〔2023〕84号


各有关国家高新区管委会:


  党的二十大报告提出,推动经济社会发展绿色化、低碳化是实现高质量发展的关键环节。为深入贯彻落实党的二十大精神,推进实施《科技支撑碳达峰碳中和实施方案(2022-2030年)》《国家高新区绿色发展专项行动实施方案》,进一步发挥国家高新区绿色发展示范引领作用,科技部火炬中心现开展国家高新区绿色低碳技术应用场景创新案例征集工作。现就有关事项通知如下。

  一、征集范围
  1.本次征集的绿色低碳技术应用场景应以“双碳”目标为指引,以绿色低碳新技术的创造性应用为导向,有助于解决节能降碳、污染防治、产城融合、宜居包容等绿色发展重大需求,对实现绿色技术迭代升级和绿色产业快速发展具有重要意义。
  2.本次征集的绿色低碳技术应用场景应具备科技性、典型性和适用性,实施边界明确,技术水平领先,推广价值高,经济效益、社会效益、生态效益显著,对国家及所在区域绿色发展有示范引领作用。包括但不限于以下应用方向:能源智慧管理与开发利用、碳捕捉与封存、绿色制造与零碳工厂、绿色交通与物流、绿色金融、零碳社区、绿色低碳建筑等。

  二、工作要求
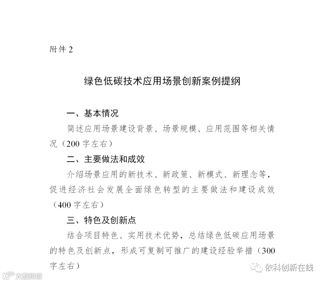
  1. 各有关国家高新区要高度重视绿色低碳技术应用场景创新案例征集工作,按照通知要求筛选推荐不超过5个案例,填写案例汇总表(附件1)。案例内容应包括基本情况、主要做法和成效、特色及创新点等,要求重点突出、情况真实、数据准确、表述流畅(附件2)。
  2. 请各有关国家高新区管委会于2023年6月30日前将附件材料word版及pdf盖章版报送至科技部火炬中心。

联系人:李婧婧  黄燕飞
电  话:010-88656190,88656195
邮  箱:gaoxq2@chinatorch.gov.cn


附件:

1.绿色低碳技术应用场景创新案例汇总表

2.绿色低碳技术应用场景创新案例提纲


  科技部火炬中心
                         2023年4月26日


往期推荐

1.依科咨询 | 458家!拟入库!

2.依科咨询 | 关于印发《大连市“十四五”促进民营经济高质量发展行动方案2023年任务清单》的通知

附件详情,请点击下方“阅读原文

内容由依科创新团队在线收集整理。版权归原创者所有。如标错来源或侵权,请跟我们联系协商或删除。

编辑|北

【声明】内容源于网络
0
0
依科创新在线
协助政府解读政策,帮助企业获得支持,促进科技成果转化,助推中小企业发展。 对制造业企业服务包括:定制创新管理体系和品牌出海及产品出口服务;对政府相关部门提供:“依科智库”服务;对高校及科研院所服务包括:专利运营、成果转化、实质性产学研联盟。
内容 4607
粉丝 0
依科创新在线 协助政府解读政策,帮助企业获得支持,促进科技成果转化,助推中小企业发展。 对制造业企业服务包括:定制创新管理体系和品牌出海及产品出口服务;对政府相关部门提供:“依科智库”服务;对高校及科研院所服务包括:专利运营、成果转化、实质性产学研联盟。
总阅读6.2k
粉丝0
内容4.6k