大数跨境
0
0

依科信息 | 财政部 税务总局 国家发展改革委 工业和信息化部关于提高集成电路和工业母机企业研发费用加计扣除比例的公告

依科信息 | 财政部 税务总局 国家发展改革委 工业和信息化部关于提高集成电路和工业母机企业研发费用加计扣除比例的公告 依科创新在线
2023-09-20
1

点击蓝字关注我们


财政部 税务总局 国家发展改革委 工业和信息化部关于提高集成电路和工业母机企业研发费用加计扣除比例的公告


财政部 税务总局 国家发展改革委 工业和信息化部公告2023年第44号


为进一步鼓励企业研发创新,促进集成电路产业和工业母机产业高质量发展,现就有关企业研发费用税前加计扣除政策公告如下:


一、集成电路企业和工业母机企业开展研发活动中实际发生的研发费用,未形成无形资产计入当期损益的,在按规定据实扣除的基础上,在2023年1月1日至2027年12月31日期间,再按照实际发生额的120%在税前扣除;形成无形资产的,在上述期间按照无形资产成本的220%在税前摊销。


二、第一条所称集成电路企业是指国家鼓励的集成电路生产、设计、装备、材料、封装、测试企业。具体按以下条件确定:

(一)国家鼓励的集成电路生产企业是指符合《财政部 税务总局 发展改革委 工业和信息化部关于促进集成电路产业和软件产业高质量发展企业所得税政策的公告》(财政部 税务总局 发展改革委 工业和信息化部公告2020年第45号)第一条规定的生产企业或项目归属企业,企业清单由国家发展改革委、工业和信息化部会同财政部、税务总局等部门制定。

(二)国家鼓励的集成电路设计企业是指符合《财政部 税务总局 发展改革委 工业和信息化部关于促进集成电路产业和软件产业高质量发展企业所得税政策的公告》(财政部 税务总局 发展改革委 工业和信息化部公告2020年第45号)第四条规定的重点集成电路设计企业,企业清单由国家发展改革委、工业和信息化部会同财政部、税务总局等部门制定。

(三)国家鼓励的集成电路装备、材料、封装、测试企业是指符合《中华人民共和国工业和信息化部 国家发展改革委 财政部 国家税务总局公告(2021年第9号)》规定条件的企业。如有更新,从其规定。


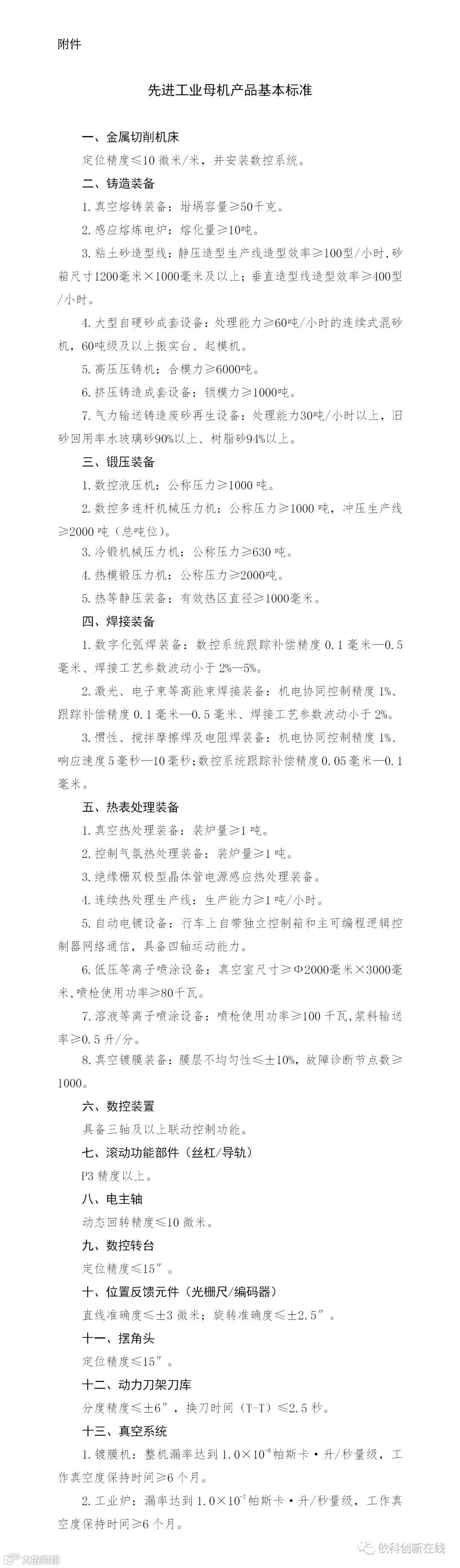
三、第一条所称工业母机企业是指生产销售符合本公告附件《先进工业母机产品基本标准》产品的企业,具体适用条件和企业清单由工业和信息化部会同国家发展改革委、财政部、税务总局等部门制定。


四、企业享受研发费用加计扣除政策的其他政策口径和管理要求,按照《财政部 国家税务总局 科技部关于完善研究开发费用税前加计扣除政策的通知》(财税〔2015〕119号)、《财政部 税务总局 科技部关于企业委托境外研究开发费用税前加计扣除有关政策问题的通知》(财税〔2018〕64号)等文件相关规定执行。


五、本公告规定的税收优惠政策,采用清单管理的,由国家发展改革委、工业和信息化部于每年3月底前按规定向财政部、税务总局提供上一年度可享受优惠的企业清单;不采取清单管理的,税务机关可按《财政部 税务总局 发展改革委 工业和信息化部关于促进集成电路产业和软件产业高质量发展企业所得税政策的公告》(财政部 税务总局 发展改革委 工业和信息化部公告2020年第45号)规定的核查机制转请发展改革、工业和信息化部门进行核查。


特此公告。


附件:先进工业母机产品基本标准


财政部

税务总局

国家发展改革委

工业和信息化部

2023年9月12日


往期推荐

1.依科信息 |  辽宁省工业和信息化厅关于组织开展2023年度数字辽宁智造强省专项资金(智造强省方向)申报工作的通知

2.依科信息 | 关于组织开展2023年辽宁省首批产业技术创新重点攻关任务 “揭榜挂帅”工作的通知

附件详情,请点击下方“阅读原文

内容来自国家税务总局,由依科创新团队在线收集整理。版权归原创者所有。如标错来源或侵权,请跟我们联系协商或删除。

编辑|北

【声明】内容源于网络
0
0
依科创新在线
协助政府解读政策,帮助企业获得支持,促进科技成果转化,助推中小企业发展。 对制造业企业服务包括:定制创新管理体系和品牌出海及产品出口服务;对政府相关部门提供:“依科智库”服务;对高校及科研院所服务包括:专利运营、成果转化、实质性产学研联盟。
内容 4607
粉丝 0
依科创新在线 协助政府解读政策,帮助企业获得支持,促进科技成果转化,助推中小企业发展。 对制造业企业服务包括:定制创新管理体系和品牌出海及产品出口服务;对政府相关部门提供:“依科智库”服务;对高校及科研院所服务包括:专利运营、成果转化、实质性产学研联盟。
总阅读6.2k
粉丝0
内容4.6k