大数跨境
0
0

依科信息 | 关于公示2023第十二届中国创新创业大赛(大连赛区)暨第九届大连市创新创业大赛大学生团队组晋级决赛团队名单的通知

依科信息 | 关于公示2023第十二届中国创新创业大赛(大连赛区)暨第九届大连市创新创业大赛大学生团队组晋级决赛团队名单的通知 依科创新在线
2023-09-22
2

点击蓝字关注我们


关于公示2023第十二届中国创新创业大赛(大连赛区)暨第九届大连市创新创业大赛大学生团队组晋级决赛团队名单的通知


各有关单位:


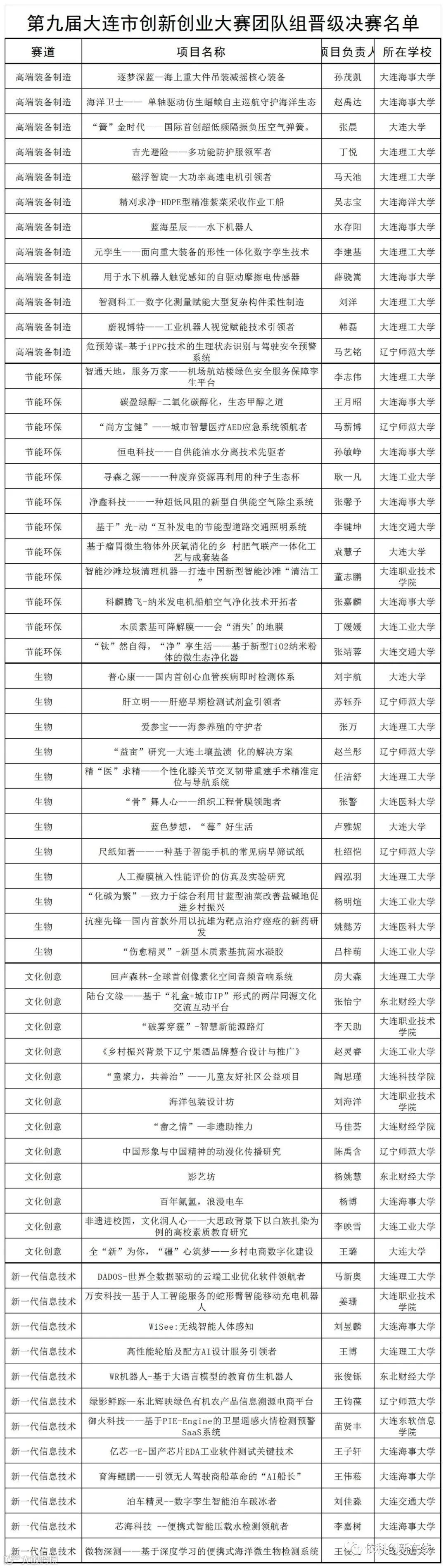
2023第十二届中国创新创业大赛(大连赛区)暨第九届大连市创新创业大赛大学生团队组初赛工作已完成,现将晋级决赛大学生团队名单予以公示。


公示期为3个工作日(自发布公告之日起)。公示期间如对晋级企业有不同意见,请在2023年9月22日前以电话、信函、亲访等方式向大连市科技局机关纪委或科技创业处反映。反映问题要实事求是,电话、信函举报应署真实姓名。信函反映问题有效时间以发信时间为准。


联系电话:

大连市科技局机关纪委     39989816

大连市科技局科技创业处 39989876


附件:

市赛团队组初赛结果(晋级决赛名单).xlsx


第十二届中国创新创业大赛(大连赛区)

暨第九届大连市创新创业大赛组委会

2023年9月20日


往期推荐

1.依科信息 | 关于工业母机企业增值税加计抵减政策的通知

2.依科信息 | 2023年度(第八批)省级绿色制造名单公示

附件详情,请点击下方“阅读原文

内容由依科创新团队在线收集整理。版权归原创者所有。如标错来源或侵权,请跟我们联系协商或删除。

编辑|北

【声明】内容源于网络
0
0
依科创新在线
协助政府解读政策,帮助企业获得支持,促进科技成果转化,助推中小企业发展。 对制造业企业服务包括:定制创新管理体系和品牌出海及产品出口服务;对政府相关部门提供:“依科智库”服务;对高校及科研院所服务包括:专利运营、成果转化、实质性产学研联盟。
内容 4607
粉丝 0
依科创新在线 协助政府解读政策,帮助企业获得支持,促进科技成果转化,助推中小企业发展。 对制造业企业服务包括:定制创新管理体系和品牌出海及产品出口服务;对政府相关部门提供:“依科智库”服务;对高校及科研院所服务包括:专利运营、成果转化、实质性产学研联盟。
总阅读11.8k
粉丝0
内容4.6k