大数跨境
0
0

依科信息 | 2021年、2022年大连市重点实验室和技术创新中心拟认定名单公示

依科信息 | 2021年、2022年大连市重点实验室和技术创新中心拟认定名单公示 依科创新在线
2023-07-24
1

点击蓝字关注我们


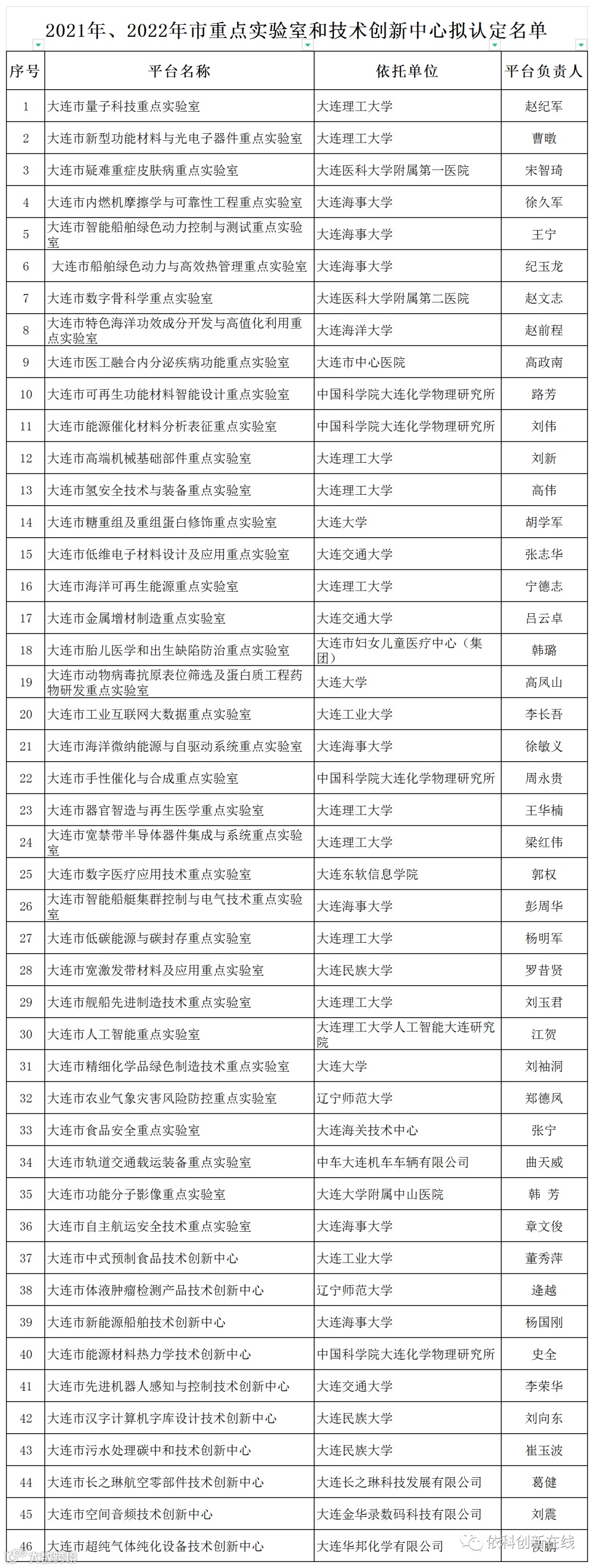
2021年、2022年大连市重点实验室和技术创新中心拟认定名单公示


根据《大连市重点实验室管理办法》和《大连市技术创新中心管理办法》有关规定,现将2021年、2022年大连市重点实验室和技术创新中心拟认定名单予以公示。


单位和个人如有异议,可在名单公布之日起5个工作日内,以实名、书面形式向市科技局反映。反映问题要实事求是,信函应署真实姓名与联系方式。


联系电话:

市科学技术局机关纪委 0411—39989809,

市科技局规划与平台处 0411—39989828


地    址:大连市中山区人民路75号

邮    编:116001


附件:

2021年、2022年市重点实验室和技术创新中心拟认定名单.xls


大连市科学技术局

2023年7月21日


往期推荐

1.依科信息 | 一周资讯回顾(7.17-7.21)

2.依科信息 | 一起益企5518创新创业大讲堂第八期如期开讲

附件详情,请点击下方“阅读原文

内容由依科创新团队在线收集整理。版权归原创者所有。如标错来源或侵权,请跟我们联系协商或删除。

编辑|北

【声明】内容源于网络
0
0
依科创新在线
协助政府解读政策,帮助企业获得支持,促进科技成果转化,助推中小企业发展。 对制造业企业服务包括:定制创新管理体系和品牌出海及产品出口服务;对政府相关部门提供:“依科智库”服务;对高校及科研院所服务包括:专利运营、成果转化、实质性产学研联盟。
内容 4607
粉丝 0
依科创新在线 协助政府解读政策,帮助企业获得支持,促进科技成果转化,助推中小企业发展。 对制造业企业服务包括:定制创新管理体系和品牌出海及产品出口服务;对政府相关部门提供:“依科智库”服务;对高校及科研院所服务包括:专利运营、成果转化、实质性产学研联盟。
总阅读10.4k
粉丝0
内容4.6k