点击蓝字关注我们
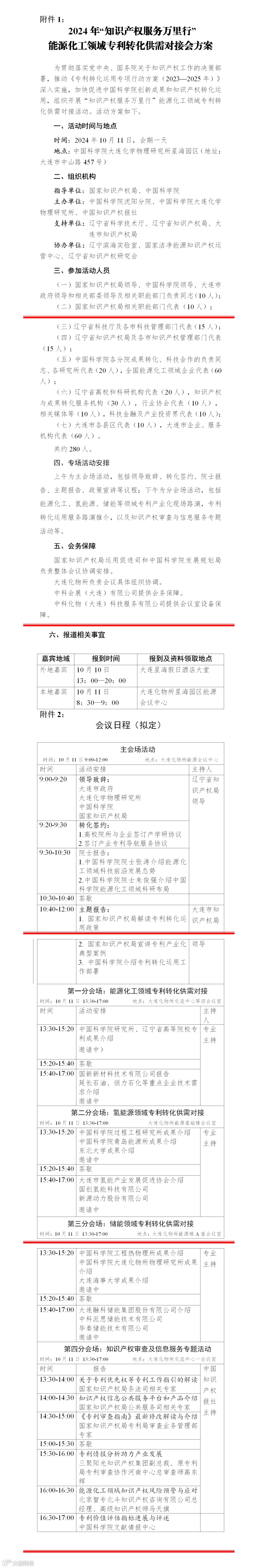
2024年“知识产权服务万里行”能源化工领域专利转化供需对接会邀请函
为推动《专利转化运用专项行动方案(2023—2025年)》深入实施,加快促进中国科学院能源化工领域创新成果和知识产权转化运用,定于2024年10月11日9:00-17:00 在大连组织开展“知识产权服务万里行”能源化工领域专利转化供需对接活动。特邀请各单位相关负责人参加。
请各相关单位于2024年9月29日15:00前与依科信息知识产权服务中心联系,微信电话同步:15164040727。
附件1:2024年“知识产权服务万里行”能源化工专利转化供需对接会方案
附件2:会议日程
附件3:知识产权服务万里行拟转化成果信息汇总
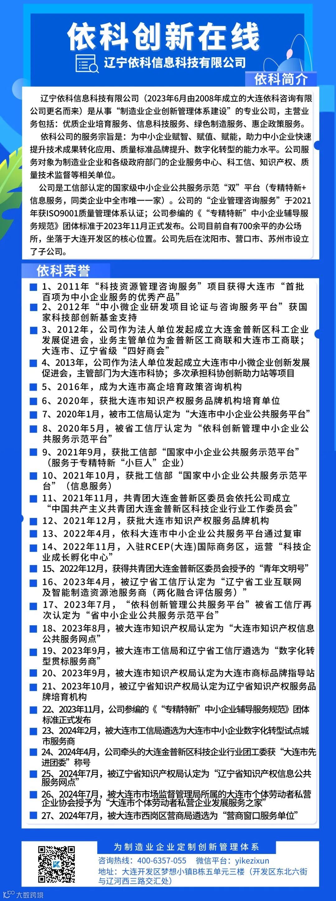
辽宁依科信息科技有限公司
知识产权服务中心
2024年9月26日
往期推荐
1.依科信息 | 2024第十三届中国创新创业大赛(大连赛区)暨第十届大连市创新创业大赛拟获奖及推荐入围国赛企业名单公示
来源|依科知识产权服务中心 许晶
编辑|北

