
数据成为先进生产力五大要素之一,是国家重要的基础性、战略性资源。如何开放数据共享、提升数据价值的同时保障数据生命周期安全与合规,是企业需要解决的重要问题。而对数据进行数据分类分级安全管理,是数据安全保护的重要措施之一,也是数据资产管理的第一步。
国内已发布的数据分类分级相关标准(不完全统计)
近日,全国网络安全标准化技术委员会发布《数据安全技术 数据分类分级规则》国家标准的报批稿,提供了数据分类分级的原则、框架、方法和流程,并给出了重要数据识别指南。此标准将于2024年10月1日实施。
-
适用范围:适用于行业领域主管(监管)部门制定数据分类分级标准规范,适用于各地区、各部门和数据处理者开展数据分类分级工作。不适用于国家秘密和军事数据。 -
基本原则:数据分类分级遵循科学实用、边界清晰、就高从严、点面结合和动态更新的原则。 -
数据分类规则:数据按照行业领域分类,分为工业数据、电信数据、金融数据、能源数据、交通运输数据、自然资源数据、卫生健康数据、教育数据、科学数据等。再按业务属性细分,包括业务领域、责任部门、描述对象、流程环节、数据主体、内容主题、数据用途、数据处理和数据来源等。 -
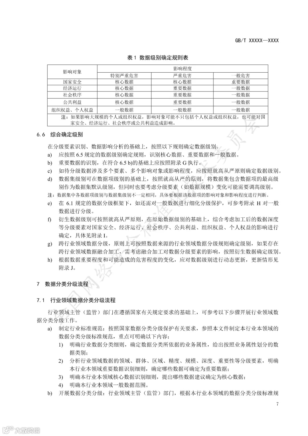
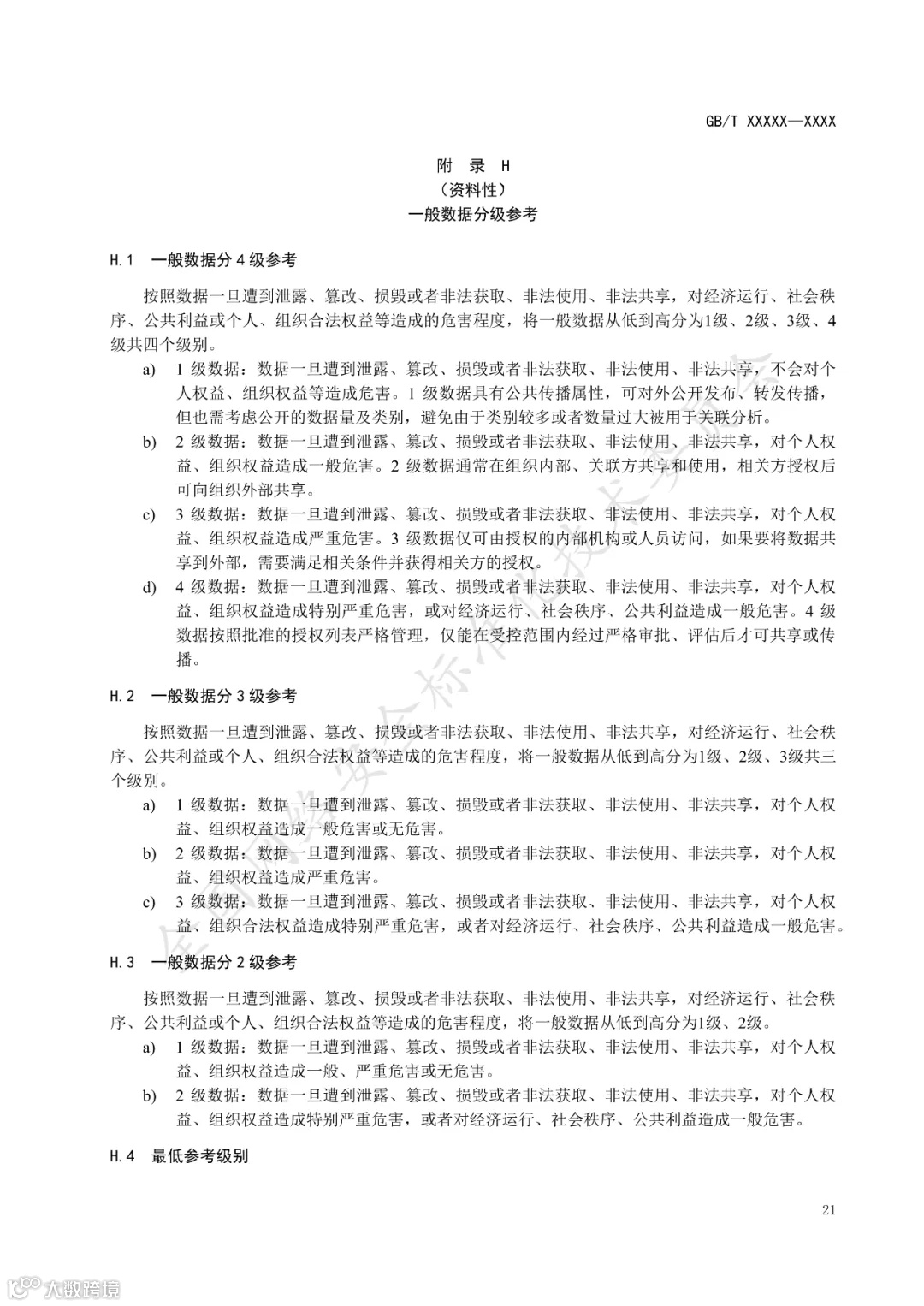
数据分级规则:数据分级框架将数据分为核心数据、重要数据和一般数据三个级别,根据数据的重要程度和可能造成的危害程度进行分级。 -
数据分级要素:包括数据的领域、群体、区域、精度、规模、深度、覆盖度和重要性等。 -
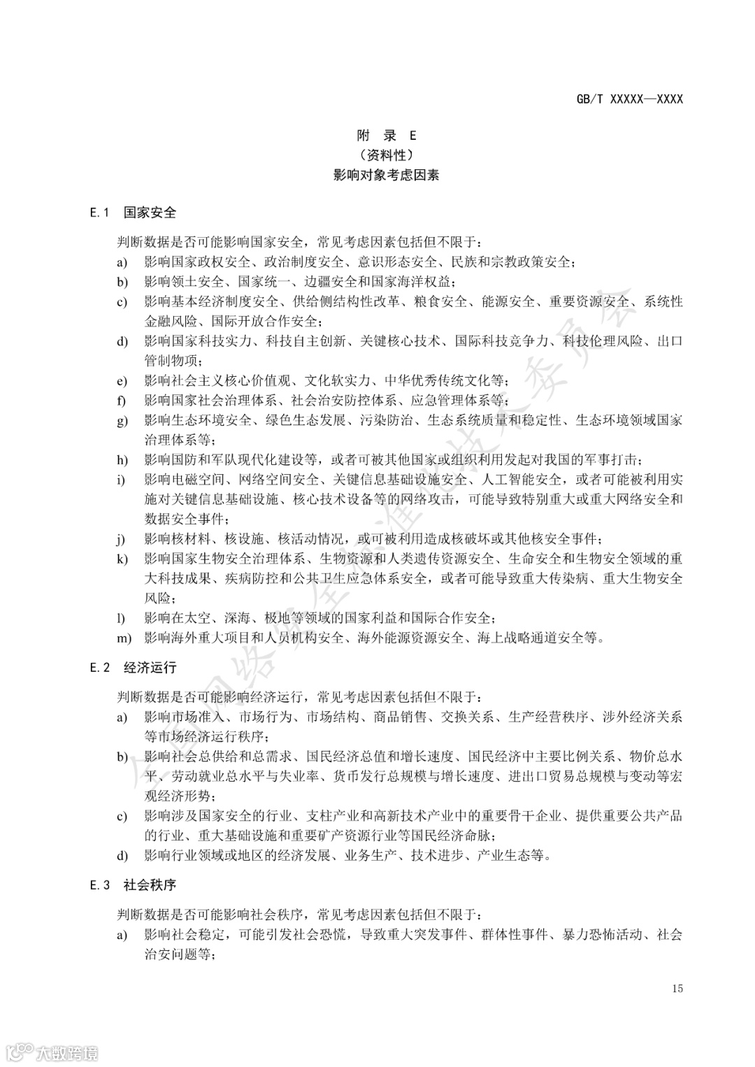
数据影响分析:分析数据一旦遭到泄露、篡改、损毁或非法使用等情况下,可能影响的对象和影响程度。 -
级别确定规则:根据数据影响对象和影响程度,确定数据为核心数据、重要数据或一般数据。 -
数据分类分级流程:包括行业领域数据分类分级流程和处理者数据分类分级流程,涉及制定标准规范、开展分类分级、审核上报目录和动态更新管理等步骤。 -
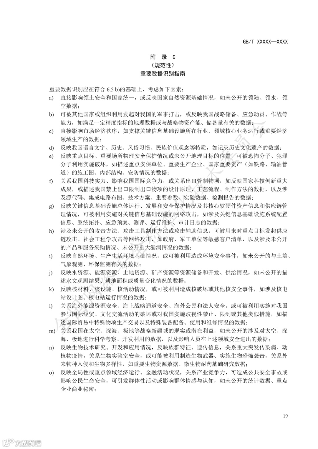
附录:提供了基于描述对象与数据主体的数据分类参考、个人信息分类示例、数据分级要素识别常见考虑因素、安全风险常见考虑因素、影响对象考虑因素、影响程度参考示例、重要数据识别指南、一般数据分级参考、衍生数据分级参考和动态更新情形参考等。
以下为标准全文:后台留言联系可发标准文件





























了解更多数据资产管理相关知识,欢迎点击阅读:
END


