请特别注意
本复试备考复习经验的讲座是2022考研上岸的学长学姐在今年(2023年)年初讲给2023考研即将要备考复试、参加复试的同学听的。
那我们会不会给2024考研即将要备考复试、参加复试的同学邀请2023考研上岸的学长学姐来讲复试备考复习经验的讲座?答:会的!大家关注群里面或者公众号【小西考研人】就好啦。明后天考完试之后大家什么都不要想、什么都不需要做。先睡个三天三夜,然后再玩个三天三夜,然后再吃个三天三夜,然后回家,最后再备考复试,完全来得及。
ps:学姐我当时考完试回去睡了接近20个小时
前言一:前几天在2023西北农林科技大学3000人考研群内邀请了2022西农生科院400分高分上岸学长讲了关于专硕的考研复试复习的指导讲座。为了方便当时没能看直播的同学,经过用心的整理,我们将一个多小时的录播讲座主体内容一个字一个字的手敲成了文字word版,如下。
主讲人介绍:
2022西北农林科技大学考研生命科学学院生物与医药专业
400分高分学长
录播回放视频如下
文字详细总结如下:
本部分学长主要围绕着复试的时间线、微生物学和生物医药的考试详情、专项计划、复试流程等内容进行讲解。其中包括了各方面的重要提示和建议,如准备笔试和面试、注意复试的时间节点、关注专硕和学硕的分数线差异等。通过对比2021年和2022年的线上复试流程,为考生提供了有关复试准备和考试内容的具体信息,助力他们成功完成复试。
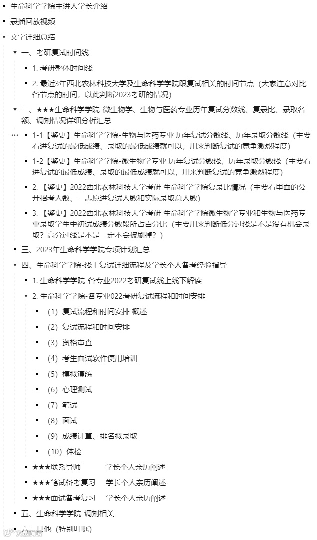
一、考研复试时间线
2月21日公布了初试成绩,首先恭喜取得了优异成绩的同学,戒骄戒躁继续认真备考复试,没有取得理想成绩的同学也不要气馁,复试准备的好,也有逆风翻盘的机会,你我皆是黑马。
值得提醒的是:在复试之前,可能会有公开招考计划的调整,因为每一个老师的招生指标,是到复试结束的时候才会确定的,最后可能会进行一到两名的扩招(每个导师),不会有太多名额。
1. 考研整体时间线
方便大家对整体的考研时间进度有宏观了解,尤其后续复试、调剂、录取通知书发放的时间做到心里有数。

2. 最近3年西北农林科技大学及生命科学学院跟复试相关的时间节点
大家注意对比各节点的时间,以此判断2023考研的情况

二、生命科学学院-微生物学、生物与医药专业历年复试分数线、复录比、录取名额、调剂情况详细分析汇总
1-1【鉴史】生命科学学院-生物与医药专业 历年复试分数线、历年录取分数线(主要看进复试的最低成绩、录取的最低成绩就可以,用来判断复试的竞争激烈程度)
注:①只要接受调剂考生的专业,一志愿只要过了国家线均有参加该专业的复试资格。 ②拟录取初试最低成绩中包括调剂的考生
1-2【鉴史】生命科学学院-微生物学专业 历年复试分数线、历年录取分数线(主要看进复试的最低成绩、录取的最低成绩就可以,用来判断复试的竞争激烈程度)

注:微生物学2022年不接受调剂
2. 【鉴史】2022西北农林科技大学考研 生命科学学院复录比情况(主要看里面的公开招考人数、一志愿进复试人数和实际录取总人数)

3. 【鉴史】2022西北农林科技大学考研 生命科学学院微生物学专业和生物与医药专业录取学生中初试成绩分数段所占百分比(主要用来判断低分过线是不是没有机会录取?高分过线是不是一定不会被刷掉?)


三、 2023年生命科学学院专项计划汇总

四、生命科学学院-线上复试详细流程及学长个人备考经验指导
1. 生命科学学院-各专业2022考研复试线上线下解读
线上复试和线下复试相比,线下复试需要消耗更多精力,因为要参加听力和实验技能考试。线下复试面对面交流更容易暴露考生的优缺点。线上复试的分数可能更高,因为不会对考生的笔试成绩有要求。准备线下复试需要学好微生物学和准备自我介绍、文献翻译和专业知识提问。自由提问环节可能围绕毕业设计或论文。

重要提醒!重要!重要!重要!
我是2022考研上岸西北农林科技大学生命科学学院的学生,所以我接下来重点讲的也是线上复试的所有的流程和亲历。不过今年据说有可能线上,也有可能线下复试。不管是线上还是线下复试,复试各环节的备考思路几乎是一样的,不要恐慌。如下:
线上:
笔试:《微生物学》-复习小红书
面试:①自我介绍-提前写好背好。
②文献翻译-提前练习,大家可以看一下新概念三里的英语短文。
③专业知识提问-靠着大学知识积累、初试备考时专业课的知识积累、复试备考笔试微生物学的知识积累就可以了。
④考官自由提问-面试官问的问题都是有据可循的,无外乎就是对导师研究方向的理解,毕业设计等等,提前设想好考官的问题、做好准备就行了。
线下:
笔试:《微生物学》-复习小红书与线上不同的是,线下的考题会考的比较深、比较细。毕竟线下笔试时间是120分钟,各种题型都会考。
面试:①自我介绍-提前写好背好
②英语口语问答:按照小红书准备完全没有问题
③英语听力-四六级难度,提前拿四级听力训练一下
④学硕考实验(专硕不考):小红书里有实验相关的,备考思路就是小红书+本科实验课本足够。
⑤文献翻译-提前练习即可,小红书里也有专门的文献翻译的练习篇章。
⑥专业知识提问-靠着大学、初试备考时专业课的知识积累、复试备考笔试微生物学的知识积累就可以了。
⑦考官自由提问-面试官问的问题都是有据可循的,无外乎就是对导师研究方向的理解,毕业设计等等,提前设想好考官的问题、做好准备就行了。
2. 生命科学学院-各专业2022考研复试流程和时间安排
(1)复试流程和时间安排 概述

(2)复试流程和时间安排
生命科学学院的线上复试包括四个环节
①笔试【微生物学,分值100分,复试占比20%】
②面试【自我介绍+英文文献翻译+专业知识考核+导师综合提问,分值100分,复试占比80%】
③心理测试【不计分,不及格不录取】
④体检【不计分,不及格不录取】
复试的备考复习,基本就是围绕着以上四个环节开展的,其中心理测评和体检不计分,所以实际的备考围绕着:
面试-自我介绍+英文文献翻译+专业知识考核+导师综合提问
另外:还有一个前置的非常重要的环节-联系导师
(3)资格审查
时间:4月8日-9日
内容:资格审查提交材料(其中,1-7为必须提交材料,第8-9项根据本人实际情况提交):
①准考证
②有效身份证或者军官证复印件(正反面)
③学生证或学籍在线验证报告(应届考试)、毕业证书或学历证书电子注册备案表(往届考生);
④思想政治考核表(加盖党组织部门公章);
⑤大学期间“成绩单”原件(应届生须加盖本科就读学校教务处公章)或档案中成绩单复印件往届考生须加盖档案单位公章);
⑥本人亲笔签名《西北农林科技大学2022年研究生远程复试诚信承诺书》
⑦考生自述(包括业务和科研能力、外语水平、研究计划)如果这部分做得好,面试的时候是很加分的;
⑧大学英语四六级成绩单,有些老师比较注重外语水平,如果你的外语水平很好,那就放最前面,如果没有,那就避重就轻不要提及。;
⑨科研成果(学术论文首页、授权专利),学术竞赛、学术会议获奖证书等。如果你没有这部分,你可以写你做过什么实验,不是大众化的稍微有一点难度的实验。
注意事项:
①要求 先发电子版再EMS邮寄纸质原件。
电子版:使用扫描仪或复印机扫描成一个PDF文件上传,请勿用手机拍照扫描以确保完整清晰。作为备份请同时将该文件命名为:复试专业+考生姓名 格式发送至 swq1968@nwafu.edu.cn
纸质版:材料原件邮寄至陕西省杨凌示范区西北农林科技大学北校区生命科学学院研究生办公室。考虑到材料中有你的身份证、学生证(毕业证/学位证)、公章大学成绩单、奖励荣誉证书(论文/授权专利/奖学金证书等),所以大家在邮寄快递时知考研的学长学姐和西农官方都强烈建议大家使用EMS。
②成绩单要求是必须加盖公章的。如果你从教务系统上下载的成绩单没有公章,记得找你们辅导员加盖公章。
③思想政治考核表:这个考核表是由党组织部门出具的,“党组织部门”是指能对考生的政治表现负责的管理部门,如:组织部、党总支、党支部等。应届的学生一般来说是找你们学院的辅导员,辅导员会告诉你是去你们学院的院总党支部还是学院下面的学生党支部。二战、三战的学生如果你是党员,那么去你的党组织关系的所在党支部;如果你不是党员,一般是去你的档案保管所在的管理部分如人才市场等。注意:里面的评价内容,一般是你自己先填好、写好,拿给党组织审核盖章。

④个人简历及自述:这个其实就是你的简历,所以不管是从哪个角度考虑【邮件(联系导师争取名额时会用)、邮件的附件-简历(联系导师争取名额时会用) 、“个人简历及自述”(复试前资格审查时和复试的面试官会用】、自我介绍(复试时的面试时会用)】,你都应该好好打磨你的邮件(即简历、即个人简历及自述、即自我介绍)。他们的核心主体内容一样!
⑤英语四六级:如果你过了四六级,那固然好。如果你没过六级或者四级也没过,不要过分的担心。四六级不会影响你的复试面试成绩,更不会影响到你的笔试成绩。所以与其做无畏的担忧,不如知不足而后勇 花更多的时间对笔试和面试的各个环节认真踏实复习。
⑥科研成果:大部分同学都没有科研成果。假如大学有100个学生的话,大概其中的20%有在大学期间做科研的经历,这20%的比例中只有5%的人最终通过科研经历得到了对应的科研成果(比如发表论文、申请到专利或者拿到了比赛的x等奖)。所以基于这个事实,你不要担心人人都有科研成果只有你没有。事实恰恰相反。
(4)考生面试软件使用培训
时间:4月10日上午10:00
内容:在钉钉群进行,具体按照钉钉群的通知按时、按要求参加就可以了。
(5)模拟演练
时间:4月10日下午15: 00
内容:在钉钉群进行,具体按照钉钉群的通知按时、按要求参加就可以了。
(6)心理测试
时间:4月 10日晚上19:00
内容:在西北农林科技大学心理发展与教育中心提供的心理测试平台进行,考生须在面试前按照要求在网上远程完成测试。
(7)笔试
时间:4月11日上午10:30-11: 10
内容:
笔试试题命制按照招生简章公布科目由学科点负责命制,学院统一组织实施。试题内容主要采用综合性、开放性的能力型试题。考试时间为40分钟,满分为100分。笔试网络平台为我校“课程伴侣APP”,笔试在线考场和监考平台为“钉钉”,备用在线考场和监考平台为“腾讯会议”。
本部分学长介绍了微生物学笔试的重点参考书和答题纸,以及近年真题的参考答案。还整理了其他学校的考研真题和本科生教学课件。对于笔试,建议重点看微生物学的教程和章节练习,准备知识点和背诵大题。面试考察专业知识、实验技能和外语能力,需要准备自我介绍、科研能力、英文翻译和专业问题。面试时要注意口语问答和导师的提问,展现自己的特点和能力。
笔试 学长个人亲历阐述
1、笔试形式、内容以及分值占比
① 笔试是采用网络远程的方式。在规定时间内亲笔手写作答,考试结束后,将答卷拍照上传到学院指定的笔试系统(在线笔试平台是西农的“课程伴侣APP”,笔试在线考场和监考平台是“钉钉”软件)
② 笔试科目考《微生物学》,考点主要涉及《微生物学》这本书。
③ 笔试成绩占复试总成绩比重:录取总成绩(满分500分)=初试成绩(满分500分)×60%+[复试笔试成绩(满分100分)×1.0+复试面试成绩(满分100分)×4.0]×40%。
★特别需要说明的是:西农的复试都是先笔试后面试的,在复试笔试的时候,大家的考试内容、真题试卷都是一样的。线上笔试成绩整个复试总成绩的五分之一,虽然复试笔试的占比不大,但是也务必认真准备,因为
①在复试过程中,除了笔试环节涉及到专业课相关外,面试环节也会有2道涉及到专业课的口试考题。
②而且生命科学学院的复试笔试只有考过60分及以上才有资格参加后面的面试环节,未达60分则直接淘汰。
2、《微生物学》试卷结构题型、考试时间、复试考试大纲
① 试卷结构题型:线上复试笔试的题型只有简答论述题型,题目为4道,每题分值较高(25分一题)。
② 考试时间及满分:笔试考试时间40分钟,满分100分。
③ 复试考试大纲:西北农林科技大学历来不公布复试大纲,任何地方都不会有的。
④ 必备参考书目:
周德庆主编的《微生物学教程》为主
韦革宏主编的《微生物学》可作参考(西农本校老师)

微生物学教程(第4版)
周德庆主编,高等教育出版社
笔试答题纸样式

生命科学学院复试备考指南(小红书):小红书中涉及到笔试的内容如下
小红书包含7大板块:
1、复试经验篇
2、联系导师篇
3、笔试篇(微生物学)
4、综合性考核篇-自我介绍
5、面试英语口语问答篇
6、面试英语-文献翻译篇
7、考情及过线录取分析篇


(8)面试
时间:4月11日下午14:30
内容:面试主要考核考生的思想品德、专业知识、实践能力、外语口语表达及应用能力、思维敏捷程度和心理素质等。对考生既往学业、一贯表现、科研能力、综合素质和思想品德等情况的全面考查。面试网络平台以“学信网远程面试系统”为主,首选备用平台为“钉钉”,其次为“腾讯会议”;“随机确定考生面试次序”、“随机抽取面试试题”。学院按“三机位模式”对考生进行面试。考生按“双机位模式”进行面试。面试满分为100分,每个面试小组专家成员为5-13人,每位考生面试时间不少于20分钟。"
学长个人亲述“英语口语问答和导师综合提问”
1、面试形式、内容、要求以及分值占比
① 面试的形式:采用网络远程方式。
② 面试内容:主要考核考生的思想品德、专业知识、实践(实验)能力、外语口语表达及应用能力、思维敏捷程度和心理素质等。
③ 面试满分:100分,每个面试小组专家成员为5-13人,每位考生面试时间不少于20分钟。
④ 面试成绩占复试总成绩比重:录取总成绩(满分500分)=初试成绩(满分500分)×60%+[复试笔试成绩(满分100分)×1.0+复试面试成绩(满分100分)×4.0]×40%。
★特别需要说明的是:面试成绩占总复试成绩的80%,比重占比很大,并且面试成绩低于60分即使总排名再高,也不被录取,所以务必重视面试的准备。
2、面试流程
复试面试的时候,整个的流程是:
顺序:考生分组打乱顺序面试(去年线上复试,乱序面试不按照分数来)
面试题型:
①自我介绍(1-2分钟)(不要太长也不要太短,要学会自己把握这个度。表现得比较开朗但是也不要太跳脱)
②英文翻译:总体来说此部分偏日常阅读,非专业文献。具体过程是给你一段英文文献,让你翻译出来。题目通过电脑屏幕发送。(比较简单,不会出现太难的词汇)
先读一遍然后在翻译出来,读的时候一定要大声清晰流畅,语速不要过快。翻译的时候遇见不认识的单词可以跳过去,注意流畅性。文献不会很难,好好准备就可以了。请注意:在面试的时候有的学生考到了和专业课相关的文献翻译题。
③专业问题抽答:三个专业问题,自己依次作答(只要不紧张,依靠自身初试以及复试笔试准备的知识积累足够了)
④自由提问:对意向导师的研究方向的看法,本科做过的一些实验等等(在自由提问里有可能也会碰上比较尖锐的问题,要学会展现自身优点)
3、 线上复试导师视角
4、线上复试个人视角




本部分学长介绍了英语口语问答的目录和文献翻译的内容,以及复试期间的准备。同时,还提到了成绩计算排名、体检和调剂复试的相关事项,以及报考生物医药专业的条件和调剂名额的情况。
生命科学学院专硕复试备考指南(小红书):小红书中涉及到面试的内容如下
小红书包含7大板块:
1、复试经验篇
2、联系导师篇
3、笔试篇(微生物学)
4、综合性考核篇-自我介绍
5、面试英语口语问答篇
6、面试英语-文献翻译篇
7、考情及过线录取分析篇

请注意:西农近两年线上复试都是考察的英文文献翻译,但是前几年线下复试时是考过英语的口语问答的(都是常规性的问答),复习时间较充足的同学,建议看一下此部分


生命科学学院专硕复试备考指南(小红书):小红书中涉及到面试的内容如下:
小红书包含7大板块:
1、复试经验篇
2、联系导师篇
3、笔试篇(微生物学)
4、综合性考核篇-自我介绍
5、面试英语口语问答篇
6、面试英语-文献翻译篇
7、考情及过线录取分析篇

(9)成绩计算、排名拟录取
时间:4月12号之前
内容:
"1. 成绩计算各学科专业对参加复试的考生,依据初试和复试成绩按如下比例加权计算后的总成绩排序,由高到低依次确定拟录取名单。总成绩(满分500分)=初试成绩(满分500分)×60%+[复试笔试成绩(满分100分)×1.0+复试面试成绩(满分100分)×4.0]×40%。
小注①:面试成绩低于60分或体检不合格者,不得录取。
2. 拟录取名单公示学院将各专业复试和拟录取结果审核无误汇总后,在学院网站予以公示(不少于10个工作日),无异议后报研究生院。"
(10)体检
时间:拟录取名单公示后15天内完成
内容:
拟录取考生自拟录取名单公布之日起,15天内进行体检,体检项目至少须包括常规体检、肝功、血常规、胸部拍片等项目,体检合格者方可发放录取通知书。本校在校拟录取考生体检可在校医院进行,其余拟录取考生在当地二甲及以上医院体检,并于4月30日前(以当地邮戳时间为准)将体检表寄到学院研究生办公室。(如果你有什么特殊情况可以向学校申请延迟)
五、生命科学学院-调剂相关
复试调剂筛选办法
一、调剂专业
(一)学术型硕士研究生:
071001植物学;
071007遗传学
071010生物化学与分子生物学;
0710Z2生物信息学;
0710J5生物医学
(二)专业学位硕士研究生:
086000生物与医药
二、调剂条件
(一)学术型硕士研究生
1. 符合我校2022年学术型硕士研究生调剂基本要求;
2. 本科就读专业为生物大类。申请调剂生物信息学专业考生本科就读专业为生物大类、计算机和信息技术相关专业。
3. 初试总成绩必须≥300分。
4. 英语水平必须符合CET-4≥425分,CET-6≥425者优先。
5. 本科阶段有较好科研训练基础及科研潜质者优先。
6. 本科阶段发表有学术论文及其他科研成果者优先。
7. 本科阶段参加与专业相关的学术竞赛、学术会议,获省级及国家级奖励者优先。
(二)专业学位硕士研究生
1. 符合我校2022年专业学位硕士研究生调剂基本要求;
2. 本科就读专业为生物大类、计算机和信息相关专业。
3. 大学英语六级或四级通过者优先。
4. 本科阶段有较好科研训练基础及科研潜质者优先。
5. 本科阶段发表有学术论文及其他科研成果者优先。
6. 本科阶段参加与专业相关竞赛获得省级及以上奖励者或有相关工程训练者优先。
三、调剂名额
071001植物学:7
071007遗传学:10
071010生物化学与分子生物学:8
0710Z2生物信息学:4
0710J5生物医学:3
086000生物与医药:15
六、保录辅导大家自行观看,我是保录辅导教员之一
本部分学长介绍了保录辅导班的内容和联系导师的方式。保录辅导包括四个类型的班级,提供各种辅导服务。对于报名的学生,可以获得小红书、保录协议、考勤分析等福利。在选择导师时,需要考虑个人兴趣、方向和导师的抢手程度。联系导师时,可以通过邮件表达自己的特点和决心,并展示自己的实验能力和对导师方向的兴趣。
以及复试情况的叮嘱,包括双非学校是否有歧视、复试准备时间、遇到突发情况的应对、着装要求、研究生期间的任务和学费情况等内容。同时还回答了关于跨专业考试的提问和专业知识提问的部分内容。



复试辅导包括什么内容?
复试小红书一套、考情分析梳理、1对1电话沟通-定制服务、帮助修改邮件和个人简历、专业课相关内容-真题讲解、专业课相关内容-知识总结归纳、专业课相关内容-重要知识点带背、英语翻译专项训练及模拟、英语口语总结及模拟训练、自我介绍修改和必考问题答案总结、1对1校内调剂、帮忙联系导师.
七、其他(特别叮嘱)
联系导师类叮嘱:
如何联系导师(导师查询方式、研究方向、联系导师时间、注意事项)
答:导师的联系方式和研究方向学校官网都会有详细简介,个人建议成绩出来尽快联系导师,给老师发邮件或打电话的时候注意谦逊,体现求学的愿望。现阶段联系导师的时间有点晚了,抓紧时间联系自己心仪的老师。
导师的性格、脾气、实验室设备情况、对学生爱护情况、指导过的学生就业情况、发文章情况、延毕情况、公费出国情况等等
复试情况类叮嘱
22复试情况简单介绍,进入复试的人数,怎么进行分组,复试比例是多少(复试的同学来源,本科院校是都是985、211吗?双非学校的同学会有歧视吗?有调剂的同学吗?)
答:22级复试比1:2,分组是随机分布。一般一志愿国线都会进入复试,人数不足会接受调剂,调剂要求过四级,且调剂系统是复试前一天开放。
西农不歧视双非,但如果你是211,985当然是更好。
西农的复试时间是什么时候,成绩出来之后准备复试来得及吗?
答:西农复试时间大概三月底,成绩出来之后在准备个人认为是来得及的。
面试:面试时尽量不要紧张,谈吐流畅,无论遇到任何突发情况都要保持镇静。
着装:干净整洁大方,尽可能正装。不要太张扬。
研究生生活类
研究生第一学期和第二学期修完所有课程,从研一下学期开始自己做实验。研究主要任务就是做实验,发文章等。
学费:学硕:8000/年、专硕12000/年
奖学金:第一年都八千,之后分等级。分等级只针对学硕,专硕的话每年都是一样的八千元
读博:硕转博(共六年),研三转博,考博,学硕研三可以转博,专硕考博硕士加博士一共是7年。
八、自由问答
1、专硕复试提问的三个考试偏向哪个方面?
复试提问的专业问题主要偏向实验操作,可能包括具体实验。毕业论文可能会被问到,而且如果论文写得好,对复试帮助很大。推荐选择毕业论文。毕业设计的要求因学校而异,比较难说。对于复试,大多数同学做的本科实验可能没什么问题,但细节上可能会被问到。
2、初试成绩查询时间及方式
初试成绩会排名,一志愿和调剂生会一起参加复试。复试形式为线下,考试时间和地点将通过短信通知考生。微生物学教程的学习程度要掌握到每章重点知识,不需要深入学习。英语听力成绩占比较小,不需过度担心。西农校区虽偏僻,但交通便利,周围也有繁华地区。

