大家可以加一下
2026西北农林科技大学考研群
本文的材料都会发在群里
请特别注意
本初试备考复习经验的讲座是2025考研上岸的学长学姐在今年年初讲给2026考研即将要备考初试、参加初试的同学听的。
那我们会不会给2027考研即将要备考初试、参加初试的同学邀请2026考研上岸的学长学姐来讲初试备考复习经验的讲座?答:会的!大家关注群里面或者公众号【小西考研人】就好啦。
前言一:之前在2026西北农林科技大学考研群内邀请了2025西农食品科学与工程学院准研一学姐讲了关于学硕的考研初试复习的指导讲座。为了方便当时没能看直播的同学,经过用心的整理,我们将一个多小时的录播讲座主体内容手敲成了文字word版。
主讲人介绍:
2025西北农林科技大学考研
食品科学与工程学院食品科学与工程专业
准研一高分上岸学姐
录播回放视频如下:
食品学院食品科学与工程专业—1.考情篇
食品学院食品科学与工程专业—2.公共课复习经验篇(考研政治、考研英语、考研数学)
食品学院食品科学与工程专业—3.838食品微生物学专业课复习经验篇】
文字详细总结如下:
首先学姐介绍了2025年食品科学与工程学院食品科学与工程专业的考情分析,之后给大家分享了公共课和专业课复习经验,最后回答了考生的一些问题。大家可以根据这些信息来准备初试。
一、考情分析
1. 招生专业目录【官方】
【鉴史】【2025年】西北农林科技大学考研食品学院学术型硕士【083200食品科学与工程】专业招生目录(主要看拟招人数,也就是录取名额 )
2. 招录情况总览【官方】
【鉴史】【2025年】西北农林科技大学考研食品学院学术型硕士【083200食品科学与工程】专业招录情况总览(主要看里面的拟招统考生人数、一志愿进复试人数和拟录取统考生总人数,用来判断不同时间点招生名额的更新变化以及在复试时刷人的数量情况)
3. 历年名额扩招情况【官方】
【鉴史】【历年】西北农林科技大学考研食品学院学术型硕士【083200食品科学与工程】专业历年招生名额扩招情况(主要看里面每年拟招生多少人同时实际招生多少人,根据往年的扩招情况来判断2026考研是否还会扩招)
4. 历年各种分数线统计【官方】
【鉴史】【历年】西北农林科技大学考研食品学院学术型硕士【083200食品科学与工程】专业历年各种分数线统计(主要看里面本专业的校线是多少;能进复试的最低分数是多少、录取的最低分数是多少,用来判断本专业要想进复试的话自己需要努力到什么程度,也辅助自己定一个能录取的目标奋斗分数)
注:所有成绩统计均排除专项计划(退役大学生士兵计划、少数民族骨干计划)等特殊情况。
5. 初试分数段分布统计【官方】
【鉴史】【2025年】西北农林科技大学考研食品学院学术型硕士【083200食品科学与工程】专业录取的学生中初试成绩分数段分布情况的饼状图(主要看里面在所有录取的学生中哪个分数段人数录取比较多,各分数段的录取是不是均衡的,用来判断刚过分数线是不是没有机会录取?高分过线是不是一定不会被刷掉?)
(1)01食品功能化加工工程技术方向
(2)02食品安全危害识别控制方向
(3)03食品营养与健康方向
6. 复试分数段分布统计【官方】
【鉴史】【2025年】西北农林科技大学考研食品学院学术型硕士【083200食品科学与工程】录取学生中复试成绩笔试、面试成绩分数段所占百分比(主要看里面在所有录取的学生中笔试和面试的成绩分数段的分布情况,主要用来判断在复试时大家的笔试分数和面试分数一般都能考多少分?在哪个分数段的人数比较多?)。需要提别提醒的是,这里统计的样本是“拟录取的学生”,也就是说:我们统计的是能录取的学生的成绩,在笔试或者面试中被刷掉的学生的成绩并没有被统计进来,换句话说 你要是想录取的话最起码要达到这里的最低分才行的,不要以为随便准备一下,所有人的复试都可以拿到饼状图里的高分了,切勿抱有侥幸心理。
(1)01食品功能化加工工程技术方向
(2)02食品安全危害识别控制方向
(3)03食品营养与健康方向
由图可知,复试笔试成绩基本都超过80分,大家的笔试都是充分准备的,能拉开的差距较小,但不容忽视,笔试成绩不过60分不予录取。
7. 四六级通过与否统计【官方】
【鉴史】【2025年】西北农林科技大学考研食品学院学术型硕士【083200食品科学与工程】录取学生中四六级通过率的分布情况饼状图统计(主要看里面在所有已经录取的学生中通过四级的有多少人,通过六级的有多少人,四六级都没通过的有多少人?用来判断有无四六级对复试时的录取是否有影响,存不存在歧视?)需要提别提醒的是,过了四级or六级or None跟年份有很大的关系,有可能今年大部分都过了六级,有可能去年大部分都没过四级,关于四六级和下面的本科出身、应往届的情况不能孤立的看单一一年的,应该至少看三年的情况来综合做出判断四六级到底有没有影响。
(1)01食品功能化加工工程技术方向
(2)02食品安全危害识别控制方向
(3)03食品营养与健康方向
8. 本科出身及应往届统计【官方】
【鉴史】【2025年】西北农林科技大学考研食品学院学术型硕士【083200食品科学与工程】录取学生中本科出身及应往届的分布情况饼状图统计(主要看里面在所有已经录取的学生中本科出身双非的有多少人,出身985、211的有多少人,往届的学生有多少人?用来判断本科出身的好坏对复试时的录取是否有影响,存不存在歧视?)
(1)01食品功能化加工工程技术方向
(2)02食品安全危害识别控制方向
(3)03食品营养与健康方向
二、公共课复习经验
(一)数学二经验分享
数学备考时间线
暑期之前:(基础阶段)
基础知识,公式定理,基础题一定要会
张宇基础讲义,武忠祥老师,基础讲义,660题
暑期:(强化阶段)
每个题型的解题方法和技巧,搭建知识体系
高数及线代辅导讲义 660 330 880
暑期之后:(强化收尾和冲刺阶段)
数二真题 03-24年真题(3遍) 有能力的话尽量把数一数三真题相关数二部分的题做了 做错题
李林6+4套卷,张宇八套卷及四套卷、合工大共创和超越(11月下至12月)
数学开始复习直接看视频可以吗?数学看视频尤其需要注意的地方?视频有没有必要看最新年份?
这些名师(李永乐,汤家凤,张宇等)的讲课视频对你复习数学时毋庸置疑的是很有作用的,大家在复习的过程中绝对会经常碰到某些知识点根本看不懂,某些类型的题一点不会做。看这些讲课视频能在很大程度上帮你搞定数学各种难点。但同时你一定要警惕,这些视频的本意是帮助你在独立思考之后理解难点的,有很多人沉迷在视频中,为什么这么说呢?是因为我们在看这些老师讲课时听的头头是道,基本上难点、难题当时都听懂了,脑子里也会做了。但是!当你开始看第三章的视频时,你最初自认为学的很好的第一章就在这个时候已经忘得差不多了。为什么会出现这种现象呢?因为你看完视频之后没有独立的思考,自己也没有从头到尾独立的捋一遍。最后的结果是看了前面忘了后面,看了后面忘了前面。考研数学切忌眼高手低,不管再简单的题自己拿笔真正的算一算推一推,不要听着什么都懂,做着什么都错。
(二)英语一经验分享
1、学习方法
单词一定要每天都背,作为学习英语的基础非常重要!
单词背诵软件
百词斩、奶酪单词、墨墨单词、不背单词
纸质版单词
红宝书、闪过
2、英语备考需要的课本
(1)语法书:田静句句真研
学习语法对于长难句的翻译有重要作用,因此建议大家学一学
(2)真题:黄皮书、考研真相、田静讲阅读等
做真题的目的是感受出题难度、把握做题速度、单词积累和学习长难句分析选择哪个机构的参考书都可以
(3)模拟题:如果到后期真题做完了,可以做一些模拟题
(4)网课学习:阅读:唐迟 新题型:刘琦 翻译:唐静 完形填空:易熙人 作文:石雷鹏
从现在开始要保证每天做1-2篇阅读
(三)政治经验分享
好好听课+好好理解,得选择者得政治。
暑期:
书:肖秀荣《1000题》、徐涛《核心考案》
视频课:徐涛强化课
暑期之后
1.二刷三刷《1000题》
2.《肖八》选择题,不要在乎分数,查漏补缺
3.曲艺考前随身背中的大题模板
公众号/微博:肖秀荣、徐涛、腿姐、叉家军
b站:空卡、大牙考研
三、专业课复习经验
(一)838食品微生物学复习经验分享
1、838 食品微生物学复习使用的课本和资料书
小红书(2本)
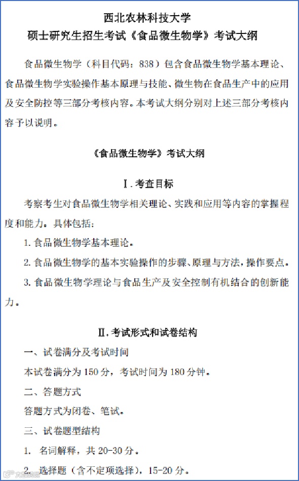
2、838食品微生物学 26官方公布大纲(食品学院已公布26考研大纲,相比25大纲无变化)
2022试题结构
名词解释,共 20-30 分。
辨析及改正题,共 15-20 分。
简答题,共 30-40 分。
英译汉,10-20 分
论述题,共 20-30 分。
试验设计题,共 10-20 分。
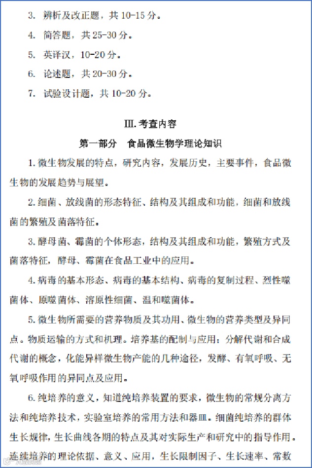
2023-2025试题结构
名词解释20-30分
选择题(含不定向选择),15-20分
辨析及改正题,共 10-15 分。
简答题,共 25-30 分。
英译汉,10-20 分
论述题,共 20-30 分。
试验设计题,共 10-20 分。
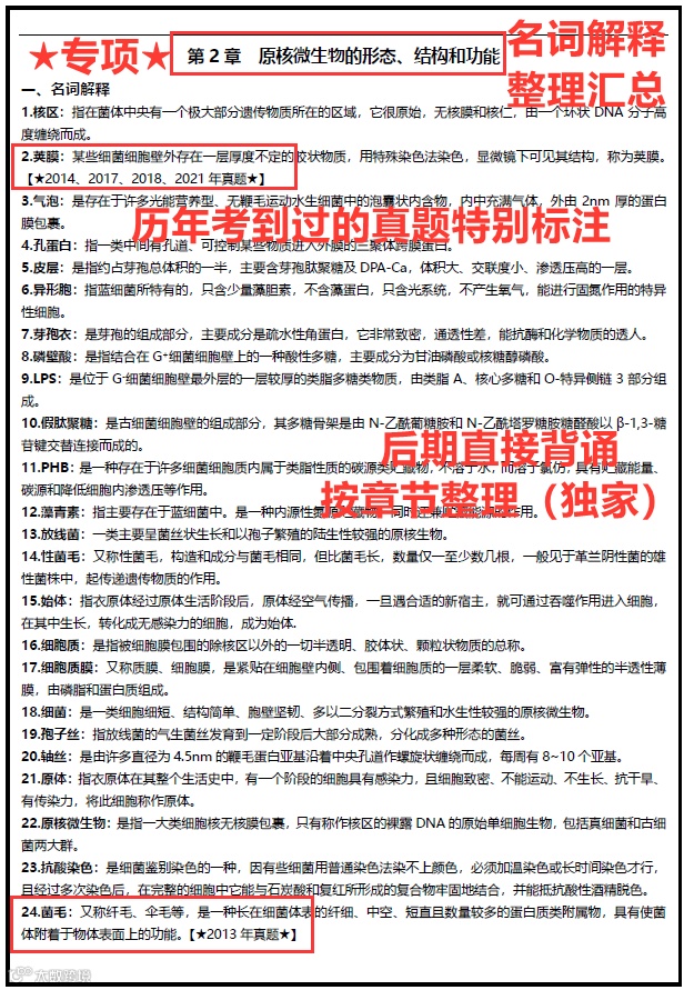
3、838食品微生物学划重点
备注
本部分划重点内容已整理成图,框架清晰、一目了然。不过,学姐在直播讲座中详细解析了多个考点的命题角度,讲解远比图片丰富。强烈建议大家抽空回看完整视频,把静态框架和动态讲解结合起来,才能真正把重点吃透。
4、838食品微生物学复习思路
(1)食品微生物还是主要偏向于记忆,但绝不可以死记硬背。建议在九、十月份之前,务必把整本书熟读,如果有不理解的章节可以找老师们的视频资料来进行学习。要对每个章节的内容都要拥有自己的理解。这样再之后的冲刺背诵时才可以做到事半功倍
(2)食品微生物的学习我更建议以大纲为核心、结合复习资料,来整理出适用于自己的专业课笔记。再之后的做真题等过程当中把自己认为重要的知识点不断整理进去。最后复习背诵时力求知识点集中。
5、838食品微生物学辅助手段
① 历年真题及详细答案
真题是辅助你复习的非常重要的一份材料。是值得每个人去认真研究的。我在研究真题时,会先把真题与大纲对应起来,这样就可以清晰地判断出哪些章节,哪几个知识点是尤为重要的,从而在背诵过程中对这一章节我们就可以重点去背诵。同时根据历年真题可以看出,838真题的重复率是非常高的。因此这十几年的真题的每一道题我们都必须去完全的掌握它。在后期要做到每一道题都可以有逻辑、有条理地自己写出答案。
②838食品微生物学考试重点和考点详解
可以帮助构建知识网络以及提炼重点,将一大段话精炼出一个中心思想,对于更快更好的背诵有一定益处。
6、838食品微生物学整体复习逻辑★★★
考研复习全书(即考研复习小红书)重点内容
第一遍:
★★①看课本+讲义(或者笔记之类的)
★★②做对应章节的西农本科生章节练习题(即看一章知识做一章题)
③就这样看一章知识做一章题直到第一遍课本复习结束。
第二遍:
★★①看+背诵 课本+讲义(或者笔记之类的),标注自己不理解的或者你认为是重点的部分
★★②二次做对应章节的章节练习题
③二次做西农本科生期中期末考试试卷。
④有余力可以在第二遍复习课本的时候做真题。没有余力请看下面的第三遍安排。
第三遍:
①回顾课本和讲义中你第一遍+第二遍复习时标注的重难点或者你当时仍有疑问的地方。对重点内容重点掌握和背诵
②回顾你第一遍和第二遍复习时做错的或者典型的本科生章节练习题
★★★③做、背诵西农的历年真题,对答案。不懂的或者不会的再回顾①和②步骤
★★★④做、背诵专项汇总(名词解释专项汇总+简答论述专项汇总)的训练
第四遍:(反复重复)
①回顾课本和讲义(查缺补漏)
②回顾本科生章节练习题(查缺补漏)
★★★③重点反复研究西农的历年真题(查缺补漏)
★★★④重点背诵(总结)专项汇总题型训练(查缺补漏)
⑤做模拟试题三套卷
背诵之前三遍学习中画出的重点,做到烂熟于心
(二)冲刺阶段关于心态上的调整
大家都一样,不要焦虑,按部就班的完成自己的学习任务!
没有能够学完的习,没有能够背完的书,只有比别人准备的更充分的你!
只要比别人做的题多,比别人背书更多,你就一定能上岸!
别人做五套模拟卷,你就做十套,别人背三遍书,你就背六遍!
不要自我怀疑,相信自己一定能考上!
(三)冲刺阶段整体复习时间安排
9月新安排—强化冲刺阶段
全天的复习时间安排
7:00——起床
7:30~8:00——背单词(可以边吃早饭边背)
8:00~11:00——做数学题及听视频相关强化课(高数部分)
11:00~12:00——1篇英语阅读理解
12:00~13:30——午饭+午休
13:30~14:00——英语语法学习(长难句解析)
14:00~17:00——专业课背诵
17:00~18:30——政治听课及做选择题
18:30~19:30——晚饭
19:30~21:00——做数学题及听视频相关强化课(线代部分)
21:00~21:30——做一篇英语小三门其中之一
21:30~22:30——当天所学内容回顾
四、初试全程班试听课
关于专业课初试全程班的详细问题请联系柚子学姐,微信扫一下即可添加:
六、自由问答环节
1、考试大纲上面没有提到的内容一定不会考吗?
考试大纲给的内容已经非常详细了,没提到的基本是不会考的。
END
往期文章
1
2
3
4
5
6
7
8
9
回复以下 关键词 获取更多信息:
历年真题 | 考试大纲 | 招生简章 | 专业目录 | 复录比 | 分数线 | 录取名单 | 复习经验 | 初试资料 | 专业课答题纸 | 报名流程 | 辅导班 | b站 | 小红书
学姐拍了拍你并请你帮她点一下“分享”和“在看”

