搜索
首页
大数快讯
大数活动
服务超市
文章专题
出海平台
流量密码
出海蓝图
产业赛道
物流仓储
跨境支付
选品策略
实操手册
报告
跨企查
百科
导航
知识体系
工具箱
更多
找货源
跨境招聘
DeepSeek
首页
>
空运最新消息...
>
0
0
空运最新消息...
华之星集运
2024-12-31
4
空运报价
本次更新内容:
1、空运敏感暂停拼团,直邮联系客服,详见报价表;
2、新增空运植物/生鲜 直邮专线,详见报价表;
更多详情,可咨询客服人员
0
1
国际快递--美国小货价
0
2
快递普货 --不包清关不包税
0
3
空运专线到门--双清包税(暂停拼团,可以直邮)
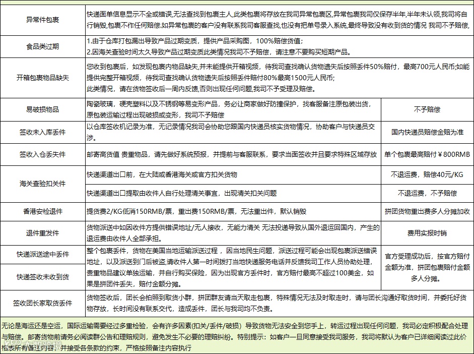
【声明】内容源于网络
0
0
华之星集运
华之星国际货运代理有限公司是一家专业提供国际集运,国际快递、国际空运、海运服务的国际物流公司。
内容
38
粉丝
0
关注
在线咨询
华之星集运
华之星国际货运代理有限公司是一家专业提供国际集运,国际快递、国际空运、海运服务的国际物流公司。
总阅读
95
粉丝
0
内容
38
在线咨询
关注