314数学、315化学、414植物生理学与生物化学、415动物生理学与生物化学是属于农学联考的专业课考试科目,农学联考是由中国农业大学牵头,西北农林科技大学、南京农业大学、华中农业大学、四川农业大学、华南农业大学等等学校参与的研究生入学考试。
考研大纲:314数学、315化学、414植物生理学与生物化学、415动物生理学与生物化学每年会由教育版直接公布。具体是每年的8-9月份,【教育部教育考试院】发布”人教版2025年全国硕士研究生招生考试农学门类考试大纲“这本书,里面会包括最新的大纲以及最近两年的真题和答案。
1
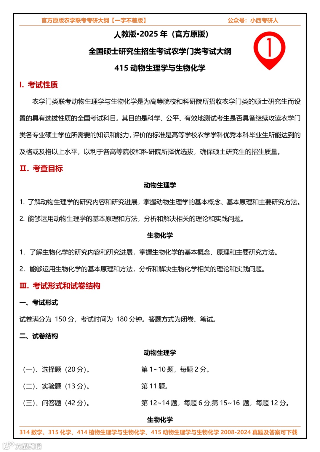
下图是“人教版2025年全国硕士研究生招生考试农学门类考试大纲”的样子
2
大纲变动
动物生理学部分
改动1:
二、细胞的基本功能(四)骨骼肌的收缩
1、“骨骼肌细胞的显微和超微结构”改成“骨骼肌细胞的结构特性”
改动2:
三、血液(五)实验中删除:2、红细胞沉降率的测定
改动3:
四、血液循环(三)心血管活动的调节
3、“局部血流调节”改成“自身调节”
改动4:
四、血液循环(四)实验中删除:6、心电图描记
改动5:
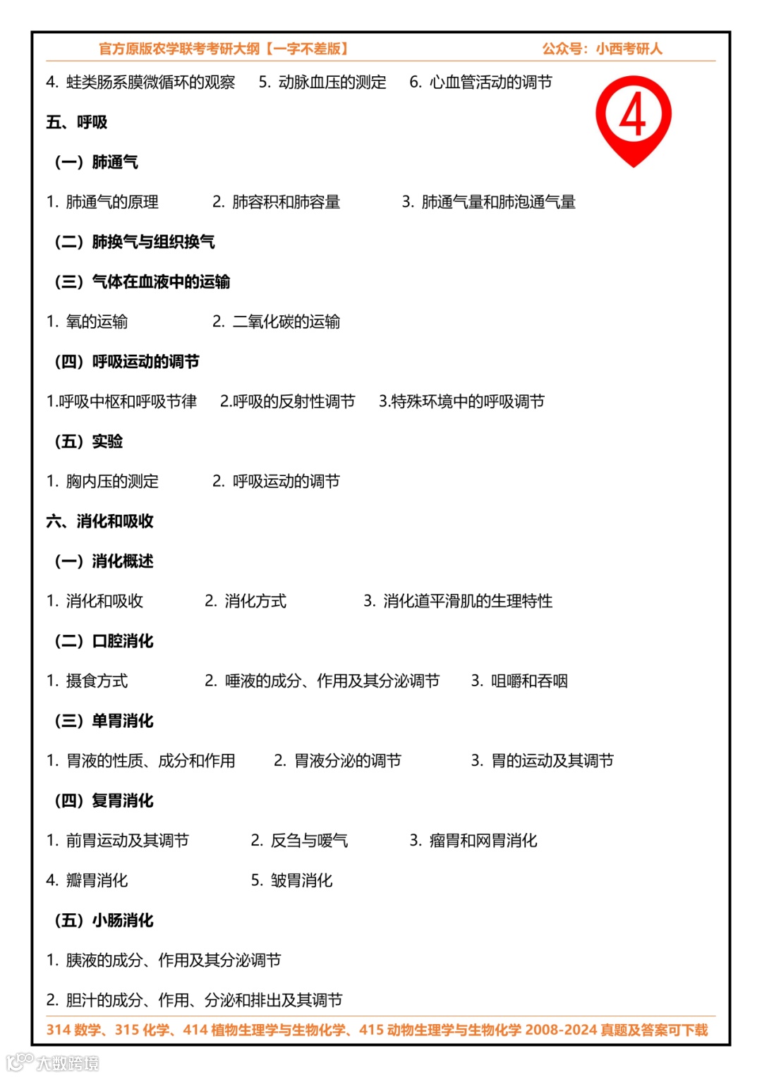
五、呼吸(四)呼吸运动的调节
细化以下3个小点
1.呼吸中枢和呼吸节律
2.呼吸的反射性调节
3.特殊环境中的呼吸调节
生物化学部分
改动:
四、酶(三)酶的作用机制
2、“酶的专一性和高效性机制”改成“酶的专一性和高效性”
3
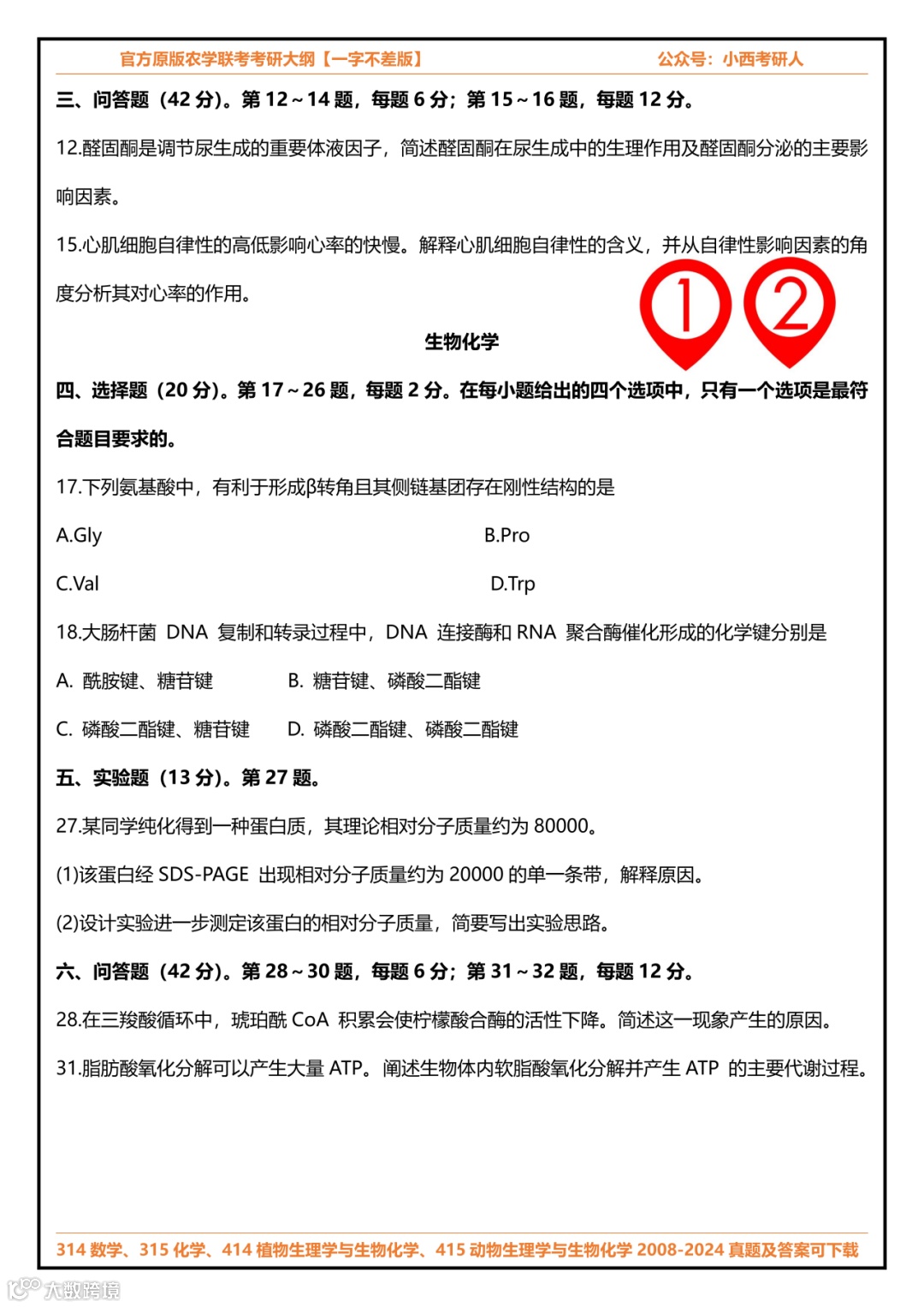
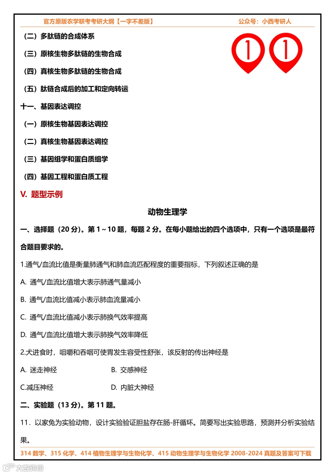
以下是415动物生理学与生物化学
官方考研大纲原文
(如果图片版大家不方便打印出来,可以直接回复“415动物生理学与生物化学考研大纲”获得高清PDF原版下载链接)
END
点击蓝字 关注我们

