314数学、315化学、414植物生理学与生物化学、415动物生理学与生物化学是属于农学联考的专业课考试科目,农学联考是由中国农业大学牵头,西北农林科技大学、南京农业大学、华中农业大学、四川农业大学、华南农业大学等等学校参与的研究生入学考试。
考研大纲:314数学、315化学、414植物生理学与生物化学、415动物生理学与生物化学每年会由教育版直接公布。具体是每年的8-9月份,【教育部教育考试院】发布”人教版2025年全国硕士研究生招生考试农学门类考试大纲“这本书,里面会包括最新的大纲以及最近两年的真题和答案。
1
下图是“人教版2025年全国硕士研究生招生考试农学门类考试大纲”的样子
2
大纲变动:2025年314数学大纲无变动。
3
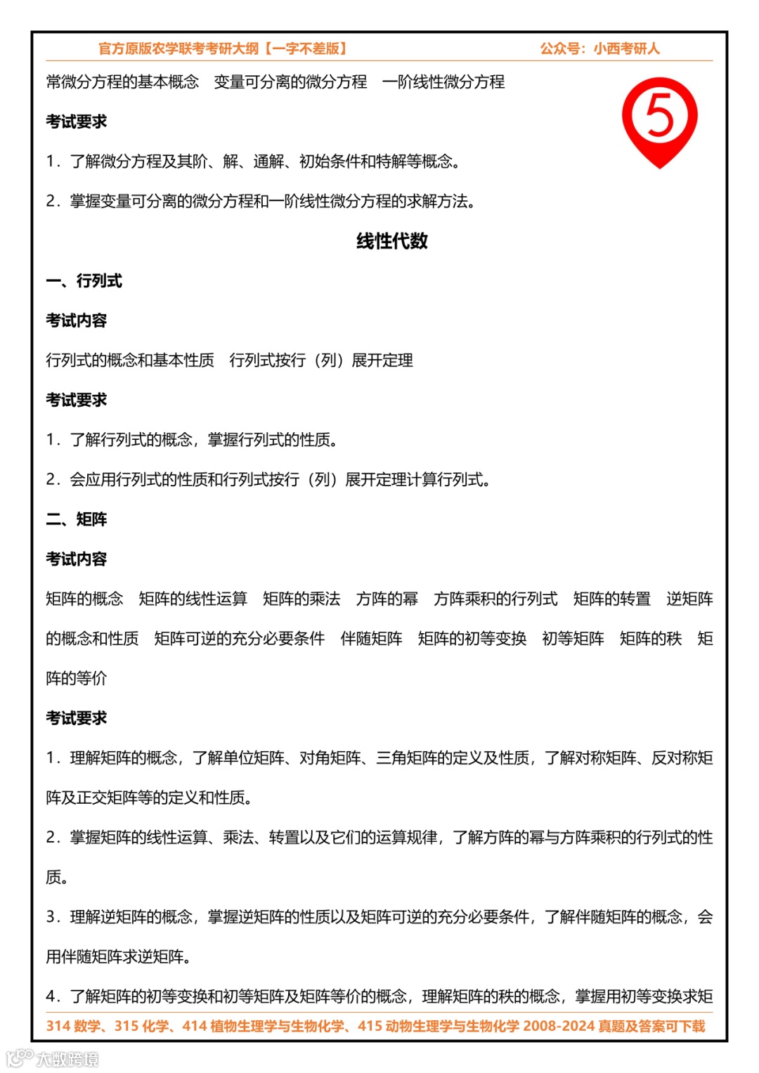
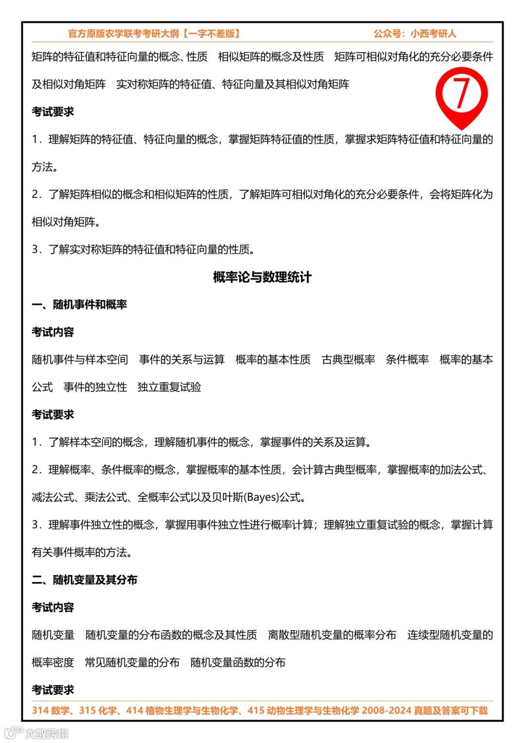
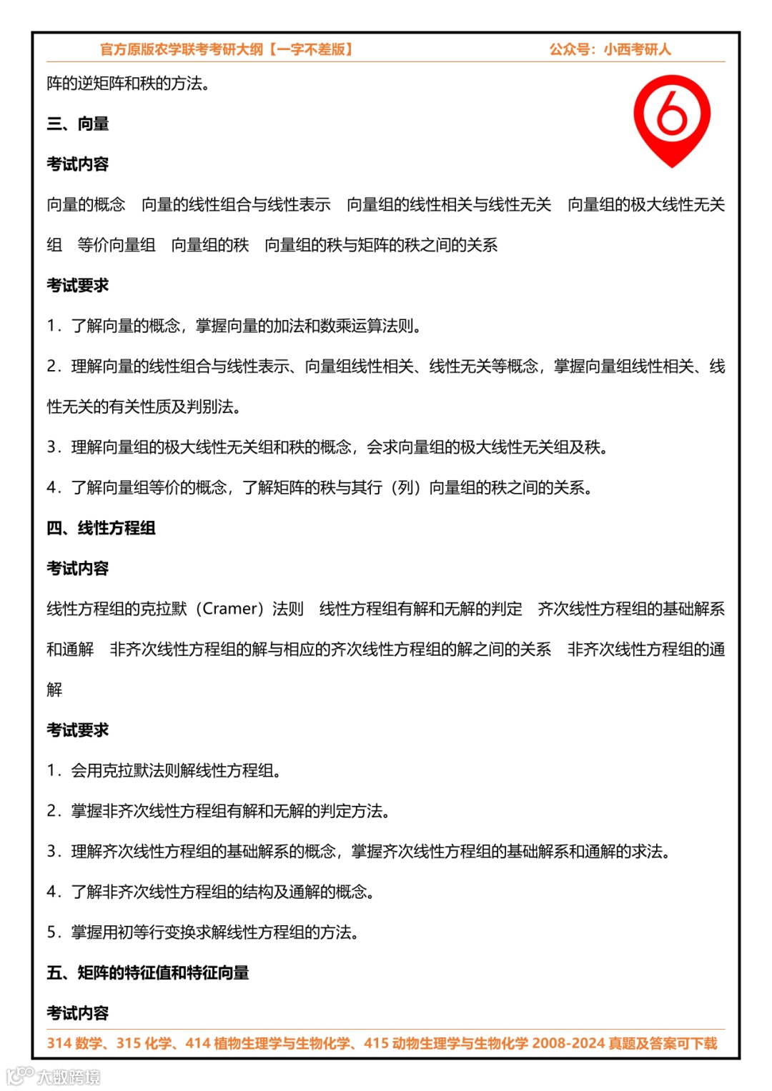
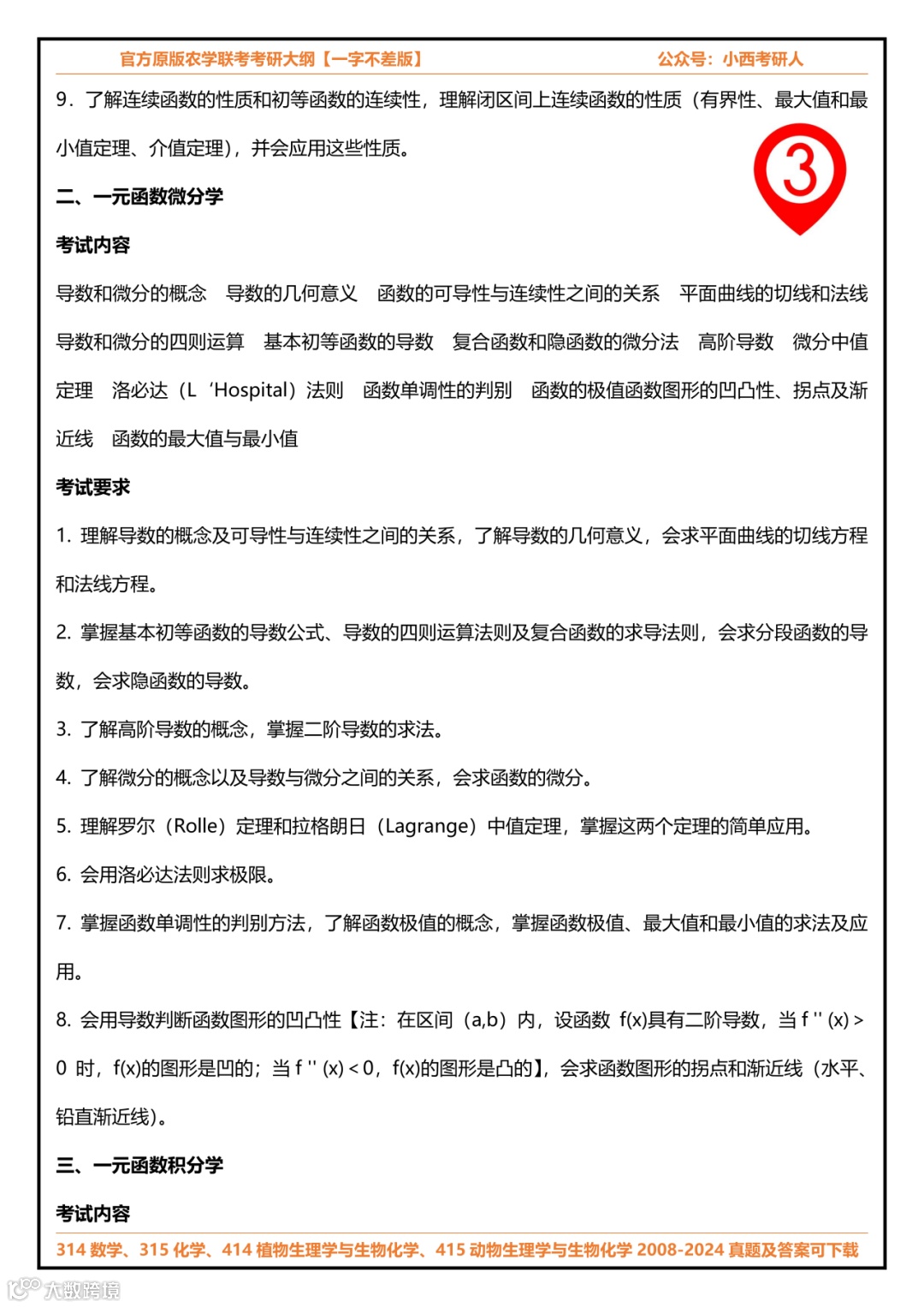
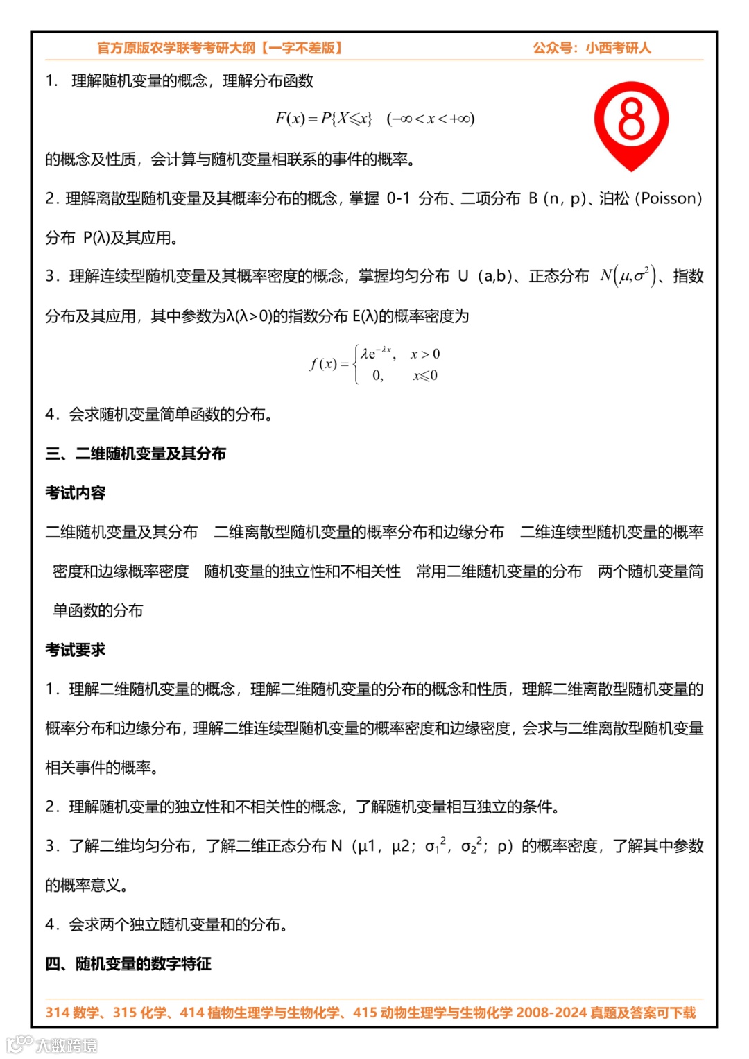
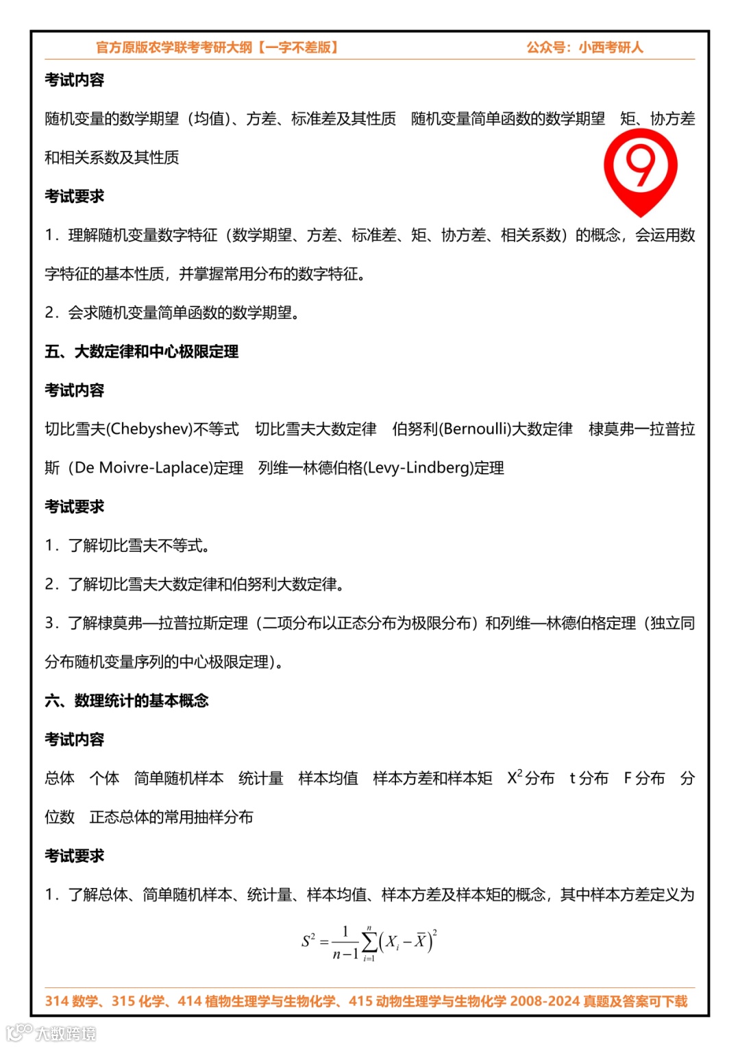
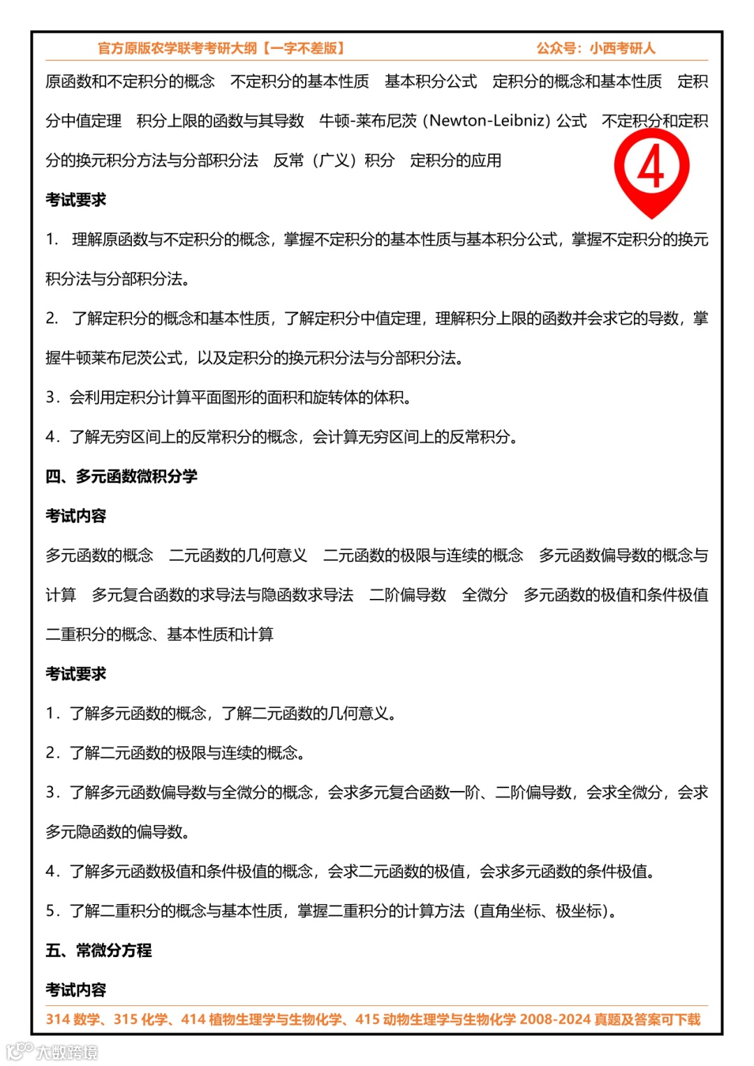
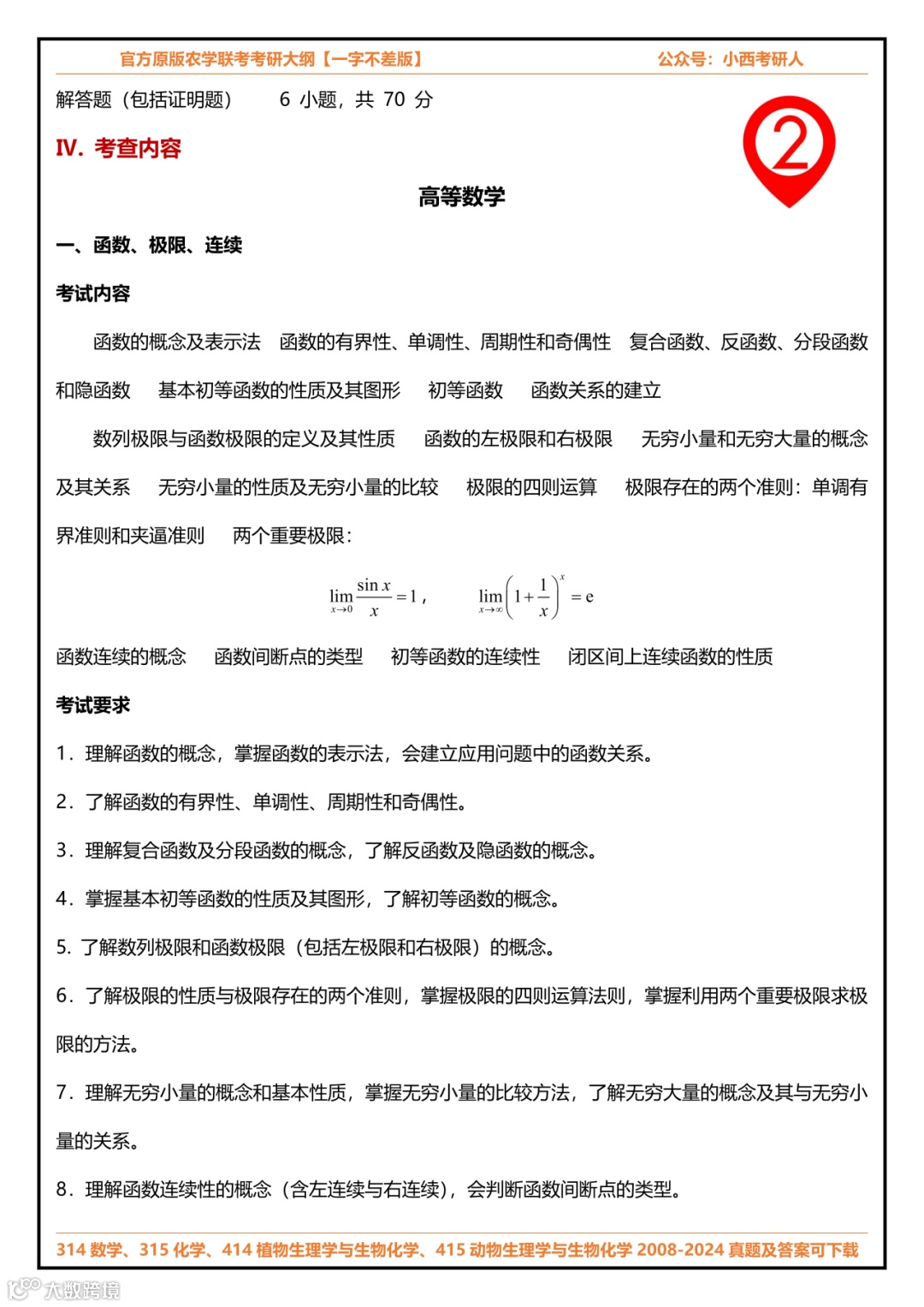
以下是314数学官方考研大纲原文
(如果图片版大家不方便打印出来,可以直接回复“314数学考研大纲”获得高清PDF原版下载链接)
END
点击蓝字 关注我们

