请特别注意
本复试备考复习经验的讲座是2023考研上岸的学长学姐在今年(2024年)年初讲给2024考研即将要备考复试、参加复试的同学听的。
那我们会不会给2025考研即将要备考复试、参加复试的同学邀请2024考研上岸的学长学姐来讲复试备考复习经验的讲座?答:会的!大家关注群里面或者公众号【小西考研人】就好啦。考完初试之后大家什么都不要想、什么都不需要做。先睡个三天三夜,然后再玩个三天三夜,然后再吃个三天三夜,然后回家,最后再备考复试,完全来得及。
ps:学姐我当时考完试回去睡了接近20个小时
前言:之前在2024西北农林科技大学3000人考研群内邀请了2023西农葡萄酒学院高分上岸学长讲了关于专硕的考研复试复习的指导讲座。为了方便当时没能看直播的同学,经过用心的整理,我们将一个多小时的录播讲座主体内容手敲成了文字word版,如下。
主讲人介绍:
2023西北农林科技大学考研葡萄酒学院发酵工程专业
研一在读高分学长
录播回放视频如下
文字详细总结如下:
首先,恭喜大家顺利完成初试科目的考核,辛苦啦!彼方尚有荣光在,再坚持一下!
首先学长介绍了考研复试的整体时间线和葡萄酒学院的考情分析及专项计划汇总,之后给大家分享了复试详细流程及个人备考经验,最后在答疑环节回答了考生的很多问题,大家可以根据这些信息来准备复试。
一、考研复试时间线
首先恭喜取得了优异成绩的同学,戒骄戒躁继续认真备考复试,没有取得理想成绩的同学也不要气馁,复试准备的好,也有逆风翻盘的机会,你我皆是黑马。
值得提醒的是:在复试之前,可能会有公开招考计划的调整,因为每一个老师的招生指标,是到复试结束的时候才会确定的,最后可能会进行一到两名的扩招(每个导师),不会有太多名额。
1. 考研整体时间线
方便大家对整体的考研时间进度有宏观了解,尤其后续复试、调剂、录取通知书发放的时间做到心里有数。
2. 最近3年西北农林科技大学及葡萄酒学院跟复试相关的时间节点
大家注意对比各节点的时间,以此判断2024考研的情况
二、葡萄酒学院-学硕葡萄与葡萄酒学及专硕发酵工程专业历年复试分数线、复录比、录取名额、调剂情况详细分析汇总
1.【鉴史】葡萄酒学院 历年复试分数线、历年录取分数线(主要看进复试的最低成绩、录取的最低成绩就可以,用来判断复试的竞争激烈程度)
注:①只要接收调剂考生的专业,一志愿只要过了国家线均有参加该专业的复试资格。
②拟录取初试最低成绩中包括调剂的考生
2. 【鉴史】2023西北农林科技大学考研 葡萄酒学院各专业招生人数、报考人数、录取人数、调剂人数、扩招人数情况分析(主要看里面的公开招考人数、一志愿进复试人数和实际录取总人数)
备注:①拟招生人数(不含推免):这是西北农林科技大学2023年招生目录中公布的数据,不包含拟招收推免人数,因国家招生计划调整或实际录取推免生可能造成各专业人数变动。
②已接收推免生人数:这个是针对推免生的数据。
③公开招考计划:注意①里面划横线的部分,此数据就是2023年复试之前公布的最新的公开招考计划,明显可以看出无论是学硕还是专硕都是扩招的,这个数据和最终的拟录取人数是最接近的。
④学硕不招收调剂生。
⑤拟录取人数:不包含推免、包含专项、调剂人数。目前研究生扩招已经成为一种趋势,每年招收名额都是持续上升的。
三、 2023年葡萄酒学院专项计划汇总
四、葡萄酒学院-复试详细流程及学长个人备考经验指导
1. 葡萄酒学院-葡萄与葡萄酒学专业 复试录取方案解读
2. 葡萄酒学院-各专业 2023考研复试流程和时间安排
复试流程和时间安排 概述
(一)资格审查
(1)内容:
资格审查需提交材料:
1. 准考证;
2. 有效身份证件;
3. 学生证或学籍认证在线报告(应届考生)、毕业证书或学历证书电子注册备案表(往届考生);
4. 思想政治考核表(原单位出据);
5. 考生自述(包括业务和科研能力、外语水平、研究计划);
6. 大学期间“成绩单”扫描件或档案中成绩单复印件(加盖档案单位红章)扫描件;
7. 全国英语四六级证书;
8. 复试考生承诺书
(2)注意事项:
①要求 纸质版:务必于复试前规定时间将以上所有材料按学院通知顺序进行审查。未进行资格审查或资格审查未通过者一律不予录取,如弄虚作假一经发现,取消录取资格。
②成绩单要求是必须加盖公章的。如果你从教务系统上下载的成绩单没有公章,记得找你们辅导员加盖公章。
③思想政治考核表:这个考核表是由党组织部门出具的,“党组织部门”是指能对考生的政治表现负责的管理部门,如:组织部、党总支、党支部等。应届的学生一般来说是找你们学院的辅导员,辅导员会告诉你是去你们学院的院总党支部还是学院下面的学生党支部。二战、三战的学生如果你是党员,那么去你的党组织关系的所在党支部;如果你不是党员,一般是去你的档案保管所在的管理部分如人才市场等。注意:里面的评价内容,一般是你自己先填好、写好,拿给党组织审核盖章。
④个人简历及自述:这个其实就是你的简历,所以不管是从哪个角度考虑【邮件(联系导师争取名额时会用)、邮件的附件-简历(联系导师争取名额时会用) 、“个人简历及自述”(复试前资格审查时和复试的面试官会用】、自我介绍(复试时的面试时会用)】,你都应该好好打磨你的邮件(即简历、即个人简历及自述、即自我介绍)。他们的核心主体内容一样!
⑤英语四六级:如果你过了四六级,那固然好。如果你没过六级或者四级也没过,不要过分的担心。四六级不会影响你的复试面试成绩,更不会影响到你的笔试成绩。所以与其做无畏的担忧,不如知不足而后勇,花更多的时间对笔试和面试的各个环节认真踏实复习。
葡萄酒学院的线下复试包括五个环节
① 笔试【葡萄与葡萄酒学,分值100分,复试占比30%】
② 面试【自我介绍+思想品德问答+英语口语问答+专业知识考核+导师综合提问,分值100分,复试占比60%】
③英语听力【分值100分,复试占比10%】
④ 体检、心理测试【不计分,不及格不录取】
复试的备考复习 基本就是围绕着以上四个环节开展的,其中心理测评和体检不计分,所以实际的备考是围绕着:
笔试-葡萄与葡萄酒学
面试-自我介绍+英语口语问答+专业知识考核+导师综合提问
听力
另外:还有一个前置的非常重要的环节-联系导师
(二)笔试
(1)内容:笔试试题命制按照招生简章公布科目由学科点负责命制,学院统一组织实施。试题内容主要采用综合性、开放性的能力型试题。考试时间为2个小时,满分为100分。在八号教学楼进行线下考试。
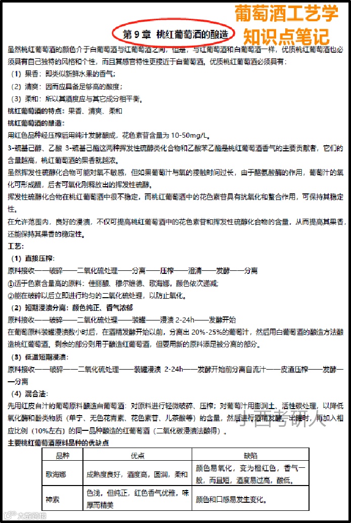
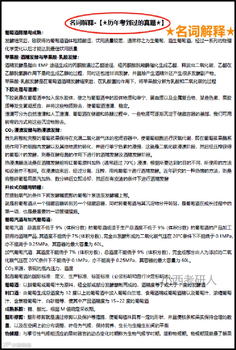
笔试科目考《葡萄与葡萄酒学》,考点主要涉及《葡萄酒工艺学》,《酿酒葡萄品种学》和《葡萄酒化学》《葡萄栽培学》、《葡萄酒分析检验》这五个部分的知识点。
★特别需要说明的是:西农的复试都是先笔试后面试的,在复试笔试的时候,大家的考试内容、真题试卷都是一样的。线上笔试成绩整个复试总成绩的五分之一,虽然复试笔试的占比不大,但是也务必认真准备,因为在复试过程中,除了笔试环节涉及到专业课相关外,面试环节也会有涉及到专业课的口试考题。
(2)《葡萄与葡萄酒学》试卷结构题型、考试时间、复试考试大纲
① 试卷结构题型:笔试的题型只有简答和论述题型。
② 考试时间及满分:笔试考试时间两个小时,满分100分。
③ 复试考试大纲:西北农林科技大学历来不公布复试大纲,任何地方都不会有的。
④ 必备参考书目:
李华主编的《葡萄酒工艺学》为主
战吉宬主编的《酿酒葡萄品种学》
李华、王华等主编的《葡萄酒化学》
李华主编的《葡萄栽培学》
王华主编的《葡萄酒分析检验》
葡萄酒学院复试备考指南(小红书):小红书中涉及到笔试的内容如下
小红书包含6大板块:
1、复试经验篇
2、联系导师篇
3、笔试篇(葡萄与葡萄酒学)
4、综合性考核篇-自我介绍
5、面试英语口语问答篇
6、考情及过线录取分析篇
(三)面试
(1)内容:
面试主要考核考生的思想品德、专业知识、实践能力、外语口语表达及应用能力、思维敏捷程度和心理素质等。对考生既往学业、一贯表现、科研能力、综合素质和思想品德等情况的全面考查。
面试在线下进行。通过电脑随机排序,决定面试顺序。面试地点设置在八号教学楼。根据顺序安排,依次进行面试。
面试满分为100分,每个面试小组专家成员为5人,每位考生面试时间不少于20分钟。"
学长个人亲述“英语口语问答和导师综合提问”
(2)面试形式、内容、要求以及分值占比
① 面试的形式:线下面试
② 面试内容:主要考核考生的思想品德、专业知识、实践(实验)能力、外语口语表达及应用能力、思维敏捷程度和心理素质等。
③ 面试满分:100分,每个面试小组专家成员为5人,每位考生面试时间不少于20分钟。
★特别需要说明的是:面试成绩占总复试成绩的60%,比重占比很大,并且面试成绩低于60分即使总排名再高,也不被录取,所以务必重视面试的准备。
(3)面试流程
复试面试的时候,整个的流程是:
顺序:考生分组打乱顺序面试
(4)面试题型:
①自我介绍
②思想道德题目问答
③英语口语问答:都是些常规性问题
④专业问题抽答:三个专业问题,自己依次作答
⑤自由提问:对研究方向的看法,毕设,过往科研经验等等
葡萄酒学院学硕复试备考指南(小红书):小红书中涉及到面试的内容如下
西农近两年复试都是考察的英语口语问答,都是常规性的问答。
(四)成绩计算、排名拟录取
内容:
"1. 成绩计算各学科专业对参加复试的考生,依据初试和复试成绩按如下比例加权计算后的总成绩排序,由高到低依次确定拟录取名单。总成绩(满分500)=(初试成绩500分)×50%+(复试笔试成绩100分×1.5+复试听力成绩100分×0.5+复试面试成绩100分×3.0)×50%。
小注①:面试成绩低于60分或体检不合格者,不得录取。2. 拟录取名单公示学院将各专业复试和拟录取结果审核无误汇总后,在学院网站予以公示(不少于10个工作日),无异议后报研究生院。"
(五)体检
时间:拟录取名单公示后15天内完成
内容:
体检在校医院统一进行。体检项目包括常规体检、肝功、血常规、胸部拍片等项目
五、葡萄酒学院-调剂相关
23复试调剂筛选办法
一、调剂专业
发酵工程(086004)
二、调剂条件
1.符合我校2023年硕士研究生调剂基本信息;
2.本科专业为“葡萄与葡萄酒工程”或“酿酒工程”;
3.研究生报考专业为“葡萄与葡萄酒学”。
调剂考生需满足条件“1和2”或条件“1和3”,不接收小语种考生。
三、筛选办法
1.调剂网开通过后,满足我院调剂要求的调剂考生,在中国研究生招生信息网(网址:http://yz.chsi.com.cn)填报调剂志愿;
2.学院在网上对考生资格进行初审。满足条件的所有调剂考生按照总成绩排名,确定参加复试名单。学院在网上向调剂考生发送复试通知,若因为个人原因无法在调剂网按时回复,即视为考生放弃相应的资格;
3.学院网上对接到复试通知的调剂考生进行资格审核,审核通过的考生参加葡萄酒学院复试;
4.复试通过的调剂考生,由学院在网上办理待录取手续。
六、保录辅导(大家自行观看,我是保录辅导教员之一)
复试辅导包括什么内容?
复试小红书一套、考情分析梳理、1对1电话沟通-定制服务、帮助修改邮件和个人简历、专业课相关内容-真题讲解、专业课相关内容-知识总结归纳、专业课相关内容-重要知识点带背、英语翻译专项训练及模拟、英语口语总结及模拟训练、自我介绍修改和必考问题答案总结、1对1校内调剂、帮忙联系导师.
七、其他(特别叮嘱)
联系导师类叮嘱:
1. 导师查询方式:西北农林科技大学葡萄酒学院——研究生教育——导师介绍
包括导师的研究方向、发表的文章等内容
2. 可以适当关注导师的性格、脾气、实验室设备情况、对学生爱护情况、指导过的学生就业情况、发文章情况、延毕情况、公费出国情况等等
3. 要不要提前联系导师?要!
4. 什么时候联系导师?最重要的时间是成绩出来之后 立刻
5. 怎么联系导师?
确定目标?+准备邮件?+等待?
复试情况类叮嘱
1.双非学校有歧视吗?No!但双一流更好。
2.什么时候开始准备复试?越早越好
3.线上复试容易遇到各种突发状况,无论遇到什么都要保持镇静。
4.着装:给老师感觉舒服(穿不穿正装都可)
研究生生活类
研究生第一学期和第二学期修完所有课程,从研一下学期开始自己做实验。研究主要任务就是做实验,发文章……
学费:学硕:8000/年、专硕12000/年
奖学金:第一年都八千,之后分等级。
读博:硕转博(共六年),研三转博,考博
调剂类叮嘱
可以校内调剂,调剂系统开放就可以填写信息进行调剂,这里校内校外的以及一志愿都是一起复试的。所以凡是过了国家线的不管是一志愿的还是调剂的都建议一定要参加复试,上岸的几率非常大。
校外调剂怎么准备?
按照正常调剂流程(研招网),正常进行复试准备,因为西农的面试一律是一起面试,面试顺序会将所有人员名单,包括一志愿和调剂的,顺序打乱进行正常面试,面试前一天会打电话通知。调剂的同学与一志愿同学相比可能会知识点掌握不全面,这都是正常现象,保持谦逊、良好的心态。
八、答疑环节
1. 调剂要提前联系导师吗?
可以先去问一下导师还有没有名额,问导师要不要你,导师一般不会给确定答复,可以等到录取之后再正式联系一下导师。
2. 研究方向是报名的时候确定的吗?
不是的,不同方向是跟着导师走的,到时候老师会问你还想不想要走这个专项计划。
3. 专硕保护一志愿吗?
我们学院没有,我们的调剂和一志愿是同时进行的,在一个系统里面进行排名。
4. 学长可以推荐一下导师吗?
首先你要确定你要搞葡萄还是葡萄酒,无论学硕还是专硕都要做这个选择,葡萄的话就是你要研究植株、搞苗子,要下地;葡萄酒更多是搞微生物、化学、发酵这类的,更多是在实验室或者外面的酒厂。然后确定你要跟大导还是小导,大导的好处是已经在这个领域很多年了,眼光比较高,对你的就业会有非常多的帮助,但是他们也会更忙一些,没有那么多时间关注你;小导的话现在正处于努力提升自己的一个状态,学生少一些,会对你关注度更多,可能要求更严格。这就是不同导师的一些区别,到时候你就根据自己的情况去学院查一下这些老师再做决定。
5. 报名的时候学硕招的很少怎么确定哪些导师招人?
每年在国家线下来前导师手里的名额都会有一个非常大的变动,你需要找好意向导师,最好有三四个,都先发个邮件问一下有没有名额。
点击蓝字 关注我们

